Form: 424B4

Prospectus [Rule 424(b)(4)]

February 6, 2026

Table of Contents

Filed Pursuant to Rule 424(b)(4)
Registration Statement No. 333-292632

 

56,000,000 Shares

Forgent Power Solutions, Inc.

Class A Common Stock

 

 

This is an initial public offering of shares of Class A common stock of Forgent Power Solutions, Inc. (“Forgent Power Solutions”). We are offering 16,586,427 shares of Class A common stock (as defined herein). Forgent Parent I LP and Forgent Parent IV LP (together, the “selling stockholders”) are offering 39,413,573 shares of Class A common stock. We intend to use the net proceeds we receive from this offering to indirectly purchase 16,586,427 common units (“Opco LLC Interests”) of Forgent Power Solutions LLC (“Opco”) (or 19,074,391 Opco LLC Interests if the underwriters exercise in full their option to purchase additional shares of Class A common stock) from Opco, and Opco intends to use the net proceeds it receives from the sale of Opco LLC Interests to us to redeem Opco LLC Interests from Forgent Parent II LP and Forgent Parent III LP (the “Existing Opco LLC Owners”). We will not receive any of the proceeds from the sale of shares of Class A common stock by the selling stockholders in this offering. See “Use of Proceeds.”

Prior to this offering, there has been no public market for our Class A common stock. The initial public offering price per share is $27.00. We have been approved to list our Class A common stock on the New York Stock Exchange (the “NYSE”) under the symbol “FPS.”

We will have two classes of common stock outstanding after this offering: Class A common stock, par value $0.00001 per share (“Class A common stock”) and Class B common stock, par value $0.00001 per share (“Class B common stock”). Each share of our Class A common stock entitles its holder to one vote per share and each share of our Class B common stock entitles its holder to one vote per share on all matters presented to our stockholders generally; however, shares of our Class B common stock do not have any right to receive distributions or dividends from Forgent Power Solutions.

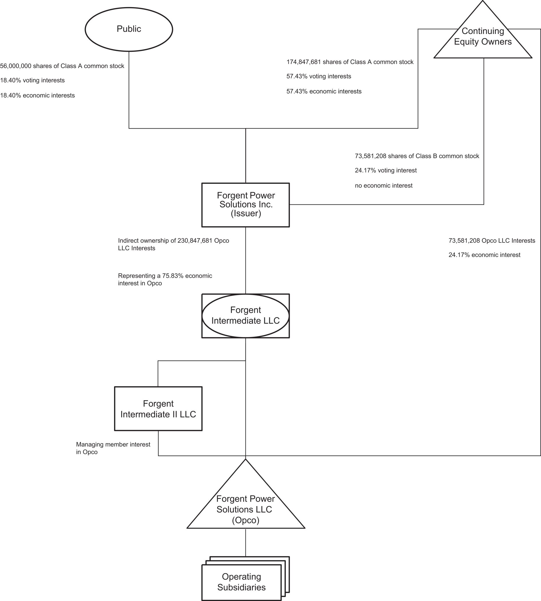
Upon the consummation of the Up-C Transactions (as defined below), including this offering, we will be a holding company in an organizational structure commonly referred to as an umbrella partnership-C-corporation or “Up-C” structure, and our principal asset will consist of an indirect ownership of 75.83% of the Opco LLC Interests (or approximately 76.65% of the Opco LLC Interests if the underwriters exercise in full their option to purchase additional shares of Class A common stock). The Continuing Equity Owners (as defined below) and Forgent Power Solutions each expect to benefit from the Up-C structure as a result of certain tax benefits arising from redemptions or exchanges of the Opco LLC Interests for Class A common stock or cash, and certain other tax benefits covered by the Tax Receivable Agreement. Under the terms of the Tax Receivable Agreement, we are required to pay to the TRA Participants, among other things, 85% of the amount of the tax savings that result (or in some circumstances are deemed to realize) from the redemption or exchange of the Opco LLC Interests. Any payments made by us to the TRA Participants under the Tax Receivable Agreement will not be available for reinvestment in our business and will generally reduce the amount of overall cash flow that might have otherwise been available to us. We expect that the amount of such payments will be substantial. Absent a termination event pursuant to the terms of the Tax Receivable Agreement and assuming no material changes in the relevant tax laws, we expect our obligation to make cash payments under the Tax Receivable Agreement will continue for more than fifteen years after all of the Existing Opco LLC Owners exchange or redeem all of their Opco LLC Interests. The actual amounts we will be required to pay under the Tax Receivable Agreement and the actual amount of deferred tax assets and related liabilities that we will recognize as a result of any such future exchanges or redemptions will vary based on a number of factors. See “Risk Factors—Risks Related to Our Organizational Structure” and “Certain Relationships and Related Party Transactions—Tax Receivable Agreement.” We will operate and control all of the business and affairs of Opco and its direct and indirect subsidiaries and conduct our business through Opco.

Following the consummation of this offering, Forgent Parent I LP, Forgent Parent II LP, Forgent Parent III LP and Forgent Parent IV LP (collectively, the “Continuing Equity Owners”) will own (i) all of the shares of our Class A common stock not sold in this offering and (ii) all of the shares of our Class B common stock along with an equal number of Opco LLC Interests. As a result, (A) the purchasers in this offering will indirectly own 18.40% of the economic interests in Opco and 18.40% of the total voting power in the Company (or approximately 21.15% and 21.15%, respectively, if the underwriters exercise in full their option to purchase additional shares of Class A common stock); and (B) the Continuing Equity Owners will directly or indirectly own 81.60% of the economic interests in Opco and 81.60% of the total voting power in the Company (or approximately 78.85% and 78.85%, respectively, if the underwriters exercise in full their option to purchase additional shares of Class A common stock).

Each of the Continuing Equity Owners is controlled by Neos Partners, LP (“Neos”). Accordingly, we will be a “controlled company” as defined under the corporate governance rules of the NYSE and intend to avail ourselves of the corresponding “controlled company” exemptions. See “Management—Controlled Company Status” and “Principal and Selling Stockholders.”

We are an “emerging growth company” as defined under the U.S. federal securities laws, and, as such, may elect to comply with certain reduced public company reporting requirements for this and future filings.

See “Risk Factors” beginning on page 36 to read about factors you should consider before investing in shares of our Class A common stock.

Neither the Securities and Exchange Commission nor any other regulatory body has approved or disapproved of these securities or passed upon the accuracy or adequacy of this prospectus. Any representation to the contrary is a criminal offense.

 

 

 

     Per Share      Total  

Initial public offering price

   $ 27.000      $ 1,512,000,000  

Underwriting discount(1)

   $ 1.215      $ 68,040,000  

Proceeds, before expenses, to us

   $ 25.785      $ 427,681,020  

Proceeds, before expenses, to the selling stockholders

   $ 25.785      $ 1,016,278,980  

 

 
(1)   See “Underwriting” for a description of the compensation payable to the underwriters.

To the extent that the underwriters sell more than 56,000,000 shares of Class A common stock, the underwriters have an option to purchase up to an additional 2,487,964 shares of Class A common stock from us and 5,912,036 shares of Class A common stock from the selling stockholders, in each case, at the initial public offering price less the underwriting discount.

The underwriters expect to deliver the shares against payment in New York, New York on or about February 6, 2026.

Joint Lead Book-Running Managers

 

Goldman Sachs & Co. LLC  

Jefferies

  Morgan Stanley

Bookrunners

 

J.P. Morgan   BofA Securities   Barclays

TD Cowen

  MUFG   

Wolfe | Nomura Alliance

KeyBanc Capital Markets  

Oppenheimer & Co.

  Stifel

 

 

Prospectus dated February 4, 2026


Table of Contents

LOGO

 


Table of Contents

LOGO


Table of Contents

TABLE OF CONTENTS

 

     Page  

About This Prospectus

     ii  

Prospectus Summary

     1  

Risk Factors

     36  

Special Note Regarding Forward-Looking Statements

     79  

Use of Proceeds

     82  

Organizational Structure

     83  

Dividend Policy

     88  

Capitalization

     89  

Dilution

     91  

Unaudited Pro Forma Consolidated Financial Statements

     93  

Unaudited Supplemental Pro Forma Combined Financial Information

     105  

Management’s Discussion and Analysis of Financial Condition and Results of Operations

     107  

Industry Overview

     124  

Business

     128  

Management

     147  

Executive and Director Compensation

     153  

Principal and Selling Stockholders

     163  

Certain Relationships and Related Party Transactions

     166  

Description of Certain Indebtedness

     177  

Description of Capital Stock

     180  

Shares Available for Future Sale

     188  

Material U.S. Federal Income Tax Considerations for Non-U.S. Holders of Class A Common Stock

     190  

Underwriting

     194  

Legal Matters

     207  

Experts

     207  

Where You Can Find Additional Information

     207  

Index to Financial Statements

     F-1  

 

i


Table of Contents

ABOUT THIS PROSPECTUS

We, the selling stockholders and the underwriters, have not authorized anyone to provide you with information or to make any representations other than those contained in this prospectus or in any free writing prospectuses prepared by or on behalf of us or to which we have referred to you. We, the selling stockholders and the underwriters, take no responsibility for, and provide no assurance as to the reliability of, any other information that others may give you. This prospectus is an offer to sell only the shares offered hereby, and only under circumstances and in jurisdictions where it is lawful to do so. You should assume that the information appearing in this prospectus is accurate as of the date on the front cover of this prospectus only. Our business, financial condition, results of operations and prospects may have changed since that date.

For investors outside the United States: we, the selling stockholders and the underwriters, have not done anything that would permit this offering or possession or distribution of this prospectus in any jurisdiction where action for that purpose is required, other than in the United States. Persons outside the United States who come into possession of this prospectus must inform themselves about, and observe any restrictions relating to, the offering of the shares of Class A common stock and the distribution of this prospectus outside the United States.

Basis of Presentation and Organizational Structure

This prospectus includes historical combined/consolidated financial information and data for Forgent Intermediate LLC and distinguishes between (i) a “Predecessor” period from July 1, 2023 through October 31, 2023, which reflects the combined financial statements of MGM Transformer LLC (f/k/a MGM Transformer Co.) and its direct and indirect subsidiaries, for the period prior to the transaction whereby affiliates of Neos acquired all of the equity interests in MGM and certain other subsidiaries or their predecessor entities on October 31, 2023 (“MGM Transaction”) and (ii) its “Successor” period from September 8, 2023 (“Inception”) through June 30, 2024. For the period from Inception to October 31, 2023, Forgent Intermediate LLC’s operations were related solely to organizational activities and the MGM Transaction, for which it incurred transaction costs that were funded through equity contributions. Accordingly, the Successor consolidated financial information for the period from Inception through June 30, 2024 may not be comparable to the Predecessor combined financial information for the period prior to the MGM Transaction.

On March 25, 2025, Forgent Intermediate LLC formed Opco. On May 7, 2025, Forgent Intermediate LLC formed a new subsidiary, Forgent Intermediate II LLC and contributed all the equity interests of its subsidiaries to Forgent Intermediate II LLC. On May 8, 2025 (the “Combination Date”), Forgent Intermediate II LLC, Forgent Parent II LP and Forgent Parent III LP each contributed all the equity interests of their respective subsidiaries to Opco in exchange for Class A common units of Opco (the “Combination”) such that Opco obtained a controlling interest in PwrQ and States. As described in Note 2 of the audited combined/consolidated financial statements of Forgent Intermediate LLC, included elsewhere in this prospectus, the Combination was accounted for as a transaction between entities under common control. In the Successor financial statements, prior to the Combination, the non-controlling interest represents the interests in Forgent Parent II LP and Forgent Parent III LP not held by an affiliate of Neos. Such amounts were initially recognized at the fair values of the non-controlling interests on the dates that an affiliate of Neos obtained control of States and PwrQ. Upon the exchange of equity in Opco on the Combination Date, Forgent Intermediate LLC recognized non-controlling economic interests in Opco for the interests in Opco that are held by Forgent Parent II LP and Forgent Parent III LP (i.e., the Existing Opco LLC Owners), both which are controlled by Neos. On the Combination Date, the non-controlling interests held by Forgent Parent II LP and Forgent Parent III LP were adjusted to reflect their collective ownership in the net assets of Opco, which was approximately 31% of the equity of Opco. This transaction was accounted for as an equity transaction, because the affiliate of Neos retained control of the Company, States and PwrQ before and after the Combination. From the Combination Date through September 30, 2025, the non-controlling interests held by Forgent Parent II LP and Forgent Parent III LP are allocated 31% of the net income (loss) of Opco. The non-controlling interests in Opco held by Forgent Parent II LP and Forgent Parent III LP will be reduced proportionately as the Opco LLC Interests held by Forgent Parent II LP and Forgent Parent III LP are exchanged for shares of Class A common stock or redeemed for cash.

 

ii


Table of Contents

Immediately prior to this offering and following this offering, Forgent Intermediate LLC will be a wholly owned subsidiary of Forgent Power Solutions and will be the managing member and own all of the limited liability company units of Forgent Intermediate II LLC. In turn, Forgent Intermediate II LLC will be the managing member of Opco. Forgent Intermediate LLC and Forgent Intermediate II LLC will collectively own a majority of the Opco LLC Interests and the remaining Opco LLC Interests will be owned by the Existing Opco LLC Owners. This prospectus presents the historical combined/consolidated financial information and data for Forgent Intermediate LLC, which includes the financial information and data of Opco. For the period ended June 30, 2024, there is no difference between the historical combined/consolidated financial information and data for Forgent Intermediate LLC and the financial information and data of Opco. For fiscal 2025, the only differences between the historical combined/consolidated financial information and data for Forgent Intermediate LLC and the financial information and data of Opco are certain tax attributes.

For financial reporting purposes, we use a June 30 fiscal year end. We refer to the year ended June 30, 2025 as fiscal 2025 and the year ended June 30, 2026 as fiscal 2026. Information for the twelve months ended September 30, 2025 (or “LTM Ended Sept. 30, 2025”) is calculated by adding the results for the three months ended September 30, 2025 to the results for the year ended June 30, 2025 and subtracting the results for the three months ended September 30, 2024.

Unless otherwise indicated, any references to the change in revenues from fiscal 2024 to fiscal 2025 uses pro forma 2024 revenues, as presented in the “Unaudited Supplemental Pro Forma Combined Financial Information” included elsewhere in this prospectus, for fiscal 2024, and revenues for the year-ended June 30, 2025, as derived from the audited combined/consolidated financial statements of Forgent Intermediate LLC included elsewhere in this prospectus, for fiscal 2025. The percentage of our revenues or Backlog from the Data Center, Grid, Industrial or other end markets are management estimates and involve judgment based on available information regarding the end-use of the product. The percentages of our revenue by offering are based on management estimates.

In connection with the consummation of this offering, we will undertake certain organizational transactions to reorganize our organizational structure (the “Reorganization Transactions”). Unless otherwise stated or the context otherwise requires, all information in this prospectus reflects the consummation of the Reorganization Transactions described in the section titled “Organizational Structure” and this offering and the application of the net proceeds therefrom, which we refer to, collectively, as the “Up-C Transactions.” See “Organizational Structure” for a diagram depicting our organizational structure after giving effect to the Up-C Transactions, including this offering.

Certain Definitions

As used in this prospectus, unless the context otherwise requires:

 

   

AI” means artificial intelligence, which refers to the simulation of human intelligence in machines that are programmed to think and act like humans. It encompasses a wide range of technologies that enable computers to perform tasks that typically require human intelligence, such as learning, problem-solving and decision-making.

 

   

ANSI” means the American National Standards Institute.

 

   

Backlog” refers to, as of any date of determination, the expected revenue from products or services for which a purchase order or other written contractual commitment from the customer has been received and accepted that we have not already recognized as revenue.

 

   

Business Acquisitions” means the MGM Transaction, the PwrQ Transaction, the States Transaction and the VanTran Transaction.

 

   

Class A common stock” means the Class A common stock, par value $0.00001 per share, of Forgent Power Solutions.

 

iii


Table of Contents
   

Class B common stock” means the Class B common stock, par value $0.00001 per share, of Forgent Power Solutions. Holders of our Class B common stock have no economic interest in Forgent Power Solutions.

 

   

CNC” refers to Computer Numerical Control and generally describes computer operated machine tools.

 

   

Company,” “we,” “us,” “our,” “Forgent Power Solutions” and similar references refer, (1) following the consummation of the Up-C Transactions, including this offering, to Forgent Power Solutions, and, unless otherwise stated, all of its direct and indirect subsidiaries, including Opco, and (2) prior to the completion of the Up-C Transactions, including this offering, to Forgent Intermediate LLC and, unless otherwise stated, all of its direct and indirect subsidiaries, including Opco.

 

   

Continuing Equity Owners” refers to Forgent Parent I LP, Forgent Parent II LP, Forgent Parent III LP and Forgent Parent IV LP. Each of the Continuing Equity Owners is controlled by Neos. Forgent Parent I LP and Forgent Parent IV LP will each own shares of our Class A common stock immediately following the consummation of the Up-C Transactions and are the selling stockholders in this offering. Forgent Parent II LP and Forgent Parent III LP each own Opco LLC Interests prior to consummation of the Up-C Transactions, and immediately following consummation of the Up-C Transactions, Forgent Parent II LP and Forgent Parent III LP will each own Opco LLC Interests and an equal number of shares of Class B common stock. Forgent Parent II LP and Forgent Parent III LP are sometimes referred to collectively as the “Existing Opco LLC Owners” in this prospectus.

 

   

Custom Products” means products designed for a specific project or application, involving significant consultation between our in-house engineering team and the customer.

 

   

Data Center” refers to the data center end market which we use to describe the revenues we generated in any given period from products or services used in data centers and related infrastructure. Data centers include facilities housing servers, networking equipment and systems used for electronically storing and managing data.

 

   

engineered-to-order” refers to a manufacturing process where products are designed, engineered and built to meet the specific and unique requirements of a customer, rather than being built to a standard specification. It is a customized approach where the entire process, from initial design to final product, is driven by the customers’ specifications.

 

   

EPC” refers to contractors that perform engineering, procurement and construction services for a project.

 

   

GPU” refers to graphics processing unit which is a specialized processor designed to handle many tasks simultaneously. GPUs are used extensively in data centers.

 

   

Grid” refers to the power grid end market which we use to describe the revenues we generated in any given period from products or services used in power generation facilities, T&D infrastructure or battery storage projects.

 

   

IEEE” means the Institute of Electrical and Electronics Engineers.

 

   

Industrial” refers to the industrial end market which we use to describe the revenues we generated in any given period from products or services used in manufacturing facilities, transportation infrastructure, process industries and other energy-intensive applications.

 

   

kV” refers to kilovolts.

 

   

MGM” means Forgent Holdings I LLC and its direct and indirect subsidiaries.

 

   

MGM Transaction” means the transaction consummated on October 31, 2023 whereby affiliates of Neos acquired all of the equity interests in MGM Transformer LLC (formerly known as MGM Transformer Co.) and its affiliates.

 

iv


Table of Contents
   

MVA” refers to megavolt-amperes.

 

   

NEC” means the National Electrical Code, a codification of safe electrical design and installation of electrical equipment to protect people and property from electrical hazards.

 

   

NEMA” means the National Electrical Manufacturers Association, an organization providing standards for the manufacturing of electrical equipment.

 

   

Neos and “our Sponsor mean Neos Partners, LP and its affiliates.

 

   

OEMs” means original equipment manufacturers.

 

   

Opco” means Forgent Power Solutions LLC.

 

   

Opco LLC Agreement” refers to Opco’s second amended and restated limited liability company agreement, which will become effective substantially concurrently with, or prior to the consummation of, this offering.

 

   

Opco LLC Interests” refers to the common units of Opco, including those that we purchase with a portion of the net proceeds from this offering.

 

   

Powertrain Solutions” means combinations of Custom Products that are integrated together, skidded together or designed to work together as a system.

 

   

PwrQ” means Forgent Holdings II LLC and its direct and indirect subsidiaries.

 

   

PwrQ Transaction” means the transaction consummated on March 13, 2024 whereby affiliates of Neos acquired all of the equity interests in Ares Energy LP (formerly Ares Energy LLC) and related entities and their respective subsidiaries.

 

   

Reorganization Transactions” refers to the reorganization transactions described in “Organizational Structure—Up-C Transactions.”

 

   

SCADA” means supervisory control and data acquisition and describes a system used to monitor and control industrial and other types of equipment.

 

   

Standard Products” means common designs that are suitable for basic applications and are typically stocked by distributors.

 

   

States” means Forgent Holdings III LLC and its direct and indirect subsidiaries.

 

   

States Transaction” means the transaction consummated on May 31, 2024 whereby affiliates of Neos acquired all of the equity interests in States Manufacturing LLC.

 

   

T&D” means transmission and distribution and refers to the infrastructure involved in delivering electricity from power plants to end-users that is typically owned, operated and maintained by utilities or independent power producers.

 

   

TPU” refers to tensor processing unit which is a specialized hardware accelerator designed to optimize and accelerate machine learning tasks, including tensor operations that are fundamental in neural network computations.

 

   

“UL” means Underwriters Laboratories, a global safety science organization that tests and certifies products to ensure they meet safety standards, including those for electrical components and systems. When a product is UL Listed or UL Certified, it means it has been tested by UL Solutions Inc. (“UL Solutions”) and found to meet specific safety requirements.

 

   

Up-C Transactions” refers, collectively, to the Reorganization Transactions as described in “Organizational Structure—Up-C Transactions,” this offering and the application of the net proceeds therefrom.

 

   

UPS” means uninterruptible power supply which is a device that uses batteries to provide emergency power to connected equipment if the primary power source fails.

 

v


Table of Contents
   

VanTran” means VanTran Industries, Inc.

 

   

VanTran Transaction” means the transaction consummated on June 14, 2024 whereby affiliates of Neos acquired all of the equity interests in VanTran and its parent, VanTran Industries Holdings Ltd.

 

   

V” refers to volts.

Following the Up-C Transactions, including this offering, Forgent Power Solutions will be a holding company and its principal asset will consist of all of the limited liability company interests of Forgent Intermediate LLC. Forgent Intermediate LLC will directly own Opco LLC Interests as a result of the Blocker Mergers (as defined below) and acquisitions from Opco (in connection with the redemption of Opco LLC Interests from the Existing Opco LLC Owners with a portion of the net proceeds from this offering) as well as all of the limited liability company interests of Forgent Intermediate II LLC. Forgent Intermediate II LLC, in turn, will continue to own the Opco LLC Interests that it owned prior to the Reorganization Transactions.

Trademarks

We and our subsidiaries own or have the rights to various trademarks, trade names, service marks and copyrights, including registered trademarks for “PwrQ” in word form, “States Manufacturing” and “VanTran” in both word and design forms and certain proprietary software. Solely for convenience, trademarks, trade names and service marks referred to in this prospectus may appear without the ® or symbols, but such references are not intended to indicate, in any way, that we will not assert, to the fullest extent under applicable law, our rights or the rights of the applicable licensor to these trademarks, trade names and service marks. Other trademarks, trade names and service marks appearing in this prospectus are the property of their respective holders. We do not intend our use or display of other companies’ trademarks, trade names or service marks to imply a relationship with, or endorsement or sponsorship of us by, any other companies.

Market and Industry Data

The market data and certain other statistical information included in this prospectus are based on a variety of sources, including independent industry publications, government publications and other published independent sources, including the U.S. Census Bureau, Edison Electric Institute, Omdia, Wood Mackenzie, U.S. Energy Information Administration (“EIA”), Dodge Construction Network, U.S. Bureau of Labor Statistics, Kearney (formerly A.T. Kearney), National Renewable Energy Laboratory (“NREL”) and American Society of Civil Engineers (“ASCE”). This prospectus also contains data and estimates derived from an industry report commissioned by us and prepared by BCE Partners LLC d/b/a BCE Consulting, an independent research firm (“BCE”). BCE’s report does not constitute financial, legal or investment advice. Some data is also based on our good faith estimates, which have been derived from management’s knowledge and experience in the industry in which we operate. Although we have not independently verified the accuracy or completeness of the third-party information included in this prospectus, based on management’s knowledge and experience, we believe these third-party sources are reliable and that the third-party information included in this prospectus or in our estimates is accurate and complete. While we are not aware of any misstatements regarding the market, industry or similar data presented herein, such data involves risks and uncertainties and is subject to change based on various factors, including those discussed in the sections captioned “Risk Factors” and “Special Note Regarding Forward-Looking Statements” in this prospectus. All references herein to “electrical distribution equipment” refer to the following categories of equipment: eHouses, power skids, power distribution units, switchgear, switchboards, panelboards, remote power panels, generator connection cabinets, tap boxes, automatic transfer switches, dry type transformers and liquid filled transformers.

 

 

Through and including March 1, 2026 (the 25th day after the date of this prospectus), all dealers effecting transactions in these securities, whether or not participating in this offering, may be required to deliver a prospectus. This is in addition to a dealer’s obligation to deliver a prospectus when acting as an underwriter and with respect to an unsold allotment or subscription.

 

 

 

 

vi


Table of Contents

PROSPECTUS SUMMARY

This summary highlights selected information included elsewhere in this prospectus. It does not contain all of the information that may be important to you and your investment decision. Before investing in our Class A common stock, you should carefully read this entire prospectus, including the matters set forth under the sections of this prospectus captioned “Risk Factors,” “Special Note Regarding Forward-Looking Statements” and “Management’s Discussion and Analysis of Financial Condition and Results of Operations” and our combined/consolidated financial statements and related notes included elsewhere in this prospectus.

Our Company

We are a leading designer and manufacturer of electrical distribution equipment used in data centers, the power grid and energy-intensive industrial facilities. Demand for our products is growing rapidly as (i) companies accelerate investment in data centers to meet the computational requirements for cloud computing and AI, (ii) independent power producers build new generation capacity to satisfy rising electricity demand, (iii) utilities upgrade and expand T&D infrastructure to address rapid load growth and (iv) manufacturers reshore their factories to secure their supply chains and mitigate the impact of tariffs. From fiscal 2024 to fiscal 2025, our revenues grew 56% to $753.2 million and, as of September 30, 2025, we had $1,027.1 million of Backlog representing an increase of 44% compared to the same date in the prior year.

Electrical distribution equipment is essential for delivering electricity safely and efficiently from power plants to homes, businesses and industrial facilities, and between equipment and devices within buildings. Every power plant, utility grid, data center, manufacturing facility and commercial building requires electrical distribution equipment to operate. Because distributing electricity safely and within the parameters required for the application where it is used is fundamental, purchases of electrical distribution equipment for new facilities or to replace equipment that is at the end of its useful life are rarely, if ever, optional. Additionally, because electrical distribution equipment has a high consequence of failure, including lost revenue, equipment damage and even serious injury or death, we believe customers prioritize reliability and safety over price when they select which products to purchase.

Major product categories of electrical distribution equipment that we manufacture and sell include automatic transfer switches, dry type transformers, electrical houses, generator connection cabinets, liquid filled transformers, panelboards, power distribution units, power skids, remote power panels, switchboards, switchgear and tap boxes. In fiscal 2025, no product category represented more than 13% of our revenues.

 

Major Categories of Electrical Distribution Equipment We Manufacture and Sell

 

Product Category(1)

  

Primary Function

Automatic Transfer Switches (“ATSs”)    Automatically switch an electrical load from a primary power source to a backup power source, such as a generator, when the primary source fails. Ensures uninterrupted power to connected equipment or systems during outages.
Dry Type Transformers(2)    Adjust voltage up or down as needed for safe use by equipment and devices, primarily in indoor environments. Air-cooled for use in indoor environments.
Electrical Houses (“eHouses”)(3)    Prefabricated, modular building that houses and protects electrical equipment like switchgear, transformers, control panels and UPS systems. These self-contained units offer a cost-effective and time-saving alternative to traditional field construction of electrical rooms.

 

1


Table of Contents

Product Category(1)

  

Primary Function

Generator Connection Cabinets    Purpose-built enclosure that provides a safe and convenient connection point for generators. Often includes circuit breakers for overload protection and lockable access doors for security as well as features like phase rotation monitoring.
Liquid Filled Transformers(4)    Adjust voltage up or down as needed for transmission and safe use by equipment and devices primarily in outdoor environments, including substations. Uses a fluid to dissipate the heat generated in its core and windings for efficient thermal management.
Panelboards    Distribute power within a building to individual branch circuits and provide overcurrent protection for those circuits.
Power Distribution Units (“PDUs”)    Pre-assembled units integrating multiple components, including a low voltage transformer, circuit breakers and metering devices that step down voltage and distribute power to GPUs and TPUs.
Power Skids    Provide a “plug-and-play” option for key electrical systems that are faster to install with less field labor than traditional construction techniques by integrating multiple pieces of equipment into a portable enclosure or onto a portable base.
Remote Power Panels (“RPPs”)    Distribute power across server racks in a data center as well as provide remote monitoring and management capabilities.
Switchboards    Distribute power within a building to downstream transformers and panelboards and provide overcurrent protection. Often integrate sophisticated metering, protection and control systems.
Switchgear(5)    Control, protect and isolate electrical circuits and equipment to facilitate testing, maintenance and repairs. Often includes sophisticated protection systems and integration with SCADA systems for remote monitoring.
Tap Boxes    Provide a secure interface between a building’s electrical busway system and its equipment.
 
(1)

See “Business—Products” for additional information on these product categories.

(2)

Includes Medium Voltage Vacuum Pressure Impregnated (“VPI”), PDU and Low Voltage Transformer product categories.

(3)

Includes Gear and UPS eHouses product categories.

(4)

Includes Substation, Padmount and Other Specialty Transformer product categories.

(5)

Includes Medium Voltage, Low Voltage and Paralleling Switchgear product categories.

We sell Standard Products, Custom Products and Powertrain Solutions. Our Standard Products leverage common designs that are suitable for basic applications and are typically manufactured in large quantities. Our Custom Products are designed for a specific project or application, involve significant consultation between our in-house engineering team and the customer and are typically produced in small quantities. Our Powertrain Solutions are combinations of Custom Products that are integrated together, skidded together or designed to work together as a system. We also provide on-site commissioning and maintenance services for our products. In fiscal 2025, we generated approximately 5%, 78%, 13% and 4% of our revenues from Standard Products, Custom Products, Powertrain Solutions and services, respectively.

 

2


Table of Contents

We specialize in manufacturing Custom Products and Powertrain Solutions that are “engineered-to-order” for technically demanding applications, including data center power distribution, utility substations and energy-intensive manufacturing. We typically produce more than 1,500 unique designs each year for our customers, and in fiscal 2025 our average “batch count” was 15, which means on average we manufactured 15 units for each unique design we developed. Demand for customized electrical distribution equipment is increasing as data centers, independent power producers, utilities and other customers seek to address:

 

   

Varying power quality and availability. The voltage, frequency and reliability of power can vary widely based on location, type of generation, effectiveness of grid balancing, weather and other factors. To address varying power quality and availability, customers customize their electrical distribution equipment with components that ensure consistent frequency, eliminate harmonic distortions and balance voltage and current between phases.

 

   

Stringent uptime requirements. Uptime requirements are a core design criterion for all systems that drives the need for redundancy as well as more sophisticated monitoring and control systems. To ensure their systems meet uptime requirements, customers customize their electrical distribution equipment to include redundant components and integrate with backup power sources, paralleling switchgear, automated transfer switches, monitoring and control systems, power quality monitoring and SCADA systems.

 

   

Construction schedules dictated by equipment lead times. Availability of key components can have a significant impact on the lead time required to manufacture and ship electrical distribution equipment. To shorten lead times, customers customize their electrical distribution equipment to design out supply-constrained components or unnecessary features.

 

   

Challenging form factors and environments. Different operating environments have varying space utilization, maintenance access, airflow, cable routing and moisture and corrosion protection requirements. To address form factor and environmental considerations, customers customize their electrical distribution equipment to their particular layouts with unique arrangements of components or customized enclosures.

 

   

Space constraints that impact revenue generation. Electrical distribution equipment can reduce the room available for revenue-generating equipment in space constrained facilities. Customers with space constraints customize their electrical distribution equipment to create more compact indoor designs or to operate outside to create additional space for revenue-generating equipment.

 

   

Demanding thermal management requirements. Ambient temperatures can vary significantly across locations, throughout the day or from season to season and different applications and power levels generate varying amounts of heat. Data centers, in particular, are increasingly focused on managing heat produced by their equipment because of the significant impact it has on performance and equipment longevity. To meet thermal management requirements, customers customize their electrical distribution equipment to accommodate their thermal management specifications.

 

   

Integration with other equipment and systems. The efficiency and performance of electrical infrastructure depends in part on how well the constituent parts of a facility’s electrical infrastructure work together. Integration with legacy layouts, equipment and controls is particularly important to customers that are upgrading existing facilities. To improve the performance of their electrical systems, customers customize their electrical distribution equipment to integrate with other products, communicate with common control systems and minimize electrical losses between equipment.

 

   

Special physical or cyber security requirements. Different applications have different physical and cyber security requirements. For example, government, military, utility, pharmaceutical, petrochemical, technology and transportation customers often have special security requirements that may not be required by other customers. To meet their security requirements, these customers customize their

 

3


Table of Contents
 

electrical distribution equipment to use cyber-certified components, eliminate external ports, add tamper switches and include physical security features in their cabinets.

 

   

Evolving regulatory requirements and safety considerations. Depending on its location and application, electrical distribution equipment can be subject to unique building code or other requirements. To meet regulatory and other requirements, customers customize their electrical distribution equipment to meet UL, NEC, NEMA, IEEE, ANSI, ARC flash protection, environmental, seismic, intrusion detection and other site-specific codes.

 

   

Rising construction costs and labor scarcity. The time and cost to install electrical equipment in the field has risen significantly. To shorten the amount of time required to build their facilities, reduce the labor required for construction and improve the quality of their systems, customers ask their suppliers to integrate or prefabricate parts of their electrical infrastructure.

 

   

Buy American mandates or tax incentive requirements. Certain applications, including U.S. government facilities and critical infrastructure are required to use electrical distribution equipment manufactured in the United States. Additionally, tax credits are often available to purchasers of electrical distribution equipment manufactured in the United States. Customers customize their electrical distribution equipment to use raw materials and/or purchased components that will allow them to qualify under buy American mandates or for tax incentives on products manufactured in the United States.

 

   

Site conditions that create operational risks and increase financing and insurance costs. Facilities located in regions with earthquake, flood, corrosion and extreme temperature risk have additional operating risks and can be subject to higher borrowing and insurance costs. Customers mitigate these operational risks and address lender and insurer concerns by customizing their electrical distribution equipment to include shock rated mounts, flexible bus links, sealed conduits and cooling systems and use stainless steel components and epoxy coatings.

 

   

Utility interconnection delays. New high load facilities often face significant delays in getting connected to the grid because utilities do not have the resources to make the required distribution upgrades necessary to serve them quickly. Interconnection can sometimes be achieved faster if the facility can reduce its peak load at certain times of day by using mobile generation or on-site battery storage until the utility is able to make the necessary infrastructure upgrades. Customers that can accelerate their interconnection by using mobile generation or on-site battery storage will customize their electrical distribution equipment to add control systems and connections for mobile power and battery energy storage systems (“BESS”).

We support our sales of Custom Products and Powertrain Solutions with a dedicated team of more than 150 engineers who work closely with our customers to define system requirements; identify and evaluate cost, performance and availability trade-offs; and develop tailored solutions that meet their specific needs. Leveraging our proprietary design tools and database of over 50,000 reference designs, we can engineer a custom product for a customer in as little as a few hours and we are able to produce and ship a custom product in as little as a week. The upfront collaboration between our customers and our application engineers allows us to value-engineer systems, de-risk delivery timelines and reduce the potential for change orders, which together result in more efficient and predictable execution.

Our customers include: technology, power, utility and industrial companies who purchase from us directly; intermediaries such as OEMs and integrators who incorporate our products into systems that they sell; contractors that build data centers, power plants and T&D infrastructure; and electrical products distributors. We generated approximately 42%, 23%, 19% and 16% of our fiscal 2025 revenues from the Data Center, Grid, Industrial and other markets, respectively. In fiscal 2025, substantially all of our revenues were generated from customers located in North America.

 

4


Table of Contents

We are a U.S. company. Our principal manufacturing campuses are located in Minnesota, Texas, Maryland, California and Mexico, and we had approximately 2,000 full-time employees as of September 30, 2025.

Our Value Proposition—Marrying In-House Engineering with Product Breadth and Manufacturing Depth to Address Bottlenecks in the Digital and Industrial Economies

Real annualized private construction spending on data centers and manufacturing facilities in the United States is near the highest level ever recorded according to the U.S. Census Bureau, and utility investment in T&D infrastructure in the United States is growing faster than at any time in the past 25 years according to analysis of data from the Edison Electric Institute. Rapidly growing investment in data centers and manufacturing facilities coupled with accelerating investment in the grid has led to shortages in electrical distribution equipment as well as the field labor to install it. At the same time, data center and other customers are demanding increasing levels of customization from their suppliers to meet the rapidly evolving requirements of electrical infrastructure, including higher voltages, increasing currents, greater power densities, integration of on-site generation and the incorporation of battery storage. The result has been that large technology and manufacturing companies routinely face delays in bringing new facilities online because suppliers cannot deliver the power distribution equipment that they need; utilities are unable to build the distribution infrastructure necessary to get power to their facilities quickly enough because of labor or equipment shortages; or traditional vendors are unwilling or unable to deliver the level of customization required at scale—we were purpose-built to change that.

We believe we are one of only a small number of companies that can engineer and manufacture all of the electrical distribution equipment required for a data center or large manufacturing facility’s powertrain—the system and components that deliver electrical power from its source to the various pieces of equipment within the facilities—with some of the highest levels of customization and shortest lead times available in our industry. We believe we are able to deliver end-to-end, customized Powertrain Solutions for technically demanding applications with short lead times because we:

 

   

possess the engineering resources, culture and mindset required to rapidly develop products that meet the fast-changing requirements of technology companies and other customers with technically demanding applications;

 

   

manufacture critical components in-house, including medium voltage switchgear and dry type transformers, which allows us to offer significantly shorter lead times and greater levels of customization than our competitors;

 

   

provide significant upfront engineering support that reduces costs, de-risks delivery timelines and minimizes the risk of change orders for our customers;

 

   

offer prefabricated, integrated or pre-kitted solutions that significantly reduce field labor requirements, which lowers our customers’ construction costs and shortens their installation times;

 

   

offer Powertrain Solutions rather than emphasizing single-point solutions which enables customers to be single-source with us; and

 

   

offer comprehensive commissioning and maintenance services that give our customers confidence that our systems will meet safety, performance and regulatory standards on schedule.

Our Market Opportunity

We participate in the electrical distribution equipment industry primarily in the United States. Demand for electrical distribution equipment in the United States is driven primarily by investment in new data centers, power plants, T&D infrastructure, manufacturing facilities, and commercial buildings, as well as the replacement of old equipment in existing facilities and infrastructure. Annual investment in data centers, power plants, T&D

 

5


Table of Contents

infrastructure and manufacturing facilities increased 151% from 2020 to 2025, representing a compound annual growth rate of 20%, and sales of electrical distribution equipment increased at a compound annual growth rate of 26% over the same period according to data from Omdia, BCE, Wood Mackenzie and Dodge Construction Network. Demand for electrical distribution equipment has grown faster than the overall rate of investment in data centers, power plants, T&D infrastructure and manufacturing facilities as a result of:

 

   

More equipment being sold per MW of customer capacity. Increasing rack densities in data centers, the shift to more energy intensive manufacturing, greater redundancy requirements, more complex electrical topologies and the proliferation of distributed generation and storage has increased the amount of electrical distribution equipment required per MW of capacity.

 

   

More prefabrication. Buyers of electrical distribution equipment are seeking increasing levels of prefabrication from manufacturers to reduce the amount of field labor they need to complete their facilities. Greater levels of prefabrication increase the price of electrical distribution equipment. For example, BCE estimates that electrical distribution equipment plus the UPS system and the field labor to install them account for approximately 38% and 15% of the non-IT construction cost of a data center, respectively. Assuming all of the labor required could be shifted from the field to the factory through prefabrication, we believe the total addressable market for data center electrical infrastructure could increase by as much as 39%.

 

   

More pricing power. Certain types of electrical distribution equipment are in short supply. Some purchasers have been willing to pay a premium to obtain equipment faster, leading to increases in average selling prices for electrical distribution equipment.

BCE forecasts that demand for electrical distribution equipment will continue to grow rapidly with sales increasing at a compound annual growth rate of 20% from 2025 to 2030 as a result of:

 

   

Continuing investment in new data centers. Data centers consume more energy per square foot and require more reliable access to electricity than almost any other type of commercial or industrial facility and demand significant electrical infrastructure as a result. Data centers also require a high level of redundancy, referred to as “N+x” where N represents the minimum number of required operational units and x represents the number of backup units, so they are also one of the largest consumers of electrical distribution equipment per MW of load. Rapidly growing demand for cloud computing as well as the computational resources required for AI models is driving increasing investment in new data centers. According to BCE, sales of electrical distribution equipment to the data center end market will increase at a compound annual growth rate of 29% from 2025 to 2030. We generated approximately 42% of our fiscal 2025 revenues from selling electrical distribution equipment to the Data Center end market.

 

   

Accelerating load growth. According to Wood Mackenzie and EIA, U.S. electricity demand is expected to increase at a compound annual growth rate of 3.1% from 2025 to 2030 which represents more than a 50% increase in the rate of growth when compared to the prior five-year period from 2020 to 2025. The significant increase in load growth is being driven by: growing demand for power from data centers and manufacturing facilities; increased oil and gas production; electrification of transportation and building heating; and increases in extreme weather events that result in record levels of power consumption for heating and cooling. According to BCE, 80-90% of the projected load growth from 2025 to 2030 will come from new data centers, onshoring of manufacturing and industrial electrification. Greater load will require new power plants and T&D infrastructure to generate and deliver the required power to businesses and homes. Average annual investment in new power generation and battery storage projects is forecast to grow from $68 billion during 2021 to 2025 to $107 billion during 2026 to 2030, representing an increase of 57%, according to Wood Mackenzie. Annual investment in substations, a critical component of T&D infrastructure, is forecast to grow from $24 billion in 2025 to $38 billion in 2030, representing a compound annual growth rate of 9%,

 

6


Table of Contents
 

according to BCE. BCE forecasts that sales of electrical distribution equipment for power plants, battery storage projects and utility T&D infrastructure will grow at a compound annual growth rate of 11% from 2025 to 2030. We generated approximately 23% of our fiscal 2025 revenues from selling electrical distribution equipment to the Grid end market.

 

   

“Reshoring” of U.S. manufacturing. A combination of growing intellectual property and geopolitical risks that threaten international supply chains, attractive federal incentives for “domestic content,” increasing tariffs and a narrowing wage gap between U.S. and international workers is prompting many companies to move their offshore manufacturing operations back to the United States. According to a survey conducted by Kearney in March 2025, more than 35% of CEOs have decided to move some or all of their manufacturing back to the United States within the next three years and an additional 15% of CEOs are currently evaluating moving some or all of their manufacturing back to the United States within the next three years, which is resulting in significant increases in spending on manufacturing facilities and related electrical infrastructure. According to BCE, sales of electrical distribution equipment to the industrial market will increase at a compound annual growth rate of 9% from 2025 to 2030. We generated approximately 19% of our fiscal 2025 revenues from selling electrical distribution equipment to the Industrial end market.

 

   

Proliferation of on-site generation and battery storage. Rising electricity prices coupled with delays in connecting new power generation facilities to the grid have prompted many companies to build their own on-site generation and energy storage, including solar arrays, gas turbines, battery storage systems and fuel cells and consider building small modular nuclear reactors if they become commercially available. A customer with on-site generation can spend as much as 30% more on electrical distribution equipment than a customer that is only connected to the grid, according to BCE. Increasing investment in on-site generation will result in additional demand for electrical distribution equipment because these assets require additional electrical infrastructure.

 

   

Replacement of aging utility T&D infrastructure. Electrical distribution equipment used in the grid typically has a useful life of 25 to 40 years. According to NREL and ASCE, the majority of in-service electrical distribution equipment used in the grid is more than 30 years old. Demand for electrical distribution equipment is increasing as utilities seek to replace equipment that is approaching the end of its useful life. Investor-owned utility spending on T&D infrastructure has increased every year since 2010, according to the Edison Electric Institute.

Additionally, BCE projects that the market for custom products where we focus will grow faster than the overall market for electrical distribution equipment, with sales growing at a compound annual growth rate of approximately 25% from 2025 to 2030 as a result of rapid growth in technically demanding applications such as data centers, substations, BESS projects and energy-intensive manufacturing facilities where customization is often required.

Our Strengths

We believe our business has a series of interrelated strengths that we refer to as “product breadth,” “manufacturing depth,” “solutions mindset,” “market focus” and “aligned leadership.” Together, we believe these strengths differentiate us from our competitors, position us to grow faster than the overall electrical distribution equipment market and enable us to earn higher margins than our peers.

 

7


Table of Contents

Product Breadth

We manufacture every major category of electrical distribution equipment, and we believe we have one of the most comprehensive product portfolios available for Data Center, Grid and Industrial applications in the United States. We believe our product breadth gives us the ability to:

 

   

Capture market share by optimizing customers’ electrical infrastructure in ways that are challenging for competitors to replicate. Data centers, power plants and industrial facilities have complex design requirements for their electrical infrastructure that can be met in multiple ways using different specifications and combinations of electrical distribution equipment. As a manufacturer of every major category of electrical distribution equipment with the capability to customize all of them, we excel at identifying the particular specification and combination of equipment that optimizes for performance, lead time and cost, giving us an edge over competitors with less product breadth.

 

   

Win customers that value speed and simplicity by delivering the benefits of a single-source relationship. We believe many customers prefer to purchase all of the electrical distribution equipment required for their project from one supplier because of the streamlined design process, seamless integration of products, uniform lead times and payment terms, and the unambiguous accountability that a single-source relationship provides. The breadth of our product portfolio allows our customers to purchase all of the electrical distribution equipment they need from us rather than having to rely on multiple suppliers.

 

   

Leverage our ability to deliver the entire powertrain to grow sales to data centers. Technology companies and data center operators are under pressure from their customers and shareholders to build new data centers faster to meet surging demand for cloud computing and AI, and are seeking solutions that can help them shorten construction timelines. As one of the only companies in the United States that manufactures medium voltage switchgear, dry type transformers, low voltage switchboards, PDUs, RPPs, tap boxes, ATSs and generator connection cabinets, we can provide a data center’s entire powertrain with a guaranteed delivery date.

 

   

Use complex, long lead time products like medium voltage switchgear and dry type transformers to “pull through” other product categories. Medium voltage switchgear and dry type transformers are some of the most challenging categories of electrical distribution equipment to manufacture because of the complex engineering, specialized labor and third-party certifications required. As a result, there are significantly fewer manufacturers of these products than there are of other types of electrical distribution equipment, which creates long lead times for these products. We believe many customers choose to purchase all of the electrical distribution products they need for their project from us because of our ability to provide medium voltage switchgear and dry type transformers with shorter lead times.

 

   

Earn more margin on prefabricated products like eHouses and power skids while delivering shorter lead times, greater customization and higher quality than competitors. We manufacture the majority of the products that typically go into eHouses and power skids in-house. We believe this ability allows us to earn more margin than competitors that have to purchase and integrate equipment from third parties while offering customers shorter lead times, greater levels of customization, guaranteed quality and warranty and service support through us rather than multiple equipment vendors.

 

   

Leverage extensive UL certifications to accelerate product development. Certifying a new product family can require more than a year and a significant investment in engineering development, prototype production, testing in a nationally recognized testing lab and UL fees. We have obtained UL certifications for more than 20 product families, which enables us to rapidly certify a wide range of products, including improvements to existing designs.

 

8


Table of Contents
   

Benefit from product diversity and be less reliant on single product categories than some of our competitors. No single product category generated more than 13% of our revenues in fiscal 2025. The relatively small contribution that each of our product categories makes to our total revenue reduces the impact that a change in customer preferences or market requirements in a particular product category could have on our business.

Manufacturing Depth

In 2022, we identified electrical distribution equipment as a critical bottleneck in the digital and industrial economies. Following extensive analysis of the market, we concluded that a vertically integrated manufacturer of power distribution equipment with the capacity and expertise to produce custom products at scale could address those bottlenecks and grow revenues and profits rapidly as a result.

Our work culminated in a series of targeted acquisitions that took place over an eight-month period followed by an approximately $205 million, 1.8 million square foot manufacturing capacity expansion plan across five new manufacturing campuses located in Minnesota, Texas, Maryland, California and Mexico. Our manufacturing campuses and processes are designed to be flexible, enabling us to rapidly change what we produce or ramp up or down our production in a particular location without disrupting our operations. We believe our manufacturing depth gives us the ability to:

 

   

Take share from competitors that are capacity constrained. Electrical distribution equipment has become a bottleneck in Data Center, Grid and Industrial customers’ expansion plans due to the long lead times required for new equipment. Our industry does not currently have enough capacity to meet demand, and we believe many of our competitors are capacity constrained, especially with respect to their ability to produce engineered-to-order products. We currently have sufficient manufacturing capacity to meet customer demand, and we believe we are taking share from our competitors who are unable to deliver products on customers’ required timelines.

 

   

Rapidly change the mix of products that we produce or shift production between plants to respond to market demand. We have the capability to manufacture all of the products we sell for any of the end markets we serve in at least two of our campuses. We believe our capability to produce the same products in multiple campuses enables us to optimize our capacity utilization and delivery timelines as well as respond to any unforeseen production constraints in a particular location.

 

   

Capture additional margin through vertically integrated transformer manufacturing. The price of transformers has increased significantly over the past several years. We manufacture nearly all of the transformers that we use in our products in-house while many of our competitors rely on third-party suppliers. As a result, we believe we have a cost advantage relative to our competitors that do not manufacture transformers in house.

 

   

Continue our growth without requiring significant additional capital investment. We are in the final stages of completing the manufacturing capacity expansion plan we initiated in 2023. We believe the capacity we have added will enable us to more than triple our fiscal 2025 production volume by the end of calendar 2026 and give us the footprint to support up to $5 billion of annual revenues. We do not currently expect to make significant additional investments to expand our capacity after fiscal 2026.

 

   

Navigate a dynamic trade policy environment with scaled manufacturing in both the United States and Mexico. We have the flexibility to shift production between our manufacturing campuses in the United States and Mexico to minimize the effect that tariffs, import duties, domestic content requirements or other trade regulations have on the cost of our products. Additionally, we have the capability to produce both components and finished products in Mexico which allows us to optimize our production for both labor costs and tariffs.

 

9


Table of Contents

For more information regarding our manufacturing capabilities and capacity expansion, see “Business—Manufacturing.”

Solutions Mindset

The rapidly evolving requirements of electrical infrastructure coupled with the pressure to meet tight deployment timelines has made it more challenging for customers to specify the electrical distribution equipment they need for their projects. We have oriented our product development, marketing and sales efforts to address the issues that we believe our customers care most about—performance, lead time and cost—rather than to sell individual products. We believe our solutions mindset gives us the ability to:

 

   

Generate higher margins by delivering engineered-to-order products. We believe we are one of the largest providers of custom, engineered-to-order electrical distribution equipment in the United States. In fiscal 2025, we generated approximately 91% of our revenues from Custom Products and Powertrain Solutions, which we believe is a significantly higher percentage than many of our competitors and the industry as a whole. Custom Products and Powertrain Solutions typically generate higher gross profit margins than Standard Products, and we believe our focus on these products allows us to generate higher Adjusted EBITDA margins than many of our competitors.

 

   

Capture more wallet share by influencing purchasing decisions early in the procurement process. Our sales team and application engineers work closely with customers early in the procurement process to define system requirements and determine equipment needs. During this process, we have an opportunity to influence both the design of the customer’s electrical infrastructure and products specified. Additionally, we often have an opportunity to suggest products for portions of the customer’s electrical infrastructure that are beyond the scope of the initial procurement. We believe our early engagement with our customers allows us to maximize our share of their total spending on electrical distribution equipment.

 

   

Build close relationships with customers that result in repeat business. The significant interaction we have with customers during the engineering process creates close relationships between our sales and application engineering teams and key decision-makers at our customers. We believe those relationships increase the likelihood that customers will purchase additional products from us in the future.

 

   

Transition customers to prefabricated solutions that expand our addressable market, increase our revenue potential and drive higher margins. The time and cost required to install electrical infrastructure in the field has risen significantly over the past decade as a result of low labor availability and rapidly rising wage rates for electricians and other craftworkers. We offer solutions that shift labor from the field to the factory by kitting components that will be installed together and delivering eHouses and power skids. Selling eHouses, power skids and kitted solutions increases the size of our addressable market because the additional labor content in these products makes their prices significantly higher than the sum of the equipment that is included in them.

Market Focus

We focus on three high-growth end markets: Data Centers, Grid and Industrial. We believe demand for electrical distribution equipment from these end markets is growing faster than overall demand for electrical distribution equipment. We believe our market focus gives us the ability to:

 

   

Grow our revenues faster than the overall market for electrical distribution equipment. Investment in data centers, manufacturing and the grid has been growing significantly faster than overall non-residential investment in the United States. For example, from 2020 to 2025, investment in

 

10


Table of Contents
 

new data centers, power plants, T&D infrastructure and manufacturing plants grew at compound annual growth rates of 27%, 15%, 11% and 17%, respectively, compared to 9% for overall non-residential investment, according to Omdia, Wood Mackenzie, BCE and Dodge Construction Network. We believe our focus on markets where investment is growing faster than overall non-residential investment will allow us to grow faster than the overall market for electrical distribution equipment.

 

   

Earn more margin by serving customers that prioritize speed and performance over price. We believe customers building data centers, power plants, T&D infrastructure and energy-intensive manufacturing facilities prioritize lead times and performance over price when they select electrical distribution equipment because of the importance that time-to-market and uptime play in the success of their businesses. We generated 84% of our fiscal 2025 revenues from the Data Center, Grid and Industrial markets. We believe our focus on these end markets enables us to earn more margin than competitors who focus on other markets or derive a smaller percentage of their revenues from the Data Center, Grid or Industrial markets than we do.

 

   

Use customization and lead time as barriers to entry for overseas competition. Electrical distribution equipment for data centers and energy-intensive industrial facilities is typically specified in the later stages of design and many customers continue to refine their specifications after construction of the facility has started. As a result, customers prioritize flexibility and lead times from electrical distribution equipment vendors. Overseas manufacturers have a difficult time meeting the needs of these customers because providing the level of application engineering required is challenging without local personnel who are close to the customer; it is not possible to hold inventory of custom products; and shipping products across oceans economically can take several weeks.

 

   

Benefit from more consistent market growth than competitors with greater exposure to economically sensitive sectors. We generated 65% of our fiscal 2025 revenues from the Data Center and Grid markets. We believe these markets are less economically sensitive than other segments of the economy. We believe the significant proportion of our revenue that we generate from the Data Center and Grid markets makes us less sensitive to economic cycles than our competitors who focus on sectors that have a higher correlation to GDP growth, including commercial office buildings and residential construction.

Aligned Leadership

We believe our management team’s skills, experience and incentives are aligned with our business goals. We believe our aligned leadership gives us the ability to:

 

   

Rapidly scale our business by leveraging the past experience and relationships of our leadership team. Our executives have significant experience manufacturing, selling and purchasing electrical and industrial products at both our company and prior employers, including Vertiv Holdings Co., Schneider Electric SE, Digital Realty Trust, Inc., Caterpillar Inc., General Electric Company, Johnson Controls International plc, Danaher Corporation and HP Inc. Our Chief Executive Officer and director, Gary J. Niederpruem, was a key member of the leadership team that led the carve-out of Emerson Network Power from Emerson Electric Company and the transformation of that business into Vertiv Holdings Co., one of the world’s leading, “publicly-traded” data center equipment companies. Our Chief Financial Officer, Ryan S. Fiedler, was a key member of Caterpillar Inc.’s senior leadership team for over 14 years, including most recently as Chief Financial Officer of Caterpillar Inc.’s Resource Industries segment which generated $12.4 billion of sales in 2024. Our Chief Commercial Officer, Bobby Rogers, was a key member of Schneider Electric SE’s commercial team for over 16 years, including most recently as Vice President of Data Center Strategic Account Sales, where he led North American data center sales across the entire organization. Additionally, our salesforce as of

 

11


Table of Contents
 

November 30, 2025 had an average tenure in our industry of 17 years, and approximately 78% of our sales professionals have prior experience with other electrical distribution equipment OEMs, manufacturer’s representatives or distributors.

 

   

Drive results that benefit our shareholders. The majority of our senior leadership teams’ compensation is performance-based, including equity incentives tied to specific financial goals such as Adjusted EBITDA growth. On average, approximately 44% of the total cash compensation that our executives are eligible for is tied to the achievement of specific financial performance targets, including revenue and Adjusted EBITDA, set by our board of directors. We also have a broad based equity incentive plan that includes all of our management and supervisory personnel, which we believe aligns their personal wealth creation with that of our shareholders.

While we believe these strengths will enable us to compete effectively, there are various factors that could materially and adversely affect our competitive position. See “—Summary Risk Factors” and “Risk Factors.”

Our Growth Strategy

We have developed the following near- and long-term strategies to continue to grow our revenues and profits:

Near-term

 

   

Strategically use our new capacity to capture market share. We believe the recent investments we made in manufacturing capacity have positioned us to accept orders and offer lead times that many of our competitors cannot. According to BCE, our lead times for substation transformers, eHouses, medium voltage switchgear and padmount transformers were approximately 65%, 34%, 43% and 33% shorter, respectively, than the industry average for these products according to an assessment they conducted in November 2025. Our strategy is to use our capacity to win new customers who prioritize lead times, including large technology companies, data center operators, independent power producers and manufacturers that are adding capacity in the United States. For example, we have increased our sales to utilities from less than $50 million in fiscal 2024 to approximately $110 million in fiscal 2025 and our average sales per utility customer has increased from $1.7 million in fiscal 2024 to $3.2 million in fiscal 2025. Additionally, we added more than 200 new customers in fiscal 2025 and 37% of our Backlog as of September 30, 2025 was comprised of orders from new customers.

 

   

Expand our addressable market by offering more prefabricated solutions. We believe we are a leader in developing solutions that shift labor from the field to the factory by delivering complete systems on skids, providing various types of eHouses and kitting components that will be installed together. Our strategy is to further expand these offerings over time which we believe will enable us to capture more revenue on each project as well as gain market share, particularly with customers in labor constrained markets that place high value on speed of installation. From fiscal 2024 to fiscal 2025 the percentage of our revenues from Powertrain Solutions increased from 4% to 13%, reflecting growing sales of our prefabricated solutions.

 

   

Increase average order sizes and grow our share of wallet. We provide all of the products required for a data center or manufacturing facility’s powertrain. Our strategy is to increase the number and type of products we sell to each customer, which will enable us to increase our revenues. A key element of our strategy to increase wallet share is to use medium voltage equipment, which is manufactured by a small number of companies and typically has long lead times, to pull through sales of low voltage equipment. Our goal is to sell the same ratio of low voltage equipment to medium voltage equipment as is typically purchased by customers in the end markets we serve. For example, the typical ratio of low to medium voltage equipment purchased by a new data center and industrial facility is 6.5-7x and 1.5-2x, respectively, according to BCE. In fiscal 2025, our ratio of low to medium voltage equipment sales in the Data Center and Industrial end markets was 2.2x and 0.2x, respectively, and our overall

 

12


Table of Contents
 

ratio of low to medium voltage sales was 0.7x. A one turn increase in our low to medium voltage ratio could have added nearly $400 million of incremental revenue in fiscal 2025. Our average customer spend has increased from approximately $493,000 in fiscal 2024 to approximately $820,000 in fiscal 2025 and approximately $1 million in the twelve months ended September 30, 2025.

 

   

Introduce new products and solutions, particularly for data center applications. Our strategy is to continue to grow our revenues and market share in the Data Center market by introducing new products and solutions that meet evolving market needs. The computational demands of AI, machine learning and high-performance computing require packing clusters of high-performance chips into a small space, which results in greater power consumption per rack. Increasing power density per rack creates opportunities for new approaches to the data center powertrain. Our strategy is to meet data centers’ evolving demands through innovative design and close collaboration with key channel partners and customers that are shaping future powertrain design.

 

   

Expand service offerings. We currently provide commissioning and some maintenance services for our products. We generated 4% of our revenues from services in fiscal 2025. Our strategy is to increase the revenues we generate from services by expanding the maintenance and repair services that we provide for our products. We intend to expand our service offerings and increase our revenues from service by hiring additional service teams, implementing incentives for our salesforce to sell service contracts and raising awareness of our service capabilities among our existing customers.

Long-Term

 

   

Offer “upgrade” services for existing data centers. While most electrical distribution equipment typically has a useful life of 25 to 40 years, we believe many existing data centers will replace equipment prior to the end of its useful life to enable greater computing power in the same footprint. BCE estimates that 27% of spending on electrical distribution equipment by data centers will be for retrofits in 2030 compared with 15% in 2025. We believe retrofitting existing data centers is an attractive opportunity for us because the amount customers spend on electrical distribution equipment for a retrofit is almost as much as they spend for a new facility. For example, BCE estimates that a new data center requires $3.1 million of electrical distribution equipment per MW of capacity while a data center retrofit requires $2.5 million per MW of capacity. We intend to develop an upgrade service for existing data centers that will combine Custom Products and services.

 

   

Acquire companies that increase our scale, add customer relationships or expand our service capabilities. We intend to pursue acquisitions of other manufacturers of electrical distribution equipment and service companies that align with our focus on the Data Center, Grid and Industrial end markets.

 

   

Expand internationally. In fiscal 2025, substantially all of our revenues were generated from customers located in North America. We intend to grow our international sales initially by hiring international sales resources, entering partnerships with local companies that have existing relationships with key customers and acquiring established electrical distribution equipment providers and later by opening manufacturing campuses in the regions we target.

We may not be successful in implementing all aspects of our growth strategy. See “—Summary Risk Factors” and “Risk Factors” elsewhere in this prospectus for risks associated with our ability to execute our growth strategy.

Recent Developments

We are in the process of finalizing our results as of and for the six months ended December 31, 2025. We have presented below ranges of certain unaudited preliminary results as of December 31, 2025 and for the

 

13


Table of Contents

six months ended December 31, 2025 (the “Preliminary 1H 2026 Information”), as well as the results for the comparative period for the six months ended December 31, 2024. The Preliminary 1H 2026 Information reflects our preliminary estimates with respect to our results as of and for the six months ended December 31, 2025 based on currently available information and does not present all necessary information for an understanding of our financial condition as of and for the six months ended December 31, 2025.

We have prepared and provided ranges, rather than specific amounts, for the Preliminary 1H 2026 Information, primarily because our financial closing and analysis procedures for such period are not yet completed. The Preliminary 1H 2026 Information has been prepared by, and is the responsibility of, our management and is subject to revisions based on our procedures and controls associated with our financial reporting process. Accordingly, undue reliance should not be placed on the Preliminary 1H 2026 Information. Our independent registered public accounting firm, BDO USA, P.C., has not audited, reviewed, or performed any procedures with respect to Preliminary 1H 2026 Information or the accounting treatment thereof and does not express an opinion or any other form of assurance with respect thereto. Our actual unaudited condensed consolidated financial statements as of December 31, 2025 and for the three and six months ended December 31, 2025 and 2024 are not expected to be filed with the Securities and Exchange Commission (the “SEC”) until after the completion of this offering. The unaudited condensed consolidated quarterly financial data for the six months ended December 31, 2024 has been prepared on a basis consistent with our audited annual consolidated financial statements included elsewhere in this prospectus and, in the opinion of management, include all adjustments necessary to present fairly our results of operations and financial conditions for the periods presented.

While we believe that the Preliminary 1H 2026 Information is based on reasonable assumptions and management’s reasonable judgment, our actual results may vary. Factors that could cause the actual results to differ include (but are not limited to) the discovery of new information that affects accounting estimates and management’s judgments, or impacts valuation methodologies underlying these estimated results; the completion of our auditors’ procedures for the review of our interim condensed consolidated financial statements; and a variety of business, economic, and competitive risks and uncertainties, many of which are not within our control, and we undertake no obligation to update this information, unless required by law. This information should be read in conjunction with “Risk Factors,” “Special Note Regarding Forward-Looking Statements,” “Management’s Discussion and Analysis of Financial Condition and Results of Operations,” and our financial statements and the related notes included elsewhere in this prospectus.

Adjusted EBITDA and Adjusted Net Income are non-GAAP supplemental financial measures. For further information about the limitations to the use of the non-GAAP financial measures presented in this prospectus, see “Management’s Discussion and Analysis of Financial Condition and Results of Operations—Non-GAAP Financial Measures.”

The following tables provide detail on our preliminary unaudited estimated financial results as of and for the six months ended December 31, 2025 and our unaudited condensed consolidated quarterly financial data for the six months ended December 31, 2024, and reconcile Adjusted EBITDA and Adjusted Net Income to net income, the most directly comparable GAAP financial measure:

 

     Six Months Ended December 31,  
     2024      2025
(Estimated)
 
(in thousands)           Low      High  

Revenues

   $ 329,351      $ 565,000      $ 580,000  

Net income

   $ 13,768      $ 11,900      $ 16,700  

Adjusted EBITDA(1)

   $ 83,094      $ 123,000      $ 126,000  

Adjusted Net Income(1)

   $ 44,789      $ 72,100      $ 75,900  

 

14


Table of Contents
 
(1)

See “Management’s Discussion and Analysis of Financial Condition and Results of Operations—Non-GAAP Financial Measures” for the definitions of Adjusted EBITDA and Adjusted Net Income.

 

(in thousands)    As of
December 31, 2025
(Estimated)
 

Cash and Cash Equivalents

   $ 106,165  

Total Debt, net of discount and deferred financing costs

   $ 583,506  

Backlog

   $ 1,493,143  

The following table reconciles the differences between Adjusted EBITDA and net income, which is the most comparable GAAP measure:

 

     Six Months Ended December 31,  
     2024     2025
(Estimated)
 
(in thousands)          Low     High  

Net income

   $ 13,768     $ 11,900     $ 16,700  

Interest expense

     28,614       35,000       34,800  

Interest income

     (3,224     (1,200     (1,400

Income tax expense

     2,057       2,600       2,400  

Depreciation expense

     2,532       7,100       6,900  

Amortization of intangibles

     32,367       25,400       25,200  

Equity-based compensation

     905       2,300       2,100  

Sponsor fees and expenses(1)

     4,425       17,200       17,000  

Public company readiness costs(2)

     447       4,200       4,000  

Earnout expenses(3)

     —        5,400       5,400  

Non-recurring integration and consulting fees(4)

     1,203       13,100       12,900  
  

 

 

   

 

 

   

 

 

 

Adjusted EBITDA(5)

   $ 83,094     $ 123,000     $ 126,000  
  

 

 

   

 

 

   

 

 

 
 
(1)

Represents fees and expense reimbursements paid to our Sponsor, which will no longer be paid following the consummation of this offering.

(2)

Represents non-recurring professional services fees we incurred in connection with readying the Company for this offering, post-initial public offering compliance requirements and statutory SEC reporting as well as certain non-recurring recruiting costs.

(3)

Represents non-recurring earnout amounts accrued to certain sellers in connection with the Business Acquisitions.

(4)

Represents non-recurring professional services fees we incurred in connection with certain post-acquisition activities, including valuation, technical accounting and integration consulting services.

(5)

See “Management’s Discussion and Analysis of Financial Condition and Results of Operations—Non-GAAP Financial Measures” for the definition of Adjusted EBITDA.

 

15


Table of Contents

The following table reconciles the differences between Adjusted Net Income and net income, which is the most comparable GAAP measure:

 

     Six Months Ended December 31,  
     2024     2025
(Estimated)
 
(in thousands)          Low     High  

Net income

   $ 13,768     $ 11,900     $ 16,700  

Amortization of intangibles

     32,367       25,400       25,200  

Amortization/write-off of deferred financing costs

     1,331       11,200       10,900  

Equity-based compensation

     905       2,300       2,100  

Sponsor fees and expenses(1)

     4,425       17,200       17,000  

Public company readiness costs(2)

     447       4,200       4,000  

Earnout expenses(3)

     —        5,400       5,400  

Non-recurring integration and consulting fees(4)

     1,203       13,100       12,900  

Tax impact of adjustments(5)

     (9,657     (18,600     (18,300
  

 

 

   

 

 

   

 

 

 

Adjusted Net Income(6)

   $ 44,789     $ 72,100     $ 75,900  
  

 

 

   

 

 

   

 

 

 
 
(1)

Represents fees and expense reimbursements paid to our Sponsor, which will no longer be paid following the consummation of this offering.

(2)

Represents non-recurring professional services fees we incurred in connection with readying the Company for this offering, post-initial public offering compliance requirements and statutory SEC reporting as well as certain non-recurring recruiting costs.

(3)

Represents non-recurring earnout amounts accrued to certain sellers in connection with the Business Acquisitions.

(4)

Represents non-recurring professional services fees we incurred in connection with certain post-acquisition activities, including valuation, technical accounting and integration consulting services.

(5)

Represents the estimated tax impact of all Adjusted Net Income add-backs, excluding those which represent permanent differences between book versus tax.

(6)

See “Management’s Discussion and Analysis of Financial Condition and Results of Operations—Non-GAAP Financial Measures” for the definition of Adjusted Net Income.

Adjusted EBITDA and Adjusted Net Income should be considered in addition to, and not as a replacement for or superior to, the comparable GAAP measures, and may not be comparable to similarly titled measures reported by other companies. We believe these measures provide meaningful information to us and investors because they enhance the understanding of our operating performance, ability to generate cash, and the trends of our business. We urge you to review the reconciliation found above and elsewhere in this prospectus. For a reconciliation of Adjusted EBITDA and Adjusted Net Income to other periods and more information regarding our use of this metric and its usefulness to investors, see “Management’s Discussion and Analysis of Financial Condition and Results of Operations—Non-GAAP Financial Measures.”

For the six months ended December 31, 2025, we estimate that our revenues will range from approximately $565.0 million to approximately $580.0 million, an increase of approximately $243.1 million or 73.8%, using the mid-point of the estimated revenues range when compared with revenues of $329.4 million for the six months ended December 31, 2024. The increase was primarily due to higher demand across our product offerings, in particular sales of Custom Products and Powertrain Solutions.

For the six months ended December 31, 2025, we estimate that our net income will range from approximately $11.9 million to approximately $16.7 million, an increase of approximately $0.5 million or 3.9%, using the mid-point of the estimated net income range when compared with net income of $13.8 million for the

 

16


Table of Contents

six months ended December 31, 2024. The increase in net income was primarily driven by higher revenues and gross profit, offset by start-up costs related to our capacity expansion, underabsorbed overhead related to the ramp up of our new facilities and increases in general and administrative expenses to support the growth of our business, including incremental headcount, sales and marketing costs, professional services and information technology costs as well as increased interest expense and income tax expense.

For the six months ended December 31, 2025, we estimate that our Adjusted EBITDA will range from approximately $123.0 million to approximately $126.0 million, an increase of approximately $41.4 million or 49.8%, using the midpoint of the estimated range when compared with our Adjusted EBITDA of $83.1 million for the six months ended December 31, 2024. The increase in Adjusted EBITDA was the result of higher revenues and gross profit, partially offset by increases in general and administrative expenses to support the growth of our business.

For the six months ended December 31, 2025, we estimate that our Adjusted Net Income will range from approximately $72.1 million to approximately $75.9 million, an increase of approximately $29.2 million or 65.2%, using the mid-point of the estimated range when compared with Adjusted Net Income of $44.8 million for the six months ended December 31, 2024. The increase in Adjusted Net Income was the result of higher revenues and gross profit, partially offset by start-up costs related to our capacity expansion, underabsorbed overhead related to the ramp up of our new facilities and increases in general and administrative expenses to support the aforementioned growth.

As of December 31, 2025, we estimate cash and cash equivalents to be approximately $106.2 million and total debt outstanding, net of discount and deferred financing costs, to be approximately $583.5 million.

Summary Risk Factors

Our business and our ability to execute our strategy are subject to many risks. Before making a decision to invest in the Class A common stock, you should carefully consider all of the risks and uncertainties described in the section of this prospectus captioned “Risk Factors” immediately following this Prospectus Summary and all of the other information in this prospectus. In addition, while we have summarized our strengths and growth strategy above, there are numerous risks and uncertainties that may prevent us from capitalizing on these strengths or successfully executing our growth strategy. In particular, our level of indebtedness could have important consequences to you and significant effects on our business. Our agreements evidencing or governing our current or future indebtedness may contain restrictive covenants that will limit our ability to engage in activities that may be in our long-term best interests. In addition, we will be required to make payments under the Tax Receivable Agreement, and the amounts of such payments could be significant. Some of our most significant risks include, but are not limited to, the following:

 

   

if there is less demand for, or greater supply of, electrical distribution equipment in the future, the price of electrical distribution equipment could decline which would adversely impact both our revenue growth and profit margins;

 

   

if the prices of electrical steel, carbon steel, aluminum or copper increase in the future and we are unable to pass those increases on to our customers, our profit margins could be significantly impacted;

 

   

our cost of and access to raw materials and components from international vendors could be adversely impacted by changes in government policies, including the imposition of additional duties, tariffs and other charges on imports and exports or restrictions on purchases of components from certain foreign countries;

 

   

significant disruptions to our supply chain, including the high cost or unavailability of raw materials and components required to manufacture our products, and significant disruptions to our distribution

 

17


Table of Contents
 

networks could have a material adverse effect on our business, financial condition and results of operations;

 

   

our growth depends in part on continued investment in new data centers, which depends in part on continued interest in developing AI;

 

   

demand for our products depends, in large part, on new construction activity which has declined significantly during past recessions;

 

   

any delay or interruption in the operations of any of our manufacturing campuses could impair our ability to provide products to customers;

 

   

if we are unable to complete our expansion in the timeframe we anticipate or the expansion does not give us the additional capacity that we expect, we may not be able to achieve our anticipated level of growth;

 

   

amounts included in our Backlog may not result in the revenue or generate profits in the amount we expect or on the timeframe that we anticipate;

 

   

we operate in competitive environments, and our failure to compete successfully could cause us to lose market share;

 

   

any failure of our products could subject us to substantial liability, including product liability claims, which could damage our reputation or the reputation of one or more of our brands;

 

   

the long sales cycles for certain of our electrical distribution equipment, as well as unpredictable placing or canceling of customer orders, particularly large orders, may cause our revenues and operating results to vary significantly from quarter-to-quarter, which could make our future results of operations less predictable;

 

   

if changing efficiency standards for transformers increases the cost of producing our transformer products and we are unable to pass these higher costs on to our customers, margins on our transformer products could decline;

 

   

if we fail to motivate and retain our key personnel or if we fail to attract additional qualified personnel, we may not be able to achieve our anticipated level of growth;

 

   

changes in technology or customer preferences could result in less demand for certain categories of electrical distribution equipment;

 

   

large companies often require more favorable terms and conditions in our contracts, which could result in downward pricing pressures on our business, less desirable payment terms or greater warranty and contractual obligations;

 

   

our strategy to increase our sales of Powertrain Solutions could result in a concentration of our sales with fewer customers and a significant reduction in orders from any one of these customers could adversely impact our business;

 

   

our operations and quality control could be disrupted if we encounter problems with outside vendors, subcontractors and third-party suppliers;

 

   

unexpected events, such as natural disasters, geopolitical conflicts, pandemics, a volatile global economic environment, inflation, high interest rates, a potential recession and other events beyond our control, may increase our cost of doing business or disrupt our operations;

 

   

the integration of the Business Acquisitions poses risks to the operation of our business;

 

   

environmental, health and safety (“EHS”) laws and regulations could result in substantial costs and liabilities;

 

18


Table of Contents
   

the impact of import or export laws could have a material adverse effect on our business, financial condition and results of operations;

 

   

our indebtedness may restrict our current and future operations;

 

   

our organizational structure, including the Tax Receivable Agreement, confers certain benefits upon the Continuing Equity Owners and their permitted transferees (the “TRA Participants”) that will not benefit certain holders of our Class A common stock to the same extent it will benefit the TRA Participants;

 

   

we will be required to make payments under the Tax Receivable Agreement to the TRA Participants for certain tax benefits we may claim, and the amounts of such payments could be significant;

 

   

in certain cases, payments under the Tax Receivable Agreement to the TRA Participants may be accelerated or significantly exceed any actual benefits we realize in respect of the tax attributes subject to the Tax Receivable Agreement;

 

   

our status as a “controlled company” and ability to rely on exemptions from certain corporate governance requirements;

 

   

Neos will have significant influence over us and its interests may conflict with our interests and the interests of other stockholders;

 

   

Delaware law and anti-takeover provisions in our governing documents, to be adopted upon the consummation of this offering, may have the effect of delaying or preventing a change of control or changes in our management and may deprive our investors of the opportunity to receive a premium for their shares; and

 

   

the requirements of being a public company may strain our resources, divert management’s attention and affect our ability to attract and retain qualified board members and officers.

Summary of the Up-C Transactions

Forgent Power Solutions, Inc., a Delaware corporation, was incorporated on July 21, 2025 and is the issuer of the Class A common stock offered by this prospectus.

Prior to the Up-C Transactions, Forgent Intermediate LLC consolidated Opco as a variable interest entity (VIE) pursuant to Accounting Standards Codification (“ASC”) Topic 810, Consolidation (“ASC 810”) through its wholly owned subsidiary, Forgent Intermediate II LLC, due to the fact that (a) a parent of Forgent Parent I LP had the contractual right to appoint a majority of the board of managers of Opco, which had power over Opco, including making all significant economic decisions of Opco, and (b) Forgent Intermediate II LLC owned a majority of the economic interests in Opco. All of our business operations have been conducted through Opco and its direct and indirect subsidiaries.

Prior to the Up-C Transactions, Forgent Parent I LP will initially be the sole holder of common stock of Forgent Power Solutions. Forgent Parent I LP will consummate the following organizational transactions in connection with this offering (the “Reorganization Transactions”):

 

   

Forgent Parent I LP will contribute 100% of the equity interests of Forgent Intermediate LLC to Forgent Power Solutions in exchange for common stock of Forgent Power Solutions, and Forgent Intermediate LLC will merge with and into a newly-created wholly owned subsidiary of Forgent Power Solutions (“Intermediate Merger Sub”) with Intermediate Merger Sub surviving and renamed Forgent Intermediate LLC;

 

   

Forgent Power Solutions, Forgent Intermediate LLC, Forgent Intermediate II LLC and the Existing Opco LLC Owners will enter into the second amended and restated limited liability agreement of Opco

 

19


Table of Contents
 

(the “Opco LLC Agreement”), which will become effective substantially concurrently with, or prior to the consummation of, this offering, to, among other things, (1) recapitalize all existing capital ownership interests in Opco into Opco LLC Interests, (2) dissolve the board of managers of Opco, (3) appoint Forgent Intermediate II LLC, a wholly owned subsidiary of Forgent Intermediate LLC and an indirect wholly owned subsidiary of Forgent Power Solutions, as the sole managing member of Opco, and (4) provide that none of the holders of Opco LLC Interests, other than Forgent Intermediate II LLC as the managing member, will have any substantive voting rights in Opco;

 

   

Forgent Parent I LP will amend and restate Forgent Power Solutions’ certificate of incorporation to, among other things, provide (1) for the Class A common stock, with each share of Class A common stock entitling its holder to one vote per share on all matters presented to Forgent Power Solutions’ stockholders generally, and (2) for Class B common stock, with each share of Class B common stock entitling its holder to one vote per share on all matters presented to Forgent Power Solutions’ stockholders generally but without economic rights, and that shares of Class B common stock may only be held by the Existing Opco LLC Owners and their respective permitted transferees as described in “Description of Capital Stock—Common Stock—Class B Common Stock”;

 

   

The amendment and restatement of Forgent Power Solutions’ certificate of incorporation will recapitalize the common stock of Forgent Power Solutions held by Forgent Parent I into 210,055,933 shares of Class A common stock;

 

   

Forgent Parent II LP and Forgent Parent III LP will distribute a portion of the Opco LLC Interests held by them to Forgent Blocker I LLC and Forgent Blocker II LLC (each, a “Blocker”), respectively, and the equity interests of each Blocker will be contributed to Forgent Parent IV LP;

 

   

Forgent Intermediate LLC will acquire the Opco LLC Interests held by each Blocker by means of one or more mergers with each Blocker (the “Blocker Mergers”), and Forgent Power Solutions will issue Forgent Parent IV LP 4,205,321 shares of Class A common stock as consideration for the Blocker Mergers; and

 

   

Forgent Power Solutions will issue 90,167,635 shares of Class B common stock to the Existing Opco LLC Owners, which is equal to the number of Opco LLC Interests held by the Existing Opco LLC Owners for nominal consideration.

In connection with this offering (together with the Reorganization Transactions, the “Up-C Transactions”):

 

   

Forgent Power Solutions will issue 16,586,427 shares of Class A common stock to the purchasers in this offering (or 19,074,391 shares if the underwriters exercise in full their option to purchase additional shares of Class A common stock) in exchange for net proceeds of approximately $427.7 million (or approximately $491.8 million if the underwriters exercise in full their option to purchase additional shares of Class A common stock) based upon an initial public offering price of $27.00 per share of Class A common stock, less the underwriting discounts and commissions, but before estimated offering expenses payable by Forgent Power Solutions;

 

   

Forgent Power Solutions will contribute the net proceeds it receives from this offering to Forgent Intermediate LLC, which will use such net proceeds to purchase 16,586,427 Opco LLC Interests (or 19,074,391 Opco LLC Interests if the underwriters exercise in full their option to purchase additional shares of Class A common stock) from Opco at a price per unit equal to the initial public offering price per share of Class A common stock in this offering less the underwriting discounts and commissions;

 

   

Opco will use the $427.7 million in net proceeds it receives from the sale of Opco LLC Interests to us to redeem 16,586,427 Opco LLC Interests (or $491.8 million in net proceeds it receives from the sale of Opco LLC Interests to us to redeem 19,074,391 Opco LLC Interests if the underwriters exercise in

 

20


Table of Contents
 

full their option to purchase additional shares of Class A common stock) from the Existing Opco LLC Owners at a price per unit equal to the initial public offering price per share of Class A common stock in this offering less the underwriting discounts and commissions and any withholding taxes (and Forgent Power Solutions will cancel a corresponding number of shares of Class B common stock held by the Existing Opco LLC Owners); and

 

   

Forgent Power Solutions will enter into (1) the Stockholders Agreement with the Continuing Equity Owners, (2) the Registration Rights Agreement with the Continuing Equity Owners and (3) the Tax Receivable Agreement with the TRA Participants (as defined herein). For a description of the terms of the Stockholders Agreement, the Registration Rights Agreement and the Tax Receivable Agreement, see “Certain Relationships and Related Party Transactions.”

Following the consummation of the Up-C Transactions and an initial public offering price of $27.00 per share of Class A common stock:

 

   

Forgent Power Solutions will be a holding company and its principal asset will consist of all of the limited liability company interests of Forgent Intermediate LLC. Forgent Intermediate LLC will directly own Opco LLC Interests as a result of the Blocker Mergers and acquisitions from Opco (in connection with the redemption of Opco LLC Interests from the Existing Opco LLC Owners with the net proceeds we receive from this offering) as well as all of the limited liability company interests of Forgent Intermediate II LLC. Forgent Intermediate II LLC, in turn, will continue to own Opco LLC Interests that it owned prior to the Reorganization Transactions. As a result, Forgent Power Solutions will indirectly own 230,847,681 Opco LLC Interests, representing approximately 75.83% of the economic interests in Opco (or 233,335,645 Opco LLC Interests, representing approximately 76.65% of the economic interests in Opco if the underwriters exercise in full their option to purchase additional shares of Class A common stock);

 

   

Opco will be a variable interest entity (VIE), and Forgent Power Solutions will control and consolidate Opco pursuant to the VIE model in ASC 810 due to the fact that Forgent Intermediate II LLC, an indirect, wholly owned subsidiary of Forgent Power Solutions, (i) will be the sole managing member of Opco and, as a result, will manage the business and affairs of Opco and its direct and indirect subsidiaries, including making all decisions that significantly impact the economic performance of Opco and (ii) will own a majority of the economic interests in Opco. Furthermore, none of the holders of Opco LLC Interests, other than Forgent Intermediate II LLC, will have substantive voting rights in Opco;

 

   

the purchasers in this offering will own 56,000,000 shares of Class A common stock of Forgent Power Solutions (or 64,400,000 shares of Class A common stock of Forgent Power Solutions if the underwriters exercise in full their option to purchase additional shares of Class A common stock), representing approximately 18.40% of the combined voting power of all Forgent Power Solutions’ common stock and approximately 18.40% of the economic interests in Opco (or approximately 21.15% of the combined voting power of all of Forgent Power Solutions’ common stock and 21.15% of the economic interests in Opco if the underwriters exercise in full their option to purchase additional shares of Class A common stock); and

 

   

the Continuing Equity Owners will own, directly or indirectly, (1) approximately 81.60% of the combined voting power of all of Forgent Power Solutions’ common stock (or approximately 78.85% of the combined voting power of all Forgent Power Solutions’ common stock if the underwriters exercise in full their option to purchase additional shares of Class A common stock) and (2) approximately 81.60% of the economic interests in Opco (or approximately 78.85% of the economic interests in Opco if the underwriters exercise in full their option to purchase additional shares of Class A common stock).

 

21


Table of Contents

Our corporate structure following the Up-C Transactions is commonly referred to as an umbrella partnership C corporation or “Up-C” structure, which is often used by partnerships and limited liability companies when they undertake an initial public offering of their business. The Up-C structure will allow the Existing Opco LLC Owners to retain their equity ownership in Opco and to continue to realize tax benefits associated with owning interests in an entity that is treated as a partnership, or “flow-through” entity, for U.S. federal income tax purposes following the offering. Purchasers in this offering will, by contrast, hold their equity ownership in Forgent Power Solutions, Inc., a Delaware corporation, that is a domestic corporation for U.S. federal income tax purposes, in the form of shares of Class A common stock. One of the tax benefits to the Existing Opco LLC Owners associated with this structure is that future taxable income of Opco that is allocated to the Existing Opco LLC Owners will be taxed on a flow-through basis and therefore will not be subject to corporate taxes at the Opco entity level. Additionally, because the Existing Opco LLC Owners may cause their Opco LLC Interests to be redeemed by Opco (or at our option, directly exchanged by Forgent Power Solutions) for newly issued shares of our Class A common stock on a one-for-one basis (subject to customary adjustments, including for stock splits, stock dividends, and reclassifications) or, at our option, for cash, the Up-C structure also provides the Existing Opco LLC Owners with potential liquidity that holders of non-publicly traded limited liability companies are not typically afforded. In connection with any such redemption or exchange of Opco LLC Interests, a corresponding number of shares of Class B common stock held by the relevant Existing Opco LLC Owner will automatically be transferred to us for no consideration and be cancelled. In addition, the Continuing Equity Owners and Forgent Power Solutions each expect to benefit from the Up-C structure as a result of certain tax benefits arising from redemptions or exchanges of the Existing Opco LLC Owners’ Opco LLC Interests for Class A common stock or cash, and certain other tax benefits covered by the Tax Receivable Agreement discussed in “Certain Relationships and Related Party Transactions—Tax Receivable Agreement.” See “Risk Factors—Risks Related to Our Organizational Structure.” Under the terms of the Tax Receivable Agreement, we are required to pay to the TRA Participants, among other things, 85% of the amount of the tax savings that result (or are deemed to result) from the redemption or exchange of the Opco LLC Interests. Any payments made by us to the TRA Participants under the Tax Receivable Agreement will not be available for reinvestment in our business and will generally reduce the amount of overall cash flow that might have otherwise been available to us. There is no maximum term for the Tax Receivable Agreement and the Tax Receivable Agreement will continue until all such tax benefits have been utilized or expired, subject to certain factors discussed in “Certain Relationships and Related Party Transactions—Tax Receivable Agreement.” We expect that the amount of such payments will be substantial. Assuming there are no material changes in the relevant tax laws and that we earn sufficient taxable income to realize all tax benefits that are subject to the Tax Receivable Agreement, and assuming all exchanges or redemptions would occur immediately after the initial public offering, based on the initial public offering price of $27.00 per share of Class A common stock, we would be required to pay approximately $518.4 million over the fifteen-year period from the date of this offering. Absent a termination event pursuant to the terms of the Tax Receivable Agreement and assuming no material changes in the relevant tax laws, we expect our obligation to make cash payments under the Tax Receivable Agreement will continue for more than fifteen years after all of the Existing Opco LLC Owners exchange or redeem all of their Opco LLC Interests. Assuming that the market value of a share of Class A common stock were to be equal to the initial public offering price of $27.00 per share of Class A common stock and a discount rate of 4.66%, we estimate that the aggregate amount of termination payments under the Tax Receivable Agreement would be approximately $332.1 million if we were to exercise the early termination right immediately following this offering. The actual amounts we will be required to pay under the Tax Receivable Agreement and the actual amount of deferred tax assets and related liabilities that we will recognize as a result of any such future exchanges or redemptions will vary based on a number of factors. See “Risk Factors—Risks Related to Our Organizational Structure” and “Certain Relationships and Related Party Transactions—Tax Receivable Agreement.”

 

22


Table of Contents

Description of the Combination

In 2023 and 2024, affiliates of Neos completed the following acquisitions:

 

   

On October 31, 2023, Forgent Parent I LP and its subsidiaries completed the MGM Transaction;

 

   

On March 13, 2024, Forgent Parent II LP and its subsidiaries completed the PwrQ Transaction;

 

   

On May 31, 2024, Forgent Parent III LP and its subsidiaries completed the States Transaction; and

 

   

On June 14, 2024, Forgent Parent I LP and its subsidiaries completed the VanTran Transaction.

On May 7, 2025, Forgent Intermediate LLC, a wholly owned subsidiary of Forgent Parent I LP, formed a new subsidiary, Forgent Intermediate II LLC and contributed all of the equity interests of its subsidiaries to Forgent Intermediate II LLC. On May 8, 2025, Forgent Intermediate II LLC and the Existing Opco LLC Owners each contributed all of the equity interests of their respective subsidiaries to Opco in exchange for Class A common units of Opco (the “Combination”). As a result of the Combination, affiliates of Neos collectively own all of the Class A common units of Opco.

Our Sponsor

Neos is a leading investment management firm that specializes in private equity investments in companies in North America that provide products and services for the power grid, digital and critical infrastructure, renewable energy and energy-intensive industrial sectors.

 

23


Table of Contents

Organizational Structure

The following diagram sets forth a pro forma simplified view of our organizational structure after giving effect to the Up-C Transactions. The numbers and percentages in the chart below are based on an initial offering price of $27.00 per share of Class A common stock and assume that the underwriters do not exercise their option to purchase additional Class A common stock in this offering. This chart is for illustrative purposes only and does not represent all legal entities affiliated with the entities depicted. For more information, see “Organizational Structure.”

 

 

LOGO

 

24


Table of Contents

Organizational Information

Forgent Power Solutions, the issuer of the Class A common stock in this offering, was incorporated in Delaware on July 21, 2025. Our principal executive offices are located at 11500 Dayton Parkway, Dayton, MN 55369 and our telephone number at this address is (763) 588-0536.

Implications of Being an Emerging Growth Company

We qualify as an “emerging growth company” as defined in the Jumpstart Our Business Startups Act of 2012 (the “JOBS Act”). An emerging growth company may take advantage of relief from certain reporting requirements and other burdens that are otherwise applicable generally to public companies. These provisions include:

 

   

presenting only two years of audited financial statements;

 

   

an exemption from compliance with the auditor attestation requirements of Section 404 of the Sarbanes-Oxley Act of 2002 (the “Sarbanes-Oxley Act”);

 

   

reduced disclosure about our executive compensation arrangements in our periodic reports, proxy statements and registration statements; and

 

   

exemptions from the requirements of holding non-binding advisory votes on executive compensation or golden parachute arrangements.

In addition, under the JOBS Act, emerging growth companies can delay adopting new or revised accounting standards until such time as those standards apply to private companies. We have elected to avail ourselves of this exemption from new or revised accounting standards, and, therefore, we will not be subject to the same new or revised accounting standards at the same time as other public companies that are not emerging growth companies or those that have opted out of using such extended transition period, which may make comparison of our financial statements with such other public companies more difficult. We may take advantage of these reporting exemptions until we no longer qualify as an emerging growth company, or, with respect to adoption of certain new or revised accounting standards, until we irrevocably elect to opt out of using the extended transition period.

We will remain an emerging growth company until the last day of the fiscal year following the fifth anniversary of the completion of our initial public offering unless, prior to that time, we have more than $1.235 billion in annual gross revenue, have a market value for our common stock held by non-affiliates of more than $700 million as of the last day of our second fiscal quarter of the fiscal year and a determination is made that we are deemed to be a “large accelerated filer,” as defined in Rule 12b-2 promulgated under the Securities Exchange Act of 1934, as amended (the “Exchange Act”), or issue more than $1.0 billion of non-convertible debt over a three-year period, whether or not issued in a registered offering. We may choose to take advantage of some but not all of these reduced reporting burdens.

 

25


Table of Contents

The Offering

 

Issuer

Forgent Power Solutions, Inc.

 

Class A Common Stock Offered by Us

16,586,427 shares (19,074,391 shares if the underwriters exercise their option to purchase additional shares of Class A common stock in full).

 

Class A Common Stock Offered by the Selling Stockholders

39,413,573 shares (45,325,609 shares if the underwriters exercise their option to purchase additional shares of Class A common stock in full).

 

Option to Purchase Additional Shares of Class A Common Stock

The underwriters have an option to purchase an additional 2,487,964 shares of Class A common stock from us and an additional 5,912,036 shares of Class A common stock from the selling stockholders. The underwriters can exercise this option at any time within 30 days from the date of this prospectus.

 

Shares of Class A Common Stock to Be Outstanding After this Offering

230,847,681 shares (233,335,645 shares if the underwriters exercise their option to purchase additional shares of Class A common stock in full).

 

Shares of Class B Common Stock to Be Outstanding After this Offering

73,581,208 shares (71,093,244 shares if the underwriters exercise in full their option to purchase additional shares of Class A common stock).

 

Opco LLC Interests to Be Held Indirectly by Us After this Offering

230,847,681 Opco LLC Interests (233,335,645 Opco LLC Interests if the underwriters exercise in full their option to purchase additional shares of Class A common stock).

 

Shares of Class A Common Stock to Be Held by Purchasers in this Offering After this Offering

56,000,000 shares (64,400,000 shares if the underwriters exercise in full their option to purchase additional shares of Class A common stock), representing approximately 18.40% of the economic interests in Opco and 18.40% of the combined voting power of all of our common stock (or approximately 21.15% of the economic interest and 21.15% of the combined voting power if the underwriters exercise in full their option to purchase additional shares of Class A common stock).

 

Shares of Class A Common Stock to Be Held by the Selling Stockholders After this Offering

174,847,681 shares (168,935,645 shares if the underwriters exercise in full their option to purchase additional shares of Class A common stock).

 

26


Table of Contents

Opco LLC Interests to Be Held by the Existing Opco LLC Owners Immediately After this Offering

73,581,208 Opco LLC Interests (71,093,244 Opco LLC Interests if the underwriters exercise in full their option to purchase additional shares of Class A common stock).

 

Shares of Class B Common Stock to Be Held by the Existing Opco LLC Owners Immediately After this Offering

73,581,208 shares (71,093,244 shares if the underwriters exercise in full their option to purchase additional shares of Class A common stock).

 

Economic Interests of Continuing Equity Owners Immediately After this Offering

Approximately 81.60% of the economic interests in Opco (or approximately 78.85% of the economic interests in Opco if the underwriters exercise in full their option to purchase additional shares of Class A common stock).

 

Voting Interest of Continuing Equity Owners Immediately After this Offering

Approximately 81.60% of the combined voting power of all of our common stock (or approximately 78.85% of the combined voting power of Forgent Power Solutions if the underwriters exercise in full their option to purchase additional shares of Class A common stock).

 

Ratio of Shares of Class A Common Stock to Opco LLC Interests

Our amended and restated certificate of incorporation and the Opco LLC Agreement will require that we and Opco at all times maintain a one-to-one ratio between the number of shares of Class A common stock issued by us and the number of Opco LLC Interests indirectly owned by us, except as otherwise determined by us.

 

Ratio of Shares of Class B Common Stock to Opco LLC Interests

Our amended and restated certificate of incorporation and the Opco LLC Agreement will require that we and Opco at all times maintain a one-to-one ratio between the number of shares of Class B common stock owned by the Existing Opco LLC Owners and their respective permitted transferees and the number of Opco LLC Interests owned by the Existing Opco LLC Owners and their respective permitted transferees. Immediately after the Up-C Transactions, the Existing Opco LLC Owners will own 100% of the outstanding shares of our Class B common stock.

 

Permitted Holders of Shares of Class B Common Stock

Only the Existing Opco LLC Owners and the permitted transferees of Class B common stock as described in this prospectus will be permitted to hold shares of our Class B common stock. Shares of our Class B common stock are transferable for shares of Class A common

 

27


Table of Contents
 

stock only together with an equal number of Opco LLC Interests. See “Certain Relationships and Related Party Transactions—Opco LLC Agreement.”

 

Voting Rights

Holders of shares of our Class A common stock and our Class B common stock will vote together as a single class on all matters presented to stockholders for their vote or approval, except as otherwise required by law or our amended and restated certificate of incorporation. Each share of our Class A common stock entitles its holders to one vote per share and each share of our Class B common stock entitles its holders to one vote per share on all matters presented to our stockholders generally. See “Description of Capital Stock.”

 

Redemption Rights of Holders of Opco LLC Interests

The Opco LLC Agreement will provide that the Existing Opco LLC Owners and their respective permitted transferees may, subject to certain exceptions, from time to time at their option require Opco to redeem all or a portion of their Opco LLC Interests in exchange for, at our election, newly issued shares of our Class A common stock on a one-for-one basis or a cash payment equal to a volume-weighted average market price of one share of our Class A common stock for each Opco LLC Interest so redeemed; provided that, at our election, we may effect a direct exchange by Forgent Power Solutions of such Class A common stock or such cash, as applicable, for such Opco LLC Interests. The Existing Opco LLC Owners and their respective permitted transferees may, subject to certain exceptions, exercise such redemption right for as long as their Opco LLC Interests remain outstanding. See “Certain Relationships and Related Party Transactions—Opco LLC Agreement.” Simultaneously with the payment of cash or shares of Class A common stock, as applicable, in connection with a redemption or exchange of Opco LLC Interests pursuant to terms of the Opco LLC Agreement, a number of shares of Class B common stock registered in the name of the redeeming or exchanging holder will automatically be transferred to the Company and will be cancelled for no consideration on a one-for-one basis with the number of Opco LLC Interests so redeemed or exchanged.

 

Tax Receivable Agreement

We intend to enter into a Tax Receivable Agreement with the TRA Participants substantially concurrently with or prior to the consummation of this offering. Under the Tax Receivable Agreement, we generally will be required to make cash payments to the TRA Participants equal to, in the aggregate, 85% of the amount of tax savings that we actually realize, or in certain circumstances are deemed to realize, as a result of (i) our allocable share of tax basis attributable to our acquisition or ownership of Opco LLC Interests, (ii) certain tax attributes we will acquire from the Blockers in the Blocker Mergers (including net operating losses and the Blockers’ allocable share of existing tax basis), (iii) increases in our allocable share of then existing tax basis, and certain adjustments to the tax basis of the assets of Opco and its subsidiaries, as a result of actual or

 

28


Table of Contents
 

deemed sales or exchanges of Opco LLC Interests in connection with this offering and future redemptions or exchanges of Opco LLC Interests, (iv) imputed interest arising from any payments we make under the Tax Receivable Agreement and (v) certain other tax benefits related to entering into the Tax Receivable Agreement, including certain payments made under the Tax Receivable Agreement. Our payment obligations under the Tax Receivable Agreement are not conditioned upon any of the TRA Participants maintaining a continued ownership interest in us or Opco, and the rights of the TRA Participants under the Tax Receivable Agreement will be assignable. The actual amount of the tax attributes, as well as any amounts paid to the TRA Participants under the Tax Receivable Agreement, will vary depending on a number of factors, including the timing of any future redemptions or exchanges, the price of shares of our Class A common stock at the time of any future redemptions or exchanges, the extent to which such exchanges are taxable, the amount and timing of our income and applicable tax rates. The payment obligations under the Tax Receivable Agreement are obligations of Forgent Power Solutions, Inc. and not of Opco. We expect that the aggregate payments that we will be required to make to the TRA Participants under the Tax Receivable Agreement will be substantial. See “Certain Relationships and Related Party Transactions—Tax Receivable Agreement.”

 

Use of Proceeds

We expect to receive approximately $427.7 million (approximately $491.8 million if the underwriters exercise their option to purchase additional shares of Class A common stock in full) based on an initial public offering price of $27.00 per share of Class A common stock, after deducting estimated underwriting discounts and commissions, but before offering expenses payable by us.

 

  We intend to use the net proceeds we receive in this offering to indirectly purchase 16,586,427 Opco LLC Interests (or 19,074,391 Opco LLC Interests if the underwriters exercise in full their option to purchase additional shares of Class A common stock) from Opco, and Opco will use such net proceeds to redeem Opco LLC Interests from the Existing Opco LLC Owners, in each case, at a price per unit equal to the initial public offering price per share of Class A common stock in this offering less the underwriting discounts and commissions and any withholding taxes.

 

  We will not receive any proceeds from the sale of our Class A common stock by the selling stockholders. We will, however, bear the costs associated with the sale of shares of Class A common stock by the selling stockholders, other than underwriting discounts and commissions.

 

  Opco will bear or reimburse us for all of the expenses of this offering. See “Use of Proceeds.”

 

29


Table of Contents

Controlled Company

Upon completion of this offering, Neos will continue to control more than 50% of the voting power of our outstanding common stock in the election of directors directly and indirectly through their controlling interest in our Continuing Equity Owners. As a result, we intend to avail ourselves of the “controlled company” exemptions under the rules of the NYSE, including exemptions from certain of the corporate governance listing requirements. Accordingly, you may not have the same protections afforded to stockholders of companies that are subject to all of the corporate governance requirements. See “Management—Controlled Company Status” and “Certain Relationships and Related Party Transactions.”

 

Dividend Policy

We historically have not declared any cash distributions or dividends, and we currently do not anticipate paying any cash dividends on our Class A common stock after this offering and for the foreseeable future. Instead, we anticipate that all of our earnings in the foreseeable future will be used to make payments under the Tax Receivable Agreement, repay and service our debt obligations, for working capital, to support our operations or to finance the growth and development of our business. Any future determination relating to dividend policy will be made at the discretion of our board of directors and will depend on a number of factors, including our obligations under the Tax Receivable Agreement, restrictions in our and our subsidiaries’ organizational documents, our current and future debt instruments, our future earnings, capital requirements, financial condition, prospects and applicable Delaware law, which provides that dividends are only payable out of surplus or current net profits. The shares of Class B common stock shall not be entitled to any cash distributions or dividends. See “Dividend Policy.”

 

Listing

We have been approved to list our Class A common stock on the NYSE under the symbol “FPS.”

 

Risk Factors

See “Risk Factors” and other information included elsewhere in this prospectus for a discussion of factors you should carefully consider before deciding to invest in shares of our Class A common stock.

Unless we specifically state otherwise or the context otherwise requires, the share information in this prospectus:

 

   

assumes no exercise of the underwriters’ option to purchase up to an additional 2,487,964 shares of Class A common stock from us and up to an additional 5,912,036 shares of Class A common stock from the selling stockholders in this offering; and

 

   

does not reflect the issuance of up to 24,354,311 shares of Class A common stock reserved for future grants or sale under the 2026 Plan.

 

30


Table of Contents

Summary Combined/Consolidated Historical and Unaudited Pro Forma

Financial Information and Other Data

The following tables set forth our summary combined/consolidated historical data, unaudited pro forma financial information and other data and unaudited supplemental pro forma combined financial information for our business for the dates and periods indicated.

The summary combined/consolidated statements of operations data for the period from July 1, 2023 to October 31, 2023 (“Predecessor”), the period from September 8, 2023 (“Inception”) through June 30, 2024 and the year ended June 30, 2025 (“Successor”) and the summary combined/consolidated balance sheet data as of June 30, 2024 have been derived from the combined/consolidated audited financial statements of the Forgent Intermediate LLC included elsewhere in this prospectus. For the period from Inception to October 31, 2023, Forgent Intermediate LLC’s operations were related solely to organizational activities and the MGM Transaction, for which it incurred transaction costs that were funded through equity contributions. See “Basis of Presentation and Organizational Structure.” The summary condensed consolidated financial statements as of September 30, 2025 and for the three months ended September 30, 2024 and 2025 have been derived from the unaudited condensed consolidated financial statements of Forgent Intermediate LLC included elsewhere in this prospectus.

Historically, our business has been operated through Forgent Intermediate LLC, together with its subsidiaries. Forgent Power Solutions, Inc. was formed for the purpose of this offering and has engaged to date only in activities in contemplation of this offering. All of our business is conducted through Forgent Power Solutions LLC, and its subsidiaries. Following the Up-C Transactions, Forgent Power Solutions, Inc. will be a holding company whose sole material asset will be the indirect ownership of the Opco LLC Interests in Forgent Power Solutions LLC. For more information regarding the organizational transactions and our holding company structure, see “Organizational Structure.” Our historical results are not necessarily indicative of our results to be expected in any future period.

The unaudited pro forma financial information is derived from the Unaudited Pro Forma Consolidated Financial Statements included elsewhere in this prospectus. The unaudited pro forma consolidated financial information is subject to change based on the actual initial public offering price, the number of Class A common shares sold in this offering, and other terms of this offering determined at pricing. The unaudited pro forma consolidated financial information is included for informational purposes only and does not purport to reflect the results of operations or financial position of Forgent Power Solutions, Inc. that would have occurred had it operated according to the organizational structure set forth herein to be in place post-offering as a standalone public company during the periods presented.

The Pro Forma 2024 Financial Information presented below is derived from the unaudited supplemental pro forma combined financial information presented elsewhere in this prospectus. The Pro Forma 2024 Financial Information is for illustrative and informational purposes only and is not intended to represent or be indicative of our results of operations for such periods had the specified transactions occurred on their actual dates or as of any other date within the periods covered by this financial information. The Pro Forma 2024 Financial Information should also not be considered representative of our future results of operations.

 

31


Table of Contents

The summary of our combined/consolidated financial data, the unaudited pro forma financial information and the Pro Forma 2024 Financial Information should be read together with our combined/consolidated financial statements and the related notes, as well as the sections captioned “Unaudited Pro Forma Consolidated Financial Statements,” “Unaudited Supplemental Pro Forma Combined Financial Information” and “Management’s Discussion and Analysis of Financial Condition and Results of Operations” appearing elsewhere in this prospectus.

 

    Predecessor           Successor           Successor  
    Period from
July 1, 2023 to
October 31,
2023
          Period from
Inception to
June 30,
2024
    Pro Forma
2024
Financial
Information
    Year Ended
June 30,
2025
    Three Months Ended
September 30,
 
          2024     2025  

(in thousands, except per share data)

               

Revenues

  $ 64,478         $ 181,310     $ 482,714     $ 753,188     $ 154,013     $ 283,274  

Cost of Revenues

    40,664           113,570       292,310       475,122       87,568       185,322  
 

 

 

       

 

 

   

 

 

   

 

 

   

 

 

   

 

 

 

Gross Profit

    23,814           67,740       190,404       278,066       66,445       97,952  

Operating Expenses

               

Selling, general and administrative expenses

    11,321           52,077       100,686       146,270       26,147       53,583  

Depreciation and amortization

    93           20,418       71,341       59,559       17,697       13,206  
 

 

 

       

 

 

   

 

 

   

 

 

   

 

 

   

 

 

 

Total Operating Expenses

    11,414           72,495       172,027       205,829       43,844       66,789  
 

 

 

       

 

 

   

 

 

   

 

 

   

 

 

   

 

 

 

Income (Loss) from Operations

    12,400           (4,755     18,377       72,237       22,601       31,163  

Other Income (Expense)

               

Interest expense

    (778         (21,855     (58,729     (54,778     (14,878     (13,873

Interest income

    342           1,832       4,405       5,558       1,679       905  

Other expense

    (313         (381     (587     (231     (854     295  
 

 

 

       

 

 

   

 

 

   

 

 

   

 

 

   

 

 

 

Total Other Expense, net

    (749         (20,404     (54,911     (49,451     (14,053     (12,673
 

 

 

       

 

 

   

 

 

   

 

 

   

 

 

   

 

 

 

Income (Loss) Before Tax (Expense) Benefit

    11,651           (25,159     (36,534     22,786       8,548       18,490  

Income Tax (Expense) Benefit

    (3,190         5,957       8,441       (5,340     (1,211     (2,934
 

 

 

       

 

 

   

 

 

   

 

 

   

 

 

   

 

 

 

Net Income (Loss)

    8,461           (19,202     (28,093     17,446       7,337       15,556  
 

 

 

       

 

 

   

 

 

   

 

 

   

 

 

   

 

 

 

Less: Net income (loss) attributable to non-controlling interest

    —            (1,381     (8,709     2,250       1,056       5,543  
 

 

 

       

 

 

   

 

 

   

 

 

   

 

 

   

 

 

 

Net Income (Loss) attributable to Forgent Intermediate LLC / Forgent Power Solutions

  $ 8,461         $ (17,821   $ (19,384   $ 15,196     $ 6,281     $ 10,013  
 

 

 

       

 

 

   

 

 

   

 

 

   

 

 

   

 

 

 

Pro forma net income (loss) per share data (unaudited)

               

Pro forma net income (loss) per share information—basic and diluted(1)

            $ (0.03     $ 0.04  
           

 

 

     

 

 

 

Weighted-average number of shares outstanding—basic

              230,848         231,146  
           

 

 

     

 

 

 

Weighted-average number of shares outstanding—diluted

              304,429         231,146  
           

 

 

     

 

 

 
 
(1)

See Note 3 to the unaudited pro forma consolidated statement of operations for the year ended June 30, 2025 and the three months ended September 30, 2025 in “Unaudited Pro Forma Consolidated Financial Statements” for the calculation of pro forma basic and diluted net income (loss) per share.

 

32


Table of Contents
     As of September 30, 2025  
     Forgent Intermediate LLC      Forgent Power Solutions  
     Actual      Pro Forma(1)  

Consolidated Balance Sheet Data (in thousands):

     

Cash and Cash Equivalents

   $ 81,371      $ 150,152  

Total Assets

   $ 1,581,404      $ 1,676,352  

Total Debt, net of discount and deferred financing costs

   $ 501,134      $ 583,423  

Total Liabilities

   $ 993,442      $ 1,153,230  

 

     Pro Forma
2024
Financial
Information
    Year Ended
June 30,

2025
    Three Months Ended
September 30,
 
    2024     2025  
        

Other Financial Information (in thousands):

        

Adjusted EBITDA(2)

   $ 99,209     $ 169,173     $ 43,220     $ 65,100  

Adjusted Net Income(2)

   $ 33,487     $ 88,670     $ 23,380     $ 39,570  

Adjusted EBITDA margin(3)

     20.6     22.5     28.1     23.0
 
(1)

See unaudited pro forma consolidated balance sheet at September 30, 2025 in “Unaudited Pro Forma Consolidated Financial Statements.”

(2)

Adjusted EBITDA and Adjusted Net Income are financial measures that are not calculated in accordance with accounting principles generally accepted in the United States (“GAAP”). For information on why we consider each to be a useful measure and a discussion of the material risks and limitations of such measures, see “Management’s Discussion and Analysis of Financial Condition and Results of Operations—Non-GAAP Financial Measures.” See table below for a reconciliation to the most directly comparable GAAP measure.

(3)

Adjusted EBITDA margin is Adjusted EBITDA divided by revenues.

 

33


Table of Contents

The table below reconciles net income (loss) to Adjusted EBITDA for the periods presented:

 

     Pro Forma
2024
Financial
Information
    Year Ended
June 30,
2025
    Three Months Ended
September 30,
 
    2024     2025  

(in thousands)

        

Net income (loss)

   $ (28,093   $ 17,446     $ 7,337     $ 15,556  

Interest expense

     58,729       54,778       14,878       13,873  

Interest income

     (4,405     (5,558     (1,679     (905

Income tax (benefit) expense

     (8,441     5,340       1,211       2,934  

Depreciation expense

     3,420       6,188       1,144       3,106  

Amortization of intangibles

     70,074       58,676       17,498       12,778  

Equity-based compensation

     1,496       1,784       493       560  

Sponsor fees and expenses(1)

     2,386       15,171       1,762       6,600  

Public company readiness costs(2)

     —        6,086       42       1,402  

Earnout expenses(3)

     —        5,000       —        5,400  

Non-recurring integration and consulting fees(4)

     543       4,262       534       3,796  

Investment banking fees and expenses(5)

     3,500       —        —        —   
  

 

 

   

 

 

   

 

 

   

 

 

 

Adjusted EBITDA

   $ 99,209     $ 169,173     $ 43,220     $ 65,100  
  

 

 

   

 

 

   

 

 

   

 

 

 
 
(1)

Represents fees and expense reimbursements paid to our Sponsor, which will no longer be paid following the consummation of this offering.

(2)

Represents non-recurring professional services fees we incurred in connection with readying the Company for this offering, post-initial public offering compliance requirements and statutory SEC reporting as well as certain non-recurring recruiting costs.

(3)

Represents non-recurring earnout amounts accrued to certain sellers in connection with the Business Acquisitions.

(4)

Represents non-recurring professional services fees we incurred in connection with certain post-acquisition activities, including valuation, technical accounting and integration consulting services.

(5)

Represents investment banking fees and expenses associated with the Business Acquisitions.

The following table reconciles net income (loss) to Adjusted Net Income for the periods presented:

 

     Pro Forma
2024 Financial
Information
    Year Ended
June 30, 2025
    Three Months Ended
September 30,
 
    2024     2025  

(in thousands)

        

Net income (loss)

   $ (28,093   $ 17,446     $ 7,337     $ 15,556  

Amortization of intangibles

     70,074       58,676       17,498       12,778  

Amortization of deferred financing costs

     2,511       2,511       700       999  

Equity-based compensation

     1,496       1,784       493       560  

Sponsor fees and expenses(1)

     2,386       15,171       1,762       6,600  

Public company readiness costs(2)

     —        6,086       42       1,402  

Earnout expenses(3)

     —        5,000       —        5,400  

Non-recurring integration and consulting fees(4)

     543       4,262       534       3,796  

Investment banking fees and expenses(5)

     3,500       —        —        —   

Tax impact of adjustments (6)

     (18,930     (22,266     (4,986     (7,521
  

 

 

   

 

 

   

 

 

   

 

 

 

Adjusted Net Income

   $ 33,487     $ 88,670       $23,380     $ 39,570  
  

 

 

   

 

 

   

 

 

   

 

 

 
 
(1)

Represents fees and expense reimbursements paid to our Sponsor, which will no longer be paid following the consummation of this offering.

 

34


Table of Contents
(2)

Represents non-recurring professional services fees we incurred in connection with readying the Company for this offering, post-initial public offering compliance requirements and statutory SEC reporting as well as certain non-recurring recruiting costs.

(3)

Represents non-recurring earnout amounts accrued to certain sellers in connection with the Business Acquisitions.

(4)

Represents non-recurring professional services fees we incurred in connection with certain post-acquisition activities, including valuation, technical accounting and integration consulting services.

(5)

Represents investment banking fees and expenses associated with the Business Acquisitions.

(6)

Represents the estimated tax impact of all Adjusted Net Income add-backs, excluding those which represent permanent differences between book versus tax.

 

35


Table of Contents

RISK FACTORS

Investing in our Class A common stock involves a substantial risk of loss. You should carefully consider these risk factors, together with all of the other information included in this prospectus, before you decide to purchase shares of our Class A common stock. If any of the following risks occur, it could have a material adverse effect on our business, financial condition and results of operations. In that case, the trading price of our Class A common stock could decline, and you could lose part or all of your investment. Some statements in this prospectus, including statements in the following risk factors, constitute forward-looking statements. See the section of this prospectus captioned “Special Note Regarding Forward-Looking Statements.”

Risks Related to Our Business and Our Industry

Prices for electrical distribution equipment have increased significantly over the past several years. If there is less demand for, or greater supply of, electrical distribution equipment in the future, the price of electrical distribution equipment could decline which would adversely impact both our revenue growth and profit margins.

The price of electrical distribution equipment is influenced by customer demand, available supply which is primarily a function of manufacturing capacity, regulation governing the use of products manufactured outside of the United States in the electrical grid and the price of certain raw material inputs such as electrical steel, carbon steel, aluminum, copper, and specialized insulation materials as well as key components such as circuit breakers, among other factors. Over the past several years, the price of electrical distribution equipment in the United States has increased significantly as demand has grown faster than supply. We and some of our competitors have recently announced plans to add capacity to meet growing demand from these and other industries. If our industry adds capacity faster than demand grows, prices for electrical distribution equipment and integrated solutions could decline. Additionally, a significant amount of our sales are to new construction projects. If financing is not available for customers to complete these new construction projects there may be less demand for our products and, as a result, prices for electrical distribution equipment could decline. If prices for electrical distribution equipment decline, both our revenue growth and profit margins could be significantly impacted, which could have a material adverse effect on our business, financial condition and results of operations.

We use significant amounts of electrical steel, as well as carbon steel, aluminum and copper in various forms, including busbar, wire and foil, to produce our products. These materials are commodities whose prices have fluctuated significantly over time. If the prices of electrical steel, carbon steel, aluminum or copper increase in the future and we are unable to pass those increases on to our customers, our profit margins could be significantly impacted.

Electrical steel, as well as carbon steel, aluminum and copper are key raw materials we use to produce our products. Electrical steel, carbon steel, aluminum and copper have historically experienced significant price volatility. For example, copper prices rose significantly in the first quarter of fiscal 2026. While some of our customer contracts include price escalation mechanisms that adjust the final price of our products based on commodity price movements between order and shipment, a significant portion do not. If prices for electrical steel, carbon steel, aluminum or copper increase in the future and we are unable to pass those increases on to our customers, our profit margins could be significantly impacted. Additionally, we source these raw materials from both international and domestic vendors, and our supply chain is therefore exposed to a broad range of market, logistical and regulatory risks. International purchases, in particular, are subject to evolving trade policy and geopolitical dynamics. Changes in government policy, including the imposition of tariffs, duties, import and export restrictions or country-specific procurement limitations, could significantly impact our access to materials or increase the price we pay for them, which could have a material adverse effect on our business, financial condition and results of operations. See “—We purchase raw materials and components used in our products from international vendors who are subject to duties, tariffs and other government trade regulations. Our cost of and access to raw materials and components from international vendors could be impacted by changes in

 

36


Table of Contents

government policies, including the imposition of additional duties, tariffs and other charges on imports and exports or restrictions on purchase of components from certain foreign countries.”

We purchase raw materials and components used in our products from international vendors who are subject to duties, tariffs and other government trade regulations. Our cost of and access to raw materials and components from international vendors could be adversely impacted by changes in government policies, including the imposition of additional duties, tariffs and other charges on imports and exports or restrictions on purchases of components from certain foreign countries.

We purchase some raw materials used in our products, including electrical steel, carbon steel, aluminum, copper and specialized insulation materials, as well as key components such as circuit breakers outside of the United States through arrangements with various vendors. Evolving trade policy in various countries, including the People’s Republic of China, India and the United States, has created uncertainty with respect to tariff impacts on the costs of some of the raw materials and components we purchase. We cannot predict what changes in trade policy will be made by the current or a future presidential administration or Congress, including whether existing tariff policies will be maintained or modified or whether the entry into new bilateral or multilateral trade agreements will occur, nor can we predict the effects that any conceivable changes would have on our business. We may be unable to quickly and effectively react to such changes, which could have a material adverse effect on our business, financial condition and results of operations.

Additionally, political, social or economic instability in the regions where we purchase raw materials and components, or in other regions where our products are made, could cause disruptions in trade, including exports to the United States. See “—We manufacture some of our products in Mexico and are exposed to risks associated with doing business in Mexico, including compliance with laws and enforcement of consistent company-wide standards and procedures. A disruption in our Mexican manufacturing operations could have a material adverse effect on our business, financial condition and results of operations.” Other events that could also cause disruptions to our supply chain include:

 

   

the imposition of additional trade law provisions or regulations;

 

   

quotas imposed by bilateral trade agreements;

 

   

new or additional duties such as anti-dumping and countervailing duties imposed by the U.S. or other foreign governments;

 

   

foreign currency fluctuations;

 

   

natural disasters;

 

   

public health issues and epidemic diseases, their effects (including any disruptions they may cause) or the perception of their effects, such as the COVID-19 pandemic;

 

   

theft;

 

   

restrictions on the transfer of funds;

 

   

the financial instability or bankruptcy of vendors; and

 

   

significant labor disputes, such as dock strikes.

Trade restrictions, including new or increased tariffs or quotas, border taxes, embargoes, safeguards and customs restrictions against certain components and materials, as well as labor strikes and work stoppages or boycotts, could also increase the cost or reduce or delay the supply of raw materials and components available to us and could have a material adverse effect on our business, financial condition and results of operations.

 

37


Table of Contents

Significant disruptions to our supply chain, including the high cost or unavailability of raw materials and components required to manufacture our products, and significant disruptions to our distribution networks could have a material adverse effect on our business, financial condition and results of operations.

Our reliance on third-party suppliers, service providers, externalized production vendors and commodity markets to secure a variety of raw materials, including electrical steel, carbon steel, aluminum, copper and specialized insulation materials, and key components, such as circuit breakers, used in our products, exposes us to volatility in the prices and availability of these raw materials and components. Our supply chains extend into many different countries and regions of the world, including many developing economies, particularly for electrical steel and carbon steel.

We operate in a supply-constrained environment and are facing, and may continue to face, supply-chain shortages, inflationary pressures, shortages of skilled labor, transportation and logistics challenges and manufacturing disruptions that impact our ability to fulfill, and timeliness in fulfilling, customer orders. To manage the impact of supply chain shortages and inflationary pressures, we have sought, and may continue to seek, to develop relationships with alternative suppliers, drive productivity initiatives in our manufacturing operations, provide additional training to our employees, develop alternate transportation routes, modes and providers and increase our prices to account for increases in our input costs. While these measures have successfully limited the historical impact of supply constraints on our business, we expect supply chain pressures could continue to impact our business, financial condition and results of operations in the future.

We typically do not enter into long-term contracts with our suppliers or sourcing partners. Instead, most raw materials and sourced goods are obtained on a “purchase order” basis. Any long-term supply and sourcing contracts may obligate us to purchase materials, components or services at prices higher than those available in the current market. We generally source our key materials and components from a large number of domestic and international suppliers. However, we rely on a single supplier for certain specialized insulation material used in our transformer products. We have in the past experienced, and in the future may experience, disruptions related to availability of components and materials sourced from single suppliers, but the impact to our business, financial condition and results of operations from such disruptions have not been material. However, if one of these suppliers were unable to provide us with a raw material or component we need, our ability to manufacture some of our products could be adversely affected if and to the extent we are unable to find a sufficient alternative supply channel in a reasonable period of time or on commercially reasonable terms or at all, which could have a material adverse effect on our business, financial condition and results of operations.

Disruptions in deliveries, capacity constraints, production disruptions up-or down-stream, price increases, cyberattacks or decreased availability of raw materials or components, including as a result of war, natural disasters, actual or threatened public health emergencies or other business continuity events, could adversely affect our operations and, depending on the length and severity of the disruption, could limit our ability to manufacture products on a timely basis. Additionally, nonperformance or underperformance by third-party suppliers could materially impact our ability to perform obligations to our customers, which could result in a customer terminating their contract with us, exposing us to liability and substantially impairing our ability to compete for future contracts and orders. Any of these events could have a material adverse effect on our business, financial condition and results of operations.

We also depend on multiple routes and modes of transport to acquire components and materials used in our operations. We are vulnerable to disruptions in transport and logistics activities due to weather-related problems, strikes, lockouts, inadequacy of roadways, transportation infrastructure and port facilities or other events. We are also subject to fluctuations in the costs of transportation. We may be unable to store components and materials sufficient for more than a limited period of production, which increases our dependence on efficient logistics. In addition, during transport and shipping, our products and/or their components and materials may become damaged. Such factors could also result in liability and significant reputational harm. These factors could adversely impact our ability to deliver quality products to our customers and may have a material adverse effect on our business, financial condition and results of operations.

 

38


Table of Contents

Our growth depends in part on continued investment in new data centers, which depends in part on continued interest in developing AI.

We generated 42% of our fiscal 2025 revenues from products used in Data Centers and we expect to continue to generate a substantial portion of our revenues from products used in Data Centers. Most of the data center products we sell are purchased by customers that are building new data centers so we are dependent on increasingly levels of data center construction to continue to grow our sales of data center products. Investment in data centers has increased significantly over the past several years in part as a result of growing demand for the computational resources required to train and run AI models. If the rate of investment in new data centers slows as a result of reduced interest in AI, government regulation that limits the use of AI, AI’s failure to deliver expected results, or for any other reason, we may not be able to achieve our anticipated level of growth, which could have an adverse effect on our business, financial condition and results of operations. Additionally, the electrical distribution needs of data centers are evolving rapidly and if we are not able to adapt our products to the needs of the market, our sales of data center products may decline which could have a material adverse effect on our business, financial condition and results of operations.

Demand for our products depends, in large part, on new construction activity which has declined significantly during past recessions.

The majority of our products are purchased by customers that are constructing new facilities or infrastructure. The level of new construction activity in the United States has historically been highly sensitive to macroeconomic conditions, including GDP growth, interest rates, capital availability, energy prices and government spending. If the level of new construction activity in the Data Center, Grid or Industrial markets where we focus declines, demand for our products is likely to be adversely impacted. The Industrial end market, in particular, has historically been and will continue to be vulnerable to macroeconomic downturns. Additionally, reductions in demand often lead to greater price competition as well as decreased revenue and profit, which could have a material adverse effect on our business, financial condition and results of operations.

Any delay or interruption in the operations of any of our manufacturing campuses could impair our ability to provide products to customers, which could have a material adverse effect on our business, financial condition and results of operations.

We currently operate ten manufacturing campuses across five strategic locations: Minnesota, Texas, Maryland, California and Mexico. A work stoppage, labor shortage, major equipment failure or other production limitation at any of our manufacturing campuses could significantly impair our ability to deliver products to customers, which could have a material adverse effect on our business, financial condition and results of operations. Additionally, manufacturing disruptions due to public health or safety events, severe weather, financial distress, unscheduled downtime, production constraints, mechanical failures, cybersecurity attacks or geopolitical instability could further disrupt operations. These risks may be heightened in Mexico, where economic, political and social instability can be more pronounced than in the United States.

If we are not able to operate at full capacity in, or lose access to, any of our campuses for any reason, we may be forced to purchase components for our products from third party suppliers which could lead to delays, quality control issues or additional costs. Additionally, significant capital investment to increase manufacturing capacity may be required to expand our business or meet increased demand for our products in the future.

Further, we may experience a shortage of qualified hourly labor availability in certain regions in which we operate, contributing to production volatility and inefficiencies in the manufacturing process, as well as increased labor costs. If we cannot secure sufficient hourly labor resources, we may be unable to protect continuity of supply and meet customer demand. Any of these risks could have a material adverse effect on our business, financial condition or results of operations.

 

39


Table of Contents

We are in the process of expanding our manufacturing capacity. If we are unable to complete our expansion in the timeframe we anticipate or the expansion does not give us the additional capacity we expect, we may not be able to achieve our anticipated level of growth which could have a material adverse effect on our business, financial condition and results of operations.

We are in the process of replacing our Commerce, California campus with a new campus in Vernon, California; expanding our Waco, Texas, Hanover, Maryland and Tijuana, Mexico campuses; and have constructed a new campus in Dayton, Minnesota. While construction at these locations is substantially complete, we are still in process of ramping up our production at these campuses. Continuing to increase our revenues and profits depends on our ability to commission the necessary production equipment, train the required employees and ramp up our production to target levels. If we are unable to ramp up our production in the timeframe we anticipate, we may miss the opportunity to sell additional products which could prevent us from achieving our anticipated level of revenue growth which could have a material adverse effect on our business, financial condition and results of operations.

Amounts included in our Backlog may not result in the revenue or generate profits in the amount we expect or on the timeframe we anticipate.

As of September 30, 2025, we had Backlog of $1,027.1 million, a portion of which was subsequently recognized as revenue. Although our Backlog amount is based on purchase orders or other contractual commitments, we cannot guarantee that our Backlog will result in revenue in the originally anticipated period or amounts or at all. In addition, the orders included in our Backlog may not generate margins equal to our historical operating results. We have limited historical experience in determining on a combined business basis the level of realization we actually achieve on our Backlog. The timing of our recognition of our Backlog is subject to a variety of factors. Our customers may experience project delays or cancel orders as a result of external market factors and economic or other factors beyond our or their control. Such delays may lead to fluctuations in our results of operations from quarter to quarter, making it difficult to predict our financial performance on a quarterly basis. Moreover, while we have historically experienced few order cancellations and the amount of order cancellations has not been material compared to our total contract volume, if we were to experience a significant amount of order cancellations or reductions in customer purchase orders, it would reduce our Backlog and, consequently, our future sales. If our Backlog fails to result in revenue in the amount we expect or on the timeframe we anticipate, we may not be able to achieve our anticipated level of growth which could have a material adverse effect on our business, financial condition and results of operations.

We operate in competitive environments. Our failure to compete successfully could cause us to lose market share, which could have a material adverse effect on our business, financial condition and results of operations.

Our products are subject to competitive pressures, and we face competition from both international and domestic competitors. We compete against large and well-established national and global companies who may have greater financial, technical and marketing resources than we do, as well as regional and local companies who may be able to apply targeted financial, technical and marketing resources to a particular segment of the market in ways that we cannot. We compete based on product performance and features, reliability and duration of product warranty, lead time, ability to customize and price. We help our products maintain commercial attractiveness at acceptable pricing levels by focusing on product enhancements, using high quality but cost-effective supply chain and managing production and delivery methods. A change in the strategic priorities of our business or a failure to anticipate or respond quickly to a number of factors including technological developments or emerging technologies, evolving industry standards, new regulations or incentives, changing customer demands, supply chain issues or innovations in production techniques in the industries we serve could cause us to experience lower revenues, price erosion, lower margins and could result in forgone growth opportunities. Technological shifts and emerging technologies could also pose a risk and could cause the eventual obsolescence of the products and solutions we currently produce if we are unable to manage and adapt to the changes in the

 

40


Table of Contents

technological environment. Shifts in consumer preferences, which may or may not be long-term, have altered the quantity, type and prices of products demanded by the end-consumer and our customers. In particular, to successfully compete, we must continue to align our current products and new product development and sales efforts to the needs of customers in the high-growth end markets we focus on. We must continue to meet evolving customer demands, such as developing advanced powertrain designs for data centers. Additionally, if our competitors add significant capacity, or demand falls, the price of the electrical distribution equipment we produce may not increase in the future and we may experience decreases in the price of our products. Because we sell components to integrators and other OEMs who incorporate them into products that compete with our Powertrain Solutions, it is possible for us to be in competition with some of our customers in certain product areas. If these customers chose to stop purchasing components from us and instead purchase components from our competitors, it could decrease the demand for our products. If we are unable to respond successfully to these competitive pressures, it could have a material adverse effect on our business, financial condition and results of operations.

Any failure of our products could subject us to substantial liability, including product liability claims, which could damage our reputation or the reputation of one or more of our brands.

The products we sell are complex, highly customized and critical to the operation of customers’ facilities and infrastructure. A failure of our products as a result of a manufacturing defect could interrupt our customers’ operations, damage other equipment owned by them or injure their employees. Our regular testing and quality control efforts may not be effective in controlling or detecting all quality issues or errors, particularly with respect to faulty components manufactured by third parties. Defects could expose us to product warranty claims, including substantial expense for the recall and repair or replacement of a product or component, and product liability claims, including liability for personal injury or property damage. A significant product recall or serious defect or product or execution failure could have a material adverse effect on our business, financial condition and results of operations. We are not generally able to limit or exclude liability for personal injury or property damage to third parties under the laws of most jurisdictions in which we do business, and in the event of such incident, we could spend significant time, resources and money to resolve any such claim. We may also be required to pay for losses or injuries purportedly caused by the design, manufacture, installation or operation of our products.

An inability to correct a product defect could result in the failure of a product line, temporary or permanent withdrawal from a product category or market, delays in customer payments or refusals by our customers to make such payments, increased inventory costs, product reengineering expenses and our customers’ inability to operate. Such defects could also negatively impact customer satisfaction and sentiment, generate adverse publicity, reduce future sales opportunities and damage our reputation or the reputation of one or more of our brands. Any of these outcomes could have a material adverse effect on our business, financial condition and results of operations.

The long sales cycles for certain of our electrical distribution equipment, as well as unpredictable placing or canceling of customer orders, particularly large orders, may cause our revenues and operating results to vary significantly from quarter-to-quarter, which could make our future results of operations less predictable.

A customer’s decision to purchase certain of our products, particularly Custom Products and Powertrain Solutions, may involve a lengthy design and qualification process. In addition, the exact timing of customer orders can vary significantly based on factors outside of our control, including permitting and construction delays, availability of qualified labor to install the equipment and release of financing for the project. Consequently, our order booking and sales recognition process may be uncertain and unpredictable, with some customers placing large orders with short lead times on short advance notice and others requiring lengthy, open-ended processes that may change depending on global or regional economic conditions or factors specific to the customer’s industry. The variability of customer orders may cause our revenues and results of operations to vary unexpectedly from quarter-to-quarter, making our future results of operations less predictable. Potential

 

41


Table of Contents

cancellation of customer orders can also lead to cancellation fees with our vendors or excess inventory which, in combination with the lost sales, could have a material adverse effect on our business, financial condition and results of operations.

If we are unable to adequately control the costs associated with our manufacturing campuses expansion, such failure could have a material adverse effect on our business, financial condition and results of operations.

We are in the process of replacing our Commerce, California campus with a new campus in Vernon, California; expanding our Waco, Texas, Hanover, Maryland and Tijuana, Mexico campuses; and have constructed a new campus in Dayton, Minnesota. We expect our total capital expenditures for these campuses to be approximately $205 million of which we had incurred approximately $132 million through December 31, 2025. Although we do not expect to incur material additional capital expenditures for our expansion project past fiscal 2026, we expect to incur further costs associated with these campuses that may affect our profitability, including costs associated with hiring and training qualified employees and ramping up production. These costs may increase due to many factors, including factors beyond our control, such as higher transportation costs, supply chain disruptions, currency fluctuations, tariffs, inflation and adverse economic or political conditions. See “—Significant disruptions to our supply chain, including the high cost or unavailability of raw materials and components required to manufacture our products, and significant disruptions to our distribution networks could have a material adverse effect on our business, financial condition and results of operations” and “—Unexpected events, such as natural disasters, geopolitical conflicts, pandemics, a volatile global economic environment, inflation, high interest rates, a potential recession and other events beyond our control, may increase our cost of doing business or disrupt our operations, which could have a material adverse effect on our business, financial condition and results of operations.” In addition, we already have pending contracts and orders from customers to be manufactured at these new campuses. As a result, any delay in such manufacturing may cause such customers to cease doing business with us, significantly reduce the amount of their purchases from us, move their business to competitors or new entrants or change their purchasing patterns. Any of the foregoing could have a material adverse effect on our business, financial condition and results of operations.

If our ongoing efforts to reduce our costs, such as using automation to increase labor productivity and implementing initiatives to control or reduce our overhead costs, are not successful, it could have a material adverse effect on our business, financial condition and results of operations.

Achieving our long-term financial targets depends in part on our ability to control and/or reduce our costs. Generally, because many of our costs are affected by factors completely or substantially outside our control, we must seek to control or reduce costs through productivity initiatives. We seek to increase our productivity through lean operations, automation, vertically integrated manufacturing, supply chain management and economies of scale. The implementation of productivity initiatives can result in a decrease in our short-term earnings because of the upfront costs we often must incur to implement improvements and the time it takes for production volumes to ramp up following changes to our manufacturing process. While controlling our cost base is important for our business and future competitiveness, there is no guarantee we will achieve this goal. Additionally, cost savings anticipated by us are based on estimates and assumptions that are inherently uncertain and may be subject to significant business, economic and competitive uncertainties and contingencies, all of which are difficult to predict and may be beyond our control. For example, our efforts to bring automation to our winding processes, in our sheet metal area, our assembly flow and wiring processes may take longer than anticipated or prove unsuccessful. If we are not able to identify and implement initiatives that control and/or reduce costs and increase operating efficiency, or if the cost savings initiatives we have implemented to date do not generate expected cost savings, it could have a material adverse effect on our business, financial condition and results of operations.

Furthermore, the full benefits of the combination and integration of the Business Acquisitions, including the anticipated sales or growth opportunities, may not be realized as expected. The success of the integration of the business will also depend on our ability to integrate these previously distinct entities into a single operation and

 

42


Table of Contents

realize the corresponding benefits. Failure to achieve these anticipated benefits could inhibit our efforts to reduce our costs, decrease or delay any expected accretive effects and could have a material adverse effect on our business, financial condition and results of operations.

Changing U.S. Department of Energy (the “DOE”) efficiency standards for transformers could increase the cost of producing our transformer products. If we are unable to pass these higher costs on to our customers, margins on our transformer products could decline.

The DOE has mandated higher energy efficiency standards for transformers that are set to take effect in 2029. Meeting the new standards will require using amorphous steel, rather than grain-oriented electrical steel, in a portion of our transformer products. Using amorphous steel may necessitate adjustments to our product designs, manufacturing processes and supply chain. Adapting our manufacturing processes to accommodate amorphous steel may involve capital investment, additional training and other operational adjustments, which could increase our cost to manufacture these products. The price of amorphous steel is also significantly higher than grain-oriented electrical steel. If we are unable to pass these higher costs on to our customers, margins on our transformer products could decline which could have a material adverse effect on our business, financial condition and results of operations.

If we fail to motivate and retain our key personnel or if we fail to attract additional qualified personnel, we may not be able to achieve our anticipated level of growth and could have a material adverse effect on our business, financial condition and results of operations.

Our future success and ability to implement our business strategy depends, in part, on our ability to attract, train, compensate, motivate and retain key personnel, and on the continued contributions of members of our senior management team and key technical personnel each of whom would be difficult to replace. All of our employees, including our senior management, are free to terminate their employment relationships with us at any time. The departure of key personnel could disrupt our business. Competition for highly skilled individuals with technical expertise generally is extremely intense within and outside of our markets, and we face challenges identifying, hiring, training and retaining qualified personnel in many areas of our business. Integrating new employees into our team could prove disruptive to our operations, require substantial resources and management attention and ultimately prove unsuccessful. We cannot be certain that our labor costs will not increase as a result of a shortage in the supply of skilled, unskilled and technical personnel or any related governmental regulations. Labor shortages and/or an inability to retain our senior management and other key personnel and talent or to attract and train additional qualified personnel could limit or delay our strategic efforts, which could have a material adverse effect on our business, financial condition and results of operations.

Our failure to manage customer relationships and customer contracts could have a material adverse effect on our business, financial condition and results of operations.

An important element of our success is our ability to manage our long-standing customer relationships, while delivering against our contractual requirements and anticipating changes in customer requirements and preferences. Existing or potential customers may delay or cancel plans to purchase our products, and may not be able to fulfill their obligations to us in a timely fashion or at all as a result of business deterioration, cash flow shortages, shifts in the availability of financing for certain types of projects or technologies (such as prohibitions on financing for fossil fuel-based projects or technologies), macroeconomic conditions, changes in law, disputes or other delays. Further, customer deposits or advance payments may potentially be affected due to their business deterioration and/or macroeconomic challenges. As a result, part of our success relies on our customers’ abilities to continue to grow their business and undertake such projects. If a large customer was to experience difficulties in fulfilling their obligations to us, cease doing business with us, significantly reduce the amount of their purchases from us, favor competitors or new entrants or change their purchasing patterns, it could have a material adverse effect on our business, financial condition and results of operations. In addition, many of our customer contracts contain warranty and other provisions that could cause us to incur significant repair or replacement

 

43


Table of Contents

costs, penalties, liquidated or other damages and/or unanticipated expenses with respect to the timely delivery, functionality, deployment, operation and availability of our products. For example, we face risks related to our ability to assemble and deliver customized electrical distribution equipment and integrated solutions on the timelines and schedules detailed and otherwise comply with our customer contracts. Failure to adhere to requirements and performance obligations under our customer agreements, whether such failure is actual or alleged, has resulted in and could in the future result in higher potential costs, present litigation risks or expose us to liquidated damages, and could have a material adverse effect on our business, financial condition and results of operations.

Changes in technology or customer preferences could result in less demand for certain categories of electrical distribution equipment which could have an adverse impact on our business.

Changes in voltages, redundancy requirements, compute architecture, algorithmic efficiency, power electronics or power conversion methods could result in less demand for certain categories of electrical distribution equipment. The requirements for electrical distribution equipment used in data centers, in particular, can change rapidly. For example, algorithmic improvements and changes in compute design could reduce power requirements, and advances in power electronics, including power semiconductors, could simplify electrical distribution systems, potentially reducing demand for our products.

In addition, power conversion may increasingly occur at higher frequencies, which can change the thermal and physical characteristics of transformers and other electrical distribution equipment. Power distribution in certain applications could also change from alternating current to direct current. If either of these changes occur, demand could shift to products we do not currently offer, which could have a material adverse effect on our business, financial condition and results of operations.

Large companies often require more favorable terms and conditions in our contracts, which could result in downward pricing pressures on our business, less desirable payment terms or greater warranty and contractual obligations.

Large companies comprise a portion of our customer base and generally have greater purchasing power than smaller entities. Accordingly, these customers often require more favorable terms and conditions from suppliers including us. Consolidation among such large customers can further increase their buying power and ability to demand terms that are less favorable to us, including lower average selling prices. Accordingly, our ability to maintain or raise prices in the future may be limited, including during periods of raw material or other cost increases. If we are forced to reduce prices or to maintain prices during periods of increased costs, or if we lose customers because of pricing or other methods of competition, it could have a material adverse effect on our business, financial condition and results of operations.

In addition, these customers may impose substantial penalties for any product or service failures caused by us. As we seek to sell more products to such customers, we may be required to agree to such terms and conditions more frequently, which may include terms that affect the timing of our cash flow and ability to recognize revenue, and could have a material adverse effect on our business, financial condition and results of operations.

Our strategy to increase our sales of Powertrain Solutions could result in a concentration of our sales with fewer customers and a significant reduction in orders from any one of these customers could adversely impact our business.

Selling Powertrain Solutions involves delivering multiple products to one customer which results in larger average order sizes. If we are successful in our strategy to increase our sales of Powertrain Solutions, we will likely generate a greater proportion of our revenues from a smaller number of customers over time. These customers may be able to negotiate more favorable pricing and payment terms from us which could impact our

 

44


Table of Contents

margins and cash flow from operations and the loss of any one of them could result in a material adverse effect on our business, financial condition and results of operations.

We depend upon a small number of outside vendors, subcontractors and third-party suppliers. Our operations and quality control could be disrupted if we encounter problems with these vendors and our reputation could be harmed, which could have a material adverse effect on our business, financial condition and results of operations.

We depend upon a small number of vendors, subcontractors and third-party suppliers to manufacture certain parts used in our products. Additionally, in certain international markets we have contract manufacturing relationships with certain suppliers and rely on these vendors to manufacture complete products for us. Our reliance on these vendors makes us vulnerable to possible capacity constraints and reduces our control over parts availability, delivery schedules, manufacturing yields and costs.

If any of our vendors are unable or unwilling to manufacture the components we require in sufficient volumes, at the necessary quality levels or under favorable supply agreement terms, we would need to either produce these components at our principal manufacturing campuses or find and qualify alternative vendors. Insourcing production of these components could increase our costs. Additionally, alternative vendors might be unavailable, unable to meet our quality or production standards or unwilling to provide commercially reasonable terms. Any significant disruption in manufacturing could force us to reduce product supply to customers or incur higher shipping costs to address delays, potentially damaging our reputation and have a material adverse effect on our business, financial condition and results of operations.

Disruption of, or consolidation or changes in, the performance, operating models or financial condition of our independent sales representatives and distributors could have a material adverse effect on our business, financial condition and results of operations.

We rely, in part, on independent sales representatives and distributors to sell our products, some of whom operate on an exclusive basis. We maintain a network of third-party sale representatives strategically located across the United States who receive commissions when they sell our products and distributors who stock our products and sell them to contractors and end-users. The independent sales representatives we work with usually focus on selling our electrical distribution equipment, and we generally grant them exclusivity to sell our products within a defined geographic area. If these third parties’ financial condition or operations weaken, including as a result of a shift away from the go-to-market model they currently follow, and they are unable to successfully market and sell our products, it could have a material adverse effect on our business, financial condition and results of operations. In addition, if there are disruptions or consolidation in their markets, such parties may be able to improve their negotiating position and renegotiate historical terms and agreements for the distribution of our products or terminate relationships with us in favor of our competitors, which could have a material adverse effect on our business, financial condition and results of operations.

There are risks associated with our collaborations with third parties for certain projects, which could impose additional costs and obligations on us.

We have entered and may continue to enter into collaborations for developing designs and manufacturing and commercial operations. Our collaborations may expose us to risks, including risks with respect to the economic, political and regulatory environment of any foreign partners with which we collaborate, legal and regulatory violations committed by our partners whose actions are outside of our control and risks associated with certain exclusivity obligations with our partners that may impose operational restrictions on us. If any of our collaboration partners provide unsatisfactory contributions or fail to comply with applicable laws or regulations or engage in actions contrary to our projects, our brands and reputation may be harmed as a result of our affiliation with such partner. In addition, since we do not have primary control over our strategic partners’ direct contributions, we may have less control over its ultimate success or its impact on our brand. If our partners

 

45


Table of Contents

cannot meet their obligations due to financial or other difficulties, including if they declare bankruptcy or otherwise modify their capital structure, we could be required to provide additional investment or services or take responsibility for breaches of contract or assume additional financial or operational obligations which could have a material adverse effect on our business, financial condition and results of operations.

Our influence over our collaboration partners may be limited and we cannot control their actions. Even in collaborations where we have greatest influence, we may be required to reach consensus with our collaborators in connection with major decisions concerning the collaboration. Our strategic partners in these arrangements may have economic or business interests that diverge from our interests. Additionally, differences in views among the collaboration participants may result in delayed decisions or disputes. Conflicts may arise in these arrangements concerning the achievement of performance milestones or the interpretation of significant terms under any agreement (including financial obligations), termination rights or the ownership or control of intellectual property developed during the collaboration.

Unexpected events, such as natural disasters, geopolitical conflicts, pandemics, a volatile global economic environment, inflation, high interest rates, a potential recession and other events beyond our control, may increase our cost of doing business or disrupt our operations, which could have a material adverse effect on our business, financial condition and results of operations.

The occurrence of one or more unexpected events or adverse change in conditions, including economic events (such as rising inflation), high interest rates, a potential recession, geopolitical conflicts (such as the wars between Russia and Ukraine, Israel and Hamas, Israel and Iran and other conflicts in the Middle East), acts of terrorism or violence, civil unrest, fires, tornadoes, tsunamis, hurricanes, earthquakes, floods and other forms of severe weather, particularly in regions in which we operate or in which our suppliers or customers are located, could have a material adverse effect on our business, financial condition and results of operations. Natural disasters, product failures, power outages or other unexpected events could result in physical damage to and complete or partial closure of one or more of our manufacturing campuses, temporary or long-term disruption in the supply of raw materials and components from local and international suppliers, and disruption and delay in the transport of our products to project sites and distribution centers. Geopolitical conflicts can cause disruption and instability in global markets, supply chains and from time to time, the U.S. government has imposed sanctions restricting U.S. companies from conducting business with specified non-U.S. individuals and companies. In particular, the invasion of Ukraine by Russia and resulting sanctions by the United States, European Union and other countries restricting U.S. companies from conducting business with specified Russian and Ukrainian individuals and companies have contributed to inflation, market disruptions and increased volatility in commodity prices more acutely in the United States and Europe and a slowdown in global economic growth. The sanctions imposed by the U.S. government may be expanded in the future to restrict us from engaging with customers or vendors. In addition, a potential escalation of geopolitical tensions or political conflicts between the People’s Republic of China and Taiwan, including the risk of military conflict or economic sanctions related to a possible invasion, could significantly disrupt global supply chains for semiconductor chips. Although our products do not use complex semiconductor chips and the semiconductor chips we do use are widely available, complex semiconductor chips are critical to data center infrastructure and a key driver of demand in the Data Center end market. If we are unable to conduct business with new or existing customers or vendors, it could have a material adverse effect on our business, financial condition and results of operations.

A public health epidemic or pandemic, such as the COVID-19 pandemic, poses the risk that our employees, contractors, suppliers, customers and other business partners may be prevented from conducting business activities for an indefinite period of time, including due to shutdowns, travel restrictions or other actions that may be requested or mandated by governmental authorities, or that such epidemic or pandemic may otherwise interrupt or impair business activities. For example, our manufacturing campuses and our suppliers and vendors could be disrupted by worker absenteeism, quarantines, shortage of test kits and personal protection equipment for employees, office and factory closures, disruptions to ports and other shipping infrastructure, or other travel or health-related restrictions. If our manufacturing campuses and our suppliers or venders are so affected, our

 

46


Table of Contents

supply chain, manufacturing and product shipments will be delayed, which could adversely affect our business, operations and customer relationships. Rising inflation and interest rates may increase our cost of capital and could reduce the number of customers who purchase our products as credit becomes more expensive or less available. Although there is market speculation that the Federal Reserve Board will lower interest rates, there can be no assurance that the Federal Reserve Board will actually decrease rates. Furthermore, the Federal Reserve may announce interest rate increases in the future. Our customers and suppliers could be affected directly by an economic downturn, including inflation, high interest rates or a potential recession, and some could face business deterioration, credit issues or cash flow problems that could give rise to payment delays, increased credit risk, bankruptcies and other financial hardships, which could impact customer demand for our products as well as our ability to manage normal commercial relationships with our customers and suppliers. Existing insurance coverage may not provide protection for all the costs that may arise from such events, and any incidents may result in loss of, or increased costs of, such insurance. In addition, while we have disaster recovery and business continuity plans (including those relating to our information technology (“IT”) systems), they may not be fully responsive to, or capable of eliminating or materially minimizing losses associated with, catastrophic events. As a result, any such business disruption could have a material adverse effect on our business, financial condition and results of operations.

Political and economic instability, restrictive trade policies, restrictions on the repatriation of funds and export and import restrictions may disrupt our supply chain and impact our ability to manufacture products to meet customer demands. The prices of raw materials and other components we use in production may increase and be susceptible to significant fluctuations due to trends in supply and demand, commodity prices, currency exchange rates, development in energy prices, transportation costs, government regulations and tariffs, price controls and economic conditions, changes in government monetary or fiscal policies and labor market challenges, among other factors. In addition, various geopolitical factors, including the level of economic activity in the People’s Republic of China, the war in Ukraine and conflicts in the Middle East, have added to the volatility in energy costs. These circumstances could have a material adverse effect on our business, financial condition and results of operations.

International expansion could subject us to additional business, financial, regulatory and competitive risks.

Our strategy is to grow our business outside of the United States and expand internationally. Our products to be offered outside the United States may differ from our current products in several ways, such as the consumption and utilization of local raw materials, components and logistics, the reengineering of selected components to reduce costs, and region-specific customer training, site commissioning, warranty remediation and other technical services.

International markets have different characteristics from the U.S. market where we currently sell our products, and our success will depend on our ability to adapt properly to those differences. These differences may include differing regulatory requirements, including tax laws, trade laws, labor regulations, tariffs, export quotas, customs duties or other trade restrictions, limited or unfavorable intellectual property protection, international political or economic conditions, restrictions on the repatriation of earnings, longer sales cycles, warranty expectations, product return policies and cost, and performance and compatibility requirements. In addition, expanding into new geographic markets will increase our exposure to presently existing risks, such as fluctuations in the value of foreign currencies and difficulties and increased expenses in complying with U.S. and foreign laws, regulations and trade standards, including the U.S. Foreign Corrupt Practices Act of 1977, as amended (the “FCPA”).

Failure to manage the risks and challenges associated with our potential expansion into new geographic markets could adversely affect our revenues and our ability to achieve or sustain profitability. There can be no assurance that our products will be well-received by our customers or achieve commercial viability. Expanding into new markets imposes additional burdens on our sales, marketing and general managerial resources. The processes are costly, and our efforts to expand into new markets may not be successful. If we are unsuccessful in

 

47


Table of Contents

expanding into new markets, we may not be able to offset the expenses associated with the expansion into new markets. If we are unable to manage our expansion and development efforts effectively, if our expansion and development efforts take longer than planned or are otherwise unsuccessful, or if our costs for these efforts exceed our expectations, it could have a material adverse effect on our business, financial condition and results of operations.

Our business strategy may include acquisitions, strategic investments and divestitures to support our growth, and our failure to successfully implement this strategy or failure to realize the expected benefits from any integration, rationalization and improvement efforts we have taken or may take in the future could have a material adverse effect on our business, financial condition and results of operations.

Our business strategy may include the acquisition of businesses or interests in businesses that increase our scale, complement our existing business or expand the scope of our product offering. Successful growth through acquisitions depends upon our ability to identify suitable acquisition targets or assets, conduct due diligence, negotiate transactions on favorable terms and ultimately complete such transactions and integrate the acquired target or asset successfully.

Acquisitions may expose us to significant risks and uncertainties, including:

 

   

competition for acquisition targets and assets, which may lead to substantial increases in purchase price or terms that are less attractive to us;

 

   

dependence on external sources of capital, in particular to finance the purchase price of acquisitions;

 

   

rulings by antitrust or other regulatory bodies;

 

   

acquired companies’ previous failure to comply with applicable regulatory requirements;

 

   

the integration of operations across different cultures and languages;

 

   

failure to timely integrate acquired companies’ strategies, functions and products into our own;

 

   

inability to produce products at increased scale or loss of previously available distribution channels;

 

   

heightened external scrutiny on acquired intellectual property rights, regulatory exclusivity periods and confidentiality agreements, or lack of intellectual property rights for the acquired portfolio;

 

   

diversion of our management’s attention from existing operations to the acquisition and integration process;

 

   

a failure to accurately predict or to realize expected growth opportunities, cost savings, synergies, market acceptance of acquired companies’ products and other benefits we expected to obtain;

 

   

a failure to identify material problems or liabilities during due diligence review of acquisition targets prior to acquisition;

 

   

a failure to identify significant non-compliant behaviors or practices by, or liabilities relating to, the acquisition target (or its agents) prior to acquisition;

 

   

successor liability imposed by regulators for actions by the target (or its agents) prior to acquisition;

 

   

expenses, delays and difficulties in integrating acquired businesses into our existing businesses;

 

   

difficulties in retaining key customers and personnel; and

 

   

adverse market reactions to an acquisition.

Various other assessments and assumptions regarding acquisition targets may prove to be incorrect, and actual developments may differ significantly from our expectations. Additionally, our financial results could be adversely affected by unanticipated liability issues, transaction-related charges, amortization related to intangibles and charges for impairment of long-term assets. These transactions may not be successful.

 

48


Table of Contents

In addition, we also regularly evaluate a variety of potential strategic transactions, including equity method investments and other strategic alliances that could further our strategic business objectives. We may not successfully identify, complete or manage the risks presented by these strategic transactions, including those outlined above. Equity investments and other strategic alliances pose additional risks, as we could share ownership in both public and private companies and in some cases management responsibilities with one or more other parties whose objectives for the alliance may diverge from ours over time, who may not have the same priorities, strategies or resources as we do or whose interpretation of applicable policies may differ from our own.

In particular, the combination and integration of the Business Acquisitions is challenging, poses risks and may not be as successful as anticipated. Difficulties in integrating the Business Acquisitions may result in the combined company performing differently than expected, in operational challenges (including, among other factors, challenges associated with the integration of IT systems, cybersecurity controls and controls in financial reporting) or in the failure to realize anticipated expense-related efficiencies. The historical combined financial statements of the businesses may not accurately reflect our financial or operational performance going forward.

Our business strategy may also include the divestiture of certain assets or operating units in order to enable the redeployment of capital. We may encounter difficulty in finding buyers or face other limitations such as regulatory, governmental or contractual requirements that could delay or prevent the accomplishment of our objectives and adversely affect our business.

The occurrence of any of the above in connection with any acquisition, strategic transaction or disposition could have a material adverse effect on our business, financial condition and results of operations.

If we fail to manage our recent and future growth effectively, we may be unable to execute our business plan, maintain high levels of customer service or adequately address competitive challenges.

We have experienced significant growth in recent periods. We intend to continue to expand our business significantly, including by adding manufacturing capacity, within existing and new geographies. This growth has placed, and any future growth may place, a significant strain on our management, operational and financial resources and infrastructure. In particular, we will be required to expand, train and manage our employee base and scale and otherwise improve our IT infrastructure in tandem with our growth, both of which could be challenging and require substantial investment. Our management will also be required to maintain and expand our relationships with customers, suppliers and other third parties and attract new customers and suppliers, as well as manage multiple geographic locations.

Our current and planned operations, personnel, IT and other systems and procedures might be inadequate to support our future growth and may require us to make additional unanticipated investment in our infrastructure. Our success and ability to further scale our business will depend, in part, on our ability to manage these changes in a cost-effective and efficient manner. If we cannot manage our growth, we may be unable to take advantage of market opportunities, execute our business strategies or respond to competitive pressures. This could also result in declines in quality or customer satisfaction, increased costs, difficulties in introducing improvements or other operational difficulties. Any failure to effectively manage growth could have a material adverse effect on our business, financial condition and results of operations.

The integration of the Business Acquisitions poses risks to the operation of our business.

We may encounter challenges resulting from the integration of the Business Acquisitions that could pose risks to the operation of our business, including operational challenges and unanticipated expenses. For example, not all of our campuses use the same enterprise resource planning system, which means our management must review data in different formats when evaluating our business. The need to review data in different formats introduces complexity into our operations and could increase the risk of issues with our financial reporting and controls. While we have no plans to integrate our enterprise resource planning systems, we may integrate them in

 

49


Table of Contents

the future, which may also result in financial reporting and control issues as well as IT and cyber security integration issues. Additionally, we may need to incur additional expenses in connection with managing and maintaining multiple enterprise resource planning systems. Lastly, the historical combined financial statements of the businesses may not be representative of our financial or operational performance going forward.

If we fail to manage contingent workers, it could adversely impact our results of operations.

In some locations, we rely on third-party staffing companies to provide us with contingent workers, and our failure to manage such workers effectively could have a material adverse effect on our business, financial condition and results of operations. We may in the future be exposed to various legal claims relating to the status of contingent workers, even if we are indemnified. We may also be subject to labor shortages, oversupply or fixed contractual terms relating to the contingent workforce, and our ability to manage the size of, and costs for, such contingent workforce may be further constrained by local laws or future changes to such laws. In addition, our customers may impose obligations on us with regard to our workforce and working conditions.

Disruptions caused by labor disputes or organized labor activities could harm our business.

Some of our employees are represented by labor unions, including most of our employees in Mexico and our employees in Minnesota. Union requirements may limit our flexibility in managing costs and responding to market changes. In addition, employees who are not currently members of, or otherwise represented by, labor organizations may seek such membership or representation, as applicable, in the future.

We cannot ensure that existing collective bargaining agreements will prevent a strike or work stoppage at our campuses in the future, that we will be successful in negotiating new collective bargaining agreements, that such negotiations will not result in significant increases in the cost of labor, including healthcare, pensions or other benefits, or that a breakdown in such negotiations will not result in the disruption of our operations, including by way of strikes or work stoppages. In addition, negotiations with labor unions, possible work stoppages and other labor problems could divert management attention, which could have a material adverse effect on our business, financial condition and results of operations. Furthermore, some of our customers and suppliers may have unionized work forces. We may experience a material adverse effect on our business, financial condition and results of operations, including our cash flows and competitive position, if we are subject, directly or indirectly, to labor actions by our or our suppliers’ or customers’ employees, or as a result of general country strikes or work stoppages unrelated to our business or collective bargaining agreements.

The physical effects of climate change, including weather disruptions and related effects, could have a material adverse effect on our business, financial condition and results of operations.

The physical effects of climate change can include extreme variability in weather patterns such as increased frequency and severity of significant weather events (e.g., flooding, hurricanes and tropical storms), natural hazards (e.g., increased wildfire risk), rising mean temperature and sea levels and long-term changes in precipitation patterns (e.g., drought, desertification or poor water quality). Climate change may also produce general changes in weather or other environmental conditions, including temperature or precipitation levels, and thus may impact consumer demand for electricity generation and transmission. Such effects have the potential to affect business continuity and operating results and could disrupt our operations or those of our customers or suppliers, including through direct damage to physical assets and indirect impacts from supply chain disruption and market volatility. These effects could have a material adverse effect on our business, financial condition and results of operations.

 

50


Table of Contents

Risks Related to Litigation and Regulation

We are subject to EHS laws and regulations, which could result in substantial costs, liabilities and impacts to our business, financial condition and results of operations.

We are subject to federal, state, local and foreign EHS laws and regulations, including those relating to the use, handling, generation, storage and disposal of hazardous materials, emissions and discharges of pollutants to the environment, remediation of contaminated soil and groundwater, and occupational health and safety. Such laws and regulations may impose obligations and liabilities on industrial manufacturers for the use or generation of chemicals contained in materials and products sourced in connection with manufacturing and services operations, and if new or revised standards are adopted, they may create additional liability, impact product design, manufacturing and/or servicing or negatively affect financial results. For example, laws in some jurisdictions limit the content of certain hazardous materials in the manufacture of electrical equipment, including our products. While we do not anticipate that compliance with current EHS laws and regulations will adversely affect our business, results of operations and financial condition, adoption of more stringent laws and regulations in the future or more aggressive enforcement policies could require us to incur substantial costs to come into compliance with these laws and regulations.

In addition, violations of, or liabilities under, these laws and regulations may result in restrictions being imposed on our operations or in our being subject to adverse publicity, substantial fines, penalties, criminal proceedings, third-party property damage or personal injury claims, cleanup costs or other costs. We may become liable under certain of these laws and regulations for costs to investigate or remediate contamination at properties we currently own or operate or formerly owned or operated, to which we sent hazardous substances for disposal, or where we have otherwise caused or contributed to contamination. Liability for cleanup costs under these laws and regulations can be imposed on a joint and several basis and without regard to fault or the legality of the activities giving rise to the contamination conditions. We have, at times, negotiated for the landlord to indemnify us for any associates expenses or remediation costs. While we are not presently aware of any such conditions for which we are responsible (and do not have an applicable indemnity), whether caused by us or our contractors, future developments, including the discovery of presently unknown environmental conditions, may require expenditures that could have a material adverse effect on our business, financial condition and results of operations.

Under some circumstances, we could also be held liable for any damages resulting from our workforce’s occupational exposure to contamination or harmful chemicals associated with the equipment we manufacture, and we may be required to manage, remove, remediate or abate hazardous conditions at our campuses. Any perceived or actual employee safety issues could result in substantial fines, penalties or costs to us that may be material, harm our reputation, or potentially affect our ability to continue operating in certain jurisdictions.

EHS laws and regulations require us to obtain, maintain and renew environmental permits, licenses and approvals from governmental authorities. Although we currently believe we are in material compliance with all permitting, licensing and approvals, the regulatory environment relating to such permits, authorizations and approvals is uncertain and subject to change, and there can be no assurance that all permits, authorizations and/or approvals have been obtained and can be obtained in the future. These authorities can modify or revoke such permits and can enforce compliance with environmental laws, regulations and permits by issuing orders and assessing fines. We incur capital and operating costs to comply with such laws, regulations and permits. We cannot assure you that regulators will not successfully challenge our compliance or require us to expend significant amounts to comply with applicable environmental laws, which could have a material adverse effect on our business, financial condition and results of operations.

 

51


Table of Contents

Failure by our vendors or our component or raw material suppliers to use ethical business practices and comply with applicable laws and regulations could have a material adverse effect on our business, financial condition and results of operations.

We do not control our vendors or suppliers or their business practices. Accordingly, we cannot guarantee that they follow ethical business practices such as fair wage practices and compliance with environmental, safety and other local laws. A lack of demonstrated compliance could lead us to seek alternative manufacturers or suppliers, which could increase our costs and result in delayed delivery of our products, product shortages or other disruptions of our operations. Violation of labor or other laws by our vendors or suppliers or the divergence of a supplier’s labor or other practices from those generally accepted as ethical in the United States or other markets in which we do business could also attract negative publicity for us and could have a material adverse effect on our business, financial condition and results of operations.

We are subject to antitrust and competition laws that can result in sanctions and conditions on the way we conduct our business.

We are subject to antitrust and competition laws, which generally prohibit certain types of conduct deemed to be anti-competitive, including price fixing, bid rigging, cartel activities, price discrimination, market monopolization, tying arrangements, acquisitions of competitors and other practices that may have an adverse effect on competition. Regulatory authorities may have authority to impose fines and sanctions or to require changes or impose conditions on the way we conduct business in connection with alleged non-compliance with applicable law. Under certain circumstances, violations of antitrust laws could result in suspension or debarment of our ability to contract with certain parties or complete certain transactions. In addition, an increasing number of jurisdictions also provide private rights of action for competitors or consumers to seek damages asserting claims of anti-competitive conduct. Increased government scrutiny of our actions or enforcement or private rights of action could damage our reputation, and could have a material adverse effect on our business, financial condition and results of operations.

We manufacture some of our products in Mexico and are exposed to risks associated with doing business in Mexico, including compliance with laws and regulations and enforcement of consistent company-wide standards and procedures. A disruption in our Mexican manufacturing operations could have a material adverse effect on our business, financial condition and results of operations.

We deal with a range of legal and regulatory systems with varying requirements due to our presence in Mexico. We also face risks associated with engagements with foreign officials and government agencies, including the risks of complying with diverse procedures and standards imposed by (among others) the FCPA and similar anti-corruption and anti-bribery laws. Our policies mandate compliance with these anti-bribery laws. However, it is possible that our employees, subcontractors, agents and partners may take actions in violation of our policies, company-wide standards, procedures and anti-bribery laws and that the controls we undertake to facilitate lawful conduct, which include training, internal control policies and other safeguards to educate our employees and certain third parties, could be intentionally circumvented or become inadequate because of changed conditions. See “—Misconduct by our employees, independent contractors or subcontractors, or a failure to comply with applicable laws or regulations, could harm our reputation, damage our relationships with customers and subject us to criminal and civil enforcement actions.”

Our manufacturing presence is also subject to risks associated with potential disruption in Mexico caused by changes in political, monetary, economic and social environments, including civil and political unrest, terrorism, possible expropriation, local labor conditions, changes in laws, regulations and Mexican government policies and trade disputes with the United States (including tariffs), and compliance with U.S. laws affecting activities of U.S. companies abroad, including tax laws, economic sanctions and enforcement of contract and intellectual property rights.

Navigating a variety of Mexican legal and regulatory regimes may increase the difficulty of compliance, particularly as such laws change or are interpreted in unexpected ways. Our compliance with such legal and

 

52


Table of Contents

regulatory regimes is vital to our business. For example, our factories in Mexico operate under the Mexican IMMEX program allowing us to import our raw materials tax- and duty-free as long as all of our manufactured products are exported. As a result, we are able to operate in Mexico at lower costs but must adhere to strict requirements. In October 2024, Annex 24 was established which now requires companies operating under the IMMEX program to implement an automated inventory control system. Such implementation and maintenance may cause a strain on our personnel, systems and resources. Our failure to manage our Mexican operations successfully could impair our ability to react quickly to changing business and market conditions and to enforce compliance with company-wide standards and procedures, which could have a material adverse effect on our business, financial condition and results of operations.

Failure to meet environmental, social and governance (“ESG”) expectations or standards could have a material adverse effect on our business, financial condition and results of operations.

There has been an increased focus from regulatory and governmental bodies, stakeholders, customers and employees on ESG matters. These include areas such as greenhouse gas emissions and climate-related risks that are particularly relevant for the industries we serve and our businesses, as well as other areas such as culture and inclusion, responsible sourcing, human rights and social responsibility and corporate governance. Increasing focus on ESG factors has led to enhanced interest in the review of performance results by investors and other stakeholders and the potential for litigation and reputational risk. Some investors have used, and may continue to use, ESG criteria to guide their investment strategies, and may not invest in us, or divest their holdings of us, if they believe our policies relating to ESG matters are inadequate. Unfavorable ESG ratings, or our inability to meet the ESG standards set by specific investors, may lead to unfavorable sentiment toward us, which could have a negative impact, among other things, on our stock price and cost of capital. We may also be affected by our ability to meet evolving and expanding laws and regulations relating to ESG matters, including potential future climate-related disclosure regulations and emissions reporting requirements and by investor and public perception of our reporting and performance related to voluntary climate standards. Given the increasing scrutiny on ESG matters as well as the increasing number of regulatory obligations relating to our business, there is also an increasing risk that we could be perceived as or accused of making inaccurate or misleading statements regarding our performance against ESG-related measures and/or ESG initiatives. At the same time, an increasing number of lawmakers have expressed or pursued contrary views, legislation and investment expectations with respect to ESG-related ambitions and disclosures, including the enactment or proposal of “anti-ESG” legislation, regulation or policies, which may expose us to additional legal, financial or reputational risks based on our disclosures. Any of the foregoing could have a material adverse effect on our business, financial condition and results of operations.

Changes to federal tax credits for renewable energy projects in the One Big Beautiful Bill Act (“OBBBA”) could impact demand for our Grid products.

We sell some products that are used in renewable energy projects, including solar generation projects and BESS projects. Certain renewable energy projects have historically benefited from federal production and investment tax credits. On July 4, 2025, President Trump signed into law the OBBBA, which, among other things, provides an accelerated phase down for the clean electricity production credit and the clean electricity investment credit (the “Applicable Credits”) under Section 45Y and Section 48E, respectively, of the U.S. Internal Revenue Code of 1986, as amended (the “Code”), with respect to solar and wind projects. The phase down of the Applicable Credits under the OBBBA could have a material adverse impact on future levels of investment in solar and wind generation projects, which could result in a reduction in the demand for our products in the Grid market. Moreover, the U.S. Department of the Treasury and the U.S. Internal Revenue Service (the “IRS”) released IRS Notice 2025-42, which, among other changes, eliminated the opportunity for developers and other project owners to be treated as having begun construction of a solar or wind generation project by paying or incurring at least five percent of the total costs of the relevant project. IRS Notice 2025-42 may also have a material adverse impact on future levels of investment in solar and wind generation projects, which could result in a reduction in the demand for some of our products in the Grid market.

 

53


Table of Contents

The impact of import or export laws could have a material adverse effect on our business, financial condition and results of operations.

We must comply with various laws and regulations relating to the import and export of products and technology from the United States and other countries having jurisdiction over our operations, which may affect our transactions with certain customers, business partners and other persons. See “—We manufacture some of our products in Mexico and are exposed to risks associated with doing business in Mexico, including compliance with laws and enforcement of consistent company-wide standards and procedures. A disruption in our Mexican manufacturing operations could have a material adverse effect on our business, financial condition and results of operations.” In certain circumstances, export control and economic sanctions regulations may prohibit the export of certain products and technologies and, in other circumstances, we may be required to obtain an export license before exporting a controlled item. Additionally, violations of the FCPA and similar anti-corruption laws outside the United States or international trade compliance regulations could have a material adverse effect on us. The length of time required by the licensing processes can vary, potentially delaying the shipment of products and the recognition of the corresponding revenue. In addition, failure to comply with any of these regulations could result in civil and criminal, monetary and non-monetary penalties, disruptions to our business, limitations on our ability to import and export products and damage to our reputation, any of which could have a material adverse effect on our business, financial condition and results of operations. Moreover, any changes in export of our products, and the possibility of such changes, requires constant monitoring to ensure we remain compliant. Any restrictions on the export of our products or product lines could have a material adverse effect on our business, financial condition and results of operations.

Failure to obtain or comply with federal, state and local government approvals, licenses and permits may negatively affect our ability to produce, market and sell our products.

Parts of our business are required to obtain, and to comply with, federal, state and local government approvals, licenses and permits. For example, our transformers must adhere to the DOE’s efficiency standards, which may govern the use of grain-oriented electrical steel or amorphous steel in our products. Any of these approvals, licenses or permits may be subject to denial, revocation or modification under various circumstances. Failure to obtain or comply with the conditions of approvals, licenses or permits may adversely affect our operations by suspending our activities or curtailing our work and may subject us to penalties and other sanctions. For example, our operations in the United States are subject to regulation by the DOE, U.S. Environmental Protection Agency (“EPA”), California Environmental Protection Agency and Texas Commission Environmental Quality. Although existing licenses are routinely renewed by various regulators, renewal could be denied or jeopardized by various factors, including the failure to comply with EHS laws and regulations, the failure to comply with permit conditions, violations found during inspections or otherwise, local or community, political or other opposition. Furthermore, regulations continue to evolve and change which may require significant resources and costs to ensure our compliance. Failure to obtain or renew any required licenses could have a material adverse effect on our business, financial condition and results of operations.

We may be subject to periodic litigation, regulatory proceedings and enforcement actions, which could have a material adverse effect on our business, financial condition and results of operations.

From time to time, we are involved in lawsuits, regulatory proceedings, investigations, enforcement actions and other legal proceedings brought or threatened against us in the ordinary course of business. Our business is subject to the risk of claims involving current and former employees, affiliates, subcontractors, suppliers, competitors, stockholders, government regulatory agencies or others through private actions, class actions, whistleblower claims, administrative proceedings, regulatory actions or other proceedings. As a public company, we may face the risk of stockholder lawsuits and other related or unrelated litigation, particularly if we experience declines in the trading price of our Class A common stock. As such, our directors and executive officers might be subject to federal securities litigation and derivate suits. The expense of defending such litigation may have a substantial impact if our insurance carriers fail to cover the full cost of litigation. This

 

54


Table of Contents

potential litigation could require significant management time and attention and result in significant legal expenses. Additionally, we have had, and may in the future have, customers who assert contractual or other claims related to the performance or design of our products, timeliness of delivery or other aspects of our commercial relationships. Legal claims and proceedings may relate to labor and employment, commercial arrangements, intellectual property, EHS, property damage, theft, personal injury and various other matters. Given the nature of our business, which may involve large projects and long-term commercial relationships, such claims, whether asserted in commercial discussions, litigation or other types of proceedings, may be for significant amounts.

Due to the inherent uncertainties of litigation, it is often difficult to accurately predict the ultimate outcome of any such actions or proceedings, which could have a material adverse effect on our business, financial condition and results of operations. In addition, plaintiffs in many types of actions may seek punitive damages, civil penalties, consequential damages or other losses or injunctive or declaratory relief. While we maintain insurance for certain potential liabilities, such insurance does not cover all types and amounts of potential liabilities and is subject to various exclusions as well as caps on amounts recoverable. These proceedings or actions could result in substantial cost and may require us to devote substantial resources to defend ourselves and distract our management from the operation of our business and could have a material adverse effect on our business, financial condition and results of operations.

Misconduct by our employees, independent contractors or subcontractors, or a failure to comply with applicable laws or regulations, could harm our reputation, damage our relationships with customers and subject us to criminal and civil enforcement actions.

Misconduct, fraud, non-compliance with applicable laws and regulations or other improper activities by one or more of our employees, independent contractors or subcontractors could have a significant negative impact on our business and reputation. While we take precautions to prevent and detect these activities, such precautions may not be effective and are subject to inherent limitations, including human error and fraud. In some instances, we may also make self-disclosure to relevant authorities who may pursue or decline to pursue enforcement proceedings against us. The costs associated with the investigation, remediation and potential notification of any violation to customers, regulators and counterparties could be material. Acts of misconduct, or our failure to comply with applicable laws or regulations, could subject us to criminal or civil fines and penalties or other sanctions and liabilities, harm our reputation, or damage our relationships with customers and could have a material adverse effect on our business, financial condition and results of operations.

Risks Related to Our Intellectual Property

If we fail to, or incur significant costs in order to, obtain, maintain, protect, defend or enforce, our intellectual property and other proprietary rights, it could have a material adverse effect on our business, financial condition and results of operations.

Our success depends to a significant degree on our ability to protect our intellectual property and other proprietary rights. We rely on trademark and trade secret laws to establish and protect our intellectual property and other proprietary rights. However, such means may afford only limited protection of our intellectual property and may not (i) prevent our competitors from duplicating our processes or technology, (ii) prevent our competitors from gaining access to our proprietary information and technology or (iii) permit us to gain or maintain a competitive advantage.

We also rely on confidentiality and license agreements and other contractual provisions, including intellectual property assignments, with our employees and third parties which whom we share such confidential information to protect our intellectual property and other proprietary rights. Any disclosure of such confidential information, either intentional or unintentional, could enable competitors to duplicate or surpass our technological achievements, thus eroding our competitive position in our market. Although we use reasonable

 

55


Table of Contents

efforts to protect our trade secrets, we cannot provide any assurances that all such confidentiality agreements have been duly executed or guarantee that such confidentiality agreements will be enforceable under law. Enforcing a claim that a party illegally disclosed or misappropriated a trade secret is difficult, expensive and time-consuming, and the outcome is unpredictable. If any of our trade secrets were to be lawfully obtained or independently developed by a competitor or other third party, we would have no right to prevent them from using that technology or information to compete with us. Furthermore, the laws of some foreign jurisdictions do not protect proprietary rights to the same extent or in the same manner as the laws of the United States. As a result, we may encounter significant problems in protecting and defending our intellectual property both in the United States and abroad. If we are unable to prevent unauthorized material disclosure of our intellectual property to third parties, or misappropriation of our intellectual property by third parties, it could have a material adverse effect on our business, financial condition and results of operations.

We may need to defend ourselves against third-party claims that we are infringing, misappropriating or otherwise violating others’ intellectual property rights, which could divert management’s attention, cause us to incur significant costs and prevent us from selling or using the technology to which such rights relate.

Our competitors and other third parties have numerous trade secrets related to technology used in our industry, and may hold or obtain patents, copyrights, trademarks or other intellectual property rights that could prevent, limit or interfere with our ability to make, use, develop, sell or market our products, which could make it more difficult for us to operate our business. From time to time we may be subject to claims of infringement, misappropriation or other violation of patents or other intellectual property rights and related litigation, and, if we gain greater recognition in the market, we face a higher risk of being the subject of these types of claims. We may also be subject to claims that our employees, consultants or advisors have wrongfully used or disclosed alleged trade secrets of their current or former employers or claims asserting ownership of what we regard as our own intellectual property. Regardless of their merit, responding to such claims can be time consuming, can divert management’s attention and resources, and may cause us to incur significant expenses in litigation or settlement, and we cannot be certain that we would be successful in defending against any such claims in litigation or other proceedings. If we do not successfully defend or settle an intellectual property claim, we could be liable for significant monetary damages and could be prohibited from continuing to use certain technology, business methods, content or brands, and from making, selling or incorporating certain components or intellectual property into the products we offer, which could hinder our ability to develop, engineer and market our products. As a result, we could be forced to redesign our products and/or to establish and maintain alternative branding for our products. To avoid litigation or being prohibited from marketing or selling the relevant products, we could seek a license from the applicable third party, which could require us to pay significant royalties, licensing fees or other payments, increasing our operating expenses. If a license is not available at all or not available on reasonable terms, we may be required to develop or license a non-violating alternative, either of which could be infeasible or require significant effort and expense. If we cannot license or develop a non-violating alternative, we would be forced to limit or stop sales of our products and may be unable to effectively compete. Moreover, there could be public announcements of the results of hearings, motions or other interim proceedings or developments and if securities analysts or investors perceive these results to be negative, it could have a substantial adverse effect on the trading price of our Class A common stock. Any of these results could have a material adverse effect on our business, financial condition and results of operations. Finally, any litigation or claims, whether or not valid, could result in substantial costs, negative publicity and diversion of resources and management attention, any of which could have a material adverse effect on our business, financial condition and results of operations. See “—Risks Related to Litigation and Regulation—We may be subject to periodic litigation, regulatory proceedings and enforcement actions, which could have a material adverse effect on our business, financial condition and results of operations.”

 

56


Table of Contents

Risks Related to Information Technology and Privacy

Failure to effectively utilize information technology systems or implement new technologies could disrupt our business or reduce our sales or profitability.

We rely extensively on various IT systems, including data centers, hardware, software and applications to manage many aspects of our business, including to operate and provide our products, to process and record transactions, to enable effective communication systems, to track inventory flow, to manage logistics, to maintain security clearance and to generate performance and financial reports. We are dependent on the integrity, security and consistent operations of these systems and related back-up systems. Our computer and IT systems and the third-party systems we rely upon are also subject to damage or interruption from a number of causes, including:

 

   

power outages;

 

   

computer and telecommunications failures;

 

   

computer viruses, malware, phishing or distributed denial-of-service attacks;

 

   

security breaches;

 

   

cyberattacks;

 

   

catastrophic natural events such as fires, floods, earthquakes, tornadoes, hurricanes;

 

   

acts of war or terrorism; and

 

   

design or usage errors by our employees or contractors.

Compromises, interruptions or shutdowns of our systems, including those managed by third parties, whether intentional or inadvertent, could lead to delays in our business operations and, if significant or extreme, could have a material adverse effect on our business, financial condition and results of operations.

From time to time, our systems require modifications and updates, including by adding new hardware, software and applications, maintaining, updating or replacing legacy programs, integrating new service providers and adding enhanced or new functionality. Although we are actively selecting systems and vendors and implementing procedures to enable us to maintain the integrity of our systems when we modify them, there are inherent risks associated with modifying or replacing systems, and with new or changed relationships, including accurately capturing and maintaining data, realizing the expected benefit of the change and managing the potential disruption of the operation of the systems as the changes are implemented. Potential issues associated with implementation of these technology initiatives could reduce the efficiency of our operations in the short term. In addition, any interruption in the operation of our websites or systems could cause us to suffer reputational harm or to lose sales if customers are unable to access our website or purchase merchandise from us during such interruption. The efficient operation and successful growth of our business depends upon our IT systems. In particular, we also depend on our IT systems to maintain compliance with certain IT policies affecting our contracts with government customers. The failure of our IT systems and the third party systems we rely on to perform as designed, or our failure to implement and operate them effectively, could disrupt our business and/or subject us to liability and could have a material adverse effect on our business, financial condition and results of operations.

Unauthorized disclosure of personal or sensitive data or confidential information, whether through a breach of our computer system or otherwise, could have a material adverse effect on our business, financial condition and results of operations.

Under law, we are required to collect, receive, use and store personal information of our employees. Despite the security measures we have in place, our campuses and systems, and those of third parties with which we do business, may be vulnerable to security breaches, acts of vandalism and theft, computer viruses, misplaced or lost data, programming and/or human errors or other similar events, and there is no guarantee that inadvertent or unauthorized use or disclosure will not occur or that third parties will not gain unauthorized access to this type of confidential information and personal data.

 

57


Table of Contents

Electronic security attacks designed to gain access to personal, sensitive or confidential information data by breaching mission critical systems of large organizations are constantly evolving, and high profile electronic security breaches leading to unauthorized disclosure of confidential information or personal data have occurred recently at a number of major U.S. companies.

Attempts by computer hackers or other unauthorized third parties to penetrate or otherwise gain access to our computer systems or the systems of third parties with which we do business through fraud or other means of deceit, if successful, may result in the misappropriation of personal information, data, check information or confidential business information. Hardware, software or applications we utilize may contain defects in design or manufacture or other problems that could unexpectedly compromise information security. In addition, our employees, contractors or third parties with which we do business or to which we outsource business operations may attempt to circumvent our security measures in order to misappropriate such information and data, and may purposefully or inadvertently cause a breach or other compromise involving such information and data. Despite advances in security hardware, software and encryption technologies, the methods and tools used to obtain unauthorized access, disable or degrade service or sabotage systems are constantly changing and evolving, and may be difficult to anticipate or detect for long periods of time. We are implementing and updating our processes and procedures to protect against unauthorized access to, or use of, secured data and to prevent data loss. However, the ever-evolving threats mean we and our third-party service providers and vendors must continually evaluate and adapt our respective systems, procedures, controls and processes, and there is no guarantee that they will be adequate to safeguard against all data security breaches, misappropriating of confidential information or misuses of personal data. Moreover, because techniques used to obtain unauthorized access or sabotage systems change frequently and generally are not identified until they are launched against a target, we and our suppliers or vendors may be unable to anticipate these techniques or to implement adequate preventative or mitigation measures.

Despite our precautions, an electronic security breach in our systems (or in the systems of third parties with which we do business) that results in the unauthorized release of personally identifiable information regarding employees or other individuals or other sensitive data have occurred and could lead to serious disruption of our operations, financial losses from remedial actions, loss of business or potential liability, including possible punitive damages. As a result, we could be subject to demands, claims and litigation by private parties and investigations, related actions and penalties by regulatory authorities. In addition, we could incur significant costs in notifying affected persons and entities and otherwise complying with the multitude of foreign, federal, state and local laws and regulations relating to the unauthorized access to, or use or disclosure of, personal information. Finally, any perceived or actual unauthorized access to, or use or disclosure of, such information could harm our reputation, substantially impair our ability to attract and retain customers and could have a material adverse effect on our business, financial condition and results of operations.

In addition, as the regulatory environment relating to obligations to protect such sensitive data becomes increasingly rigorous, with new and constantly changing requirements applicable to our business, compliance with those requirements could result in additional costs, and a material failure on our part to comply could subject us to fines or other regulatory sanctions and potentially to lawsuits. Any of the foregoing could have a material adverse effect on our business, financial condition and results of operations.

Increased cybersecurity requirements, vulnerabilities, including data security breaches, ransomware or computer viruses, threats and more sophisticated and targeted computer crimes pose a risk to our systems, networks, products and data, as well as our reputation, which could have a material adverse effect on our business, financial condition and results of operations.

The proper functioning of our IT system is critical to the successful operation of our business. Increased global cybersecurity vulnerabilities, threats, computer viruses and more sophisticated and targeted cyberattacks such as ransomware, as well as cybersecurity failures resulting from human error, technological errors and natural disasters, including those from events that are wholly or partially beyond our control, pose a risk to our

 

58


Table of Contents

security and the security of our customers’, partners’, suppliers’ and third-party service providers’ infrastructure, products, systems and networks and the confidentiality, availability and integrity of our and our customers’ data, as well as associated financial risks. We have experienced such incidents in the past, including a ransomware attack that (i) temporarily interrupted certain manufacturing and back-office systems, which have not had a material impact on our operations, (ii) required us to incur immaterial remediation and recovery costs and (iii) resulted in the limited exfiltration of limited personal and proprietary information. As the perpetrators of such attacks become more capable (including sophisticated state or state-affiliated actors), and as critical infrastructure increasingly becomes digitized, the risks in this area continue to grow. A significant cyberattack, such as an attack on power grids or power plants (even if such an attack does not involve our products or systems), could pose broader disruptions and adversely affect our business such as by negatively impacting our operations or resulting in financial or reputational damage. We have also observed an increase in third-party breaches and ransomware attacks at suppliers, service providers and software providers, and our efforts to mitigate adverse effects on us if this trend continues may not be successful in the future. The large number of suppliers that we work with requires significant effort for the initial and ongoing verification of the effective implementation of cybersecurity requirements by suppliers. The increasing degree of interconnectedness and shared liability between us and our partners, suppliers and customers also poses a risk to the security of our network as well as the larger ecosystem in which we operate. There can be no assurance that our various cybersecurity measures, including employee training, monitoring and testing, performing security reviews, requiring business partners with connections to our network to appropriately secure their IT systems and maintenance of protective systems and contingency plans, will be sufficient to prevent, detect and limit the impact of cyberattacks, and we remain vulnerable to known or unknown threats. For example, we outsource certain cybersecurity functions and will continue to look for opportunities to utilize managed security service providers, and such arrangements will increase our overall cyber risk given the degree of our interconnectedness with the providers and the potential impact on our outsourced functions that could be caused by an attack on such a provider.

In addition to existing risks from the integration of digital technologies into our business portfolio, the adoption of new technologies in the future may also increase our exposure to cybersecurity breaches and failures. An unknown vulnerability or compromise could potentially impact the security of our software or connected products and lead to the misuse or unintended use of our products, loss of our intellectual property, misappropriation of sensitive, confidential or personal data, safety risks or unavailability of products.

A significant cybersecurity incident or other information technology disruption could lead to extended business interruptions, delays in providing products and solutions, contractual liabilities and substantial remediation costs. In addition to the direct impacts of a cyberattack or other information technology disruption, we could experience prolonged downtime of critical systems, delays in fulfilling customer orders or disruptions in our supply chain and manufacturing operations. Such incidents may require us to provide financial credits or other remedies to customers under contractual service level agreements, leading to additional unplanned expenses. Recovery efforts may involve significant costs related to forensic investigations, remediation of systems, engagement of third-party experts and consultants, enhanced security measures, legal fees and regulatory compliance obligations. Extended recovery periods could also impair our relationships with key customers, resulting in the loss of future business opportunities. Any such event could have a materially adverse effect on our business, financial condition and results of operations.

We also have access to sensitive, confidential or personal data or information in certain of our businesses that is subject to privacy and security laws, regulations or customer-imposed controls. See “—Failure to comply with current or future federal, state and foreign laws and regulations and industry standards relating to privacy, data protection, advertising and consumer protection could have a material adverse effect on our business, financial condition and results of operations.” We have vulnerability to security breaches, theft, misplaced, lost or corrupted data, programming errors, employee errors and/or malfeasance (including misappropriation by departing employees) that could potentially lead to material compromising of sensitive, confidential or personal data or information, improper use

 

59


Table of Contents

of our systems or networks, unauthorized access, use, disclosure, modification or destruction of or denial of access to information, defective products, production downtimes and operational disruptions.

Furthermore, we rely on software, hardware and other material components from a number of third parties to manufacture our products. If a material cyber incident impacting a supplier were to result in its prolonged inability to manufacture and/or ship such components, this could impact our ability to manufacture our products. In addition, third-party sourced software components, malicious code or a critical vulnerability emerging within such software could expose our customers to increased cyber risk. Any such impact could result in financial or reputational damage, as well as expose us to litigation and regulatory enforcement actions, which could have a material adverse effect on our business, financial condition and results of operations.

Failure to comply with current or future federal, state and foreign laws and regulations and industry standards relating to privacy, data protection, advertising and consumer protection could have a material adverse effect on our business, financial condition and results of operations.

We rely on a variety of marketing and advertising techniques and we are subject to various laws, regulations and industry standards that govern such marketing and advertising practices. A variety of federal, state and foreign laws and regulations and certain industry standards govern the collection, use, processing retention, sharing and security of consumer data.

Laws, regulations and industry standards relating to privacy, data protection, marketing and advertising and consumer protection are evolving and subject to potentially differing interpretations. These requirements may be interpreted and applied in a manner that is inconsistent from one jurisdiction to another or may conflict with other rules or our practices. As a result, our practices may not have complied or may not comply in the future with all such laws, regulations, standards, requirements and obligations.

In addition, various federal, state and foreign legislative and regulatory bodies or self-regulatory organizations, may expand current laws or regulations, enact new laws or regulations or issue revised rules or guidance regarding privacy, data protection, consumer protection and advertising. For example, in June 2018, the State of California enacted the California Consumer Privacy Act of 2018 (the “CCPA”), which came into effect on January 1, 2020. The CCPA requires companies that process information relating to California residents to implement additional data security measures, to make new disclosures to consumers about their data collection, use and sharing practices, and allows consumers to opt out of certain data sharing with third parties. In addition, the CCPA provides for civil penalties and allows private lawsuits from California residents in the event of certain data breaches. Additionally, the Federal Trade Commission and many state attorneys general are interpreting federal and state consumer protection laws to impose standards for the online collection, use, dissemination and security of data. Each of these privacy, security and data protection laws and regulations, and any other such changes or new laws or regulations, could impose significant limitations, require changes to our business or restrict our use or storage of personal information, which may increase our compliance expenses and make our business more costly or less efficient to conduct. In addition, any such changes could compromise our ability to develop an adequate marketing strategy and pursue our growth strategy effectively.

Any failure or perceived failure to comply with our privacy policies or with any federal or state privacy or consumer protection-related laws, regulations, industry self-regulatory principles, industry standards or codes of conduct, regulatory guidance, orders to which we may be subject or other legal obligations relating to privacy or consumer protection or any security incident or breach involving the misappropriation, loss or other unauthorized processing, use or disclosure of sensitive or confidential consumer or other personal information, whether by us, one of our third-party service providers or vendors or another third party, could have a material adverse effect on our business, financial condition and results of operations, including our reputation and customer and employee relationships.

We cannot assure you that our vendors or other third-party service providers with access to our or our customers’ or employees’ personally identifiable and other sensitive or confidential information in relation to

 

60


Table of Contents

which we are responsible will not breach contractual obligations imposed by us, or that they will not experience data security breaches, which could have a corresponding effect on our business, including putting us in breach of our obligations under privacy laws and regulations and/or which could in turn adversely affect our business, results of operations and financial condition. We also cannot assure you that our contractual measures and our own privacy and security-related safeguards will protect us from the risks associated with the third-party processing, use, storage and transmission of such information. We may also be contractually required to indemnify and hold harmless third parties from the costs and consequences of non-compliance with any laws, regulations or other legal obligations relating to privacy or consumer protection or any inadvertent or unauthorized use or disclosure of data that we store or handle as part of operating our business. Any of the foregoing could have a material adverse effect on our business, financial condition and results of operations.

Future changes in legislation and regulation in the United States governing or related to information technologies, data privacy laws, domestic manufacturing or the development of new power plants and T&D networks could disrupt our customers’ markets resulting in declines in sales volume and prices of our products, which could have a material adverse effect on our business, financial condition and results of operations.

Various laws and governmental regulations, both in the United States and abroad, governing or related to information technologies, data privacy laws, domestic manufacturing or the development of new power plants and T&D networks remain largely unsettled, even in areas where there has been some legislative action. Many of our customers are currently benefiting from provisions of the CHIPS and Science Act and the Inflation Reduction Act and we are benefiting from trade policies that encourage or require the purchase of electronic components made by U.S. companies in North America. Additionally, we benefit from regulations prohibiting the use of products made by companies domiciled in or controlled by citizens of the People’s Republic of China in critical U.S. infrastructure. If these provisions or policies changed, it could have a material adverse effect on our business, financial condition and results of operations.

The implementation of new information systems and enhancements to our current systems may be costly and disruptive to our operations.

Our implementation of new information systems and enhancements to current systems are costly and have in the past and may in the future be disruptive to our operations. As our industry develops, using advancements in technology, such as AI, or failing to, could have a material adverse effect on our business, financial condition and results of operations. Problems, disruptions, delays or other issues in the design and implementation of these systems or enhancements have in the past and could in the future adversely impact our forecasting and planning abilities, and our ability to process customer orders, ship products, provide service and support to our customers, bill and collect in a timely manner from our customers, fulfill contractual obligations, accurately record and transfer information, recognize revenue, file securities, governance and compliance reports in a timely manner or otherwise run our business. If we are unable to successfully design and implement these new systems, enhancements and processes as planned, if the length of time or costs are greater than anticipated, if they result in further disruptions, or if they do not operate as anticipated, our business, results of operations and financial condition could be materially adversely effected. Additionally, the benefits of these new systems may not be realized until they are fully implemented and testing has been completed.

Financial, Tax and General Risks

We may elect not to purchase insurance for certain business risks and expenses and, for the insurance coverage we have in place, such coverage may not address all of our potential exposures or, in the case of substantial losses, may be inadequate to cover such losses.

We may elect not to purchase insurance for certain business risks and expenses, such as claimed intellectual property infringement, where we believe we can adequately address the anticipated exposure or where insurance

 

61


Table of Contents

coverage is either not available at all or not available on a cost-effective basis. In addition, product liability and product recall insurance coverage is expensive and may not be available on acceptable terms, in sufficient amounts, or at all. We may be named as a defendant in product liability or other lawsuits asserting potentially large claims if an accident occurs at a location where our products have been or are being used. For those policies that we do have, insurance coverage may be inadequate in the case of substantial losses, or our insurers may refuse to cover us on specific claims. Losses not covered by insurance could be substantial and unpredictable and could adversely impact our financial condition and results of operations. If we are unable to maintain our portfolio of insurance coverage, whether at an acceptable cost or at all, or if there is an increase in the frequency or damage amounts claimed against us, it could have a material adverse effect on our business, financial condition and results of operations.

Volatility in currency exchange rates could have a material adverse effect on our business, financial condition and results of operations.

As a result of our global manufacturing and supply chain, we generate and incur a portion of our expenses in currencies other that the U.S. dollar. Our business is subject to foreign currency exchange rates fluctuations, particularly with respect to Mexican peso. Changes in the value of currencies of the countries in which we do business relative to the value of the U.S. dollar could affect our ability to sell products competitively and control our cost structure, which could have a material adverse effect on our business, financial condition and results of operations. Additionally, we are subject to foreign exchange translation risk due to changes in the value of foreign currencies in relation to our reporting currency, the U.S. dollar. As the U.S. dollar fluctuates against other currencies in which we transact business, revenue and income can be impacted, including revenue decreases due to unfavorable foreign currency impacts. Strengthening of the U.S. dollar relative to the Mexican peso and the currencies of the other countries in which we do business could materially and adversely affect our ability to compete in international markets and our sales growth in future periods. In addition, we may be unable to hedge the effects of foreign exchange rate and interest rate changes in a cost-effective manner. Any of these risks could have a material adverse effect on our business, financial condition and results of operations.

Future material impairments in the value of our long-lived assets, including goodwill, could have a material adverse effect on our business, financial condition and results of operations.

We review our long-lived assets, including identifiable intangible assets, goodwill and property, plant and equipment for impairment at least annually. All long-lived assets are reviewed when there is an indication that impairment may have occurred. Changes in market conditions or other changes in the outlook of value may lead to impairment charges in the future. In addition, we may sell assets that we determine are not critical to our strategy. Future events or decisions may lead to asset impairments or related charges. Certain non-cash impairments may result from a change in our strategic goals, business direction or other factors relating to the overall business environment. Material impairment charges could have a material adverse effect on our business, financial condition and results of operations.

Changes in tax laws or regulations that are applied adversely to us or our customers could materially adversely affect our business, financial condition and results of operations.

Changes in corporate tax rates, tax incentives for certain energy projects, the realization of net deferred tax assets relating to our operations, the taxation of foreign earnings, the deductibility of expenses, and other aspects of tax law under future tax reform legislation or regulatory guidance (including from the IRS) could have a material impact on the value of our deferred tax assets, could result in significant one-time charges in the current or future taxable years and could increase our future tax expense, which could have a material adverse effect on our business, financial condition and results of operations.

Our tax burden could increase as a result of ongoing or future tax audits.

We are subject to the examination of our tax returns and tax audits by tax authorities (including the IRS). Tax authorities may not agree with our interpretation of applicable tax laws and regulations. As a result, such tax

 

62


Table of Contents

authorities may assess additional tax, interest and penalties. We regularly assess the likely outcomes of these audits and other tax disputes to determine the appropriateness of our tax provision and establish reserves for material, known tax exposures. However, the calculation of such tax exposures involves the application of complex tax laws and regulations in many jurisdictions. Therefore, there can be no assurance that we will accurately predict the outcomes of any tax audit or other tax dispute or that issues raised by tax authorities will be resolved at a financial cost that does not exceed our related reserves. As such, the actual outcomes of these disputes and other tax audits could have a material adverse effect on our business, financial condition and results of operations.

Our indebtedness requires us to dedicate a substantial portion of our cash flow from operations and could adversely affect our financial flexibility and our competitive position.

As of December 31, 2025, no amounts were outstanding under the Revolving Facility, and $600 million was outstanding under the Initial Term Facility. Our level of indebtedness increases the risk that we may be unable to generate cash sufficient to pay amounts due in respect of our indebtedness. Our indebtedness could have other important consequences to you and significant effects on our business. For example, it could:

 

   

increase our vulnerability to adverse changes in general economic, industry and competitive conditions;

 

   

require us to dedicate a substantial portion of our cash flow from operations to make payments on our indebtedness, thereby reducing the availability of our cash flow to fund working capital, capital expenditures and other general corporate purposes;

 

   

limit our flexibility in planning for, or reacting to, changes in our business and the industry in which we operate;

 

   

restrict us from exploiting business opportunities;

 

   

make it more difficult to satisfy our financial obligations, including payments on our indebtedness;

 

   

place us at a disadvantage compared to our competitors that have less debt;

 

   

limit our ability to borrow additional funds for working capital, capital expenditures, acquisitions, debt service requirements, execution of our business strategy or other general corporate purposes;

 

   

expose us to interest rate fluctuations because the interest on the Senior Credit Facilities is imposed, and on the debt under any future debt agreement may be imposed, at variable rates; and

 

   

require us to sell assets to reduce debt or influence our decision about whether to do so.

In addition, the Senior Credit Agreement contains, and our other agreements evidencing or governing our current or future indebtedness may contain, restrictive covenants that will limit our ability to engage in activities that may be in our long-term best interests. Our failure to comply with those covenants is not fully within our control and could result in an event of default which, if not cured or waived, could result in the acceleration of all of our indebtedness and have a material adverse effect on our business, financial condition and results of operations. See “Description of Certain Indebtedness.”

Despite substantial levels of indebtedness, we and our subsidiaries have the ability to incur more indebtedness. Incurring additional debt could further intensify the risks described above.

We may be able to incur additional debt in the future and the terms of the Senior Credit Facilities will not fully prohibit us and our subsidiaries, as applicable, from doing so. We have the ability to draw upon our $250 million Revolving Facility. The amount of the Initial Term Facility and the Revolving Facility may be increased if we meet certain conditions, and we may amend the terms of our debt to permit the incurrence of additional debt from time to time. If new debt is added to our current debt levels, the related risks that we now face could intensify and we may not be able to meet all our respective debt obligations. Increased leverage may also have a material adverse effect on our business, financial condition and results of operations.

 

63


Table of Contents

Our indebtedness may restrict our current and future operations, which could adversely affect our ability to respond to changes in our business and to manage our operations.

The Senior Credit Agreement contains, and the agreements evidencing or governing any future indebtedness may contain, financial restrictions on us and our restricted subsidiaries, including restrictions on our or our restricted subsidiaries’ ability to, among other things:

 

   

place liens on our or our restricted subsidiaries’ assets;

 

   

make investments other than permitted investments;

 

   

incur additional indebtedness;

 

   

prepay or redeem certain indebtedness;

 

   

merge, consolidate or dissolve;

 

   

sell assets;

 

   

engage in transactions with affiliates;

 

   

change the nature of our business;

 

   

change our or our subsidiaries’ fiscal year or organizational documents; and

 

   

make restricted payments (including certain equity issuances).

In addition, the Senior Credit Agreement includes a springing financial covenant for the benefit of the Revolving Facility that will be tested on the last day of any fiscal quarter only if the aggregate outstanding amount of revolving credit borrowings under the Senior Credit Agreement (excluding, for the avoidance of doubt, all undrawn letters of credit) exceeds 40% of the aggregate amount of revolving credit commitments as of the last day of any fiscal quarter, commencing (if applicable) with June 30, 2026. If such condition is met, the financial covenant requires us to maintain a ratio of consolidated first lien debt to consolidated adjusted EBITDA (as defined under the Senior Credit Agreement) no greater than 7.50 to 1.00 on the last day of such fiscal quarter.

A failure by us or our subsidiaries to comply with the covenants contained in the agreements governing our indebtedness could result in an event of default under such indebtedness, which could adversely affect our ability to respond to changes in our business and manage our operations. Additionally, a default by us under the agreements governing our indebtedness or an agreement governing any future indebtedness may trigger cross-defaults under any future agreements governing our indebtedness. Upon the occurrence of an event of default or cross-default under any of the present or future agreements governing our indebtedness, the lenders could elect to declare all amounts outstanding to be due and payable and exercise other remedies as set forth in the agreements. If any of our indebtedness were to be accelerated, there can be no assurance that our assets would be sufficient to repay this indebtedness in full, which could have a material adverse effect on our business, financial condition and results of operations, including on our ability to continue to operate as a going concern. See “Description of Certain Indebtedness.”

We may not be able to raise additional capital to execute our current or future business strategies on favorable terms, if at all, or without dilution to our stockholders, which could have a material adverse effect on our business, financial condition and results of operations.

We expect that we may need to raise additional capital to execute our current or future business strategies. However, we do not know what forms of financing, if any, will be available to us. Some financing activities in which we may engage could cause your equity interest in us to be diluted, which could cause the value of your stock to decrease. If financing is not available on acceptable terms, if and when needed, our ability to fund and expand our operations, develop and enhance our products, respond to unanticipated events, including unanticipated opportunities, or otherwise respond to competitive pressures would be significantly limited. Any such event could have a material adverse effect on our business, financial condition and results of operations, and we may be unable to continue our operations.

 

64


Table of Contents

Risks Related to Our Organizational Structure

We will be a holding company and our principal asset after completion of the Up-C Transactions (including the Reorganization Transactions) will be an indirect interest in Opco, and accordingly, we will be dependent upon Opco and its consolidated subsidiaries for our results of operations, cash flows and distributions.

Upon completion of the Up-C Transactions (including the Reorganization Transactions), we will be a holding company and have no material assets other than our indirect ownership of the Opco LLC Interests. As such, we have no independent means of generating revenue or cash flow, and our ability to pay our taxes and operating expenses, including to satisfy our obligations under the Tax Receivable Agreement, or declare and pay dividends in the future, if any, depend upon the results of operations and cash flows of Opco and its consolidated subsidiaries and distributions we receive from Opco. There can be no assurance that our subsidiaries will generate sufficient cash flow to distribute funds to us or that applicable state law and contractual restrictions will permit such distributions. Furthermore, so long as the Tax Receivable Agreement is outstanding and in effect, any distributions we receive from Opco may only be used by us to meet our obligations under the Tax Receivable Agreement and to pay our taxes and other legal compliance obligations and for no other purpose.

Though no assurances can be provided, we anticipate that Opco will continue to be treated as a partnership (and not as a “publicly traded partnership,” within the meaning of Section 7704(b) of the Code, subject to tax as a corporation) for U.S. federal income tax purposes and, as such, generally will not be subject to any entity-level U.S. federal income tax. Instead, taxable income will be allocated to holders of the Opco LLC Interests. Accordingly, we and our subsidiaries will be required to pay income taxes on our allocable share of any net taxable income of Opco. Further, Opco and its subsidiaries may, absent an election to the contrary (which we may not make), be subject to material liabilities pursuant to the partnership audit rules enacted pursuant to the Bipartisan Budget Act of 2015 and related guidance if, for example, its calculations of taxable income are incorrect. Pursuant to these rules, Opco may be liable for underpayments of taxes attributable to the equity interests of the Continuing Equity Owners, or historic equityholders of Opco from periods before this offering, in which case we may indirectly economically bear a portion of such taxes (including any applicable penalties and interest) even though we did not economically benefit from the income giving rise to such taxes. Further, we will be responsible for the unpaid tax liabilities of the corporate entities we acquire as part of the Up-C Transactions, including for the taxable year (or portion thereof) of such entities ending on the date of this offering. To the extent that we need funds and Opco and its subsidiaries are restricted from making such distributions, under applicable law or regulation, or as a result of covenants in the credit agreements of Opco and its subsidiaries, we may not be able to obtain such funds on terms acceptable to us or at all which as a result could have a material adverse effect on our business, financial condition and results of operations.

Under the terms of the Opco LLC Agreement, Opco will be obligated, subject to various limitations and restrictions, including with respect to our debt agreements, to make tax distributions to holders of Opco LLC Interests, including us. In addition to tax expenses, we will also incur expenses related to our operations, including payments under the Tax Receivable Agreement, which we expect could be significant. See “Certain Relationships and Related Party Transactions—Tax Receivable Agreement.” We intend, as its indirect managing member, to cause Opco to make cash distributions to the holders of Opco LLC Interests in an amount sufficient to (i) fund all or part of their tax obligations in respect of taxable income allocated to them and (ii) cover payments under the Tax Receivable Agreement, and to cause Opco to fund our other operating expenses. However, Opco’s ability to make such distributions may be subject to various limitations and restrictions, such as restrictions on distributions that would either violate any contract or agreement to which Opco or its subsidiaries are then a party, including debt agreements, or any applicable law, or that would have the effect of rendering Opco insolvent. If we do not have sufficient funds to pay taxes or other liabilities, or to fund our operations (including, if applicable, as a result of an acceleration of our obligations under the Tax Receivable Agreement), we may have to borrow funds, which could materially and adversely affect our liquidity and financial condition, and subject us to various restrictions imposed by any lenders of such funds. To the extent we are unable to make timely payments under the Tax Receivable Agreement for any reason, such payments generally will be deferred and will accrue interest until paid; provided, however, that nonpayment for a specified period may constitute a

 

65


Table of Contents

material breach of a material obligation under the Tax Receivable Agreement resulting in the acceleration of payments due under the Tax Receivable Agreement. See “Certain Relationships and Related Party Transactions—Tax Receivable Agreement” and “Certain Relationships and Related Party Transactions—Opco LLC Agreement.” In addition, if Opco does not have sufficient funds to make distributions, our ability to declare and pay cash dividends will also be restricted or impaired. See “—Risks Related to This Offering and Our Class A Common Stock” and “Dividend Policy.”

As a result of (a) potential differences in the amount of net taxable income allocable to us and to Opco’s other limited liability interest holders, (b) the lower tax rate applicable to corporations as opposed to individuals, and (c) certain tax benefits that we anticipate from (i) future purchases or redemptions of Opco LLC Interests from the Continuing Equity Owners, (ii) payments under the Tax Receivable Agreement and (iii) any acquisition of interests in Opco from other stockholders in connection with the consummation of the Up-C Transactions, these tax distributions may be in amounts that exceed our tax liabilities. We expect to use any excess cash so accumulated for the payment of obligations under the Tax Receivable Agreement. We will have no obligation to distribute such cash (or other available cash) to our holders of our Class A common stock. We may hold such excess cash, which may result in shares of our Class A common stock increasing in value relative to the value of Opco LLC Interests. As a result, the Existing Opco LLC Owners, as the holders of Opco LLC Interests, may benefit from any value attributable to such cash balances if they acquire shares of Class A common stock in exchange for their Opco LLC Interests, notwithstanding that such holders may have participated previously as holders of Opco LLC Interests in distributions that resulted in such excess cash balances.

We will be required to make payments under the Tax Receivable Agreement and the amounts of such payments could be significant.

In connection with the consummation of the Up-C Transactions, including this offering, we will enter into a Tax Receivable Agreement with the TRA Participants. Under the Tax Receivable Agreement, we will be required to make cash payments to the TRA Participants equal to a percentage of the tax benefits, if any, that we actually realize, or in certain circumstances are deemed to realize, as a result of certain circumstances, including future exchanges or redemptions of Opco LLC Interests (calculated using certain assumptions). We will be required to make payments to the TRA Participants under the Tax Receivable Agreement in respect of any tax year to the extent tax benefits are realized, or in certain circumstances deemed to be realized, in that tax year as a result of the specified circumstances (calculated using certain assumptions), even if all of the Existing Opco LLC Owners exchange or redeem their Opco LLC Interests, and the payments under the Tax Receivable Agreement will not be conditioned upon continued ownership of our stock by the Existing Opco LLC Owners. The payment obligations under the Tax Receivable Agreement are obligations of Forgent Power Solutions and not of Opco. There is no maximum term for the Tax Receivable Agreement and the Tax Receivable Agreement will continue until all such tax benefits have been utilized or expired, subject to certain factors discussed in “Certain Relationships and Related Party Transactions—Tax Receivable Agreement.”

We expect that the amount of the cash payments we will be required to make under the Tax Receivable Agreement will be substantial. Assuming there are no material changes in the relevant tax laws and that we earn sufficient taxable income to realize all tax benefits that are subject to the Tax Receivable Agreement, and assuming all exchanges or redemptions would occur immediately after the initial public offering, based on the initial public offering price of $27.00 per share of Class A common stock, we would be required to pay approximately $518.4 million over the fifteen-year period from the date of this offering. The actual amounts we will be required to pay under the Tax Receivable Agreement and the actual amount of deferred tax assets and related liabilities that we will recognize as a result of any such future exchanges or redemptions will differ based on, among other things: (a) the amount and timing of future exchanges or redemptions of the Opco LLC Interests, as applicable, and the extent to which such exchanges or redemptions are taxable; (b) the price per share of our Class A common stock at the time of the exchanges or redemptions; (c) the amount and timing of future income against which to offset the tax benefits; and (d) the tax rates then in effect. Absent a termination event pursuant to the terms of the Tax Receivable Agreement and assuming no material changes in the relevant

 

66


Table of Contents

tax laws, we expect our obligation to make cash payments under the Tax Receivable Agreement would continue for more than fifteen years after all of the Existing Opco LLC Owners exchange or redeem all of their Opco LLC Interests.

Any payments made by us to the TRA Participants under the Tax Receivable Agreement will not be available for reinvestment in our business and will generally reduce the amount of overall cash flow that might have otherwise been available to us. Furthermore, if we experience a change of control (as defined under the Tax Receivable Agreement), which will include, among other things, certain mergers, asset sales, and other forms of business combinations, we expect that the Tax Receivable Agreement will obligate us to make an immediate payment, which may be significantly in advance of, and may materially exceed, the actual realization, if any, of the future tax benefits to which the payment relates. This payment obligation could (i) make us a less attractive target for an acquisition, particularly in the case of an acquirer that cannot use some or all of the tax benefits that are the subject of the Tax Receivable Agreement and (ii) result in holders of our Class A common stock receiving substantially less consideration in connection with a change of control transaction than they would receive in the absence of such obligation.

Our organizational structure, including the Tax Receivable Agreement, confers certain benefits upon the TRA Participants that will not benefit certain holders of our Class A common stock to the same extent that it will benefit the TRA Participants.

Our organizational structure, including the Tax Receivable Agreement, confers certain benefits upon the TRA Participants that will not benefit certain holders of our Class A common stock to the same extent that it will benefit the TRA Participants. We will enter into the Tax Receivable Agreement with the TRA Participants in connection with the completion of this offering and the Up-C Transactions, which will provide for the payment by us to the TRA Participants of 85% of the amount of tax benefits, if any, that we actually realize, or in some circumstances are deemed to realize, as a result of the tax attributes subject to the Tax Receivable Agreement. See “Certain Relationships and Related Party Transactions—Tax Receivable Agreement.” Although we will generally retain approximately 15% of the amount of such tax benefits we actually realize, this and other aspects of our organizational structure may adversely impact the future trading market for the Class A common stock.

Additionally, we are a holding company and have no material assets other than our ownership of Opco LLC Interests. As a consequence, our ability to declare and pay dividends to the holders of our Class A common stock is subject to the ability of Opco to provide distributions to us and the restrictions in our other organizational documents. If Opco makes such distributions, the TRA Participants that hold Opco LLC Interests (i.e., the Existing Opco LLC Owners) will be entitled to receive equivalent distributions from Opco on a pro rata basis. However, because we must pay taxes, make payments under the Tax Receivable Agreement, and pay our expenses, amounts ultimately distributed as dividends to holders of our Class A common stock are expected to be less on a per share basis than the amounts distributed by Opco to such TRA Participants on a per unit basis. This feature and other aspects of our organizational structure may adversely impact the future trading market for our Class A common stock.

As a result of the Tax Receivable Agreement, interests of the Continuing Equity Owners may conflict with those of other holders of our Class A common stock.

Our organizational “Up-C” structure, including the Tax Receivable Agreement, may confer certain benefits upon certain of the Continuing Equity Owners that will not benefit the holders of our Class A common stock to the same extent. Certain of the Continuing Equity Owners may receive payments from us under the Tax Receivable Agreement upon any redemption or exchange of their Opco LLC Interests, including in connection with a change of control transaction. Furthermore, so long as the Tax Receivable Agreement is outstanding and in effect, any distributions we receive from Opco may only be used by us to meet our obligations under the Tax Receivable Agreement and to pay our taxes and other legal compliance obligations and for no other purpose. As a result, the interests of such Continuing Equity Owners may conflict with the interests of holders of our Class A

 

67


Table of Contents

common stock. For example, the Continuing Equity Owners could be entitled to a substantial termination payment under the Tax Receivable Agreement in connection with a change of control transaction which could impact their support for a change of control transaction and their view of the appropriateness of the consideration received for our Class A common stock. In addition, the structuring of future transactions may take into consideration tax or other considerations of such Continuing Equity Owners even in situations where no similar considerations are relevant to us. See “Certain Relationships and Related Party Transactions—Tax Receivable Agreement” for a discussion of the Tax Receivable Agreement and the related likely benefits to be realized by us and certain Continuing Equity Owners.

In certain circumstances, under its limited liability company agreement, Opco will be required to make tax distributions to the Company and to the Existing Opco LLC Owners, and the distributions that Opco will be required to make may be substantial.

Funds used by Opco to satisfy its tax distribution obligations to the Existing Opco LLC Owners will not be available for reinvestment in our business. Moreover, the tax distributions that Opco will be required to make may be substantial and will likely exceed (as a percentage of Opco’s net income) the overall effective tax rate applicable to a similarly situated corporate taxpayer.

As a result of potential differences in the amount of net taxable income allocable to us and to the Existing Opco LLC Owners, as well as the use of an assumed tax rate in calculating Opco’s tax distribution obligations to the Existing Opco LLC Owners, we may receive distributions significantly in excess of our tax liabilities and obligations to make payments under the Tax Receivable Agreement. To the extent, as currently expected, we do not or cannot distribute such cash balances as dividends on shares of our Class A common stock and instead hold such cash balances, the Existing Opco LLC Owners would benefit from any value attributable to such accumulated cash balances as a result of their ownership of Class A common stock following an exchange of their Opco LLC Interests for such Class A common stock.

In certain cases, payments under the Tax Receivable Agreement to the TRA Participants may be accelerated or significantly exceed any actual benefits we realize in respect of the tax attributes subject to the Tax Receivable Agreement.

Under the Tax Receivable Agreement, if we exercise our right to terminate the Tax Receivable Agreement early, certain changes of control occur or we breach any of our material obligations under the Tax Receivable Agreement, our obligations under the Tax Receivable Agreement to make payments would be accelerated and based on certain assumptions, including an assumption that we would have sufficient taxable income to fully utilize all potential future tax benefits that are subject to the Tax Receivable Agreement. Assuming that the market value of a share of Class A common stock were to be equal to the initial public offering price of $27.00 per share of Class A common stock and a discount rate of 4.66%, we estimate that the aggregate amount of termination payments under the Tax Receivable Agreement would be approximately $332.1 million if we were to exercise the early termination right immediately following this offering. See “Certain Relationships and Related Party Transactions—Tax Receivable Agreement.”

As a result of the foregoing, we could be required to make payments that are greater than 85% of the actual cash tax benefits that we realize in respect of the tax attributes subject to the Tax Receivable Agreement or that are prior to the actual realization, if any, of such future tax benefits. In these situations, our obligations under the Tax Receivable Agreement could have a substantial negative impact on our liquidity. Changes in law or changes in tax rates following the date of acceleration may also result in payments being made in excess of the future tax benefits, if any. In these situations, our obligations under the Tax Receivable Agreement could have a substantial negative impact on our liquidity and could have the effect of delaying, deferring or preventing certain mergers, asset sales, other forms of business combinations or other changes of control or reducing the proceeds directly or indirectly attributable to the holders of our Class A common stock in connection with such transactions. There

 

68


Table of Contents

can be no assurance that we will be able to fund or finance our obligations under the Tax Receivable Agreement. We may need to incur debt to finance payments under the Tax Receivable Agreement to the extent our cash resources are insufficient to meet our obligations under the Tax Receivable Agreement as a result of timing discrepancies or otherwise.

We will not be reimbursed for any payments made to the beneficiaries under the Tax Receivable Agreement in the event that any purported tax benefits are subsequently disallowed by the IRS.

If the IRS or a state, local or foreign taxing authority challenges the tax attributes or tax positions that give rise to payments under the Tax Receivable Agreement and the tax savings that gave rise to such payments are subsequently deferred or disallowed, the recipients of payments under the Tax Receivable Agreement will not reimburse us for any payments we previously made to them. Moreover, such challenges by the IRS or a state, local or foreign taxing authority may take years to resolve. Any such disallowance would be factored into the determination of future payments under the Tax Receivable Agreement and may, therefore, reduce the amount of any such future payments. Nevertheless, if the claimed tax benefits from the Basis Adjustments and/or deductions are disallowed, our payments under the Tax Receivable Agreement could exceed our actual tax savings, and we may not be able to recoup payments under the Tax Receivable Agreement that were calculated on the assumption that the disallowed tax savings were available, which could have a material adverse effect on our business, financial condition and results of operations.

The applicable U.S. federal income tax rules for determining applicable tax benefits we may claim are complex and factual in nature, and there can be no assurance that the IRS or a court will not disagree with our tax reporting positions. As a result, payments could be made under the Tax Receivable Agreement significantly in excess of any actual cash tax savings that we realize in respect of such tax attributes.

If Opco were to become a publicly traded partnership taxable as a corporation for U.S. federal income tax purposes, we and Opco might be subject to potentially significant tax inefficiencies.

We intend to operate such that Opco does not become a publicly traded partnership taxable as a corporation for U.S. federal income tax purposes. A “publicly traded partnership” is a partnership the interests of which are traded on an established securities market or are readily tradable on a secondary market or the substantial equivalent thereof. A publicly traded partnership is generally taxable as a corporation for U.S. federal income tax purposes, unless 90% or more of such partnership’s gross income consists of certain passive-type qualifying income, such as interest, dividends and real property rents. Under certain circumstances, redemptions of Opco LLC Interests pursuant to the redemption right, or other transfers of Opco LLC Interests, could cause Opco to be treated as a publicly traded partnership. Applicable U.S. Treasury regulations provide for certain safe harbors from treatment as a publicly traded partnership. We generally intend to operate such that redemptions or other transfers of Opco LLC Interests qualify for one or more such safe harbors or are otherwise restricted in a manner that is intended to prevent Opco from becoming a publicly traded partnership for U.S. federal income tax purposes, though no assurances can be provided.

If Opco were to become a publicly traded partnership taxable as a corporation for U.S. federal income tax purposes, significant tax inefficiencies might result for us and for Opco, including as a result of any inability to file a consolidated U.S. federal income tax return with Opco.

Risks Related to This Offering and Our Class A Common Stock

Following the offering, we will qualify as a “controlled company” and, as a result, we will qualify for, and may rely on, exemptions from certain corporate governance requirements. You will not have the same protections afforded to stockholders of companies that are subject to such requirements.

After the consummation of this offering, Neos will continue to control a majority of the voting power for the election of directors. See “Certain Relationships and Related Party Transactions.”

 

69


Table of Contents

As a result, we will qualify as a “controlled company” within the meaning of the NYSE corporate governance standards. Under the rules of the NYSE, a company of which more than 50% of the outstanding voting power in the election of directors is held by an individual, group or another company is a “controlled company” and may elect not to comply with certain NYSE corporate governance requirements, including:

 

   

the requirement that a majority of our board of directors consists of independent directors;

 

   

the requirement that the nominating and corporate governance committee be composed solely of independent directors; and

 

   

the requirement that the compensation committee be composed solely of independent directors.

Following this offering, we intend to utilize these exemptions. As a result, we may not have a majority of independent directors and we may not have an entirely independent nominating and corporate governance committee or compensation committee. Accordingly, you will not have the same protections afforded to stockholders of companies that are subject to all of the stock exchange corporate governance requirements.

Neos will have significant influence over us. In addition, Neos’s interests may conflict with our interests and the interests of other stockholders.

Neos will beneficially own, directly and indirectly through its control of the Continuing Equity Owners, approximately 81.60% of the voting power of our common stock upon consummation of this offering (or approximately 78.85% if the underwriters exercise their option to purchase additional shares of our Class A common stock in full). As long as Neos owns or controls a significant percentage of our outstanding voting power, they will have the ability to significantly influence all corporate actions requiring stockholder approval, including the election and removal of directors and the size of our board of directors, any amendment to our organizational documents, or the approval of any merger or other significant corporate transaction, including a sale of substantially all of our assets. Neos’s influence over our management could have the effect of delaying or preventing a change in control or otherwise discouraging a potential acquirer from attempting to obtain control of us, which could cause the market price of our Class A common stock to decline or prevent stockholders from realizing a premium over the market price for our Class A common stock. Because our amended and restated certificate of incorporation will contain provisions that have the same effect as Section 203 of the General Corporation Law of the State of Delaware (the “DGCL”) regulating certain business combinations with interested stockholders, but will provide that Neos does not constitute an interested stockholder so long as it directly or indirectly beneficially owns 35% or more of the voting power of our then-outstanding voting stock, Neos will be able to transfer shares of Class A common stock to a third party without the approval of our board of directors or other stockholders, which may limit the price that investors are willing to pay in the future for shares of our Class A common stock.

Neos’s interests may not align with our interests as a company or the interests of our other stockholders. Accordingly, Neos could cause us to enter into transactions or agreements of which you would not approve or make decisions with which you would disagree. Further, Neos is in the business of making investments in companies and may acquire and hold interests in businesses that compete directly or indirectly with us. Neos may also pursue acquisition opportunities that may be complementary to our business, and, as a result, those acquisition opportunities may not be available to us. In recognition that principals, members, directors, managers, partners, stockholders, officers, employees and other representatives of Neos and their affiliates and investment funds may serve as our directors or officers, our amended and restated certificate of incorporation will provide, among other things, that none of Neos or any of its principals, members, directors, managers, partners, stockholders, officers, employees or other representatives has any duty to refrain from engaging directly or indirectly in the same or similar business activities or lines of business that we do. In the event that any of these persons or entities acquires knowledge of a potential transaction or matter which may be a corporate opportunity for itself and us, we will not have any expectancy in such corporate opportunity, and these persons and entities will not have any duty to communicate or offer such corporate opportunity to us and may pursue or acquire such corporate opportunity for themselves or direct such opportunity to another person. So long as Neos continues to

 

70


Table of Contents

directly or indirectly own a significant amount of the voting power of our common stock, even if such amount is less than the majority thereof, Neos will continue to be able to substantially influence or effectively control our ability to enter into corporate transactions. These potential conflicts of interest could have a material adverse effect on our business, financial condition and results of operations if, among other things, attractive corporate opportunities are allocated by Neos to itself or its other affiliates.

The governance and consent rights of the Continuing Equity Owners under the Stockholders Agreement will have the effect of concentrating voting control with them for the foreseeable future, which will limit the ability of our other investors to influence corporate matters, including the election or removal of directors and the approval for rejection of any change of control transaction.

Pursuant to the Stockholders Agreement we intend to enter into with Neos in connection with this offering, Neos will be entitled to nominate a specified number of up to five directors to our board so long as Neos beneficially owns shares of voting stock representing, in the aggregate, at least 35%. The Stockholders Agreement will also provide that, until the Neos Group (as defined in the Stockholders Agreement) no longer beneficially owns shares of voting stock representing, in the aggregate, at least 25% of the voting power of our then-outstanding voting stock, certain significant corporate actions taken by the Company or its subsidiaries will require the prior written consent of the Continuing Equity Owners. These actions include, subject to certain exceptions:

 

   

amending the rights of any member of the Neos Group under the Company’s articles of incorporation or bylaws or amending or modifying the Company’s related party transaction policy or similar policy in a manner that disproportionately adversely affects any member of the Neos Group;

 

   

merging or consolidating with or into any other entity, other than in connection with certain internal restructurings or intercompany transactions;

 

   

acquiring or disposing of equity securities or assets or entering into joint ventures with a value in excess of $100 million;

 

   

increasing or decreasing the size of the board of directors;

 

   

issuing equity securities (i) at a price below fair market value, other than an underwritten public offering for cash, (ii) with rights that are senior to the rights of the holders of shares of our common stock, (iii) that would result in dilution of greater than 10% of our then-outstanding shares of our common stock (other than pursuant to the Company’s then-existing equity incentive plan) or (iv) that would result in the Neos Group beneficially owning less than a majority of our then-outstanding voting stock;

 

   

incurring indebtedness for borrowed money in excess of $100 million (other than indebtedness incurred prior to the date of this offering or pursuant to the Revolving Credit Facility);

 

   

making a loan to any third party or purchasing any debt securities other than in connection with intercompany loans between the Company and its subsidiaries or loans to employees in the ordinary course of business consistent with past practice and approved by the board of directors;

 

   

hiring or terminating the Company’s Chief Executive Officer;

 

   

changing the tax classification of the Company or any of its subsidiaries; or

 

   

changing the Company’s jurisdiction of incorporation.

See “Certain Relationships and Related Party Transactions—Stockholders Agreement.”

An active, liquid trading market for our Class A common stock may not develop.

Prior to this offering, there has not been a public market for shares of Class A common stock. Although we have been approved to list the Class A common stock on the NYSE, we cannot predict whether an active public

 

71


Table of Contents

market for the shares of Class A common stock will develop or be sustained after this offering. If an active and liquid trading market does not develop, you may have difficulty selling or may not be able to sell any of the shares of Class A common stock that you purchase.

We cannot assure you that our stock price will not decline or not be subject to significant volatility after this offering.

The market price of shares of Class A common stock could be subject to significant fluctuations after this offering. The price of our stock may change in response to fluctuations in our results of operations in future periods and also may change in response to other factors, including factors specific to companies in our industry, many of which are beyond our control. As a result, our share price may experience significant volatility and may not necessarily reflect the value of our expected performance and may cause our stockholders to incur losses. Among other factors that could affect our stock price are:

 

   

changes in laws or regulations applicable to our industry or products;

 

   

speculation about our business in the press or the investment community;

 

   

price and volume fluctuations in the overall stock market;

 

   

volatility in the market price and trading volume of companies in our industry or companies that investors consider comparable;

 

   

share price and volume fluctuations attributable to inconsistent trading levels of our shares;

 

   

our ability to protect our intellectual property and other proprietary rights and to operate our business without infringing, misappropriating or otherwise violating the intellectual property and other proprietary rights of others;

 

   

sales of Class A common stock by us or our significant stockholders, officers and directors;

 

   

the expiration of contractual lock-up agreements;

 

   

the development and sustainability of an active trading market for shares of Class A common stock;

 

   

success of competitive products;

 

   

the public’s response to press releases or other public announcements by us or others, including our filings with the SEC, announcements relating to litigation or significant changes to our key personnel;

 

   

the effectiveness of our internal controls over financial reporting;

 

   

changes in our capital structure, such as future issuances of debt or equity securities;

 

   

our entry into new markets;

 

   

tax developments in the United States or other markets;

 

   

strategic actions by us or our competitors, such as acquisitions or restructurings; and

 

   

changes in accounting principles.

Further, the stock markets have experienced extreme price and volume fluctuations that have affected and continue to affect the market prices of equity securities of many companies. These fluctuations can be unrelated or disproportionate to the operating performance of those companies. In addition, the stock prices of many energy technology companies have experienced wide fluctuations that have often been unrelated to the operating performance of those companies. These broad market and industry fluctuations, as well as general economic, political and market conditions such as recessions, interest rate changes or international currency fluctuations, may cause the market price of shares of Class A common stock to decline.

 

72


Table of Contents

We cannot assure you that you will be able to resell any of your shares of Class A common stock at or above the initial public offering price. The initial public offering price will be determined by negotiations between us and the representatives of the underwriters and may not be indicative of prices that will prevail in the trading market, if a trading market develops, after this offering. If the market price of shares of Class A common stock after this offering does not exceed the initial public offering price, you may not realize any return on your investment and may lose some or all of your investment.

Our results of operations may fluctuate from quarter to quarter, which could make our future performance difficult to predict and could cause our results of operations for a particular period to fall below expectations, resulting in a decline in the price of shares of Class A common stock.

Our quarterly results of operations are difficult to predict and may fluctuate significantly in the future. We have experienced seasonal and quarterly fluctuations in the past as a result of seasonal fluctuations in our customers’ business, such as construction trends and timing of large projects. Such fluctuations can impact the timing of orders for our products. The true extent of these fluctuations may have been masked by our recent growth rates and consequently may not be readily apparent from our historical results of operations and may be difficult to predict. Our financial performance, sales, working capital requirements and cash flow may fluctuate, and our past quarterly results of operations may not be good indicators of future performance. Any substantial decrease in revenues would have an adverse effect on our business, financial condition and results of operations, including stock price.

The price of shares of Class A common stock could decline if securities analysts do not publish research or if securities analysts or other third parties publish inaccurate or unfavorable research about us.

The trading of shares of Class A common stock is likely to be influenced by the reports and research that industry or securities analysts publish about us, our business, our market or our competitors. We do not currently have and may never obtain research coverage by securities or industry analysts. If no securities or industry analysts commence coverage of our business, the trading price for shares of Class A common stock would be negatively affected. If we obtain securities or industry analyst coverage but one or more analysts downgrade the Class A common stock or publish inaccurate or unfavorable research about our business, our stock price would likely decline. If one or more securities or industry analysts ceases to cover us or fails to regularly publish reports on us, we could lose visibility in the financial markets, which in turn could cause our stock price or trading volume to decline.

Future sales of shares of Class A common stock, or the perception that such sales may occur, could depress the price of shares of Class A common stock.

Sales of a substantial number of shares of Class A common stock in the public market following this offering, securities convertible into Class A common stock or the perception that such sales may occur, could depress the market price of the Class A common stock. Our executive officers and directors and the Continuing Equity Owners have agreed with the underwriters not to offer, sell, dispose of or hedge any shares of Class A common stock or any options or warrants to purchase any shares of Class A common stock, or securities convertible into, exchangeable for, or that represent the right to receive, shares of Class A common stock, subject to specified limited exceptions described elsewhere in this prospectus, during the period ending (i) 180 days after the date of the final prospectus or (ii) if at least 170 days have elapsed since the date of this prospectus and the period ending 180 days after the date of this prospectus is scheduled to end during, or within five trading days prior to, a broadly applicable and regularly scheduled period during which trading in our securities would not be permitted under our insider trading policy (a “Blackout Period”), then the date that is ten trading days prior to the commencement of such Blackout Period, except with the prior written consent of two out of three of the representatives of the underwriters. Our amended and restated certificate of incorporation, as expected to be in effect upon the completion of this offering, will authorize us to issue up to 2,000,000,000 shares of Class A common stock, of which 230,847,681 shares of Class A common stock will be outstanding following this

 

73


Table of Contents

offering. All shares of Class A common stock outstanding following this offering will be subject to the lock-up agreements or market stand-off provisions described under “Shares Available for Future Sale.” Following this offering, shares of Class A common stock held by our affiliates will continue to be subject to the volume and other restrictions of Rule 144 under the Securities Act of 1933, as amended (the “Securities Act”). The representatives of the underwriters may, in their sole discretion and at any time without notice, release all or any portion of the shares subject to the lock-up. See “Underwriting.”

Upon the completion of this offering, the Continuing Equity Owners, or their transferees, will be entitled to rights with respect to the registration of their shares under the Securities Act. In addition, following this offering, we intend to file a registration statement registering under the Securities Act the shares of Class A common stock reserved for issuance under the 2026 Plan. See “Shares Available for Future Sale” for a more detailed description of the shares that will be available for future sales upon completion of this offering. Sales of shares of Class A common stock pursuant to these registration rights or this registration statement may make it more difficult for us to sell equity securities in the future at a time and at a price that we deem appropriate. These sales also could cause our stock price to fall and make it more difficult for you to sell shares of Class A common stock.

If you purchase shares of Class A common stock sold in this offering, you will incur immediate and substantial dilution.

If you purchase shares of Class A common stock in this offering, you will incur immediate and substantial dilution in the amount of $28.04 per share because the initial public offering price will be substantially higher than the pro forma net tangible book value per share of outstanding Class A common stock. This dilution would result because our earlier investors paid substantially less than the initial public offering price when they purchased their shares. In addition, you may also experience additional dilution upon future equity issuances, the exercise of stock options to purchase shares of Class A common stock granted to our employees and directors under our stock option and equity incentive plans or the exercise of warrants to purchase shares of Class A common stock. See “Dilution.”

As an emerging growth company within the meaning of the Securities Act, we may utilize certain modified disclosure requirements, and we cannot be certain if these reduced requirements will make shares of Class A common stock less attractive to investors.

We are an emerging growth company, and, for as long as we continue to be an emerging growth company, we may choose to take advantage of exemptions from various reporting requirements applicable to other public companies but not to “emerging growth companies,” including:

 

   

presenting only two years of audited financial statements;

 

   

an exemption from compliance with the auditor attestation requirements of Section 404 of the Sarbanes-Oxley Act;

 

   

reduced disclosure about our executive compensation arrangements in our periodic reports, proxy statements and registration statements; and

 

   

exemptions from the requirements of holding non-binding advisory votes on executive compensation or golden parachute arrangements.

We have in this prospectus utilized, and we may in future filings with the SEC continue to utilize, the modified disclosure requirements available to emerging growth companies. As a result, our stockholders may not have access to certain information they may deem important.

In addition, Section 107 of the JOBS Act also provides that an emerging growth company can utilize the extended transition period provided in Section 7(a)(2)(B) of the Securities Act for complying with new or revised accounting standards. Thus, an emerging growth company can delay the adoption of certain accounting standards

 

74


Table of Contents

until those standards would otherwise apply to private companies. We have elected to not “opt out” of this exemption from complying with new or revised accounting standards, and, therefore, we are permitted to adopt new or revised accounting standards at the time private companies adopt the new or revised accounting standards and are permitted to do so until such time that we either (i) irrevocably elect to “opt out” of such extended transition period or (ii) no longer qualify as an emerging growth company. As a result, we will not be subject to the same new or revised accounting standards at the same time as other public companies that are not emerging growth companies or those that have opted out of using such extended transition period, which may make comparison of our financial statements with such other public companies more difficult.

Following this offering, we will remain an emerging growth company until the last day of the fiscal year following the fifth anniversary of the completion of our initial public offering unless, prior to that time, we have more than $1.235 billion in annual gross revenue, have a market value for our Class A common stock held by non-affiliates of more than $700 million as of the last day of our second fiscal quarter of the fiscal year and a determination is made that we are deemed to be a “large accelerated filer,” as defined in Rule 12b-2 promulgated under the Exchange Act, or issue more than $1.0 billion of non-convertible debt over a three-year period, whether or not issued in a registered offering.

Delaware law and anti-takeover provisions in our governing documents, to be adopted upon the consummation of this offering, may have the effect of delaying or preventing a change of control or changes in our management and may deprive our investors of the opportunity to receive a premium for their shares.

Our amended and restated certificate of incorporation and bylaws and Delaware law will contain provisions that could depress the trading price of our Class A common stock by discouraging, delaying or preventing a change of control of our company or changes in our management that the stockholders of our company may believe advantageous. These provisions include:

 

   

authorizing the issuance of “blank check” preferred stock, the terms of which are established by our board of directors without any need for action by stockholders, that our board of directors could issue to increase the number of outstanding shares to discourage a takeover attempt or implement a stockholder rights plan;

 

   

having terms that have the same effect as DGCL Section 203 but such provisions will not apply to Neos, its affiliates or transferees;

 

   

providing for a classified board of directors with staggered, three-year terms, which could delay the ability of stockholders to change the membership of a majority of our board of directors;

 

   

not providing for cumulative voting in the election of directors, which limits the ability of minority stockholders to elect director candidates;

 

   

limiting the ability of stockholders to call a special stockholder meeting, other than Neos so long as Neos beneficially owns at least 35% of the outstanding shares of our Class A common stock;

 

   

prohibiting stockholders from acting by written consent, other than Neos so long as Neos beneficially owns at least 35% of the outstanding shares of our Class A common stock;

 

   

establishing advance notice requirements for nominations for election to our board of directors or for proposing matters that can be acted upon by stockholders at stockholder meetings; and

 

   

providing that our board of directors is expressly authorized to amend, alter, rescind or repeal our bylaws.

Together, these provisions in our amended and restated certificate of incorporation and bylaws may have the effect of delaying or preventing a change of control or changes in our management. For a further discussion of these and other such anti-takeover provisions, see “Description of Capital Stock.”

 

75


Table of Contents

Our amended and restated certificate of incorporation will also provide that the Court of Chancery of the State of Delaware will be the exclusive forum for certain disputes between us and our stockholders, which could limit our stockholders’ ability to obtain a favorable judicial forum for disputes with us or our directors, officers or employees.

Our amended and restated certificate of incorporation will provide that, unless we consent in writing in advance to the selection of an alternative forum, the Court of Chancery of the State of Delaware is the exclusive forum for any (i) derivative action or proceeding brought on our behalf, (ii) any action asserting a breach of fiduciary duty owed by any current or former director, officer or other employee to us or our stockholders, (iii) any action asserting a claim against the Company or any of its directors, officers or other employees arising pursuant to any provision of the DGCL, our certificate of incorporation or our bylaws or as to which the DGCL confers jurisdiction on the Court of Chancery of the State of Delaware, (iv) any action to interpret, apply, enforce or determine the validity of our certificate of incorporation or our bylaws, (v) any action asserting a claim against us that is governed by the internal affairs doctrine or (vi) any action asserting an “internal corporate claim” as defined in Section 115 of the DGCL.

Pursuant to the Exchange Act, claims or causes of action arising thereunder must be brought in federal district courts of the United States. The exclusive forum provision will provide that the provision will not apply to claims or causes of action arising under the Exchange Act. Our amended and restated certificate of incorporation will also provide that, unless we consent in writing to an alternative forum, the federal district courts of the United States will be the sole and exclusive forum for the resolution of any action asserting a claim arising under the Securities Act or the rules and regulations thereunder. Section 22 of the Securities Act creates concurrent jurisdiction for federal and state courts over all suits brought to enforce any duty or liability created by the Securities Act or the rules and regulations thereunder, accordingly we cannot be certain that a court would enforce such a provision. By agreeing to this provision, however, stockholders will not be deemed to have waived our compliance with the federal securities laws and the rules and regulations thereunder.

These choice of forum provisions may limit a stockholder’s ability to bring a claim in a judicial forum that it finds favorable for disputes with us or our directors, officers, employees or other stockholders, which may discourage such lawsuits. While the Delaware courts have determined that such choice of forum provisions are facially valid, a stockholder may nevertheless seek to bring an action in a venue other than those designated in the exclusive forum provisions. In such instance, we would expect to assert the validity and enforceability of our exclusive forum provisions, which may require significant additional costs associated with resolving such action in other jurisdictions, and there can be no assurance that the provisions will be enforced by a court in those other jurisdictions. Alternatively, if a court were to find the choice of forum provision contained in our amended and restated certificate of incorporation to be inapplicable or unenforceable in an action, we may incur additional costs associated with resolving such action in other jurisdictions, which could have a material adverse effect on our business, financial condition and results of operations.

We do not intend to pay any cash distributions or dividends on shares of Class A common stock in the foreseeable future.

We have never declared or paid any distributions or dividends. We currently intend to retain any future earnings and do not expect to pay any cash distributions or dividends on our shares of Class A common stock in the foreseeable future. Any future determination to declare cash distributions or dividends will be made at the discretion of our board of directors, subject to applicable laws and provisions of our debt instruments and organizational documents, after taking into account our financial condition, results of operations, capital requirements, general business conditions and other factors that our board of directors may deem relevant. Furthermore, so long as the Tax Receivable Agreement is outstanding and in effect, any distributions we receive from Opco may only be used by us to meet our obligations under the Tax Receivable Agreement and to pay our taxes and other legal compliance obligations and for no other purpose. As a result, capital appreciation in the price of shares of Class A common stock, if any, may be your only source of gain on an investment in shares of Class A common stock. See “Dividend Policy.”

 

76


Table of Contents

If we fail to establish and maintain an effective system of integrated internal controls, we may not be able to report our financial results accurately, which could have a material adverse effect on our business, financial condition and results of operations.

Ensuring that we have adequate internal financial and accounting controls and procedures in place so that we can produce accurate financial statements on a timely basis is a costly and time-consuming effort that will need to be evaluated frequently. Section 404 of the Sarbanes-Oxley Act requires public companies to conduct an annual review and evaluation of their internal controls and requires attestations of the effectiveness of internal controls by independent auditors. We would be required to perform the annual review and evaluation of our internal controls no later than for fiscal 2027. We initially expect to qualify as an emerging growth company, and thus, we would be exempt from the auditors’ attestation requirement until such time as we no longer qualify as an emerging growth company. See “—As an emerging growth company within the meaning of the Securities Act, we may utilize certain modified disclosure requirements, and we cannot be certain if these reduced requirements will make shares of Class A common stock less attractive to investors.” Regardless of whether we qualify as an emerging growth company, we will still need to implement substantial control systems and procedures in order to satisfy the reporting requirements under the Exchange Act and applicable requirements, among other items. Establishing these internal controls will be costly and may divert management’s attention.

Evaluation by us of our internal controls over financial reporting may identify material weaknesses that may cause us to be unable to report our financial information on a timely basis and thereby subject us to adverse regulatory consequences, including sanctions by the SEC or violations of rules. There also could be a negative reaction in the financial markets due to a loss of investor confidence in us and the reliability of our financial statements. Confidence in the reliability of our financial statements also could suffer if we or our independent registered public accounting firm were to report a material weakness in our internal controls over financial reporting. Any of the foregoing could have a material adverse effect on our business, financial condition and results of operations and could also lead to a decline in the price of shares of Class A common stock.

As a public reporting company, we are subject to rules and regulations established from time to time by the SEC regarding our disclosure controls and procedures and internal control over financial reporting. If we fail to establish and maintain effective disclosure controls and procedures and internal control over financial reporting, we may not be able to accurately report our financial results, or report them in a timely manner.

As a public reporting company, we are subject to the rules and regulations established from time to time by the SEC and NYSE. These rules and regulations require, among other things, that we establish and periodically evaluate procedures with respect to our internal control over financial reporting. Reporting obligations as a public company are likely to place a considerable strain on our financial and management systems, processes and controls, as well as on our personnel.

In addition, as a public company, the Sarbanes-Oxley Act requires, among other things, that we maintain effective disclosure controls and procedures and internal control over financial reporting. We will be required, pursuant to Section 404 of the Sarbanes-Oxley Act, to furnish a report by management on the effectiveness of our internal control over financial reporting commencing with our second Annual Report on Form 10-K. For as long as we are an “emerging growth company” under the JOBS Act, our independent registered public accounting firm will not be required to attest to the effectiveness of our internal control over financial reporting pursuant to Section 404. We could be an “emerging growth company” for up to five years. An independent assessment of the effectiveness of our internal control over financial reporting could detect problems that our management’s assessment might not. The process of reviewing and improving our internal controls is both costly and challenging and may also require substantial attention from our management team, which could negatively impact other matters that are important to our business.

If our senior management is unable to conclude that we have effective disclosure controls and procedures and internal control over financial reporting, or to certify the effectiveness of such controls, and our independent

 

77


Table of Contents

registered public accounting firm cannot render an unqualified opinion on management’s assessment and the effectiveness of our internal control over financial reporting at such time as it is required to do so and material weaknesses in our internal control over financial reporting are identified, we could be subject to regulatory scrutiny, a loss of public and investor confidence and litigation from investors and stockholders, which could have a material adverse effect on our business and our stock price. In addition, if we do not maintain adequate financial and management personnel, processes and controls, we may not be able to manage our business effectively or accurately report our financial performance on a timely basis, which could cause a decline in the price of shares of Class A common stock and have a material adverse effect on our business, financial condition and results of operations. Failure to comply with the Sarbanes-Oxley Act could potentially subject us to sanctions or investigations by the SEC, the exchange upon which our securities are listed or other regulatory authorities, which would require additional financial and management resources.

The requirements of being a public company may strain our resources, divert management’s attention and affect our ability to attract and retain qualified board members and officers, which may divert from our business operations.

As a public company, we will be subject to the reporting requirements of the Exchange Act, the listing requirements of the NYSE and other applicable securities rules and regulations. Compliance with these rules and regulations will increase our legal and financial compliance costs, make some activities more difficult, time-consuming or costly and increase demand on our systems and resources. The Exchange Act requires, among other things, that we file annual, quarterly and current reports with respect to our business and results of operations and maintain effective disclosure controls and procedures and internal control over financial reporting. To maintain and, if required, improve our disclosure controls and procedures and internal control over financial reporting to meet this standard, significant resources and management oversight may be required. As a result, management’s attention may be diverted from other business concerns, which could harm our business and results of operations. Although we have already hired additional employees in preparation for these heightened requirements, we may need to hire more employees in the future, which would increase our costs and expenses.

We also expect that being a public company will make it more expensive for us to obtain directors’ and officers’ liability insurance, and we may have to choose between reduced coverage and substantially higher costs to obtain coverage. These factors could make it more difficult for us to attract and retain qualified executive officers and members of our board of directors, particularly to serve on our audit committee and compensation committee.

 

78


Table of Contents

SPECIAL NOTE REGARDING FORWARD-LOOKING STATEMENTS

This prospectus contains forward-looking statements that are based on our management’s beliefs and assumptions and on information currently available to our management. The forward-looking statements are contained principally in the sections captioned “Prospectus Summary,” “Risk Factors,” “Management’s Discussion and Analysis of Financial Condition and Results of Operations,” “Industry Overview” and “Business.” Forward-looking statements include information concerning our possible or assumed future results of operations, business strategies, technology developments, financing and investment plans, dividend policy, competitive position, industry and regulatory environment, potential growth opportunities and the effects of competition. Forward-looking statements include statements that are not historical facts and can be identified by terms such as “anticipate,” “believe,” “could,” “estimate,” “expect,” “intend,” “may,” “plan,” “potential,” “predict,” “project,” “seek,” “should,” “will,” “would” or similar expressions and the negatives of those terms.

Forward-looking statements involve known and unknown risks, uncertainties and other factors that may cause our actual results, performance or achievements to be materially different from any future results, performance or achievements expressed or implied by the forward-looking statements. Given these uncertainties, you should not place undue reliance on forward-looking statements. Also, forward-looking statements represent our management’s beliefs and assumptions only as of the date of this prospectus. You should read this prospectus and the documents that we have filed as exhibits to the registration statement, of which this prospectus is a part, completely and with the understanding that our actual future results may be materially different from what we expect.

Important factors that could cause actual results to differ materially from our expectations include:

 

   

if there is less demand for, or greater supply of, electrical distribution equipment in the future, the price of electrical distribution equipment could decline which would adversely impact both our revenue growth and profit margins;

 

   

if the prices of electrical steel, carbon steel, aluminum or copper increase in the future and we are unable to pass those increases on to our customers, our profit margins could be significantly impacted;

 

   

our cost of and access to raw materials and components from international vendors could be adversely impacted by changes in government policies, including the imposition of additional duties, tariffs and other charges on imports and exports or restrictions on purchases of components from certain foreign countries;

 

   

significant disruptions to our supply chain, including the high cost or unavailability of raw materials and components required to manufacture our products, and significant disruptions to our distribution networks could have a material adverse effect on our business, financial condition and results of operations;

 

   

our growth depends in part on continued investment in new data centers, which depends in part on continued interest in developing AI;

 

   

demand for our products depends, in large part, on new construction activity which has declined significantly during past recessions;

 

   

any delay or interruption in the operations of any of our manufacturing campuses could impair our ability to provide products to customers;

 

   

if we are unable to complete our expansion in the timeframe we anticipate or the expansion does not give us the additional capacity that we expect, we may not be able to achieve our anticipated level of growth;

 

   

amounts included in our Backlog may not result in the revenue or generate profits in the amount we expect or on the timeframe that we anticipate;

 

79


Table of Contents
   

we operate in competitive environments, and our failure to compete successfully could cause us to lose market share;

 

   

any failure of our products could subject us to substantial liability, including product liability claims, which could damage our reputation or the reputation of one or more of our brands;

 

   

the long sales cycles for certain of our electrical distribution equipment, as well as unpredictable placing or canceling of customer orders, particularly large orders, may cause our revenues and operating results to vary significantly from quarter-to-quarter, which could make our future results of operations less predictable;

 

   

if changing efficiency standards for transformers increases the cost of producing our transformer products and we are unable to pass these higher costs on to our customers, margins on our transformer products could decline;

 

   

if we fail to motivate and retain our key personnel or if we fail to attract additional qualified personnel, we may not be able to achieve our anticipated level of growth;

 

   

changes in technology or customer preferences could result in less demand for certain categories of electrical distribution equipment;

 

   

large companies often require more favorable terms and conditions in our contracts, which could result in downward pricing pressures on our business, less desirable payment terms or greater warranty and contractual obligations;

 

   

our strategy to increase our sales of Powertrain Solutions could result in a concentration of our sales with fewer customers and a significant reduction in orders from any one of these customers could adversely impact our business;

 

   

our operations and quality control could be disrupted if we encounter problems with outside vendors, subcontractors and third-party suppliers;

 

   

unexpected events, such as natural disasters, geopolitical conflicts, pandemics, a volatile global economic environment, inflation, high interest rates, a potential recession and other events beyond our control, may increase our cost of doing business or disrupt our operations;

 

   

the integration of the Business Acquisitions poses risks to the operation of our business;

 

   

EHS laws and regulations could result in substantial costs and liabilities;

 

   

the impact of import or export laws could have a material adverse effect on our business, financial condition and results of operations;

 

   

our indebtedness may restrict our current and future operations;

 

   

our organizational structure, including the Tax Receivable Agreement, confers certain benefits upon the TRA Participants that will not benefit certain holders of our Class A common stock to the same extent it will benefit the TRA Participants;

 

   

in certain cases, payments under the Tax Receivable Agreement to the TRA Participants may be accelerated or significantly exceed any actual benefits we realize in respect of the tax attributes subject to the Tax Receivable Agreement;

 

   

our status as a “controlled company” and ability to rely on exemptions from certain corporate governance requirements;

 

   

Neos will have significant influence over us and its interests may conflict with our interests and the interest of other stockholders;

 

   

Delaware law and anti-takeover provisions in our governing documents, to be adopted upon the consummation of this offering, may have the effect of delaying or preventing a change of control or

 

80


Table of Contents
 

changes in our management and may deprive our investors of the opportunity to receive a premium for their shares; and

 

   

the requirements of being a public company may strain our resources, divert management’s attention and affect our ability to attract and retain qualified board members and officers.

Except as required by law, we assume no obligation to update these forward-looking statements, or to update the reasons actual results could differ materially from those anticipated in these forward-looking statements, even if new information becomes available in the future.

 

81


Table of Contents

USE OF PROCEEDS

We estimate, based upon an initial public offering price of $27.00 per share, that we will receive net proceeds from this offering of approximately $427.7 million (or approximately $491.8 million if the underwriters exercise in full their option to purchase additional shares of Class A common stock from us), after deducting the underwriting discounts and commissions, but before estimated offering expenses payable by us.

We intend to use the net proceeds we receive from this offering to indirectly purchase 16,586,427 Opco LLC Interests (or 19,074,391 Opco LLC Interests if the underwriters exercise in full their option to purchase additional shares of Class A common stock) from Opco at a price per unit equal to the initial public offering price per share of Class A common stock in this offering less the underwriting discounts and commissions.

Opco intends to use all of the net proceeds it receives from the sale of Opco LLC Interests to us to redeem Opco LLC Interests from the Existing Opco LLC Owners at a price per unit equal to the initial public offering price per share of Class A common stock in this offering less the underwriting discounts and commissions and any withholding taxes.

We will not receive any of the proceeds from the sale of shares by the selling stockholders named in this prospectus. We will, however, bear the costs associated with the sale of shares of Class A common stock by the selling stockholders, other than underwriting discounts and commissions. Opco will bear or reimburse us for the expenses incurred in connection with the Up-C Transactions, including this offering, which we estimate to be approximately $17.6 million. For more information, see “Principal and Selling Stockholders” and “Underwriting.”

 

82


Table of Contents

ORGANIZATIONAL STRUCTURE

Forgent Power Solutions, Inc., a Delaware corporation, was incorporated on July 21, 2025 and is the issuer of the Class A common stock offered by this prospectus. Prior to this offering and the Up-C Transactions (as defined below), all of our business operations have been conducted through Opco and its direct and indirect subsidiaries, and the Continuing Equity Owners are the only owners of Opco. We will consummate the Up-C Transactions, excluding this offering, substantially concurrently with or prior to the consummation of this offering.

This offering is being conducted through what is commonly referred to as an umbrella partnership-C-corporation or “Up-C” structure. The Up-C structure can provide tax benefits and associated cash flow advantages to both the issuer corporation and the existing owners of the limited liability company in the initial public offering. In particular, the Up-C structure will allow the Existing Opco LLC Owners to retain their equity ownership in Opco and to continue to realize tax benefits associated with owning interests in an entity that is treated as a partnership, or “flow-through” entity, for U.S. federal income tax purposes following the offering. Investors in this offering will, by contrast, hold their equity ownership in Forgent Power Solutions, Inc., a Delaware corporation, that is a domestic corporation for U.S. federal income tax purposes, in the form of shares of Class A common stock. One of the tax benefits to the Existing Opco LLC Owners associated with this structure is that future taxable income of Opco that is allocated to the Existing Opco LLC Owners will be taxed on a flow-through basis and therefore will not be subject to corporate taxes at the Opco entity level. Additionally, because the Existing Opco LLC Owners may cause their Opco LLC Interests to be redeemed by Opco (or at our option, directly exchanged by Forgent Power Solutions) for, at our election, either cash or newly issued shares of our Class A common stock on a one-for-one basis (subject to customary adjustments, including for stock splits, stock dividends, and reclassifications), the Up-C structure also provides the Existing Opco LLC Owners with potential liquidity that holders of non-publicly traded limited liability companies are not typically afforded. In connection with any such redemption or exchange of Opco LLC Interests, a corresponding number of shares of Class B common stock held by the relevant Existing Opco LLC Owner will automatically be transferred to us for no consideration and be cancelled. In addition, the Continuing Equity Owners and Forgent Power Solutions each expect to benefit from the Up-C structure as a result of certain tax benefits arising from redemptions or exchanges of the Existing Opco LLC Owners’ Opco LLC Interests for Class A common stock or cash, and certain other tax benefits covered by the Tax Receivable Agreement discussed in “Certain Relationships and Related Party Transactions—Tax Receivable Agreement.” See “Risk Factors—Risks Related to Our Organizational Structure.” In general, the TRA Participants expect to receive payments under the Tax Receivable Agreement of 85% of the amount of certain tax benefits, as described below, and we expect to benefit from amounts equal to 15% of certain tax benefits, as described below. Any payments made by us to the TRA Participants under the Tax Receivable Agreement will reduce cash otherwise arising from such tax savings. We expect such payments will be substantial. As a result, the interests of such Continuing Equity Owners may conflict with the interests of holders of our Class A common stock. See “Risk Factors—Risks Related to Our Organizational Structure” and “Certain Relationships and Related Party Transactions—Tax Receivable Agreement.”

Up-C Transactions

Prior to this offering, Forgent Intermediate LLC consolidated Opco as a variable interest entity (VIE) pursuant to ASC 810, through its wholly owned subsidiary, Forgent Intermediate II LLC, due to the fact that (a) a parent of Forgent Parent I LP had the contractual right to appoint a majority of the board of managers of Opco, which had power over Opco, including making all significant economic decisions of Opco, and (b) Forgent Intermediate II LLC owned a majority of the economic interests in Opco. All of our business operations have been conducted through Opco and its direct and indirect subsidiaries.

Prior to the Up-C Transactions, Forgent Parent I LP will initially be the sole holder of common stock of Forgent Power Solutions. Forgent Parent I LP will consummate the following organizational transactions in connection with this offering (the “Reorganization Transactions”):

 

   

Forgent Parent I LP will contribute 100% of the equity interests of Forgent Intermediate LLC to Forgent Power Solutions in exchange for common stock of Forgent Power Solutions, and Forgent

 

83


Table of Contents
 

Intermediate LLC will merge with and into Intermediate Merger Sub with Intermediate Merger Sub surviving and renamed Forgent Intermediate LLC;

 

   

Forgent Power Solutions, Forgent Intermediate LLC, Forgent Intermediate II LLC and the Existing Opco LLC Owners will enter into the Opco LLC Agreement, which will become effective substantially concurrently with, or prior to the consummation of, this offering, to, among other things, (1) recapitalize all existing capital ownership interests in Opco into Opco LLC Interests, (2) dissolve the board of managers of Opco, (3) appoint Forgent Intermediate II LLC, a wholly owned subsidiary of Forgent Intermediate LLC and an indirect wholly owned subsidiary of Forgent Power Solutions, as the sole managing member of Opco, and (4) provide that none of the holders of Opco LLC Interests, other than Forgent Intermediate II LLC as the managing member, will have any substantive voting rights in Opco;

 

   

Forgent Parent I LP will amend and restate Forgent Power Solutions’ certificate of incorporation to, among other things, provide (1) for the Class A common stock, with each share of Class A common stock entitling its holder to one vote per share on all matters presented to Forgent Power Solutions’ stockholders generally, and (2) for Class B common stock, with each share of Class B common stock entitling its holder to one vote per share on all matters presented to Forgent Power Solutions’ stockholders generally but without economic rights, and that shares of Class B common stock may only be held by the Existing Opco LLC Owners and their respective permitted transferees as described in “Description of Capital Stock—Common Stock—Class B Common Stock”;

 

   

The amendment and restatement of Forgent Power Solutions’ certificate of incorporation will recapitalize the common stock of Forgent Power Solutions held by Forgent Parent I into 210,055,933 shares of Class A common stock;

 

   

Forgent Parent II LP and Forgent Parent III LP will distribute a portion of the Opco LLC Interests held by them to Forgent Blocker I LLC and Forgent Blocker II LLC, respectively, and the equity interests of each Blocker will be contributed to Forgent Parent IV LP;

 

   

Forgent Intermediate LLC will acquire the Opco LLC Interests held by each Blocker in the Blocker Mergers, and Forgent Power Solutions will issue Forgent Parent IV LP 4,205,321 shares of Class A common stock as consideration for the Blocker Mergers; and

 

   

Forgent Power Solutions will issue 90,167,635 shares of Class B common stock to the Existing Opco LLC Owners, which is equal to the number of Opco LLC Interests held by the Existing Opco LLC Owners for nominal consideration.

In connection with this offering (together with the Reorganization Transactions, the “Up-C Transactions”):

 

   

Forgent Power Solutions will issue 16,586,427 shares of Class A common stock to the purchasers in this offering (or 19,074,391 shares if the underwriters exercise in full their option to purchase additional shares of Class A common stock) in exchange for net proceeds of approximately $427.7 million (or approximately $491.8 million if the underwriters exercise in full their option to purchase additional shares of Class A common stock) based upon an initial public offering price of $27.00 per share of Class A common stock, less the underwriting discounts and commissions, but before estimated offering expenses payable by Forgent Power Solutions;

 

   

Forgent Power Solutions will contribute the net proceeds it receives from this offering to Forgent Intermediate LLC, which will use such net proceeds to purchase 16,586,427 Opco LLC Interests (or 19,074,391 Opco LLC Interests if the underwriters exercise in full their option to purchase additional shares of Class A common stock) from Opco at a price per unit equal to the initial public offering price per share of Class A common stock in this offering less the underwriting discounts and commissions;

 

   

Opco will use the $427.7 million in net proceeds it receives from the sale of Opco LLC Interests to us to redeem 16,586,427 Opco LLC Interests (or $491.8 million in net proceeds it receives from the sale

 

84


Table of Contents
 

of Opco LLC Interests to us to redeem 19,074,391 Opco LLC Interests if the underwriters exercise in full their option to purchase additional shares of Class A common stock) from the Existing Opco LLC Owners at a price per unit equal to the initial public offering price per share of Class A common stock in this offering less the underwriting discounts and commissions and any withholding taxes (and Forgent Power Solutions will cancel a corresponding number of shares of Class B common stock held by the Existing Opco LLC Owners); and

 

   

Forgent Power Solutions will enter into (1) the Stockholders Agreement with the Continuing Equity Owners, (2) the Registration Rights Agreement with the Continuing Equity Owners and (3) the Tax Receivable Agreement with the TRA Participants. For a description of the terms of the Stockholders Agreement, the Registration Rights Agreement and the Tax Receivable Agreement, see “Certain Relationships and Related Party Transactions.”

Following the consummation of the Up-C Transactions (including this offering) and an initial public offering price of $27.00 per share of Class A common stock:

 

   

Forgent Power Solutions will be a holding company and its principal asset will consist of all of the limited liability company interests of Forgent Intermediate LLC. Forgent Intermediate LLC will directly own Opco LLC Interests as a result of the Blocker Mergers and acquisitions from Opco (in connection with the redemption of Opco LLC Interests from the Existing Opco LLC Owners with the net proceeds we receive from this offering) as well as all of the limited liability company interests of Forgent Intermediate II LLC. Forgent Intermediate II LLC, in turn, will continue to own Opco LLC Interests that it owned prior to the Reorganization Transactions. As a result, Forgent Power Solutions will indirectly own 230,847,681 Opco LLC Interests, representing approximately 75.83% of the economic interests in Opco (or 233,335,645 Opco LLC Interests, representing approximately 76.65% of the economic interests in Opco if the underwriters exercise in full their option to purchase additional shares of Class A common stock);

 

   

Opco will be a variable interest entity (VIE), and Forgent Power Solutions will control and consolidate Opco pursuant to the VIE model in ASC 810 due to the fact that Forgent Intermediate II LLC, an indirect wholly owned subsidiary of Forgent Power Solutions, (i) will be the sole managing member of Opco and, as a result, will manage the business and affairs of Opco and its direct and indirect subsidiaries, including making all decisions that significantly impact the economic performance of Opco and (ii) will own a majority of the economic interests in Opco. Furthermore, none of the holders of Opco LLC Interests, other than Forgent Intermediate II LLC, will have substantive voting rights in Opco;

 

   

the purchasers in this offering will own 56,000,000 shares of Class A common stock of Forgent Power Solutions (or 64,400,000 shares of Class A common stock of Forgent Power Solutions if the underwriters exercise in full their option to purchase additional shares of Class A common stock), representing approximately 18.40% of the combined voting power of all Forgent Power Solutions’ common stock and approximately 18.40% of the economic interests in Opco (or approximately 21.15% of the combined voting power of all of Forgent Power Solutions’ common stock and 21.15% of the economic interests in Opco if the underwriters exercise in full their option to purchase additional shares of Class A common stock); and

 

   

the Continuing Equity Owners will own, directly or indirectly, (1) approximately 81.60% of the combined voting power of all of Forgent Power Solutions’ common stock (or approximately 78.85% of the combined voting power of all Forgent Power Solutions’ common stock if the underwriters exercise in full their option to purchase additional shares of Class A common stock) and (2) approximately 81.60% of the economic interests in Opco (or approximately 78.85% of the economic interests in Opco if the underwriters exercise in full their option to purchase additional shares of Class A common stock).

 

85


Table of Contents

Organizational Structure Following the Up-C Transactions

The following diagram sets forth a pro forma simplified view of our organizational structure after giving effect to the Up-C Transactions, including this offering and the use of proceeds therefrom. The numbers and percentages in the chart below are based on an initial offering price of $27.00 per share of Class A common stock and assume that the underwriters do not exercise their option to purchase additional Class A common stock in this offering. This chart is for illustrative purposes only and does not represent all legal entities affiliated with the entities depicted.

 

 

LOGO

 

86


Table of Contents

Forgent Intermediate II LLC, an indirect wholly owned subsidiary of Forgent Power Solutions, will act as the sole managing member of Opco, will operate and control the business and affairs of Opco and its direct and indirect subsidiaries and, through Opco and its direct and indirect subsidiaries, will conduct its business. Following the Up-C Transactions, including this offering, Forgent Intermediate II LLC will have the majority economic interests in Opco and will have the power to direct the management of Opco as its sole managing member. As a result, Forgent Power Solutions will consolidate Opco pursuant to the VIE model in ASC 810 and record a significant non-controlling interest in Forgent Power Solutions’ consolidated financial statements for the economic interests in Opco held by the Existing Opco LLC Owners.

Incorporation of Forgent Power Solutions

Forgent Power Solutions, the issuer of the Class A common stock offered by this prospectus, was incorporated as a Delaware corporation on July 21, 2025. Forgent Power Solutions has not engaged in any material business or other activities except in connection with its formation and the Up-C Transactions. The amended and restated certificate of incorporation of Forgent Power Solutions that will become effective prior to the consummation of this offering will, among other things, authorize two classes of common stock, Class A common stock and Class B common stock, each having the terms described in “Description of Capital Stock.”

Recapitalization and the Opco LLC Agreement

In connection with the Up-C Transactions, Forgent Power Solutions, Forgent Intermediate LLC, Forgent Intermediate II LLC and the Existing Opco LLC Owners will enter into the Opco LLC Agreement, which will become effective substantially concurrently with, or prior to the consummation of, this offering, to, among other things, (1) recapitalize all existing capital ownership interests in Opco into Opco LLC Interests, (2) dissolve the board of managers of Opco, (3) appoint Forgent Intermediate II LLC, a wholly owned subsidiary of Forgent Intermediate LLC and an indirect wholly owned subsidiary of Forgent Power Solutions, as the sole managing member of Opco, and (4) provide that none of the holders of Opco LLC Interests, other than Forgent Intermediate II LLC as the managing member, will have any substantive voting rights in Opco. See “Certain Relationships and Related Party Transactions—Opco LLC Agreement.”

 

87


Table of Contents

DIVIDEND POLICY

We do not currently intend to pay cash dividends on shares of Class A common stock in the foreseeable future. However, in the future, subject to the factors described below and our future liquidity and capitalization, we may change this policy and choose to pay dividends. Any determination to pay dividends in the future will be at the discretion of our board of directors and will depend upon our results of operations, cash requirements, financial condition, contractual restrictions, restrictions imposed by applicable laws and other factors that our board of directors may deem relevant.

We are a holding company that does not conduct any business operations of our own and has no material assets other than our indirect ownership of Opco LLC Interests. As a result, our ability to pay dividends on shares of Class A common stock, if our board of directors determines to do so, will be dependent upon the ability of Opco to pay cash dividends and distributions to us. Opco’s ability to pay cash dividends and distributions to us is currently restricted by the terms of our indebtedness and may be further restricted by any future indebtedness we may incur. See “Description of Certain Indebtedness.”

If Opco makes such distributions, the holders of Opco LLC Interests will be entitled to receive equivalent distributions from Opco. However, because we must pay taxes, make payments under the Tax Receivable Agreement and pay our expenses, amounts ultimately distributed as dividends to holders of Class A common stock are expected to be less than the amounts distributed by Opco to the other holders of Opco LLC Interests on a per share basis. See “Certain Relationships and Related Party Transactions.”

Under the Opco LLC Agreement, Opco will generally be required from time to time to make pro rata distributions in cash to us and the other holders of Opco LLC Interests at certain assumed tax rates in amounts that are sufficient to cover the income taxes payable on our and the other Opco LLC Interest holders’ respective allocable shares of the taxable income of Opco. We may receive tax distributions significantly in excess of our tax liabilities and obligations to make payments under the Tax Receivable Agreement. We will have no obligation to distribute such cash (or other available cash other than any declared dividend) to our stockholders. Furthermore, so long as the Tax Receivable Agreement is outstanding and in effect, any distributions we receive from Opco may only be used by us to meet our obligations under the Tax Receivable Agreement and to pay our taxes and other legal compliance obligations and for no other purpose. We also expect, if necessary, to undertake ameliorative actions, which may include pro rata or non-pro rata reclassifications, combinations, subdivisions or adjustments of outstanding Opco LLC Interests, to maintain a one-to-one ratio between Opco LLC Interests indirectly owned by us and shares of Class A common stock. See “Risk Factors—Risks Related to This Offering and Our Class A Common Stock—We do not intend to pay any cash distributions or dividends on our Class A common stock in the foreseeable future” and “Risk Factors— Risks Related to Our Organizational Structure—We will be a holding company and our principal asset after completion of the Up-C Transactions (including the Reorganization Transactions) will be an indirect interest in Opco, and accordingly, we will be dependent upon Opco and its consolidated subsidiaries for our results of operations, cash flows and distributions.”

Holders of our Class B common stock do not have any right to receive cash distributions or dividends.

 

88


Table of Contents

CAPITALIZATION

The following table sets forth our cash and cash equivalents and capitalization as of September 30, 2025, as follows:

 

   

of Forgent Intermediate LLC and its subsidiaries, including Opco, on an actual basis;

 

   

of Forgent Power Solutions, on a pro forma basis to give effect to: (x) the entry into the Senior Credit Agreement and the repayment of the 2023 Debt Facilities and termination of the 2023 Credit Agreement as described in the section titled “Description of Certain Indebtedness”; (y) the Reorganization Transactions and the Offering Transactions, in each case, as described in the section titled “Organizational Structure,” including the sale by us of 16,586,427 shares of our Class A common stock in this offering at an initial public offering price of $27.00 per share of Class A common stock, after deducting the underwriting discounts and commissions and the application of the net proceeds received by us from this offering as described under “Use of Proceeds” (assuming no exercise of the underwriters’ option to purchase additional shares of Class A common stock); and (z) the Other Transactions described under “Unaudited Pro Forma Consolidated Financial Statements.”

You should read this table together with the sections of this prospectus captioned “Summary Combined/Consolidated Historical and Unaudited Pro Forma Financial Information and Other Data,” “Use of Proceeds,” “Management’s Discussion and Analysis of Financial Condition and Results of Operations” and “Description of Capital Stock” and our combined/consolidated financial statements and related notes included elsewhere in this prospectus.

 

    As of September 30, 2025  
    Forgent
Intermediate LLC
    Forgent Power
Solutions
 
(in thousands, except per share and share data)   Actual     Pro Forma  

Cash and cash equivalents

  $ 81,371     $ 150,152  
 

 

 

   

 

 

 

Debt:

   

2023 Revolving Facility(1)(3)

  $     $  

2023 Term Loan Facility(2)(3)

    509,819        

Revolving Facility(4)

           

Initial Term Facility(2)

          600,000  
 

 

 

   

 

 

 

Total Debt

  $ 509,819     $ 600,000  
 

 

 

   

 

 

 

Total equity:

   

Member’s equity:

   

Member’s equity attributable to Forgent Intermediate LLC

  $ 383,667     $  

Non-controlling interests

    204,295        

Stockholders’ equity attributable to Forgent Power Solutions, Inc.:

   

Class A common stock, par value $0.00001 per share; 2,000,000,000 shares authorized, 230,847,681 shares issued and outstanding, pro forma

          2  

Class B common stock, par value $0.00001 per share; 100,000,000 shares authorized, 73,581,208 shares issued and outstanding, pro forma

          1  

Additional paid-in capital

          505,917  

Accumulated deficit

          (15,184

Non-controlling interests

          32,386  
 

 

 

   

 

 

 

Total member’s/stockholders’ equity

    587,962       523,122  
 

 

 

   

 

 

 

Total capitalization

  $ 1,097,781     $ 1,123,122  
 

 

 

   

 

 

 

 

89


Table of Contents
 
(1)

Does not include outstanding letters of credit, which totaled $3.6 million as of September 30, 2025.

(2)

Represents the aggregate principal amount outstanding under the 2023 Term Loan Facility and Initial Term Facility, respectively.

(3)

On December 19, 2025, in connection with entry into the Senior Credit Agreement, the 2023 Debt Facilities were paid off and all commitments thereunder, and guaranties and security interests in respect thereof, were terminated. See “Description of Certain Indebtedness.”

(4)

Total availability under the Revolving Facility as of December 31, 2025 was $250.0 million.

The number of shares of common stock to be outstanding following this offering is 230,847,681 shares of Class A common stock and 73,581,208 shares of Class B common stock and, for purposes of the table above, does not reflect the issuance of up to 24,354,311 shares of Class A common stock reserved for future grants or sale under the 2026 Plan. See “Executive and Director Compensation.”

 

90


Table of Contents

DILUTION

The Continuing Equity Owners will own both shares of Class A common stock and shares of Class B common stock (as well as Opco LLC Interests) after the Up-C Transactions. In their capacity as holders of Opco LLC Interests, the applicable Continuing Equity Owners will not have any right to receive distributions from us. Accordingly, we have presented dilution in pro forma net tangible book value per share both before and after this offering assuming that all Existing Opco LLC Owners had their Opco LLC Interests exchanged for newly-issued shares of Class A common stock on a one-for-one basis (rather than for cash) and the automatic transfer to us and cancellation for no consideration of all of their shares of Class B common stock (which are not entitled to receive distributions or dividends, whether cash or stock from us) in order to more meaningfully present the dilutive impact on the investors in this offering. We refer to the assumed exchange of all Opco LLC Interests held by the applicable Continuing Equity Owners for shares of Class A common stock as described in the previous sentence as the “Assumed Exchange.”

Investors purchasing shares of Class A common stock in this offering will experience immediate and substantial dilution in the pro forma as adjusted net tangible book value of their shares of Class A common stock. Dilution is the amount by which the offering price paid by the purchasers of the Class A common stock in this offering exceeds the pro forma net tangible book value per share of Class A common stock after the offering.

Pro forma net tangible book value per share prior to this offering is determined by subtracting our total liabilities from the total book value of our tangible assets and dividing the difference by the number of shares of Class A common stock deemed to be outstanding after giving effect to the Assumed Exchange, the entry into the Senior Credit Agreement and the repayment of the 2023 Debt Facilities and termination of the 2023 Credit Agreement as described in the section titled “Description of Certain Indebtedness” (the “Financing Transactions”) and the Reorganization Transactions as described in the section titled “Organizational Structure.” After giving effect to (i) the Assumed Exchange, (ii) the Financing Transactions, (iii) the Reorganization Transactions, (iv) the Offering Transactions as described in the section titled “Organizational Structure”, including the sale by us of 16,586,427 shares of our Class A common stock in this offering at an initial public offering price of $27.00 per share of Class A common stock, (v) the application of the net proceeds (after deducting $20.2 million in underwriting discounts and commissions) received by us from this offering as described under “Use of Proceeds” and assuming no exercise of the underwriters’ option to purchase additional shares of Class A common stock, and (vi) the Other Transactions under “Unaudited Pro Forma Consolidated Financial Statements”, the pro forma as adjusted net tangible book value, as of September 30, 2025, would have been approximately $(318.0) million, or $(1.04) per share. This value represents an immediate decrease in pro forma as adjusted net tangible book value of $(0.21) per share to the Continuing Equity Owners and an immediate dilution of $28.04 per share to new investors purchasing Class A common stock in this offering.

The following table illustrates this dilution on a per share basis to new investors.

 

Initial public offering price per share

      $ 27.00  

Pro forma net tangible book value per share as of September 30, 2025 before this offering

   $ (0.83   

Decrease in pro forma net tangible book value per share attributable to new investors in this offering

     (0.21   
  

 

 

    

Pro forma net tangible book value per share, as adjusted to give effect to this offering

     (1.04   

Dilution per share to new Class A common stock investors participating in this offering

      $ 28.04  
     

 

 

 

 

91


Table of Contents

The following table summarizes on the pro forma as adjusted basis described above, as of September 30, 2025, the difference between the number of shares of Class A common stock purchased from us, the total consideration paid or to be paid and the average price per share paid or to be paid by the Continuing Equity Owners and new investors in this offering at an initial public offering price of $27.00 per share of Class A common stock, before deducting estimated underwriting discounts and commissions. As the table shows, new investors purchasing Class A common stock in this offering will pay an average price per share of Class A common stock substantially higher than the Continuing Equity Owners paid.

 

     Shares Purchased     Total Consideration     Average
Price
Per Share
 
     Number      Percent     Amount      Percent  

Continuing Equity Owners

     248,428,889        81.60   $ 581,721,969        27.78   $ 2.34  

New investors

     56,000,000        18.40   $ 1,512,000,000        72.22   $ 27.00  
  

 

 

    

 

 

   

 

 

    

 

 

   

Total

     304,428,889        100.0   $ 2,093,721,969        100.0  

Except as otherwise indicated, the discussion and the tables above assume no exercise of the underwriters’ option to purchase additional shares of Class A common stock. In addition, the discussion and tables above exclude shares of Class B common stock, because holders of the Class B common stock are not entitled to distributions or dividends, whether cash or stock, from Forgent Power Solutions. The number of shares of our Class A common stock outstanding after this offering as shown in the tables above is based on the number of shares outstanding as of September 30, 2025, after giving effect to the Reorganization Transactions, the Offering and the Assumed Exchange, and excludes 24,354,311 shares of Class A common stock reserved for issuance under the 2026 Plan (as described in “Executive and Director Compensation—2026 Equity Incentive Plan”), including approximately 670,185 shares of Class A common stock (based on an initial public offering price of $27.00 per share of Class A common stock) issuable pursuant to RSUs we intend to grant to certain of our directors, executive officers and other employees in connection with this offering.

To the extent any of these RSUs vest, there will be further dilution to new investors. To the extent all these RSUs vest as of September 30, 2025, the pro forma net tangible book value per share after this offering would be $(1.04), and total dilution per share to new investors would be $28.04.

 

92


Table of Contents

UNAUDITED PRO FORMA CONSOLIDATED FINANCIAL STATEMENTS

The unaudited pro forma consolidated balance sheet as of September 30, 2025 and the unaudited pro forma consolidated statements of operations for the year ended June 30, 2025 and the three months ended September 30, 2025 (collectively, “unaudited pro forma consolidated financial information”) present our financial position and results of operations after giving pro forma effect to the accounting for the following transactions as if such transactions occurred on September 30, 2025 for the unaudited pro forma consolidated balance sheet and on July 1, 2024 for the unaudited pro forma consolidated statement of operations:

(1) The financing transactions associated with the repayment of the 2023 Debt Facilities and termination of the 2023 Credit Agreement and execution of the Senior Credit Agreement as described in “Description of Certain Indebtedness” (the “Financing Transactions”);

(2) The organizational transactions as described elsewhere in this prospectus under “Organizational Structure” and the entry into the Tax Receivable Agreement, as described elsewhere in this prospectus under “Organizational Structure,” and under “Certain Relationships and Related Party Transactions” (collectively, the “Reorganization Transactions”);

(3) This offering and the application of the estimated net proceeds from this offering as described under “Use of Proceeds” (the “Application of Net Proceeds”); and

(4) The RSUs we intend to grant to certain of our directors, executive officers and other employees in connection with this offering, the change in vesting terms for all non-vested service and performance based incentive units in Forgent Parent I, Forgent Parent II and Forgent Parent III, the cash bonuses due to certain directors, officers and other employees upon completion of this offering, and estimated offering expenses of $17.6 million (the “Other Transactions” and, together with the Application of Net Proceeds, the “Offering Transactions”).

We refer to the adjustments related to the Financing Transactions as the “Financing Adjustments.” We refer to the adjustments related to the Reorganization Transactions as the “Reorganization Adjustments.” We refer to the adjustments related to the Offering Transactions as the “Offering Adjustments.”

Following the completion of the Reorganization Transactions and Offering Transactions, Forgent Power Solutions will be a holding company whose principal asset will consist of an indirect ownership of 75.83% of the outstanding Opco LLC Interests (or 76.65% of Opco LLC Interests if the underwriters exercise in full their option to purchase additional shares of Class A common stock) that it acquires directly from Opco. The remaining Opco LLC Interests will be held by the Existing Opco LLC Owners. Forgent Intermediate II LLC, an indirect wholly owned subsidiary of Forgent Power Solutions will act as the sole managing member of Opco, and as a result Forgent Power Solutions will operate and control the business and affairs of Opco and its direct and indirect subsidiaries and, through Opco and its direct and indirect subsidiaries, conduct its business.

The unaudited pro forma consolidated statements of operations and unaudited pro forma consolidated balance sheet are derived from and should be read in conjunction with the unaudited interim condensed consolidated financial statements of Forgent Intermediate LLC for the three months ended September 30, 2025, and the audited combined/consolidated financial statements of Forgent Intermediate LLC for the year ended June 30, 2025, for the period from Inception to June 30, 2024 and for the period from July 1, 2023 to October 31, 2023, and the related notes included within this prospectus.

Because Forgent Power Solutions was formed on July 21, 2025 and will have no material assets or results of operations until the completion of the offering, its historical financial information is not included in the unaudited pro forma consolidated financial information for the year ended June 30, 2025.

The unaudited pro forma consolidated financial information has been prepared in accordance with Article 11 of Regulation S-X as amended by the final rule, Release No. 33-10786, “Amendments to Financial

 

93


Table of Contents

Disclosures about Acquired and Disposed Businesses.” These unaudited pro forma consolidated financial statements do not present any estimable synergies. These unaudited pro forma consolidated financial statements have been presented to provide relevant information necessary for an understanding of the transactions discussed above. The unaudited pro forma consolidated financial information reflects adjustments that are described in the accompanying notes and are based on available information and certain assumptions we believe are reasonable but are subject to change.

The Financing Adjustments are described in the notes to the unaudited pro forma consolidated financial information and include the following:

 

   

On December 19, 2025, Forgent Power LLC (f/k/a Forgent Intermediate IV LLC) entered into the Senior Credit Agreement consisting of (a) an initial term loan credit facility in an original principal amount equal to $600.0 million and (b) a revolving credit facility with commitments in an original principal amount equal to $250.0 million, including a $50.0 million sublimit for letters of credit and a $25.0 million sublimit for swingline loans. The Initial Term Facility matures on December 19, 2032, and the Revolving Facility matures on December 19, 2030. Effective December 19, 2025, the 2023 Credit Facilities were repaid and the 2023 Credit Agreement was terminated.

The Reorganization Adjustments are described in the notes to the unaudited pro forma consolidated financial information and principally include the following:

 

   

Forgent Parent I LP will contribute 100% of the equity interests of Forgent Intermediate LLC to Forgent Power Solutions in exchange for common stock of Forgent Power Solutions, and Forgent Intermediate LLC will merge with and into Intermediate Merger Sub with Intermediate Merger Sub surviving and renamed Forgent Intermediate LLC;

 

   

Forgent Power Solutions, Forgent Intermediate LLC, Forgent Intermediate II LLC and the Existing Opco LLC Owners will enter into the Opco LLC Agreement, which will become effective substantially concurrently with, or prior to the consummation of, this offering, to, among other things, (1) recapitalize all existing capital ownership interests in Opco into Opco LLC Interests and (2) appoint Forgent Intermediate II LLC, a wholly owned subsidiary of Forgent Intermediate LLC and an indirect wholly owned subsidiary of Forgent Power Solutions, as the sole managing member of Opco;

 

   

Forgent Parent I LP will amend and restate Forgent Power Solutions’ certificate of incorporation to, among other things, provide (1) for the Class A common stock, with each share of Class A common stock entitling its holder to one vote per share on all matters presented to Forgent Power Solutions’ stockholders generally, and (2) for Class B common stock, with each share of Class B common stock entitling its holder to one vote per share on all matters presented to Forgent Power Solutions’ stockholders generally but without economic rights, and that shares of Class B common stock may only be held by the Existing Opco LLC Owners and their respective permitted transferees as described in “Description of Capital Stock—Common Stock—Class B Common Stock”;

 

   

The amendment and restatement of Forgent Power Solutions’ certificate of incorporation will recapitalize the common stock of Forgent Power Solutions held by Forgent Parent I into 210,055,933 shares of Class A common stock;

 

   

Forgent Parent II LP and Forgent Parent III LP will distribute a portion of the Opco LLC Interests held by them to Forgent Blocker I LLC and Forgent Blocker II LLC, respectively, and the equity interests of each Blocker will be contributed to Forgent Parent IV LP;

 

   

Forgent Intermediate LLC will acquire the Opco LLC Interests held by each Blocker in the Blocker Mergers, and Forgent Power Solutions will issue Forgent Parent IV LP 4,205,321 shares of Class A common stock as consideration for the Blocker Mergers; and

 

   

Forgent Power Solutions will issue 90,167,635 shares of Class B common stock to the Existing Opco LLC Owners, which is equal to the number of Opco LLC Interests held by the Existing Opco LLC Owners for nominal consideration.

 

94


Table of Contents

The Offering Adjustments are described in the notes to the unaudited pro forma consolidated financial information and principally include the following:

 

   

Forgent Power Solutions will issue 16,586,427 shares of Class A common stock to the purchasers in this offering (or 19,074,391 shares if the underwriters exercise in full their option to purchase additional shares of Class A common stock) in exchange for net proceeds of approximately $427.7 million (or approximately $491.8 million if the underwriters exercise in full their option to purchase additional shares of Class A common stock) based upon an initial public offering price of $27.00 per share of Class A common stock, less the underwriting discounts and commissions, but before estimated offering expenses payable by Forgent Power Solutions;

 

   

Forgent Power Solutions will contribute the net proceeds it receives from this offering to Forgent Intermediate LLC, which will use such net proceeds to purchase 16,586,427 Opco LLC Interests (or 19,074,391 Opco LLC Interests if the underwriters exercise in full their option to purchase additional shares of Class A common stock) from Opco at a price per unit equal to the initial public offering price per share of Class A common stock in this offering less the underwriting discounts and commissions;

 

   

Opco will use the $427.7 million in net proceeds it receives from the sale of Opco LLC Interests to us to redeem 16,586,427 Opco LLC Interests (or $491.8 million in net proceeds it receives from the sale of Opco LLC Interests to us to redeem 19,074,391 Opco LLC Interests if the underwriters exercise in full their option to purchase additional shares of Class A common stock) from the Existing Opco LLC Owners at a price per unit equal to the initial public offering price per share of Class A common stock in this offering less the underwriting discounts and commissions and any withholding taxes (and Forgent Power Solutions will cancel a corresponding number of shares of Class B common stock held by the Existing Opco LLC Owners);

 

   

Forgent Power Solutions will enter into (1) the Stockholders Agreement with the Continuing Equity Owners, (2) the Registration Rights Agreement with the Continuing Equity Owners and (3) the Tax Receivable Agreement with the TRA Participants. For a description of the’ terms of the Stockholders Agreement, the Registration Rights Agreement and the Tax Receivable Agreement, see “Certain Relationships and Related Party Transactions”; and

 

   

The RSUs we expect to issue to certain directors, officers and other employees in connection with this offering, the change in vesting terms for all non-vested service and performance based incentive units in Forgent Parent I, Forgent Parent II and Forgent Parent III, and the cash bonuses due to certain directors, officers and other employees upon completion of this offering, and estimated offering expenses.

Except as otherwise indicated, the unaudited pro forma consolidated financial information presented assumes no exercise by the underwriters of their option to purchase additional shares of Class A common stock in the offering.

As a public company, we will be implementing additional procedures and processes for the purpose of addressing the standards and requirements applicable to public companies. We expect to incur additional annual expenses related to these additional procedures and processes and, among other things, additional directors’ and officers’ liability insurance, director fees, additional expenses associated with complying with the reporting requirements of the SEC, transfer agent fees, costs relating to additional accounting, legal and administrative personnel, increased auditing, tax and legal fees, stock exchange listing fees and other public company expenses. We have not included any pro forma adjustments relating to these costs in the information below.

The unaudited pro forma consolidated financial information is included for informational purposes only. The unaudited pro forma consolidated financial information should not be relied upon as being indicative of our results of operations or financial condition had the Financing Transactions, the Reorganization Transactions and the Offering Transactions occurred on the dates assumed. The unaudited pro forma consolidated financial

 

95


Table of Contents

information also does not project our results of operations or financial position for any future period or date. The unaudited pro forma consolidated statement of operations and balance sheet should be read in conjunction with the “Risk Factors,” “Prospectus Summary—Summary Combined/Consolidated Historical and Unaudited Pro Forma Financial Information and Other Data,” “Management’s Discussion and Analysis of Financial Condition and Results of Operations,” the audited financial statement of Forgent Power Solutions and the related notes thereto and the audited combined/consolidated financial statements of Forgent Intermediate LLC and the related notes thereto, in each case, included elsewhere within this prospectus.

 

96


Table of Contents

Unaudited Pro Forma Consolidated Balance Sheet as of

September 30, 2025

(in thousands, except per share information)

 

    Forgent
Intermediate LLC
Historical
    Financing
Adjustments
        Reorganization
and Offering

Adjustments
        Pro Forma
Forgent Power
Solutions, Inc.
 

Assets

           

Current Assets

           

Cash and cash equivalents

  $ 81,371     $ (514,599   (8)   $ 427,691     (1)   $ 150,152  
      583,380     (9)     (427,691   (1)  

Accounts receivable, net

    189,295       —          —          189,295  

Inventory, net

    143,916       —          —          143,916  

Prepaid and other current assets

    60,629       —          —          60,629  
 

 

 

   

 

 

     

 

 

     

 

 

 

Total Current Assets

    475,211       68,781         —          543,992  
 

 

 

   

 

 

     

 

 

     

 

 

 

Property and equipment, net

    134,953       —          —          134,953  

Operating lease right of use assets

    115,505       —          —          115,505  

Goodwill

    516,629       —          —          516,629  

Other intangible assets, net

    324,493       —          —          324,493  

Deferred tax assets

    —        —          34,060     (2)     34,060  

Other assets

    14,613       (1,336  

(8)

(9)

    (7,533   (7)     6,720  
      976        
 

 

 

   

 

 

     

 

 

     

 

 

 

Total Assets

  $ 1,581,404     $ 68,421       $ 26,527       $ 1,676,352  
 

 

 

   

 

 

     

 

 

     

 

 

 

Liabilities and Member’s Equity

           

Current Liabilities

           

Accounts payable

  $ 79,769     $ —        $ —        $ 79,769  

Accrued expenses

    99,106       (4,780   (8)     16,258     (10)     121,584  
      933     (9)     10,067     (7)  

Payables pursuant to the acquisitions

    17,226       —          —          17,226  

Deferred revenue

    104,997       —          —          104,997  

Operating lease liabilities – current portion

    7,370       —          —          7,370  

Long-term debt – current portion

    5,173       (5,173  

(8)

(9)

    —          4,500  
      4,500        
 

 

 

   

 

 

     

 

 

     

 

 

 

Total Current Liabilities

    313,641       (4,520       26,325         335,446  
 

 

 

   

 

 

     

 

 

     

 

 

 

Deferred tax liability, net

    64,293       —          (64,293   (2)      

Operating lease liabilities, less current portion

    119,547       —          —          119,547  

Long-term debt, less current portion

    495,961       (495,961   (8)     —          578,923  
      578,923    

(9)

     

Tax Receivable Agreement liability

    —        —          119,314     (3)     119,314  
 

 

 

   

 

 

     

 

 

     

 

 

 

Total Liabilities

    993,442       78,442         81,346         1,153,230  
 

 

 

   

 

 

     

 

 

     

 

 

 

Member’s Equity

           

Class A common stock, $0.00001 par value per share

    —        —          2     (5)     2  

Class B common stock, $0.00001 par value per share

    —        —          1     (5)     1  

Additional Paid-in Capital

    —        —          505,917     (6)     505,917  

Accumulated deficit

    —        —          (15,184   (5)(8)(10)     (15,184

Total Member’s/Stockholders’ Equity attributable to Forgent Intermediate LLC/Forgent Power Solutions, Inc.

    383,667       (6,914   (8)     (376,753   (4)(5)      

Non-controlling interests

    204,295       (3,107   (8)     (168,802   (5)(10)     32,386  
 

 

 

   

 

 

     

 

 

     

 

 

 

Total Member’s/Stockholders’ Equity

    587,962       (10,021       (54,819       523,122  
 

 

 

   

 

 

     

 

 

     

 

 

 

Total Liabilities and Member’s/Stockholders’ Equity

  $ 1,581,404     $ 68,421       $ 26,527       $ 1,676,352  
 

 

 

   

 

 

     

 

 

     

 

 

 

 

97


Table of Contents

Unaudited Pro Forma Consolidated Statement of Operations

For the Year Ended June 30, 2025

(in thousands, except per share information)

 

     Forgent
Intermediate LLC
Historical
    Financing
Adjustments
         Reorganization
and Offering
Adjustments
          Pro Forma
Forgent Power
Solutions, Inc.
 

Revenues

   $ 753,188     $ —         $ —        $ 753,188  

Cost of Revenues

     475,122       —           —          475,122  
  

 

 

   

 

 

      

 

 

     

 

 

 

Gross Profit

     278,066       —           —          278,066  
  

 

 

   

 

 

      

 

 

     

 

 

 

Operating Expenses

             

Selling, general and administrative expenses

     146,270       —           16,258       (7)       181,949  
            19,421       (4)(8)    

Depreciation and amortization

     59,559       —           —          59,559  
  

 

 

   

 

 

      

 

 

     

 

 

 

Total Operating Expenses

     205,829       —           35,679         241,508  
  

 

 

   

 

 

      

 

 

     

 

 

 

Income from Operations

     72,237       —           (35,679       36,558  

Other Income (Expense)

             

Interest expense

     (54,778     11,989     (5)      —          (52,810
       (10,021   (6)       

Interest income

     5,558       —           —          5,558  

Other expense

     (231     —           —          (231
  

 

 

   

 

 

      

 

 

     

 

 

 

Total Other Expense, net

     (49,451     1,968          —          (47,483
  

 

 

   

 

 

      

 

 

     

 

 

 

Income (Loss) Before Tax Benefit (Expense)

     22,786       1,968          (35,679       (10,925

Income Tax (Expense) Benefit

     (5,340     (359   (1)      7,693       (1)       1,994  
  

 

 

   

 

 

      

 

 

     

 

 

 

Net Income (Loss)

     17,446       1,609          (27,986       (8,931
  

 

 

   

 

 

      

 

 

     

 

 

 

Less: net income (loss) attributable to non-controlling interests

     2,250       610     (2)      (5,621     (2)       (2,761
  

 

 

   

 

 

      

 

 

     

 

 

 

Net Income (Loss) attributable to Forgent Intermediate LLC/Forgent Power Solutions, Inc.

   $ 15,196     $ 999        $ (22,365     $ (6,170
  

 

 

   

 

 

      

 

 

     

 

 

 

Pro Forma Net Income (Loss) Per Share Data (Note 3)

             

Net income (loss) per Class A common stock per share

             

Basic

              $ (0.03

Diluted

              $ (0.03

Weighted-average shares to Class A common stock outstanding

             

Basic

                230,848  

Diluted

                304,429  

 

98


Table of Contents

Unaudited Pro Forma Consolidated Statement of Operations

For the Three Months Ended September 30, 2025

(in thousands, except per share information)

 

     Forgent
Intermediate LLC
Historical
    Financing
Adjustments
          Reorganization
and Offering
Adjustments
          Pro Forma
Forgent Power
Solutions, Inc.
 

Revenues

   $ 283,274     $ —        $ —        $ 283,274  

Cost of Revenues

     185,322       —          —          185,322  
  

 

 

   

 

 

     

 

 

     

 

 

 

Gross Profit

     97,952       —          —          97,952  
  

 

 

   

 

 

     

 

 

     

 

 

 

Operating Expenses

            

Selling, general and administrative expenses

     53,583       —          3,988       (4)       57,571  

Depreciation and amortization

     13,206       —          —          13,206  
  

 

 

   

 

 

     

 

 

     

 

 

 

Total Operating Expenses

     66,789       —          3,988         70,777  
  

 

 

   

 

 

     

 

 

     

 

 

 

Income from Operations

     31,163       —          (3,988       27,175  

Other Income (Expense)

            

Interest expense

     (13,873     3,236       (5     —          (10,637

Interest income

     905       —          —          905  

Other expense

     295       —          —          295  
  

 

 

   

 

 

     

 

 

     

 

 

 

Total Other Expense, net

     (12,673     3,236         —          (9,437
  

 

 

   

 

 

     

 

 

     

 

 

 

Income Before Tax (Expense)

     18,490       3,236         (3,988       17,738  

Income Tax (Expense)

     (2,934     (591     (1     288       (1)       (3,237
  

 

 

   

 

 

     

 

 

     

 

 

 

Net Income

     15,556       2,645         (3,700       14,501  
  

 

 

   

 

 

     

 

 

     

 

 

 

Less: net income attributable to non-controlling interests

     5,543       820       (2     (2,229     (2)       4,134  
  

 

 

   

 

 

     

 

 

     

 

 

 

Net Income attributable to Forgent Intermediate LLC/Forgent Power Solutions, Inc.

   $ 10,013     $ 1,825       $ (1,471     $ 10,367  
  

 

 

   

 

 

     

 

 

     

 

 

 

Pro Forma Earnings Per Share Data (Note 3)

            

Net income per Class A common stock per share

            

Basic

             $ 0.04  

Diluted

             $ 0.04  

Weighted-average shares to Class A common stock outstanding

            

Basic

               231,146  

Diluted

               231,146  

 

99


Table of Contents

NOTES TO UNAUDITED PRO FORMA CONSOLIDATED FINANCIAL STATEMENTS

Basis of Presentation

The unaudited pro forma consolidated financial information has been prepared in accordance with Article 11 of Regulation S-X as amended by the final rule, Release No. 33-10786, “Amendments to Financial Disclosures about Acquired and Disposed Businesses.” Release No. 33-10786 replaces the existing pro forma adjustment criteria, which simplified requirements to depict the accounting for the transactions and present the reasonably estimable synergies and other transaction effects that have occurred or are reasonably expected to occur. These unaudited pro forma consolidated financial statements do not present any anticipated synergies, operating efficiencies, tax savings, or cost savings. These unaudited pro forma consolidated financial statements have been presented to provide relevant information necessary for an understanding of the transactions discussed above.

The unaudited pro forma adjustments detailed below are based on currently available information and assumptions and methodologies that management believes are reasonable. The pro forma adjustments described below, may be revised as additional information becomes available and is evaluated. Therefore, it is likely the actual adjustments will differ from the pro forma adjustments, and it is possible that the difference may be material. The unaudited pro forma combined financial information does not necessarily reflect what the combined company’s financial condition or results of operations would have been had the Financing Transactions, the Reorganization Transactions and the Offering Transactions occurred on the dates indicated. They also may not be useful in predicting the future financial condition and results of operations of the consolidated company. The actual financial position and results of operations may differ significantly from the pro forma amounts reflected herein due to a variety of factors.

The unaudited pro forma consolidated balance sheet as of September 30, 2025 assumes that the Financing Transactions, the Reorganization Transactions and the Offering Transactions occurred on September 30, 2025, while the unaudited pro forma consolidated statements of operations for the year ended June 30, 2025 and the three months ended September 30, 2025 assume these transactions occurred on July 1, 2024.

Pro forma adjustments to the consolidated balance sheet

(1) (a) Reflects the cash receipt of offering proceeds to us of $427.7 million, based on the sale of 16,586,427 shares of Class A common stock at an initial public offering of $27.00 per share, after deducting the underwriting discounts and commissions and the following as described in “Use of Proceeds”; and

(b) payment of $427.7 million to purchase 16,586,427 Opco LLC Interests (or 19,074,391 Opco LLC Interests if the underwriters exercise in full their option to purchase additional shares of Class A common stock) directly from Opco at an initial public offering price of $27.00 per share, after deducting the underwriting discounts and commissions; and

(c) the payment by Opco of $427.7 million to redeem Opco LLC Interests from the Existing Opco LLC Owners, based on an initial public offering price of $27.00 per share.

(2) We are subject to U.S. federal, state, and local income taxes. This adjustment reflects the recognition of deferred taxes in connection with the reorganization transactions of Forgent Power Solutions assuming a pro forma blended statutory tax rate, which includes a provision for U.S. federal, state and local taxes. We have recorded a pro forma deferred tax asset adjustment of $98.4 million related to tax benefits from future deductions attributable to payments under the Tax Receivable Agreement as described further in (3) below. This is netted against our historical deferral tax liability of $64.3 million, resulting in a net adjustment to the deferral tax liability of $34.1 million.

 

100


Table of Contents

(3) As described in greater detail under “Organizational Structure” and “Certain Relationships and Related Party Transactions—Tax Receivable Agreement,” in connection with the completion of this offering, we will enter into a Tax Receivable Agreement with Opco and each of the TRA Participants that will provide for the payment by Forgent Power Solutions to the TRA Participants of 85% of the amount of certain tax benefits, if any, that Forgent Power Solutions actually realizes, or in some circumstances is deemed to realize for purposes of tax reporting, as a result of the tax attributes subject to the Tax Receivable Agreement.

The sale by certain of the Continuing Equity Owners in connection with this offering of certain of their Opco LLC Interest for the initial public offering price of $27.00 per share will trigger an increase in the tax basis of the assets of Forgent Intermediate LLC subject to the provisions of the Tax Receivable Agreement. Using an initial public offering price of $27.00 per share, we will recognize a deferred tax asset in the amount of $98.4 million (see (2) above) and a Tax Receivable Agreement liability of $83.6 million, representing 85% of the tax benefits and a $14.8 million adjustment to additional paid-in capital (see (6) below). We will also recognize a Tax Receivable Agreement liability and a deemed distribution totaling $35.7 million (see (6) below) relating to the common basis assets and corporate tax attributes which are subject to the Tax Receivable Agreement resulting in a total adjustment to the Tax Receivable Agreement liability of $119.3 million.

Due to the uncertainty in the amount and timing of future redemptions or exchanges of Opco LLC Interests by the holders thereof, the unaudited pro forma consolidated financial information assumes that no redemptions or exchanges of Opco LLC Interests have occurred after the offering and, therefore, no increases in tax basis in Opco’s assets or other tax benefits that may be realized in future exchange transactions have been assumed in the unaudited pro forma consolidated financial information.

Assuming there are no material changes in the relevant tax laws and that we earn sufficient taxable income to realize all tax benefits that are subject to the Tax Receivable Agreement, and assuming all exchanges or redemptions would occur immediately after the initial public offering, based on the initial public offering price of $27.00 per share of Class A common stock, we would be required to pay approximately $518.4 million over the fifteen-year period from the date of this offering. The actual amounts we will be required to pay under the Tax Receivable Agreement and the actual amount of deferred tax assets and related liabilities that we will recognize as a result of any such future exchanges or redemptions will differ based on, among other things: (a) the amount and timing of future exchanges or redemptions of the Opco LLC Interests, as applicable, and the extent to which such exchanges or redemptions are taxable; (b) the price per share of our Class A common stock at the time of the exchanges or redemptions; (c) the amount and timing of future income against which to offset the tax benefits; and (d) the tax rates then in effect.

(4) Upon completion of the Up-C Transactions, Forgent Intermediate II LLC, a wholly owned subsidiary of Forgent Intermediate LLC and an indirect wholly owned subsidiary of Forgent Power Solutions, will become the sole managing member of Opco. Forgent Power Solutions will, through its wholly owned subsidiaries, (i) own a majority of the economic interests in Opco and (ii) have the sole voting interest in, and power to direct the management of, Opco. As a result, Forgent Power Solutions will consolidate the financial results of Opco and will report a non-controlling interest related to the interests in Opco held by the Existing Opco LLC Owners on its consolidated balance sheet. Following the Up-C Transactions, the Existing Opco LLC Owners will own 24.17% of the economic interests in Opco as non-controlling interests (or 23.35% if the underwriters exercise their option to purchase additional shares of our Class A common stock in full), but will have no substantive voting or participating rights.

(5) Reflects (a) the issuance of 214,261,254 shares of our Class A common stock, of which (i) 210,055,933 shares were issued to Forgent Parent I as part of the recapitalization of Forgent Power Solutions in the Reorganization Transactions, (ii) 4,205,321 shares were issued to Forgent Parent IV as consideration for the Blocker Mergers (in exchange for our acquisition of each Blocker) and (iii) 56,000,000 shares were issued to investors in this offering, and (b) the issuance of a number of shares of our Class B common stock to the Existing Opco LLC Owners, equal to the number of Opco LLC Interests retained by each, for nominal consideration.

 

101


Table of Contents

The Reorganization Adjustments and Offering Adjustments include adjustments to transfer Forgent Intermediate LLC members’ equity to Class A common stock, Class B common stock, additional paid-in capital and accumulated deficit representing the reallocation of equity to Forgent Power Solutions.

(6) The following table is a reconciliation of the adjustments impacting additional paid-in-capital (in thousands):

 

Reallocation of pro forma members’ equity of Forgent Intermediate LLC to Forgent Power Solutions

   $ 441,102  

Net adjustment from recognition of deferred tax asset and Tax Receivable Agreement liability

     14,753  

Estimated costs associated with offering (excluding underwriting discounts and commissions)

     (17,600

Deemed distribution related to Tax Receivable Agreement liability

     (35,714

Purchase of Opco LLC Interests from Continuing Equity Owners

     103,376  
  

 

 

 

Net additional paid-in capital pro forma adjustment

   $ 505,917  
  

 

 

 

(7) We have deferred certain costs associated with this offering. As of September 30, 2025, $7.5 million of the costs were paid and included in other assets, and we estimate $10.1 million have been or will incurred after September 30, 2025. These costs primarily represent legal, accounting and other direct costs recorded in other assets on our consolidated balance sheet. Upon completion of this offering, these deferred costs will be charged against the proceeds from this offering with a corresponding reduction to additional paid-in capital (see (6) above).

(8) Represents the repayment of the 2023 Debt Facilities, including accrued interest, and termination of the 2023 Credit Agreement and $10.0 million loss on debt extinguishment recognized upon repayment related to the previously deferred financing fees.

(9) Represents the recognition of the borrowings under the Senior Credit Facility of $583.4 million, net of discount and deferred financing fees of $17.6 million.

(10) Represents the accrual of offering bonuses of $16.3 million due to certain executives and employees upon the completion of this offering.

Pro forma adjustments to the consolidated statement of operations

(1) Following the Up-C Transactions, we will be subject to United States federal income taxes, in addition to applicable state and local taxes, with respect to our allocable share of any net taxable income of Opco. As a result, the unaudited pro forma consolidated statement of operations includes an adjustment to our income tax expense to reflect an effective income tax rate of 18.25%, which includes a provision for United States federal income taxes and assumes the highest statutory rates apportioned to each state and local jurisdiction. This rate is only applied to the portion of pre-tax income attributable to Forgent Power Solutions. The remaining pre-tax income attributable to Opco is not subject to federal and state income taxes.

(2) Upon completion of the Up-C Transactions, Forgent Intermediate II LLC, a wholly owned subsidiary of Forgent Intermediate LLC and an indirect wholly owned subsidiary of Forgent Power Solutions, will become the sole managing member of Opco. Forgent Power Solutions will, through its wholly owned subsidiaries, (i) own a majority of the economic interests in Opco and (ii) have the sole voting interest in, and power to direct the management of, Opco. As a result, Forgent Power Solutions will consolidate the financial results of Opco and will report a non-controlling interest related to the interests in Opco held by the Existing Opco LLC Owners on its consolidated balance sheet. Following the Up-C Transactions, the Existing Opco LLC Owners will own 24.17% of the economic interests in Opco as non-controlling interests (or 23.35% if the underwriters exercise their option to purchase additional shares of our Class A common stock in full), but will have no substantive participating or voting rights.

 

102


Table of Contents

(3) The weighted average number of shares underlying the basic earnings per share calculation reflects only the 230,847,681 shares of Class A common stock outstanding after the offering as they are the only outstanding shares which participate in distributions or dividends by Forgent Power Solutions. The net proceeds from the sale of 16,586,427 shares of Class A common stock by us in this offering will be used to (i) indirectly acquire 16,586,427 newly issued Opco LLC Interests from Opco and (ii) for Opco to redeem 16,586,427 outstanding Opco LLC Interests from the Existing Opco LLC Owners, in each case, at a purchase price per Opco LLC Interest equal to the initial offering price per share of Class A common stock in this offering, less the underwriting discounts and commissions (and with respect to clause (ii), any withholding taxes). Pro forma diluted earnings per share is computed by adjusting pro forma net income attributable to Forgent Power Solutions and the weighted average shares of Class A common stock outstanding to give effect to potentially dilutive securities that qualify as participating securities.

 

(in thousands, other than per share information)   Year Ended
June 30, 2025
    Three Months
Ended
September 30,
2025
 

Earnings per share of common stock

   

Numerator:

   

Net (loss) income attributable to Forgent Power Solutions Inc.’s stockholders (basic)

  $ (6,170   $ 10,367  
 

 

 

   

 

 

 

Net (loss) income attributable to Forgent Power Solutions Inc.’s stockholders (diluted)

  $ (8,931   $ 10,367  
 

 

 

   

 

 

 

Denominator:

   

Weighted average of shares of Class A common stock outstanding (basic)

    230,848       231,146  

Incremental shares of Class A common stock attributable to dilutive instruments(a)

    73,581       —   
 

 

 

   

 

 

 

Weighted average of shares of Class A common stock outstanding (diluted)

    304,429       231,146  
 

 

 

   

 

 

 

Basic earnings per share

  $ (0.03   $ 0.04  
 

 

 

   

 

 

 

Diluted earnings per share

  $ (0.03   $ 0.04  
 

 

 

   

 

 

 

 

(a)

The incremental shares of Class A common stock attributable to dilutive instruments includes 73,581,208 shares of Class B common stock (and a corresponding number of Opco LLC Interests) assumed to be exchanged by Existing Opco LLC Owners that were issued and outstanding as of July 1, 2024 for the year ended June 30, 2025. For the three months ended September 30, 2025 the Class B share were antidulutive. For the year ended June 30, 2025 and for the three months ended September 30, 2025, the restricted stock units (“RSUs”) were antidilutive.

(4) Reflects an aggregate of 670,185 RSUs that we expect to issue to certain directors, officers and other employees in connection with this offering (based on an initial public offering price of $27.00 per share of Class A common stock). The initial RSUs issued to employees will be subject to annual vesting over three years. The initial RSUs issued to non-employee directors will vest either the day immediately prior to the first annual meeting following this offering or in equal annual installments over a period of three years, in each case, subject to continued service on the applicable vesting date. See “Executive and Director Compensation—2026 Equity Incentive Plan.” The aggregate expense with respect to these initial RSUs to be recorded straight line over the vesting period is estimated to be $18.1 million for which we have recorded $8.8 million for the year ended June 30, 2025 and $1.5 million for the three months ended September 30, 2025 in the unaudited pro forma consolidated statement of operations.

(5) Reflects the interest expense assuming the 2023 Debt Facilities were repaid on July 1, 2024 and the Senior Credit Facilities were obtained on July 1, 2024 and were outstanding for the entire year ended June 30, 2025 and

 

103


Table of Contents

for the three months ended September 30, 2025. The interest rate assumed for purposes of preparing this unaudited pro forma consolidated financial information is 6.73%. This rate is the benchmark rate of 3.73% on December 19, 2025, plus the 3.0% margin specified in the Senior Credit Agreement.

The following adjustments have been recorded to interest expense (in thousands):

 

     Year ended
June 30, 2025
    Three Months
Ended
September 30,
2025
 

Estimated interest expense on the Senior Credit Facility

   $ 40,304     $ 10,019  

Amortization of debt discount and issuance costs associated with Senior Credit Facility

     2,485       618  

Removal of historical interest expense

     (54,778     (13,873
  

 

 

   

 

 

 

Financing adjustments to interest expense

   $ (11,989   $ (3,236
  

 

 

   

 

 

 

A 1/8 of a percentage point increase or decrease in the benchmark rate would result in a change in interest expense of approximately $0.8 million for the year ended June 30, 2025 and $0.2 million for the three months ended September 30, 2025.

(6) Reflects the loss on debt extinguishment from the repayment of the 2023 Credit Facilities related to the previously deferred financing fees (see (8) in “Pro forma adjustments to the consolidated balance sheet”).

(7) Reflects the cash bonuses due to certain directors, officers and employees upon completion of this offering (see (10) in “Pro forma adjustments to the consolidated balance sheet”).

(8) Reflects a change in the vesting term for all non-vested service and performance based incentive units in Forgent Parent I, Forgent Parent II and Forgent Parent III to quarterly vesting over two years following this offering. The aggregate expense (based on an initial public offering price of $27.00 per share of Class A common stock) to be recorded straight line over the vesting period is estimated to be $24.8 million for which we have recorded $10.6 million for the year ended June 30, 2025 and $2.5 million for the three months ended September 30, 2025 in the unaudited pro forma consolidated statement of operations.

 

104


Table of Contents

UNAUDITED SUPPLEMENTAL PRO FORMA COMBINED FINANCIAL INFORMATION

This section provides unaudited supplemental pro forma combined financial information for the year ended June 30, 2024 (the “Pro Forma 2024 Financial Information”) in a manner consistent with how management views our performance and enables us to assess our results across periods in a comparable manner. We believe the Pro Forma 2024 Financial Information provides investors with relevant additional information about our financial performance for the year ended June 30, 2024. The Pro Forma 2024 Financial Information and is for informational purposes only. Our actual results could have differed materially had the Business Acquisitions occurred on July 1, 2023.

The Pro Forma 2024 Financial Information presented herein combines the period from July 1, 2023 through October 31, 2023 (“Predecessor”) and the period from September 8, 2023 (“Inception”) through June 30, 2024 (“Successor”) for the Business Acquisitions, as further adjusted as described below. The Pro Forma 2024 Financial Information gives effect to the Business Acquisitions as if they had occurred on July 1, 2023 and includes certain adjustments comparable to those set forth in Article 11 pro forma financial information. The Pro Forma 2024 Financial Information are not impacted by, nor adjusted for, the impact from the completion of the Up-C Transactions, including the issuance of common shares and the use of the proceeds from this offering as described in “Use of Proceeds.”

We believe that providing the Pro Forma 2024 Financial Information in addition to the financial information prepared in accordance with GAAP comparing these periods included elsewhere in this prospectus provides important information for investors. We believe reviewing our Pro Forma 2024 Financial Information, together with our results of operations for the year ended June 30, 2025, provides useful comparisons of the overall operating performance of our business for the years ended June 30, 2024 and 2025.

The Pro Forma 2024 Financial Information set forth below is based upon available information and assumptions that we believe are reasonable. The Pro Forma 2024 Financial Information is for illustrative and informational purposes only and is not intended to represent or be indicative of our results of operations for such periods had the above transactions occurred on their actual dates or as of any other date within the periods covered by this financial information. Pro Forma 2024 Financial Information also should not be considered representative of our future results of operations.

 

    Predecessor     Successor     Business
Acquisitions(1)
                   
    Period from
July 1, 2023
to October 31,
2023
    Period from
Inception to
June 30,
2024
    Period from
July 1, 2023
to Acquisition
Dates
    Adjustments(2)           Pro Forma
2024 Financial
Information
 
(in thousands)                                    

Revenues

  $ 64,478     $ 181,310     $ 236,926     $ —        $ 482,714  

Cost of Revenues

    40,664       113,570       136,881       1,195       (a     292,310  
 

 

 

   

 

 

   

 

 

   

 

 

     

 

 

 

Gross Profit

    23,814       67,740       100,045       (1,195       190,404  

Operating Expenses

             

Selling, general and administrative expenses

    11,321       52,077       38,416       (1,128     (b )(c)      100,686  

Depreciation and amortization

    93       20,418       970       49,860       (d     71,341  
 

 

 

   

 

 

   

 

 

   

 

 

     

 

 

 

Total Operating Expenses

    11,414       72,495       39,386       48,732         172,027  
 

 

 

   

 

 

   

 

 

   

 

 

     

 

 

 

Income (Loss) from Operations

    12,400       (4,755     60,659       (49,927       18,377  

Other Income (Expense)

             

Interest expense

    (778     (21,855     (102     (35,994     (e     (58,729

Interest income

    342       1,832       2,231       —          4,405  

Other expense

    (313     (381     107       —          (587
 

 

 

   

 

 

   

 

 

   

 

 

     

 

 

 

Total Other Expense, net

    (749     (20,404     2,236       (35,994       (54,911
 

 

 

   

 

 

   

 

 

   

 

 

     

 

 

 

Income (Loss) Before Tax (Expense) Benefit

    11,651       (25,159     62,895       (85,921       (36,534

Income Tax (Expense) Benefit

    (3,190     5,957       (13,454     19,128       (f     8,441  
 

 

 

   

 

 

   

 

 

   

 

 

     

 

 

 

Net Income (Loss)

    8,461       (19,202     49,441       (66,793       (28,093

Less: Net Income Attributable to Non-controlling Interest

    —        (1,381     —        (7,328       (8,709
 

 

 

   

 

 

   

 

 

   

 

 

     

 

 

 

Net Income (Loss) Attributable to Forgent Intermediate LLC

  $ 8,461     $ (17,821   $ 49,441     $ (59,465     $ (19,384
 

 

 

   

 

 

   

 

 

   

 

 

     

 

 

 

 

105


Table of Contents
 
(1)

Includes operations for the PwrQ Transaction, States Transaction and VanTran Transaction for the period from July 1, 2023 through the respective acquisition dates. Operations for the MGM Transaction through its acquisition date are included in the Predecessor Period from July 1, 2023 to October 31, 2023.

(2)

The adjustments presented herein give effect to the Business Acquisitions as if the transactions had occurred on July 1, 2023, including:

 

  (a)

incremental depreciation expense included in cost of revenue that is related to the fair value adjustments associated with the property and equipment acquired in the Business Acquisitions;

  (b)

incremental equity-based compensation included in selling, general and administrative expenses that is related to equity-based compensation granted in the Business Acquisitions;

  (c)

reduction in executive compensation plans based upon contractual employment agreements entered into at the date of the Business Acquisitions;

  (d)

incremental amortization expense related to the fair value adjustments associated with the intangible assets acquired in the Business Acquisitions;

  (e)

additional interest expense associated with the issuance of long-term debt to finance the Business Acquisitions; and

  (f)

the consequential income tax adjustments resulting from the Business Acquisitions.

 

106


Table of Contents

MANAGEMENT’S DISCUSSION AND ANALYSIS OF FINANCIAL CONDITION AND RESULTS OF OPERATIONS

This Management’s Discussion and Analysis of Financial Condition and Results of Operations should be read in conjunction with the sections of this prospectus captioned “Business” and our combined/consolidated financial statements and related notes to those statements included elsewhere in this prospectus. In addition to historical financial information, the following discussion and analysis contains forward-looking statements that involve risks, uncertainties and assumptions about our business and operations. Our actual results and timing of selected events may differ materially from those anticipated in these forward-looking statements as a result of many factors, including those discussed under the sections of this prospectus captioned “Special Note Regarding Forward-Looking Statements” and “Risk Factors.” Additionally, our historical results are not necessarily indicative of the results that may be expected for any period in the future.

This Management’s Discussion and Analysis of Financial Condition and Results of Operations contains the presentation of Adjusted EBITDA and Adjusted Net Income, which are not presented in accordance with GAAP. Adjusted EBITDA and Adjusted Net Income are being presented because it provides the Company and readers of this prospectus with additional insight into our operational performance relative to earlier periods and relative to our competitors. We do not intend Adjusted EBITDA and Adjusted Net Income to be substitutes for any GAAP financial information. Readers of this prospectus should use Adjusted EBITDA and Adjusted Net Income only in conjunction with Net Income, the most comparable GAAP financial measure. Reconciliations of Adjusted EBITDA and Adjusted Net Income to Net Income, the most comparable GAAP measure, are provided in “—Non-GAAP Financial Measures.”

Overview

We are a leading designer and manufacturer of electrical distribution equipment used in data centers, the power grid and energy-intensive industrial facilities. Demand for our products is growing rapidly as (i) companies accelerate investment in data centers to meet the computational requirements for cloud computing and AI, (ii) independent power producers build new generation capacity to satisfy rising electricity demand, (iii) utilities upgrade and expand T&D infrastructure to address rapid load growth and (iv) manufacturers reshore their factories to secure their supply chains and mitigate the impact of tariffs. From fiscal 2024 to fiscal 2025, our revenues grew 56% to $753.2 million and, as of September 30, 2025, we had $1,027 million of Backlog representing an increase of 44% compared to the same date in the prior year.

Electrical distribution equipment is essential for delivering electricity safely and efficiently from power plants to homes, businesses and industrial facilities and between equipment and devices within buildings. Every power plant, utility grid, data center, manufacturing facility and commercial building requires electrical distribution equipment to operate. Because distributing electricity safely and within the parameters required for the application where it is used is fundamental, purchases of electrical distribution equipment for new facilities or to replace equipment that is at the end of its useful life are rarely, if ever, optional. Additionally, because electrical distribution equipment has a high consequence of failure, including lost revenue, equipment damage and even serious injury or death, we believe customers prioritize reliability and safety over price when they select which products to purchase.

Major product categories of electrical distribution equipment that we manufacture and sell include automatic transfer switches, dry type transformers, electrical houses, generator connection cabinets, liquid filled transformers, panelboards, power distribution units, power skids, remote power panels, switchboards, switchgear and tap boxes. In fiscal 2025, no product category represented more than 13% of our revenues.

We sell Standard Products, Custom Products and Powertrain Solutions. Our Standard Products leverage common designs that are suitable for basic applications and are typically manufactured in large quantities. Our Custom Products are designed for a specific project or application, involve significant consultation between our

 

107


Table of Contents

in-house engineering team and the customer and are typically produced in small quantities. Our Powertrain Solutions are combinations of Custom Products that are integrated together, skidded together or designed to work together as a system. We also provide on-site commissioning and maintenance services for our products. In fiscal 2025, we generated approximately 5%, 78%, 13% and 4% of our revenues from Standard Products, Custom Products, Powertrain Solutions and services, respectively.

We specialize in manufacturing Custom Products and Powertrain Solutions that are “engineered-to-order” for technically demanding applications, including data center power distribution, utility substations and energy-intensive manufacturing. We typically produce more than 1,500 unique designs each year for our customers, and in fiscal 2025 our average “batch count” was 15, which means on average we manufactured 15 units for each unique design we developed. Demand for customized electrical distribution equipment is increasing as data centers, independent power producers, utilities and other customers seek to address varying power quality and availability, stringent uptime requirements, challenging form factors and environments, demanding thermal management requirements, integration with other equipment and systems, evolving regulatory requirements and safety considerations and rising construction costs and labor scarcity.

Our customers include: technology, power, utility and industrial companies who purchase from us directly; intermediaries such as OEMs and integrators who incorporate our products into systems that they sell; contractors that build data centers, power plants and T&D infrastructure; and electrical products distributors. We generated approximately 42%, 23%, 19% and 16% of our fiscal 2025 revenues from the Data Center, Grid, Industrial and other markets, respectively. In fiscal 2025, substantially all of our revenues were generated from customers located in North America.

We are a U.S. company. Our principal manufacturing campuses are located in Minnesota, Texas, Maryland, California and Mexico, and we had approximately 2,000 full-time employees as of September 30, 2025.

Performance Measures

In managing our business and assessing financial performance, we supplement the information provided by the combined/consolidated financial statements with other operating metrics. These operating metrics are utilized by our management to evaluate our business, measure our performance, identify trends affecting our business and formulate projections.

We present non-GAAP performance measures as we believe it is appropriate for investors to consider adjusted financial measures in addition to results in accordance with GAAP.

These non-GAAP financial measures provide supplemental information and should not be considered replacements for results in accordance with GAAP. Management uses non-GAAP financial measures internally for planning and forecasting purposes and in its decision-making processes related to the operations of our company. We believe these measures provide meaningful information to us and investors because they enhance the understanding of our operating performance, ability to generate cash, and the trends of our business. Additionally, we believe investors benefit from having access to the same financial measures that management uses in evaluating our operations.

The primary financial metrics we use to evaluate our overall performance and to track the business results from year to year are revenue, Adjusted EBITDA, Adjusted EBITDA margin and Adjusted Net Income. We also utilize Backlog to enable us to evaluate trends in our future revenues and market share.

 

108


Table of Contents

The following table sets forth a summary of our financial highlights for the periods indicated (dollars in thousands):

 

    Predecessor     Successor     Pro Forma
2024 Financial
Information
    Successor  
    Period from
July 1, 2023 to
October 31, 2023
    Period from
Inception to
June 30, 2024
    Year Ended
June 30, 2025
    Three Months Ended
September 30,
 
    2024     2025  

Revenue

  $ 64,478     $ 181,310     $ 482,714     $ 753,188     $ 154,013     $ 283,274  

Adjusted EBITDA(1)

  $ 14,635     $ 23,250     $ 99,209     $ 169,173     $ 43,220     $ 65,100  

Adjusted EBITDA margin(1)

    22.7     12.8     20.6     22.5     28.1     23.0

Adjusted Net Income(1)

  $ 10,040     $ 5,165     $ 33,487     $ 88,670     $ 23,380     $ 39,570  

End of Period Backlog

    N/A     $ 638,780     $ 638,780     $ 849,854     $ 713,346     $ 1,027,128  

 

(1)

Adjusted EBITDA, Adjusted EBITDA margin and Adjusted Net Income are non-GAAP financial measures. See “—Non-GAAP Financial Measures” below for additional information about Adjusted EBITDA, Adjusted EBITDA margin and Adjusted Net Income and for reconciliations to net income, the most directly comparable GAAP financial measures.

Key Factors Affecting Our Performance

We believe our financial performance, results of operations and future success depend on a number of factors that present significant opportunities for us, but also pose risks and challenges, including those described below and in “Risk Factors.”

Data Center Construction Activity

We derive a significant portion of our revenues from products used in data centers, and demand for our products depends, in part, on continued investment in digital infrastructure generally and data centers specifically. Investment in data centers is subject to a number of factors, including the frequency and nature of innovations, whether or not developing or implementing those innovations requires new physical infrastructure and the availability of capital to fund investments in that infrastructure.

Infrastructure Investment

Demand for our products depends in part on the level of investment in new data centers, manufacturing facilities, power plants and T&D infrastructure, which is subject to business and economic cycles. We typically see greater demand for our products when the economy is growing, interest rates are stable or falling and government policy stimulates domestic investment because these conditions encourage businesses to invest in their facilities. We typically see less demand for our products when the economy is contracting and interest rates are rising.

Offering Mix

The profit margins we earn can vary significantly based on the type of product we sell, the level of customization, the size of the order and other factors. We typically earn higher profit margins on engineered to order Custom Products and Powertrain Solutions than on Standard Products. Our overall profit margins can vary between quarters based on offering mix in the period. Our profit margins can also vary based on the amount of revenue from services that we generate as a percentage of our total revenues in the period.

Capacity Utilization

Our industry is currently capacity constrained in many product categories. Higher capacity utilization gives us and our competitors greater pricing power as well as additional leverage on our fixed costs. We believe we are

 

109


Table of Contents

more vertically integrated than many of our competitors so we typically benefit when products or components that we make in-house, but that many of our competitors must purchase, such as medium voltage switchgear and transformers, are in short supply. Changes in the level of capacity utilization in our factories and across our industry can influence the pricing of our products and increase or decrease our profit margins in the period.

Cost of Raw Material and Labor Inputs

Our largest expenses for purchases of key raw materials are electrical steel, carbon steel, copper, aluminum and other key raw materials used to manufacture our products. Steel and copper are subject to significant price volatility. The cost of raw materials that we purchase, as well as the cost of components that we manufacture in Mexico and ship to the United States, can also be impacted directly or indirectly by the imposition of tariffs on foreign imports to the United States or geopolitical events that disrupt our supply chain. Our profit margins are impacted by, among other things, our ability to pass increases in the cost of our raw materials on to our customers, including any tariffs, and to manage the level of raw material inventory that we hold. In addition, the cost of hourly labor to produce our products can impact our profit margins. The cost of labor is influenced by the availability of labor, prevailing wages in the areas where our plants are located and other factors. While we have not experienced any significant adverse impact on our business from raw material price volatility, tariffs, supply chain disruptions or labor shortages, any of these factors could have a significant adverse impact on our business in the future.

Key Components of Our Results of Operations

The following discussion describes certain line items in our combined/consolidated statements of operations.

Revenue

We generate revenue primarily from the sale of electrical distribution equipment. Major categories of electrical distribution equipment that we sell include ATSs, dry type transformers, eHouses, generator connection cabinets, liquid filled transformers, panelboards, PDUs, power skids, RPPs, switchboards, switchgear and tap boxes. We typically sell our products pursuant to purchase orders or sales contracts that specify price, design specifications, delivery dates and warranty for the products being purchased, among other things. Purchase orders and sales contracts can range in value from several thousand to millions of dollars.

Our revenue is affected by changes in the volume and price of products purchased by our customers. Volume is driven by the demand for our products while price is determined by product type, design specifications, lead-time, the level of customization, end market, availability of supply and strength of competitors’ product offerings.

Our revenue growth is dependent on:  continued growth in the end markets we serve, including the Data Center, Grid and Industrial markets; our ability to expand our manufacturing capacity to meet demand; and our ability to develop and introduce new and innovative products that address the changing technology and performance requirements of our customers.

Cost of Revenues and Gross Profit

Cost of revenues consists primarily of product costs and fixed overhead. Product costs include purchased materials and labor as well as costs related to shipping, tariffs, customer support and product warranty. Fixed overhead includes facilities cost and depreciation of testing and manufacturing equipment which are not directly affected by sales volume. Labor costs in our cost of revenues include both direct labor costs as well as costs attributable to any individuals whose activities relate to the transformation of raw materials or components into finished goods and the transportation of finished goods to the customer. Our product costs are affected by: our

 

110


Table of Contents

sales volume; the cost of raw materials, including electrical steel, carbon steel, copper, aluminum, and other key raw materials; the cost of components, including circuit breakers, accessories and gauges; technological innovation; economies of scale; and improvements in production processes and automation. We do not currently hedge against changes in the price of raw materials.

Gross profit may vary from quarter to quarter and is primarily affected by our sales volume, product costs, product mix, customer mix, end market mix and seasonality.

Operating Expenses

Operating expenses consist of selling, general and administrative expenses, transaction costs and depreciation and amortization. We expect to continue to invest substantial resources to support our growth and anticipate our operating expenses will increase in absolute dollar amounts for the foreseeable future.

Selling, General and Administrative Expenses

Selling, general and administrative expenses consist primarily of salaries, share based compensation, employee benefits and payroll taxes related to our executives, sales, finance and accounting, human resources, IT, engineering and legal organizations, travel expenses, facilities costs, marketing expenses, bad debt expense and fees for professional services. Professional services consist of audit, legal, tax, insurance, IT and other costs. We have increased and expect to continue to increase our sales and marketing personnel in connection with the expansion of our business. We also expect to incur additional expenses related to becoming publicly traded, including additional directors’ and officers’ liability insurance, director fees, additional expenses associated with complying with the reporting requirements of the SEC, transfer agent fees, costs relating to additional accounting, legal and administrative personnel, increased auditing, tax and legal fees, stock exchange listing fees and other public company expenses. In addition, in connection with this offering, we expect to award approximately $16.3 million of cash bonuses to twelve of our employees in connection with their offer letters, including to Mr. Niederpruem and Mr. Fiedler (see “Executive and Director Compensation”).

Depreciation

Depreciation in our operating expenses consists of costs associated with property and equipment not used in the manufacturing of our products. We expect that as we continue to grow both our revenue and our general and administrative personnel, we will require additional property and equipment to support this growth resulting in additional depreciation expenses.

Amortization

Amortization of intangibles consists of customer relationships, trade names, Backlog and non-compete agreements over their expected period of use.

Non-Operating Expenses

Interest Expense

Interest expense consists of interest and other charges paid in connection with our 2023 Debt Facilities.

Interest Income

Interest income consists of income received on our cash and cash equivalents invested in money market accounts or similar short-term investments.

Income Taxes

We are subject to federal, state and local income taxes in the United States and foreign taxes.

 

111


Table of Contents

Results of Operations

The following tables set forth our combined/consolidated results of operations for the periods presented. This information is derived from our accompanying combined/consolidated financial statements included elsewhere in this prospectus and prepared in accordance with GAAP. The period-to-period comparisons of our historical results are not necessarily indicative of the results that may be expected in the future, including for the reasons described above under “—Key Factors Affecting Our Performance.”

Our operating results prior to the MGM Transaction for the period from July 1, 2023 through October 31, 2023 are presented as the “Predecessor,” and our operating results for the period from Inception through June 30, 2024, along with the year ended June 30, 2025, are presented as the “Successor.”

 

    Predecessor     Successor           Successor  
    Period from
July 1, 2023 to
October 31, 2023
    Period from
Inception to
June 30, 2024
    Pro Forma
2024 Financial
Information
    Year Ended
June 30, 2025
    Three Months Ended
September 30,
 
    2024     2025  

(in thousands)

             

Revenues

  $ 64,478     $ 181,310     $ 482,714     $ 753,188     $ 154,013     $ 283,274  

Cost of Revenues

    40,664       113,570       292,310       475,122       87,568       185,322  
 

 

 

   

 

 

   

 

 

   

 

 

   

 

 

   

 

 

 

Gross Profit

    23,814       67,740       190,404       278,066       66,445       97,952  

Operating Expenses

             

Selling, general and administrative expenses

    11,321       52,077       100,686       146,270       26,147       53,583  

Depreciation and amortization

    93       20,418       71,341       59,559       17,697       13,206  
 

 

 

   

 

 

   

 

 

   

 

 

   

 

 

   

 

 

 

Total Operating Expenses

    11,414       72,495       172,027       205,829       43,844       66,789  
 

 

 

   

 

 

   

 

 

   

 

 

   

 

 

   

 

 

 

Income (Loss) from Operations

    12,400       (4,755     18,377       72,237       22,601       31,163  

Other Income (Expense)

             

Interest expense

    (778     (21,855     (58,729     (54,778     (14,878     (13,873

Interest income

    342       1,832       4,405       5,558       1,679       905  

Other expense

    (313     (381     (587     (231     (854     295  
 

 

 

   

 

 

   

 

 

   

 

 

   

 

 

   

 

 

 

Total Other Expense, net

    (749     (20,404     (54,911     (49,451     (14,053     (12,673
 

 

 

   

 

 

   

 

 

   

 

 

   

 

 

   

 

 

 

Income (Loss) Before Tax (Expense) Benefit

    11,651       (25,159     (36,534     22,786       8,548       18,490  

Income Tax (Expense) Benefit

    (3,190     5,957       8,441       (5,340     (1,211     (2,934
 

 

 

   

 

 

   

 

 

   

 

 

   

 

 

   

 

 

 

Net Income (Loss)

    8,461       (19,202     (28,093     17,446       7,337       15,556  
 

 

 

   

 

 

   

 

 

   

 

 

   

 

 

   

 

 

 

Less: net income (loss) Attributable to non-controlling interest

    —        (1,381     (8,709     2,250       1,056       5,543  
 

 

 

   

 

 

   

 

 

   

 

 

   

 

 

   

 

 

 

Net Income (Loss) Attributable to Forgent Intermediate LLC

  $ 8,461     $ (17,821   $ (19,384   $ 15,196     $ 6,281     $ 10,013  
 

 

 

   

 

 

   

 

 

   

 

 

   

 

 

   

 

 

 
 

Other Financial Information

             

Adjusted EBITDA(1)

  $ 14,635     $ 23,250     $ 99,209     $ 169,173     $ 43,220     $ 65,100  
 

 

 

   

 

 

   

 

 

   

 

 

   

 

 

   

 

 

 

Adjusted Net Income(1)

  $ 10,040     $ 5,165     $ 33,487     $ 88,670     $ 23,380     $ 39,570  
 

 

 

   

 

 

   

 

 

   

 

 

   

 

 

   

 

 

 
 
(1)

Adjusted EBITDA and Adjusted Net Income are non-GAAP financial measures. See “—Non-GAAP Financial Measures” below for additional information about Adjusted EBITDA and Adjusted Net Income and for reconciliations to the most directly comparable GAAP financial measures.

 

112


Table of Contents

Comparison of Operations for the Three Months Ended September 30, 2024 and 2025

Revenues

Revenues for the three months ended September 30, 2025 were $283.3 million as compared to $154.0 million for three months ended September 30, 2024. The increase in revenues was driven by increases in sales of Custom Products and Powertrain Solutions attributable to growing customer demand for our products.

Cost of Revenues

Cost of revenues for the three months ended September 30, 2025 were $185.3 million as compared to $87.6 million for the three months ended September 30, 2024. The increase in cost of revenues was primarily driven by an increase in material and labor costs related to higher sales volumes and an increase in fixed overhead costs related to the expansion of our manufacturing facilities.

Operating Expenses:

Selling, General and Administrative

Selling, general and administrative expenses for the three months ended September 30, 2025 were $53.6 million as compared to $26.1 million for the three months ended September 30, 2024. The increase in selling, general and administrative expenses was driven by increases in headcount, sales and marketing costs, professional services and IT costs to support our growth.

Depreciation

Depreciation for the three months ended September 30, 2025 was $3.1 million as compared to $1.1 million for the three months ended September 30, 2024. The increase in depreciation was primarily driven by an increase in property and equipment related to the expansion of our manufacturing facilities in fiscal 2025.

Amortization

Amortization of intangibles for the three months ended September 30, 2025 was $12.8 million as compared to $17.5 million for the three months ended September 30, 2024. The decrease in amortization was driven by Backlog from certain acquisitions being fully amortized in fiscal 2025.

Interest Expense

Interest expense for the three months ended September 30, 2025 was $13.9 million as compared to $14.9 million for the three months ended September 30, 2024. The decrease in interest expense was due to lower interest rates in 2025 as compared to 2024 related to our variable interest rate on our Senior Debt.

Interest Income

Interest income for the three months ended September 30, 2025 was $0.9 million as compared to $1.7 million for the three months ended September 30, 2024. The decrease in interest income resulted from (i) reduced cash and cash equivalents as a result of our 2025 expenditures for property and equipment and (ii) lower interest rates in 2025 as compared to 2024.

Income Tax (Expense) Benefit

Income tax (expense) benefit was $(2.9) million and $(1.2) million for the three months ended September 30, 2025 and three months ended September 30, 2024, respectively. Our effective income tax rate for the three months ended September 30, 2025 and September 30, 2024 was 15.9% and 14.2%, respectively.

 

113


Table of Contents

Net Income (Loss)

As a result of the factors discussed above, net income was $15.6 million and $7.3 million for the three months ended September 30, 2025 and three months ended September 30, 2024, respectively.

Comparison of Operations for the Period from July 1, 2023 through October 31, 2023 (Predecessor), the Period from Inception through June 30, 2024 (Successor), and for the year ended June 30, 2025 (Successor)

Revenues

Revenues for the year ended June 30, 2025 (Successor) were $753.2 million as compared to $181.3 million for the period from Inception to June 30, 2024 (Successor) and $64.5 million the period July 1, 2023 to October 31, 2023 (Predecessor). The increase in revenues was driven by approximately $270.5 million of organic growth and the full year contribution of the Business Acquisitions. Approximately 85% of the $270.5 million increase in revenues resulted from higher volumes with the balance resulting from higher prices. Higher prices are driven by a combination of mix shift to more complex engineered-to-order products and Powertrain Solutions, pass-through of raw material and labor cost inflation, and discretionary price increases.

Cost of Revenues

Cost of revenues for the year ended June 30, 2025 (Successor) were $475.1 million as compared to $113.6 million for the period from Inception to June 30, 2024 (Successor) and $40.7 million for the period from July 1, 2023 to October 31, 2023 (Predecessor). The increase in cost of revenues for fiscal 2025 was driven primarily by higher sales volumes.

Operating Expenses:

Selling, General and Administrative

Selling, general and administrative expenses for the year ended June 30, 2025 (Successor) were $146.3 million as compared to $52.1 million for the period from Inception to June 30, 2024 (Successor) and $11.3 million for period from July 1, 2023 to October 31, 2023 (Predecessor). The increase in selling, general and administrative expenses was driven by the full year impact of the Business Acquisitions and increases in headcount, sales and marketing costs, professional services, and IT costs to support our growth.

Depreciation

Depreciation for the year ended June 30, 2025 (Successor) was $0.9 million as compared to $0.3 million for the period from Inception to June 30, 2024 (Successor) and $0.1 million for the period from July 1, 2023 to October 31, 2023 (Predecessor). The increase in depreciation was primarily driven by an increase in property and equipment related to our capacity expansion.

Amortization

Amortization of intangibles for the year ended June 30, 2025 (Successor) was $58.7 million as compared to $20.1 million for the period from Inception to June 30, 2024 (Successor). The increase in amortization was driven by the full year impact of the Business Acquisitions. During the period from July 1, 2023 to October 31, 2023 (Predecessor), there was no amortization of intangibles.

Interest Expense

Interest expense for the year ended June 30, 2025 (Successor) was $54.8 million as compared to $21.9 million for the period from Inception to June 30, 2024 (Successor) and $0.8 million for the period from

 

114


Table of Contents

July 1, 2023 to October 31, 2023 (Predecessor). The increase in interest expense was due to borrowings under our Senior Debt being outstanding for longer periods in fiscal 2025 as compared to 2024, offset by a reduction in interest rates. The period from Inception to June 30, 2024 included a write off of $3.1 million of deferred financing costs, as a result of the amendment to our 2023 Credit Agreement in June 2024.

Interest Income

Interest income for the year ended June 30, 2025 (Successor) was $5.6 million as compared to $1.8 million for the period from Inception to June 30, 2024 (Successor) and $0.3 million for the period from July 1, 2023 to October 31, 2023 (Predecessor). The increase in interest income resulted from higher cash and cash equivalent balances generating interest income for a longer period in fiscal 2025 as compared to 2024.

Income Tax (Expense) Benefit

Income tax (expense) benefit was $(5.3) million, $6.0 million and $(3.2) million for the year ended June 30, 2025 (Successor), for the period from Inception to June 30, 2024 (Successor) and the period from July 1, 2023 to October 31, 2023 (Predecessor), respectively. Our effective income tax rate for the year ended June 30, 2025 (Successor), the period from Inception to June 30, 2024 (Successor) and the period from July 1, 2023 to October 31, 2023 (Predecessor) was 23.4%, 23.7% and 27.4%, respectively. The decrease in our effective rate was due to net income before tax from flow through entities for which we do not receive an allocation of federal taxable income and research and development credits offset by a $2.0 million negative impact from the effect of outside basis differences in a domestic subsidiary as a result of the combination.

Net Income (Loss)

As a result of the factors discussed above, net income (loss) was $17.4 million, $(19.2) million and $8.5 million for the year ended June 30, 2025 (Successor), the period from Inception to June 30, 2024 (Successor) and the period from July 1, 2023 to October 31, 2023 (Predecessor), respectively.

Non-GAAP Financial Measures

We present non-GAAP performance measures as we believe it is appropriate for investors to consider adjusted financial measures in addition to results in accordance with GAAP.

These non-GAAP financial measures provide supplemental information and should not be considered replacements for results in accordance with GAAP. Management uses non-GAAP financial measures internally for planning and forecasting purposes and in its decision-making processes related to the operations of our Company. We believe these measures provide meaningful information to us and investors because they enhance the understanding of our operating performance, ability to generate cash, and the trends of our business. Additionally, we believe investors benefit from having access to the same financial measures that management uses in evaluating our operations.

The primary limitation of these measures is they exclude the financial impact of items that would otherwise either increase or decrease our reported results. This limitation is best addressed by using these non-GAAP financial measures in combination with the most directly comparable GAAP financial measures in order to better understand the amounts, character, and impact of any increase or decrease in reported amounts. These non-GAAP financial measures may not be comparable to similarly-titled measures reported by other companies, which limits its usefulness as a comparative measure.

Among other limitations, Adjusted EBITDA and Adjusted Net Income do not reflect our cash expenditures, or future requirements, for capital expenditures or contractual commitments and do not reflect the impact of certain cash charges resulting from matters we consider not to be indicative of our ongoing operations. Adjusted EBITDA and Adjusted Net Income also do not reflect income tax expense, or benefit.

 

115


Table of Contents

Because of these limitations, Adjusted EBITDA and Adjusted Net Income should not be considered in isolation or as a substitute for performance measures calculated in accordance with GAAP. We compensate for these limitations by relying primarily on our GAAP results and using Adjusted EBITDA and Adjusted Net Income on a supplemental basis. You should review the reconciliations of net income (loss) to Adjusted EBITDA and Adjusted Net Income respectively below and not rely on any single financial measure to evaluate our business.

Our non-GAAP financial measures include:

 

   

Adjusted EBITDA – We define Adjusted EBITDA as net income (loss) plus or minus (i) interest expense, (ii) interest income, (iii) income tax benefit (expense), (iv) depreciation expense, (v) amortization of intangibles, (vi) equity-based compensation, (vii) Sponsor fees and expenses, (viii) public company readiness costs, (ix) earnout expenses, (x) non-recurring integration and consulting fees and (xi) investment banking fees and expenses.

 

   

Adjusted EBITDA margin – We define Adjusted EBITDA margin as Adjusted EBITDA divided by revenues.

 

   

Adjusted Net Income – We define Adjusted Net Income as net income (loss) plus or minus (i) amortization of intangibles, (ii) amortization of deferred financing costs, (iii) equity-based compensation, (iv) Sponsor fees and expenses, (v) public company readiness costs, (vi) earnout expenses, (vii) non-recurring integration and consulting fees, (viii) investment banking fees and expenses and (ix) tax impact of adjustments.

Adjusted EBITDA

Adjusted EBITDA is intended as supplemental measure of performance that is neither required by, nor presented in accordance with, GAAP. We present Adjusted EBITDA because we believe it assists investors and analysts in comparing our performance across reporting periods on a consistent basis by excluding items that we do not believe are indicative of our core operating performance.

In addition, we use Adjusted EBITDA (i) in evaluating management’s performance when determining incentive compensation, (ii) to evaluate the effectiveness of our business strategies and (iii) because our senior debt agreements use a similar metric to measure our compliance with certain covenants.

 

116


Table of Contents

The table below reconciles net income (loss) to Adjusted EBITDA for the periods presented:

 

    Predecessor      Successor           Successor  
    Period from
July 1, 2023 to
October 31, 2023
     Period from
Inception to
June 30, 2024
    Pro Forma
2024 Financial
Information
    Year Ended
June 30, 2025
    Three Months Ended
September 30,
 
    2024     2025  

(in thousands)

              

Net income (loss)

  $ 8,461      $ (19,202   $ (28,093   $ 17,446     $ 7,337     $ 15,556  

Interest expense

    778        21,855       58,729       54,778       14,878       13,873  

Interest income

    (342      (1,832     (4,405     (5,558     (1,679     (905

Income tax (benefit) expense

    3,190        (5,957     (8,441     5,340       1,211       2,934  

Depreciation expense

    373        1,162       3,420       6,188       1,144       3,106  

Amortization of intangibles

    —         20,142       70,074       58,676       17,498       12,778  

Equity-based compensation

    —         653       1,496       1,784       493       560  

Sponsor fees and expenses(1)

    —         2,386       2,386       15,171       1,762       6,600  

Public company readiness costs(2)

    —         —        —        6,086       42       1,402  

Earnout expenses(3)

    —         —        —        5,000       —        5,400  

Non-recurring integration and consulting fees(4)

    2,175        543       543       4,262       534       3,796  

Investment banking fees and expenses(5)

    —         3,500       3,500       —        —        —   
 

 

 

    

 

 

   

 

 

   

 

 

   

 

 

   

 

 

 

Adjusted EBITDA

  $  14,635      $   23,250     $ 99,209     $ 169,173     $ 43,220     $ 65,100  
 

 

 

    

 

 

   

 

 

   

 

 

   

 

 

   

 

 

 
 
(1)

Represents fees and expense reimbursements paid to our Sponsor, which will no longer be paid following the consummation of this offering.

(2)

Represents non-recurring professional services fees we incurred in connection with readying the Company for this offering, post-initial public offering compliance requirements and statutory SEC reporting as well as certain non-recurring recruiting costs.

(3)

Represents non-recurring earnout amounts accrued to certain sellers in connection with the Business Acquisitions.

(4)

Represents non-recurring professional services fees we incurred in connection with certain post-acquisition activities, including valuation, technical accounting and integration consulting services.

(5)

Represents investment banking fees and expenses associated with the Business Acquisitions.

Adjusted Net Income

Adjusted Net Income is intended as a supplemental measure of performance that is neither required by, nor presented in accordance with, GAAP. We present Adjusted Net Income because we believe it assists investors and analysts in comparing our performance across reporting periods on a consistent basis by excluding items that we do not believe are indicative of our core operating performance.

In addition, we use Adjusted Net Income (i) in evaluating management’s performance when determining incentive compensation and (ii) to evaluate the effectiveness of our business strategies.

 

117


Table of Contents

The following table reconciles net income (loss) to Adjusted Net Income for the periods presented:

 

    Predecessor      Successor           Successor  
    Period from
July 1, 2023 to
October 31, 2023
     Period from
Inception to
June 30, 2024
    Pro Forma
2024 Financial
Information
    Year Ended
June 30, 2025
    Three Months Ended
September 30,
 
    2024     2025  

(in thousands)

              

Net income (loss)

  $ 8,461      $ (19,202   $ (28,093   $ 17,446     $ 7,337     $ 15,556  

Amortization of intangibles

    —         20,142       70,074       58,676       17,498       12,778  

Amortization of deferred financing costs

    —         4,174       2,511       2,511       700       999  

Equity-based compensation

    —         653       1,496       1,784       493       560  

Sponsor fees and expenses(1)

    —         2,386       2,386       15,171       1,762       6,600  

Public company readiness costs(2)

    —         —        —        6,086       42       1,402  

Earnout expenses(3)

    —         —        —        5,000       —        5,400  

Non-recurring integration and consulting fees(4)

    2,175        543       543       4,262       534       3,796  

Investment banking fees and expenses(5)

    —         3,500       3,500       —        —        —   

Tax impact of adjustments(6)

    (596      (7,031     (18,930     (22,266     (4,986     (7,521
 

 

 

    

 

 

   

 

 

   

 

 

   

 

 

   

 

 

 

Adjusted Net Income

  $  10,040      $   5,165     $ 33,487     $ 88,670     $ 23,380     $ 39,570  
 

 

 

    

 

 

   

 

 

   

 

 

   

 

 

   

 

 

 
 
(1)

Represents fees and expense reimbursements paid to our Sponsor, which will no longer be paid following the consummation of this offering.

(2)

Represents non-recurring professional services fees we incurred in connection with readying the Company for this offering, post-initial public offering compliance requirements and statutory SEC reporting as well as certain non-recurring recruiting costs.

(3)

Represents non-recurring earnout amounts accrued to certain sellers in connection with the Business Acquisitions.

(4)

Represents non-recurring professional services fees we incurred in connection with certain post-acquisition activities, including valuation, technical accounting and integration consulting services.

(5)

Represents investment banking fees and expenses associated with the Business Acquisitions.

(6)

Represents the estimated tax impact of all Adjusted Net Income add-backs, excluding those which represent permanent differences between book versus tax.

 

118


Table of Contents

Liquidity and Capital Resources

The following table shows our cash flows from operating activities, investing activities and financing activities for the stated periods:

 

    Predecessor      Successor  
    Period from
July 1, 2023 to
October 31, 2023
     Period from
Inception to
June 30, 2024
    Year Ended
June 30, 2025
    Three Months Ended
September 30,
 
    2024     2025  

(in thousands)

            

Net cash provided by (used in) operating activities

  $ 4,733      $ (4,630   $ 45,022     $ 17,012     $ 5,935  

Net cash used in investing activities

    (1,759      (744,650     (84,115     (8,108     (29,889

Net cash provided by (used in) financing activities

    4,592        935,676       (35,981     (2,412     (5,997
 

 

 

    

 

 

   

 

 

   

 

 

   

 

 

 

Increase (decrease) in cash and cash equivalents

  $ 7,566      $ 186,396     $ (75,074   $ 6,492     $ (29,951
 

 

 

    

 

 

   

 

 

   

 

 

   

 

 

 

Cash interest paid

  $ 778      $ 10,385     $ 54,605     $ 15,867     $ 13,061  
 

 

 

    

 

 

   

 

 

   

 

 

   

 

 

 

Cash taxes paid

  $ 1,000      $ 10,406     $ 7,392     $ 1,491     $ 949  
 

 

 

    

 

 

   

 

 

   

 

 

   

 

 

 

We finance our operations primarily with operating cash flows, short and long-term borrowings. Our ability to generate positive cash flow from operations is dependent upon the amount of income from operations that we generate before amortization expense and other non-cash items. Based on our past performance and current expectations, we believe operating cash flows will be sufficient to meet our future cash needs for the next twelve months. Our indebtedness provide additional sources of short and long-term liquidity to fund operations.

As of September 30, 2025, our cash and cash equivalents were $81.4 million. Net working capital as of September 30, 2025 was $161.6 million.

As of September 30, 2025, we had outstanding borrowings of $509.8 million under the 2023 Term Loan Facility and $56.4 million available for additional borrowings under the 2023 Revolving Facility.

Our level of indebtedness increases the risk that we may be unable to generate sufficient cash flow to pay amounts due in respect of our indebtedness. Despite substantial levels of indebtedness, we and our subsidiaries have the ability to incur more indebtedness. Our indebtedness could have other important consequences to you and significant effects on our business. In addition, the Senior Credit Agreement contains, and the agreements evidencing or governing our future indebtedness may contain, restrictive covenants that will limit our ability to engage in activities that may be in our long-term best interests. Our failure to comply with those covenants is not fully within our control and could result in an event of default which, if not cured or waived, could result in the acceleration of all of our indebtedness and trigger adverse consequences. See “Risk Factors—Financial, Tax and General Risks—Our indebtedness requires us to dedicate a substantial portion of our cash flow from operations and could adversely affect our financial flexibility and our competitive position.”

Operating Activities

For the three months ended September 30, 2025, cash provided by operating activities was $5.9 million. Cash provided by operating activities was primarily driven by net income of $15.6 million. Cash provided by operating activities was favorably impacted by $21.5 million of net non-cash items, including $15.9 million of depreciation and amortization. Cash flow from operations for the three months ended September 30, 2025 was reduced by $31.1 million for working capital items, including uses of cash of $29.0 million for accounts receivable resulting from increased revenues, $27.5 million for inventory to support orders in Backlog and a

 

119


Table of Contents

reduction in deferred revenue of $5.9 million offset by sources of cash from accounts payable of $17.8 million mainly related to inventory purchases and accrued expenses of $19.6 million primarily related to compensation and sponsor fees.

For the three months ended September 30, 2024, cash provided by operating activities was $17.0 million. Cash provided by operating activities was primarily driven by net income of $7.3 million. Cash provided by operating activities was favorably impacted by $19.7 million of net non-cash items, including $18.6 million of depreciation and amortization. Cash flow from operations for the three months ended September 30, 2024 was reduced by $10.1 million for working capital items including uses of cash of $11.9 million for accounts receivable resulting from increased revenues and $3.4 million for inventory to support orders in Backlog offset by sources of cash from accounts payable of $4.4 million mainly related to inventory purchases.

For the year ended June 30, 2025 (Successor), cash provided by operating activities was $45.0 million. Cash provided by operating activities was primarily driven by net income of $17.4 million. Cash provided by operating activities was favorably impacted by $61.6 million of net non-cash items, including $64.9 million of depreciation and amortization. Cash flow from operations for the year ended June 30, 2025 (Successor) was reduced by $34.0 million for working capital items including uses of cash of $78.5 million for accounts receivable resulting from increased revenues, $34.5 million for inventory to support orders in Backlog, $18.5 million for prepaid and other assets offset by sources of cash from accounts payable of $35.2 million primarily related to inventory purchases, accrued expenses of $44.5 million primarily related to increases in compensation, taxes and sponsor fees and deferred revenues of $20.8 million related to increased deposits on a higher Backlog.

For the period from Inception to June 30, 2024 (Successor), cash used in operating activities was $4.6 million. Cash used in operating activities was primarily driven by net loss of $(19.2) million, which was impacted by transaction costs related to the Business Acquisitions and a $2.8 million increase in working capital accounts to support higher sales volumes, offset by favorable non-cash items of $17.4 million.

For the period from July 1, 2023 to October 31, 2023 (Predecessor), cash provided by operating activities was $4.7 million. Cash provided by operating activities was driven by net income of $8.5 million, which included transaction costs related to the MGM Transaction, offset by a $2.8 million increase in working capital accounts to support higher sales volumes and unfavorable non-cash adjustments of $0.9 million.

Investing Activities

For the three months ended September 30, 2025, cash used in investing activities of $29.9 million was primarily related to purchases of property and equipment for our capacity expansion.

For the three months ended September 30, 2024, cash used in investing activities of $8.1 million consisting of purchases of property and equipment.

For the year ended June 30, 2025 (Successor), cash used by investing activities of $84.1 million was primarily related to purchases of property and equipment for our capacity expansion. We expect to make substantially all remaining capital expenditures related to our capacity expansion during fiscal 2026.

For the period from Inception to June 30, 2024 (Successor), cash used in investing activities was $744.7 million, of which $741.7 million was related to the Business Acquisitions and $2.9 million was related to the purchase of plant and equipment.

For the period from July 1, 2023 to October 31, 2023 (Predecessor), cash used in investing activities was $1.8 million consisting of purchases of plant and equipment.

 

120


Table of Contents

Financing Activities

For the three months ended September 30, 2025, cash used in financing activities was $6.0 million, of which $1.3 million related to payments on the 2023 Debt Facilities, $1.4 million distribution, $3.1 million related to deferred offering costs and $0.2 million in costs related to deferred financing costs.

For the three months ended September 30, 2024, cash used in financing activities was $2.4 million, of which $1.3 million related to payments on the 2023 Debt Facilities and $1.1 million related to deferred offering costs.

For the year ended June 30, 2025 (Successor), cash used in financing activities was $36.0 million, of which $5.2 million related to payments on the 2023 Debt Facilities, $13.3 million related to tax distributions to members, $13.1 million payable to certain sellers related to the Business Acquisitions and deferred offering costs of $4.5 million associated with preparing for this offering.

For the period from Inception to June 30, 2024 (Successor), cash provided by financing activities was $935.7 million, of which $436.5 million related to capital contributions and $517.3 million was attributable to borrowings to fund the Business Acquisitions offset by $17.1 million in debt financing costs related to the 2023 Debt Facilities.

For the period from July 1, 2023 to October 31, 2023 (Predecessor), cash provided by financing activities was $4.6 million, of which $5.3 million related to an increase in the line of credit which was offset by a $0.7 million in distributions to stockholders.

Backlog

As of September 30, 2025, we had $1,027.1 million of Backlog of which approximately 47%, 30%, 13% and 10% was attributable to Data Center, Grid, Industrial and other markets, respectively. Approximately 37% of our Backlog as of September 30, 2025 was orders from first-time Forgent customers (i.e., customers that did not generate revenue during the three-year period ended June 30, 2025).

The following sets forth our Backlog for the periods described:

 

     June 30,      September 30,  
     2024      2025      2024      2025  

Backlog

   $ 638,780      $ 849,854      $ 713,346      $ 1,027,138  

Debt Obligations

For a discussion of our debt obligations see Note 10, “Long-Term Debt” and Note 21, “Subsequent Events” in our combined/consolidated financial statements included elsewhere in this prospectus.

Product Warranty

For a discussion of our product warranties see Note 2, “Summary of Significant Accounting Policies—Warranty Liability” in our combined/consolidated financial statements included elsewhere in this prospectus.

Recent Accounting Pronouncements

For a discussion of our recent accounting pronouncements see Note 4, “Recent Accounting Pronouncements” in our combined/consolidated financial statements included elsewhere in this prospectus.

 

121


Table of Contents

Critical Accounting Estimates

Critical Accounting Estimates

Our combined/consolidated financial statements are prepared in accordance with GAAP. In connection with the preparation of our combined/consolidated financial statements, we are required to make assumptions and estimates about future events and apply judgments that affect the reported amounts of assets, liabilities, revenue, expenses and related disclosures. We base our assumptions, estimates and judgments on historical experience, current trends and other factors that management believes to be relevant at the time our combined/consolidated financial statements are prepared. On a regular basis, we review the accounting policies, assumptions, estimates and judgments to ensure that our combined/consolidated financial statements are presented fairly and in accordance with GAAP. However, because future events and their effects cannot be determined with certainty, actual results could differ from our assumptions and estimates. To the extent that there are material differences between these estimates and actual results, our future financial statement presentation, financial condition, results of operations and cash flows will be affected.

We consider an accounting policy to be critical if it requires an accounting estimate to be made based on assumptions about matters that are highly uncertain at the time the estimate is made, and if different estimates that reasonably could have been used, or changes in the accounting estimates that are reasonably likely to occur periodically, could materially impact the combined/consolidated financial statements.

Product Warranty

We offer an assurance type warranty for our products against manufacturer defects that does not contain a service element. For these assurance type warranties, a provision for estimated future costs related to warranty expense is recorded when they are probable and reasonably estimable. This provision is based on historical information on the nature, frequency and average cost of claims for each offering. When little or no experience exists for an immature offering, the estimate is based on comparable offerings. Specific reserves are established once an issue is identified with the amounts for such reserves based on the estimated cost of correction. These estimates are reevaluated on an ongoing basis using the best-available information and revisions to estimates are made as necessary.

Business Combinations

We had a change of control in 2023 resulting in a new basis of accounting and completed three acquisitions for an aggregate purchase price of $604.2 million from Inception to June 30, 2024 (Successor). In accordance with ASC 805 Business Combinations, total consideration was first allocated to the fair value of assets acquired and liabilities assumed, with the excess being recorded as goodwill. The fair value of the identifiable intangible assets has been estimated using the excess earnings method (customer relationships and Backlog) and relief from royalty method (trade name). Significant inputs using the Excess Earnings Method and Level 3 inputs in the fair value hierarchy include estimated revenue, expenses based on actuals and forecast. We use our best estimates and assumptions to assign fair value to the tangible and intangible assets acquired and liabilities assumed at the acquisition date. Intangible assets have been recognized apart from goodwill whenever an acquired intangible asset arises from contractual or other legal rights, or whenever it is capable of being separated or divided from the acquired entity. Determining these fair values and estimated lives required us to make significant estimates and assumptions, particularly with respect to acquired intangible assets. The determination of fair value and estimated lives required considerable judgment and were sensitive to changes in underlying assumptions, estimates and market factors.

Quantitative and Qualitative Disclosures about Market Risk

We are exposed to market risk in the ordinary course of our business. Market risk represents the risk of loss that may impact our financial position due to adverse changes in financial market prices and rates. Our market

 

122


Table of Contents

risk exposure is primarily a result of price fluctuations in raw materials such as electrical steel, carbon steel, aluminum, copper and specialized insulation materials, as well as key components such as circuit breakers. We do not hold or issue financial instruments for trading purposes.

Commodity Price Risk

We are subject to risk from fluctuating market prices of certain raw materials such as electrical steel, carbon steel, aluminum, copper and specialized insulation materials, as well as key components such as circuit breakers that are used in our products. Prices of these raw materials and components may be affected by supply constraints or other market factors from time to time, and we do not enter into hedging arrangements to mitigate commodity risk. Significant price changes for these raw materials and components could reduce our operating margins if we are unable to recover such increases from our customers and could harm our business, financial condition and results of operations. See “Risk Factors—Risks Related to Our Business and Our Industry—Significant disruptions to our supply chain, including the high cost or unavailability of raw materials and components required to manufacture our products, and significant disruptions to our distribution networks could have a material adverse effect on our business, financial condition and results of operations.”

Interest Rate Risk

As of September 30, 2025, our long-term debt totaled $509.8 million. We have interest rate exposure with respect to the entire balance as it is all variable interest rate debt. “Risk Factors—Financial, Tax and General Risks—Our indebtedness requires us to dedicate a substantial portion of our cash flow from operations and could adversely affect our financial flexibility and our competitive position.” A 100 basis point increase/decrease in interest rates would impact our expected annual interest expense for the next twelve months by approximately $5.1 million.

 

123


Table of Contents

INDUSTRY OVERVIEW

Background

The electrical distribution equipment industry provides the equipment necessary to safely and efficiently deliver electricity from power plants to homes, businesses and industrial facilities, and between equipment and devices within buildings. Because distributing electricity safely and within the parameters required for the application where it is used is fundamental, purchases of electrical distribution equipment for new facilities or to replace equipment that is at the end of its useful life are rarely, if ever, optional. Additionally, because electrical distribution equipment has a high consequence of failure, including lost revenue, equipment damage and even serious injury or death, purchasers typically prioritize reliability and safety over price.

The primary families of electrical distribution equipment are: prefabricated solutions; switchgear and panels; transfer switches and connection systems; and transformers. Together, these categories constitute the “powertrain” which is all of the equipment necessary to deliver electricity from its source to the various pieces of equipment within a facility.

Types of Electrical Distribution Equipment

   

Product Family

    

Major Product Categories

  Prefabricated Solutions      • eHouses
          • Power skids
       • Power distribution units
  Switchgear & Panels     

• Switchgear

       • Switchboards
       • Panelboards
       • Remote power panels
  Transfer Switches &      • Generator connection cabinets
  Connection Systems      • Tap boxes
       • Automatic transfer switches
 

Transformers

     • Dry type transformers
       • Liquid filled transformers

Electrical distribution equipment can be standard or custom. Standard products are characterized by common designs and limited, or no ability for the purchaser to request modifications to the product from the manufacturer. Standard products are typically produced in high volumes and are more commonly used in residential, commercial or light-industrial applications. Standard products are typically sold through distributors; are differentiated by price and brand equity and represent the majority of all electrical distribution equipment sold. Custom products are designed by the manufacturer to meet a specific customer’s requirements. Custom products are typically produced in low volumes and are more commonly used in technically-demanding applications, including data centers, power plants, substations and energy-intensive manufacturing facilities. Custom products are typically sold direct and are differentiated by capacity to customize and lead time. Most large electrical equipment manufacturers focus on standard products rather than custom products with standard products representing approximately 90% of their sales, according to BCE.

Electrical distribution equipment is purchased directly by end-users as well as through intermediaries, including EPCs and service providers. Additionally, end-users’ engineering firms, while not typically direct purchasers of equipment, can have significant influence on which equipment is specified and purchased. Most end-users only purchase electrical distribution equipment from manufacturers that they have prequalified and typically consider lead time, performance, delivery track record, willingness to customize, country of origin and price when selecting suppliers.

 

124


Table of Contents

The United States Market

We participate in the electrical distribution equipment industry primarily in the United States. BCE estimates that the total U.S. market for electrical distribution equipment was $33.1 billion in 2025. The largest end markets for electrical distribution equipment in the United States are Data Center, Grid and Industrial which accounted for 44%, 30% and 13% of purchases in 2025, respectively, according to BCE.

Demand for electrical distribution equipment is driven primarily by investment in new data centers, power plants, T&D infrastructure, manufacturing facilities, and commercial buildings, as well as the replacement of old equipment in existing facilities and infrastructure. Annual investment in data centers, power plants, T&D infrastructure and manufacturing facilities increased 151% from 2020 to 2025, representing a compound annual growth rate of 20%, and sales of electrical distribution equipment increased at a compound annual growth rate of 26% over the same period according to data from Omdia, BCE, Wood Mackenzie and Dodge Construction Network. Demand for electrical distribution equipment has grown faster than the overall rate of investment in data centers, power plants, T&D infrastructure and manufacturing facilities as a result of:

 

   

More equipment being sold per MW of customer capacity. Increasing rack densities in data centers, the shift to more energy intensive manufacturing, greater redundancy requirements, more complex electrical topologies and the proliferation of distributed generation and storage has increased the amount of electrical distribution equipment required per MW of capacity.

 

   

More prefabrication. Buyers of electrical distribution equipment are seeking increasing levels of prefabrication from manufacturers to reduce the amount of field labor they need to complete their facilities. Greater levels of prefabrication increase the price of electrical distribution equipment. For example, BCE estimates that electrical distribution equipment plus the UPS system and the field labor to install them account for approximately 38% and 15% of the non-IT construction cost of a data center, respectively. Assuming all of the labor required could be shifted from the field to the factory through prefabrication, we believe the total addressable market for data center electrical infrastructure could increase by as much as 39%.

 

   

More pricing power. Certain types of electrical distribution equipment are in short supply. Some purchasers have been willing to pay a premium to obtain equipment faster, leading to increases in average selling prices for electrical distribution equipment.

BCE forecasts that demand for electrical distribution equipment will continue to grow rapidly with sales increasing at a compound annual growth rate of 20% from 2025 to 2030 as a result of:

 

   

Continuing investment in new data centers. Data centers consume more energy per square foot and require more reliable access to electricity than almost any other type of commercial or industrial facility and demand significant electrical infrastructure as a result. Data centers also require a high level of redundancy, referred to as “N+x” where N represents the minimum number of required operational units and x represents the number of backup units, so they are also one of the largest consumers of electrical distribution equipment per MW of load. Rapidly growing demand for cloud computing as well as the computational resources required for AI models is driving increasing investment in new data centers. According to BCE, sales of electrical distribution equipment to the data center end market will increase at a compound annual growth rate of 29% from 2025 to 2030. We generated approximately 42% of our fiscal 2025 revenues from selling electrical distribution equipment to the Data Center end market.

 

   

Accelerating load growth. According to Wood Mackenzie and EIA, U.S. electricity demand is expected to increase at a compound annual growth rate of 3.1% from 2025 to 2030 which represents more than a 50% increase in the rate of growth when compared to the prior five-year period from 2020 to 2025. The significant increase in load growth is being driven by: growing demand for power from data centers and manufacturing facilities; increased oil and gas production; electrification of transportation and building heating; and increases in extreme weather events that result in record levels of power consumption for heating and cooling. According to BCE, 80-90% of the projected load

 

125


Table of Contents
 

growth from 2025 to 2030 will come from new data centers, onshoring of manufacturing and industrial electrification. Greater load will require new power plants and T&D infrastructure to generate and deliver the required power to businesses and homes. Average annual investment in new power generation and battery storage projects is forecast to grow from $68 billion during 2021 to 2025 to $107 billion during 2026 to 2030, representing an increase of 57%, according to Wood Mackenzie. Annual investment in substations, a critical component of T&D infrastructure, is forecast to grow from $24 billion in 2025 to $38 billion in 2030, representing a compound annual growth rate of 9%, according to BCE. BCE forecasts that sales of electrical distribution equipment for power plants, battery storage projects and utility T&D infrastructure will grow at a compound annual growth rate of 11% from 2025 to 2030. We generated approximately 23% of our fiscal 2025 revenues from selling electrical distribution equipment to the Grid end market.

 

   

“Reshoring” of U.S. manufacturing. A combination of growing intellectual property and geopolitical risks that threaten international supply chains, attractive federal incentives for “domestic content,” increasing tariffs and a narrowing wage gap between U.S. and international workers is prompting many companies to move their offshore manufacturing operations back to the United States. According to a survey conducted by Kearney in March 2025, more than 35% of CEOs have decided to move some or all of their manufacturing back to the United States within the next three years and an additional 15% of CEOs are currently evaluating moving some or all of their manufacturing back to the United States within the next three years, which is resulting in significant increases in spending on manufacturing facilities and related electrical infrastructure. According to BCE, sales of electrical distribution equipment to the industrial market will increase at a compound annual growth rate of 9% from 2025 to 2030. We generated approximately 19% of our fiscal 2025 revenues from selling electrical distribution equipment to the Industrial end market.

 

   

Proliferation of on-site generation and battery storage. Rising electricity prices coupled with delays in connecting new power generation facilities to the grid have prompted many companies to build their own on-site generation and energy storage, including solar arrays, gas turbines, battery storage systems and fuel cells and consider building small modular nuclear reactors if they become commercially available. A customer with on-site generation can spend as much as 30% more on electrical distribution equipment than a customer that is only connected to the grid, according to BCE. Increasing investment in on-site generation will result in additional demand for electrical distribution equipment because these assets require additional electrical infrastructure.

 

   

Replacement of aging utility T&D infrastructure. Electrical distribution equipment used in the grid typically has a useful life of 25 to 40 years. According to NREL and ASCE, the majority of in-service electrical distribution equipment used in the grid is more than 30 years old. Demand for electrical distribution equipment is increasing as utilities seek to replace equipment that is approaching the end of its useful life. Investor-owned utility spending on T&D infrastructure has increased every year since 2010, according to the Edison Electric Institute.

U.S. Electrical Distribution Equipment Demand by End Market

($ in billions)

 

     2020      2021     2022     2023     2024     2025     2026     2027     2028     2029     2030  

Data Centers

   $  1.4      $  1.6     $  2.7     $  6.3     $  8.8     $ 14.5     $ 19.9     $ 27.2     $ 33.7     $ 41.3     $ 50.8  

Grid

     3.5        4.3       4.8       7.2       7.9       9.9       10.9       11.4       12.5       14.2       16.9  

Industrial

     2.2        2.9       4.3       4.4       4.6       4.3       4.7       5.1       5.6       6.1       6.8  

Other

     3.3        3.8       4.5       4.3       4.2       4.4       4.7       5.1       5.6       6.1       6.5  
  

 

 

    

 

 

   

 

 

   

 

 

   

 

 

   

 

 

   

 

 

   

 

 

   

 

 

   

 

 

   

 

 

 

Total

   $ 10.4      $ 12.6     $ 16.4     $ 22.1     $ 25.4     $ 33.1     $ 40.2     $ 48.8     $ 57.4     $ 67.8     $ 81.0  
  

 

 

    

 

 

   

 

 

   

 

 

   

 

 

   

 

 

   

 

 

   

 

 

   

 

 

   

 

 

   

 

 

 

% Growth

        21.6     29.8     35.3     15.0     30.0     21.6     21.5     17.5     18.2     19.5
     

 

 

   

 

 

   

 

 

   

 

 

   

 

 

   

 

 

   

 

 

   

 

 

   

 

 

   

 

 

 

Source: BCE (totals may not foot due to rounding).

 

126


Table of Contents

Growth of Custom Products

We sell both standard and custom products, but we derived approximately 91% of our revenues from custom products in fiscal 2025 (defined as Custom Products plus Powertrain Solutions). According to BCE, the market for custom products is projected to be approximately $7 billion in 2025 and the market for standard products is projected to be approximately $26 billion in 2025. Demand for custom products is growing faster than demand for standard products in the United States. According to BCE, custom products’ share of U.S. market for electrical distribution equipment has increased from 10%-15% in 2020 to 20%-25% in 2025, representing a compound annual growth rate of more than 40%, and is expected to grow further to 25%-30% of the market by 2030. Standard products grew at a compound annual growth rate of 24% over the same time period, according to BCE. Purchasers of electrical distribution equipment are demanding increasing levels of customization from their suppliers to meet the rapidly evolving requirements of electrical infrastructure, including higher voltages, increasing currents, greater power densities, integration of on-site generation and the incorporation of battery storage. According to BCE, the market for custom products is forecast to grow at a compound annual growth rate of 25% from 2025 to 2030.

Effects of Labor Scarcity on the Addressable Market

The field labor required to install electrical distribution equipment is becoming more costly and less available in the United States. Approximately 22% of the electricians in the United States were over the age of 55 in 2024, according to the Bureau of Labor Statistics. If all of these electricians retire at age 65, the United States will have to train more than 260,000 new electricians, or the equivalent of nearly one third of the existing workforce to meet the Bureau of Labor Statistics estimate for the number of electricians that will be required in 2034. The expectation of rising field labor costs and construction delays has resulted in growing demand for prefabricated solutions that shift assembly and installation work from the field to the factory. Prefabricated solutions increase the total addressable market for electrical distribution equipment manufacturers because the price of their products increase as their labor content increases. For example, BCE estimates that electrical distribution equipment plus the UPS system and the field labor to install them account for approximately 38% and 15% of the non-IT construction cost of a data center, respectively. Assuming all of the labor required could be shifted from the field to the factory through prefabrication, we believe the total addressable market for data center electrical infrastructure could increase by as much as 39%.

 

127


Table of Contents

BUSINESS

Our Company

We are a leading designer and manufacturer of electrical distribution equipment used in data centers, the power grid and energy-intensive industrial facilities. Demand for our products is growing rapidly as (i) companies accelerate investment in data centers to meet the computational requirements for cloud computing and AI, (ii) independent power producers build new generation capacity to satisfy rising electricity demand, (iii) utilities upgrade and expand T&D infrastructure to address rapid load growth, and (iv) manufacturers reshore their factories to secure their supply chains and mitigate the impact of tariffs. From fiscal 2024 to fiscal 2025, our revenues grew 56% to $753.2 million and, as of September 30, 2025, we had $1,027 million of Backlog representing an increase of 44% compared to the same date in the prior year.

Electrical distribution equipment is essential for delivering electricity safely and efficiently from power plants to homes, businesses and industrial facilities, and between equipment and devices within buildings. Every power plant, utility grid, data center, manufacturing facility and commercial building requires electrical distribution equipment to operate. Because distributing electricity safely and within the parameters required for the application where it is used is fundamental, purchases of electrical distribution equipment for new facilities or to replace equipment that is at the end of its useful life are rarely, if ever, optional. Additionally, because electrical distribution equipment has a high consequence of failure, including lost revenue, equipment damage and even serious injury or death, we believe customers prioritize reliability and safety over price when they select which products to purchase.

Major product categories of electrical distribution equipment that we manufacture and sell include automatic transfer switches, dry type transformers, electrical houses, generator connection cabinets, liquid filled transformers, panelboards, power distribution units, power skids, remote power panels, switchboards, switchgear and tap boxes. In fiscal 2025, no product category represented more than 13% of our revenues.

We sell Standard Products, Custom Products and Powertrain Solutions. Our Standard Products leverage common designs that are suitable for basic applications and are typically manufactured in large quantities. Our Custom Products are designed for a specific project or application, involve significant consultation between our in-house engineering team and the customer and are typically produced in small quantities. Our Powertrain Solutions are combinations of Custom Products that are integrated together, skidded together or designed to work together as a system. We also provide on-site commissioning and maintenance services for our products. In fiscal 2025, we generated approximately 5%, 78%, 13% and 4% of our revenues from Standard Products, Custom Products, Powertrain Solutions and services, respectively.

We specialize in manufacturing Custom Products and Powertrain Solutions that are “engineered-to-order” for technically demanding applications, including data center power distribution, utility substations and energy-intensive manufacturing. We typically produce more than 1,500 unique designs each year for our customers, and in fiscal 2025 our average “batch count” was 15, which means on average we manufactured 15 units for each unique design we developed. Demand for customized electrical distribution equipment is increasing as data centers, independent power producers, utilities and other customers seek to address:

 

   

Varying power quality and availability. The voltage, frequency and reliability of power can vary widely based on location, type of generation, effectiveness of grid balancing, weather and other factors. To address varying power quality and availability, customers customize their electrical distribution equipment with components that ensure consistent frequency, eliminate harmonic distortions and balance voltage and current between phases.

 

   

Stringent uptime requirements. Uptime requirements are a core design criterion for all systems that drives the need for redundancy as well as more sophisticated monitoring and control systems. To ensure their systems meet uptime requirements, customers customize their electrical distribution

 

128


Table of Contents
 

equipment to include redundant components and integrate with backup power sources, paralleling switchgear, automated transfer switches, monitoring and control systems, power quality monitoring and SCADA systems.

 

   

Construction schedules dictated by equipment lead times. Availability of key components can have a significant impact on the lead time required to manufacture and ship electrical distribution equipment. To shorten lead times, customers customize their electrical distribution equipment to design out supply-constrained components or unnecessary features.

 

   

Challenging form factors and environments. Different operating environments have varying space utilization, maintenance access, airflow, cable routing and moisture and corrosion protection requirements. To address form factor and environmental considerations, customers customize their electrical distribution equipment to their particular layouts with unique arrangements of components or customized enclosures.

 

   

Space constraints that impact revenue generation. Electrical distribution equipment can reduce the room available for revenue-generating equipment in space constrained facilities. Customers with space constraints customize their electrical distribution equipment to create more compact indoor designs or to operate outside to create additional space for revenue-generating equipment.

 

   

Demanding thermal management requirements. Ambient temperatures can vary significantly across locations, throughout the day or from season to season and different applications and power levels generate varying amounts of heat. Data centers, in particular, are increasingly focused on managing heat produced by their equipment because of the significant impact it has on performance and equipment longevity. To meet thermal management requirements, customers customize their electrical distribution equipment to accommodate their thermal management specifications.

 

   

Integration with other equipment and systems. The efficiency and performance of electrical infrastructure depends in part on how well the constituent parts of a facility’s electrical infrastructure work together. Integration with legacy layouts, equipment and controls is particularly important to customers that are upgrading existing facilities. To improve the performance of their electrical systems, customers customize their electrical distribution equipment to integrate with other products, communicate with common control systems and minimize electrical losses between equipment.

 

   

Special physical or cyber security requirements. Different applications have different physical and cyber security requirements. For example, government, military, utility, pharmaceutical, petrochemical, technology and transportation customers often have special security requirements that may not be required by other customers. To meet their security requirements, these customers customize their electrical distribution equipment to use cyber-certified components, eliminate external ports, add tamper switches and include physical security features in their cabinets.

 

   

Evolving regulatory requirements and safety considerations. Depending on its location and application, electrical distribution equipment can be subject to unique building code or other requirements. To meet regulatory and other requirements, customers customize their electrical distribution equipment to meet UL, NEC, NEMA, IEEE, ANSI, ARC flash protection, environmental, seismic, intrusion detection and other site-specific codes.

 

   

Rising construction costs and labor scarcity. The time and cost to install electrical equipment in the field has risen significantly. To shorten the amount of time required to build their facilities, reduce the labor required for construction and improve the quality of their systems, customers ask their suppliers to integrate or prefabricate parts of their electrical infrastructure.

 

   

Buy American mandates or tax incentive requirements. Certain applications, including U.S. government facilities and critical infrastructure are required to use electrical distribution equipment manufactured in the United States. Additionally, tax credits are often available to purchasers of

 

129


Table of Contents
 

electrical distribution equipment manufactured in the United States. Customers customize their electrical distribution equipment to use raw materials and/or purchased components that will allow them to qualify under buy American mandates or for tax incentives on products manufactured in the United States.

 

   

Site conditions that create operational risks and increase financing and insurance costs. Facilities located in regions with earthquake, flood, corrosion and extreme temperature risk have additional operating risks and can be subject to higher borrowing and insurance costs. Customers mitigate these operational risks and address lender and insurer concerns by customizing their electrical distribution equipment to include shock rated mounts, flexible bus links, sealed conduits and cooling systems and use stainless steel components and epoxy coatings.

 

   

Utility interconnection delays. New high load facilities often face significant delays in getting connected to the grid because utilities do not have the resources to make the required distribution upgrades necessary to serve them quickly. Interconnection can sometimes be achieved faster if the facility can reduce its peak load at certain times of day by using mobile generation or on-site battery storage until the utility is able to make the necessary infrastructure upgrades. Customers that can accelerate their interconnection by using mobile generation or on-site battery storage will customize their electrical distribution equipment to add control systems and connections for mobile power BESS.

We support our sales of Custom Products and Powertrain Solutions with a dedicated team of more than 150 engineers who work closely with our customers to define system requirements; identify and evaluate cost, performance and availability trade-offs; and develop tailored solutions that meet their specific needs. Leveraging our proprietary design tools and database of over 50,000 reference designs, we can engineer a custom product for a customer in as little as a few hours and we are able to produce and ship a custom product in as little as a week. The upfront collaboration between our customers and our application engineers allows us to value-engineer systems, de-risk delivery timelines and reduce the potential for change orders, which together result in more efficient and predictable execution.

Our customers include: technology, power, utility and industrial companies who purchase from us directly; intermediaries such as OEMs and integrators who incorporate our products into systems that they sell; contractors that build data centers, power plants and T&D infrastructure; and electrical products distributors. We generated approximately 42%, 23%, 19% and 16% of our fiscal 2025 revenues from the Data Center, Grid, Industrial and other markets, respectively. In fiscal 2025, substantially all of our revenues were generated from customers located in North America.

We are a U.S. company. Our principal manufacturing campuses are located in Minnesota, Texas, Maryland, California and Mexico, and we had approximately 2,000 full-time employees as of September 30, 2025.

Our Value Proposition—Marrying In-House Engineering with Product Breadth and Manufacturing Depth to Address Bottlenecks in the Digital and Industrial Economies

Real annualized private construction spending on data centers and manufacturing facilities in the United States is near the highest level ever recorded according to the U.S. Census Bureau, and utility investment in T&D infrastructure in the United States is growing faster than at any time in the past 25 years according to analysis of data from the Edison Electric Institute. Rapidly growing investment in data centers and manufacturing facilities coupled with accelerating investment in the grid has led to shortages in electrical distribution equipment as well as the field labor to install it. At the same time, data center and other customers are demanding increasing levels of customization from their suppliers to meet the rapidly evolving requirements of electrical infrastructure, including higher voltages, increasing currents, greater power densities, integration of on-site generation and the incorporation of battery storage. The result has been that large technology and manufacturing companies routinely face delays in bringing new facilities online because suppliers cannot deliver the power distribution equipment that they need; utilities are unable to build the distribution infrastructure necessary to get power to

 

130


Table of Contents

their facilities quickly enough because of labor or equipment shortages; or traditional vendors are unwilling or unable to deliver the level of customization required at scale—we were purpose-built to change that.

We believe we are one of only a small number of companies that can engineer and manufacture all of the electrical distribution equipment required for a data center or large manufacturing facility’s powertrain—the system and components that deliver electrical power from its source to the various pieces of equipment within the facilities—with some of the highest levels of customization and shortest lead times available in our industry. We believe we are able to deliver end-to-end, customized Powertrain Solutions for technically demanding applications with short lead times because we:

 

   

possess the engineering resources, culture and mindset required to rapidly develop products that meet the fast-changing requirements of technology companies and other customers with technically demanding applications;

 

   

manufacture critical components in-house, including medium voltage switchgear and dry type transformers, which allows us to offer significantly shorter lead times and greater levels of customization than our competitors;

 

   

provide significant upfront engineering support that reduces costs, de-risks delivery timelines and minimizes the risk of change orders for our customers;

 

   

offer prefabricated, integrated or pre-kitted solutions that significantly reduce field labor requirements, which lowers our customers’ construction costs and shortens their installation times;

 

   

offer Powertrain Solutions rather than emphasizing single-point solutions which enables customers to be single-source with us; and

 

   

offer comprehensive commissioning and maintenance services that give our customers confidence that our systems will meet safety, performance and regulatory standards on schedule.

Our Strengths

We believe our business has a series of interrelated strengths that we refer to as “product breadth,” “manufacturing depth,” “solutions mindset,” “market focus” and “aligned leadership.” Together, we believe these strengths differentiate us from our competitors, position us to grow faster than the overall electrical distribution equipment market and enable us to earn higher margins than our peers.

Product Breadth

We manufacture every major category of electrical distribution equipment, and we believe we have one of the most comprehensive product portfolios available for Data Center, Grid and Industrial applications in the United States. We believe our product breadth gives us the ability to:

 

   

Capture market share by optimizing customers’ electrical infrastructure in ways that are challenging for competitors to replicate. Data centers, power plants and industrial facilities have complex design requirements for their electrical infrastructure that can be met in multiple ways using different specifications and combinations of electrical distribution equipment. As a manufacturer of every major category of electrical distribution equipment with the capability to customize all of them, we excel at identifying the particular specification and combination of equipment that optimizes for performance, lead time and cost, giving us an edge over competitors with less product breadth.

 

   

Win customers that value speed and simplicity by delivering the benefits of a single-source relationship. We believe many customers prefer to purchase all of the electrical distribution equipment required for their project from one supplier because of the streamlined design process, seamless integration of products, uniform lead times and payment terms, and the unambiguous accountability

 

131


Table of Contents
 

that a single-source relationship provides. The breadth of our product portfolio allows our customers to purchase all of the electrical distribution equipment they need from us rather than having to rely on multiple suppliers.

 

   

Leverage our ability to deliver the entire powertrain to grow sales to data centers. Technology companies and data center operators are under pressure from their customers and shareholders to build new data centers faster to meet surging demand for cloud computing and AI, and are seeking solutions that can help them shorten construction timelines. As one of the only companies in the United States that manufactures medium voltage switchgear, dry type transformers, low voltage switchboards, PDUs, RPPs, tap boxes, ATSs and generator connection cabinets, we can provide a data center’s entire powertrain with a guaranteed delivery date.

 

   

Use complex, long lead time products like medium voltage switchgear and dry type transformers to “pull through” other product categories. Medium voltage switchgear and dry type transformers are some of the most challenging categories of electrical distribution equipment to manufacture because of the complex engineering, specialized labor and third-party certifications required. As a result, there are significantly fewer manufacturers of these products than there are of other types of electrical distribution equipment, which creates long lead times for these products. We believe many customers choose to purchase all of the electrical distribution products they need for their project from us because of our ability to provide medium voltage switchgear and dry type transformers with shorter lead times.

 

   

Earn more margin on prefabricated products like eHouses and power skids while delivering shorter lead times, greater customization and higher quality than competitors. We manufacture the majority of the products that typically go into eHouses and power skids in-house. We believe this ability allows us to earn more margin than competitors that have to purchase and integrate equipment from third parties while offering customers shorter lead times, greater levels of customization, guaranteed quality and warranty and service support through us rather than multiple equipment vendors.

 

   

Leverage extensive UL certifications to accelerate product development. Certifying a new product family can require more than a year and a significant investment in engineering development, prototype production, testing in a nationally recognized testing lab and UL fees. We have obtained UL certifications for more than 20 product families, which enables us to rapidly certify a wide range of products, including improvements to existing designs.

 

   

Benefit from product diversity and be less reliant on single product categories than some of our competitors. No single product category generated more than 13% of our revenues in fiscal 2025. The relatively small contribution that each of our product categories makes to our total revenue reduces the impact that a change in customer preferences or market requirements in a particular product category could have on our business.

Manufacturing Depth

In 2022, we identified electrical distribution equipment as a critical bottleneck in the digital and industrial economies. Following extensive analysis of the market, we concluded that a vertically integrated manufacturer of power distribution equipment with the capacity and expertise to produce custom products at scale could address those bottlenecks and grow revenues and profits rapidly as a result.

Our work culminated in a series of targeted acquisitions that took place over an eight-month period followed by an approximately $205 million, 1.8 million square foot manufacturing capacity expansion plan across five new manufacturing campuses located in Minnesota, Texas, Maryland, California and Mexico. Our manufacturing campuses and processes are designed to be flexible, enabling us to rapidly change what we produce or ramp up

 

132


Table of Contents

or down our production in a particular location without disrupting our operations. We believe our manufacturing depth gives us the ability to:

 

   

Take share from competitors that are capacity constrained. Electrical distribution equipment has become a bottleneck in Data Center, Grid and Industrial customers’ expansion plans due to the long lead times required for new equipment. Our industry does not currently have enough capacity to meet demand, and we believe many of our competitors are capacity constrained, especially with respect to their ability to produce engineered-to-order products. We currently have sufficient manufacturing capacity to meet customer demand, and we believe we are taking share from our competitors who are unable to deliver products on customers’ required timelines.

 

   

Rapidly change the mix of products that we produce or shift production between plants to respond to market demand. We have the capability to manufacture all of the products we sell for any of the end markets we serve in at least two of our campuses. We believe our capability to produce the same products in multiple campuses enables us to optimize our capacity utilization and delivery timelines as well as respond to any unforeseen production constraints in a particular location.

 

   

Capture additional margin through vertically integrated transformer manufacturing. The price of transformers has increased significantly over the past several years. We manufacture nearly all of the transformers that we use in our products in-house while many of our competitors rely on third-party suppliers. As a result, we believe we have a cost advantage relative to our competitors that do not manufacture transformers in house.

 

   

Continue our growth without requiring significant additional capital investment. We are in the final stages of completing the manufacturing capacity expansion plan we initiated in 2023. We believe the capacity we have added will enable us to more than triple our fiscal 2025 production volume by the end of calendar 2026 and give us the footprint to support up to $5 billion of annual revenues. We do not currently expect to make significant additional investments to expand our capacity after fiscal 2026.

 

   

Navigate a dynamic trade policy environment with scaled manufacturing in both the United States and Mexico. We have the flexibility to shift production between our manufacturing campuses in the United States and Mexico to minimize the effect that tariffs, import duties, domestic content requirements or other trade regulations have on the cost of our products. Additionally, we have the capability to produce both components and finished products in Mexico which allows us to optimize our production for both labor costs and tariffs.

For more information regarding our manufacturing capabilities and capacity expansion, see “Business—Manufacturing.”

Solutions Mindset

The rapidly evolving requirements of electrical infrastructure coupled with the pressure to meet tight deployment timelines has made it more challenging for customers to specify the electrical distribution equipment they need for their projects. We have oriented our product development, marketing and sales efforts to address the issues that we believe our customers care most about—performance, lead time and cost—rather than to sell individual products. We believe our solutions mindset gives us the ability to:

 

   

Generate higher margins by delivering engineered-to-order products. We believe we are one of the largest providers of custom, engineered-to-order electrical distribution equipment in the United States. In fiscal 2025, we generated approximately 91% of our revenues from Custom Products and Powertrain Solutions, which we believe is a significantly higher percentage than many of our competitors and the industry as a whole. Custom Products and Powertrain Solutions typically generate higher gross profit margins than Standard Products, and we believe our focus on these products allows us to generate higher Adjusted EBITDA margins than many of our competitors.

 

133


Table of Contents
   

Capture more wallet share by influencing purchasing decisions early in the procurement process. Our sales team and application engineers work closely with customers early in the procurement process to define system requirements and determine equipment needs. During this process, we have an opportunity to influence both the design of the customer’s electrical infrastructure and products specified. Additionally, we often have an opportunity to suggest products for portions of the customer’s electrical infrastructure that are beyond the scope of the initial procurement. We believe our early engagement with our customers allows us to maximize our share of their total spending on electrical distribution equipment.

 

   

Build close relationships with customers that result in repeat business. The significant interaction we have with customers during the engineering process creates close relationships between our sales and application engineering teams and key decision-makers at our customers. We believe those relationships increase the likelihood that customers will purchase additional products from us in the future.

 

   

Transition customers to prefabricated solutions that expand our addressable market, increase our revenue potential and drive higher margins. The time and cost required to install electrical infrastructure in the field has risen significantly over the past decade as a result of low labor availability and rapidly rising wage rates for electricians and other craftworkers. We offer solutions that shift labor from the field to the factory by kitting components that will be installed together and delivering eHouses and power skids. Selling eHouses, power skids and kitted solutions increases the size of our addressable market because the additional labor content in these products makes their prices significantly higher than the sum of the equipment that is included in them.

Market Focus

We focus on three high-growth end markets: Data Centers, Grid and Industrial. We believe demand for electrical distribution equipment from these end markets is growing faster than overall demand for electrical distribution equipment. We believe our market focus gives us the ability to:

 

   

Grow our revenues faster than the overall market for electrical distribution equipment. Investment in data centers, manufacturing and the grid has been growing significantly faster than overall non-residential investment in the United States. For example, from 2020 to 2025, investment in new data centers, power plants, T&D infrastructure and manufacturing plants grew at compound annual growth rates of 27%, 15%, 11% and 17%, respectively, compared to 9% for overall non-residential investment, according to Omdia, Wood Mackenzie, BCE and Dodge Construction Network. We believe our focus on markets where investment is growing faster than overall non-residential investment will allow us to grow faster than the overall market for electrical distribution equipment.

 

   

Earn more margin by serving customers that prioritize speed and performance over price. We believe customers building data centers, power plants, T&D infrastructure and energy-intensive manufacturing facilities prioritize lead times and performance over price when they select electrical distribution equipment because of the importance that time-to-market and uptime play in the success of their businesses. We generated 84% of our fiscal 2025 revenues from the Data Center, Grid and Industrial markets. We believe our focus on these end markets enables us to earn more margin than competitors who focus on other markets or derive a smaller percentage of their revenues from the Data Center, Grid or Industrial markets than we do.

 

   

Use customization and lead time as barriers to entry for overseas competition. Electrical distribution equipment for data centers and energy-intensive industrial facilities is typically specified in the later stages of design and many customers continue to refine their specifications after construction of the facility has started. As a result, customers prioritize flexibility and lead times from electrical distribution equipment vendors. Overseas manufacturers have a difficult time meeting the needs of these customers because providing the level of application engineering required is challenging without

 

134


Table of Contents
 

local personnel who are close to the customer; it is not possible to hold inventory of custom products; and shipping products across oceans economically can take several weeks.

 

   

Benefit from more consistent market growth than competitors with greater exposure to economically sensitive sectors. We generated 65% of our fiscal 2025 revenues from the Data Center and Grid markets. We believe these markets are less economically sensitive than other segments of the economy. We believe the significant proportion of our revenue that we generate from the Data Center and Grid markets makes us less sensitive to economic cycles than our competitors who focus on sectors that have a higher correlation to GDP growth, including commercial office buildings and residential construction.

Aligned Leadership

We believe our management team’s skills, experience and incentives are aligned with our business goals. We believe our aligned leadership gives us the ability to:

 

   

Rapidly scale our business by leveraging the past experience and relationships of our leadership team. Our executives have significant experience manufacturing, selling and purchasing electrical and industrial products at both our company and prior employers including Vertiv Holdings Co., Schneider Electric SE, Digital Realty Trust, Inc., Caterpillar Inc., General Electric Company, Johnson Controls International plc, Danaher Corporation and HP Inc. Our Chief Executive Officer and director, Gary J. Niederpruem, was a key member of the leadership team that led the carve-out of Emerson Network Power from Emerson Electric Company and the transformation of that business into Vertiv Holdings Co., one of the world’s leading, publicly traded data center equipment companies. Our Chief Financial Officer, Ryan S. Fiedler, was a key member of Caterpillar Inc.’s senior leadership team for over 14 years, including most recently as Chief Financial Officer of Caterpillar Inc.’s Resource Industries segment which generated $12.4 billion of sales in 2024. Our Chief Commercial Officer, Bobby Rogers, was a key member of Schneider Electric SE’s commercial team for over 16 years, including most recently as Vice President of Data Center Strategic Account Sales, where he led North American data center sales across the entire organization. Additionally, our salesforce as of November 30, 2025 had an average tenure in our industry of 17 years, and approximately 78% of our sales professionals have prior experience with other electrical distribution equipment OEMs, manufacturer’s representatives or distributors.

 

   

Drive results that benefit our shareholders. The majority of our senior leadership teams’ compensation is performance-based, including equity incentives tied to specific financial goals such as Adjusted EBITDA growth. On average, approximately 44% of the total cash compensation that our executives are eligible for is tied to the achievement of specific financial performance targets, including revenue and Adjusted EBITDA, set by our board of directors. We also have a broad based equity incentive plan that includes all of our management and supervisory personnel, which we believe aligns their personal wealth creation with that of our shareholders.

Our Growth Strategy

We have developed the following near- and long-term strategies to continue to grow our revenues and profits:

Near-term

 

   

Strategically use our new capacity to capture market share. We believe the recent investments we made in manufacturing capacity have positioned us to accept orders and offer lead times that many of our competitors cannot. According to BCE, our lead times for substation transformers, eHouses, medium voltage switchgear and padmount transformers were approximately 65%, 34%, 43% and 33%

 

135


Table of Contents
 

shorter, respectively, than the industry average for these products according to an assessment they conducted in November 2025. Our strategy is to use our capacity to win new customers who prioritize lead times, including large technology companies, data center operators, independent power producers and manufacturers that are adding capacity in the United States. For example, we have increased our sales to utilities from less than $50 million in fiscal 2024 to approximately $110 million in fiscal 2025 and our average sales per utility customer has increased from $1.7 million in fiscal 2024 to $3.2 million in fiscal 2025. Additionally, we added more than 200 new customers in fiscal 2025 and 37% of our Backlog as of September 30, 2025 was comprised of orders from new customers.

 

   

Expand our addressable market by offering more prefabricated solutions. We believe we are a leader in developing solutions that shift labor from the field to the factory by delivering complete systems on skids, providing various types of eHouses and kitting components that will be installed together. Our strategy is to further expand these offerings over time which we believe will enable us to capture more revenue on each project as well as gain market share, particularly with customers in labor constrained markets that place high value on speed of installation. From fiscal 2024 to fiscal 2025 the percentage of our revenues from Powertrain Solutions increased from 4% to 13%, reflecting growing sales of our prefabricated solutions.

 

   

Increase average order sizes and grow our share of wallet. We provide all of the products required for a data center or manufacturing facility’s powertrain. Our strategy is to increase the number and type of products we sell to each customer, which will enable us to increase our revenues. A key element of our strategy to increase wallet share is to use medium voltage equipment, which is manufactured by a small number of companies and typically has long lead times, to pull through sales of low voltage equipment. Our goal is to sell the same ratio of low voltage equipment to medium voltage equipment as is typically purchased by customers in the end markets we serve. For example, the typical ratio of low to medium voltage equipment purchased by a new data center and industrial facility is 6.5-7x and 1.5-2x, respectively, according to BCE. In fiscal 2025, our ratio of low to medium voltage equipment sales in the Data Center and Industrial end markets was 2.2x and 0.2x, respectively, and our overall ratio of low to medium voltage sales was 0.7x. A one turn increase in our low to medium voltage ratio could have added nearly $400 million of incremental revenue in fiscal 2025. Our average customer spend has increased from approximately $493,000 in fiscal 2024 to approximately $820,000 in fiscal 2025 and approximately $1 million in the twelve months ended September 30, 2025.

 

   

Introduce new products and solutions, particularly for data center applications. Our strategy is to continue to grow our revenues and market share in the Data Center market by introducing new products and solutions that meet evolving market needs. The computational demands of AI, machine learning and high-performance computing require packing clusters of high-performance chips into a small space, which results in greater power consumption per rack. Increasing power density per rack creates opportunities for new approaches to the data center powertrain. Our strategy is to meet data centers’ evolving demands through innovative design and close collaboration with key channel partners and customers that are shaping future powertrain design.

 

   

Expand service offerings. We currently provide commissioning and some maintenance services for our products. We generated 4% of our revenues from services in fiscal 2025. Our strategy is to increase the revenues we generate from services by expanding the maintenance and repair services that we provide for our products. We intend to expand our service offerings and increase our revenues from service by hiring additional service teams, implementing incentives for our salesforce to sell service contracts and raising awareness of our service capabilities among our existing customers.

Long-Term

 

   

Offer “upgrade” services for existing data centers. While most electrical distribution equipment typically has a useful life of 25 to 40 years, we believe many existing data centers will replace equipment prior to the end of its useful life to enable greater computing power in the same footprint. BCE estimates that 27% of spending on electrical distribution equipment by data centers will be for

 

136


Table of Contents
 

retrofits in 2030 compared with 15% in 2025. We believe retrofitting existing data centers is an attractive opportunity for us because the amount customers spend on electrical distribution equipment for a retrofit is almost as much as they spend for a new facility. For example, BCE estimates that a new data center requires $3.1 million of electrical distribution equipment per MW of capacity while a data center retrofit requires $2.5 million per MW of capacity. We intend to develop an upgrade service for existing data centers that will combine Custom Products and services.

 

   

Acquire companies that increase our scale, add customer relationships or expand our service capabilities. We intend to pursue acquisitions of other manufacturers of electrical distribution equipment and service companies that align with our focus on the Data Center, Grid and Industrial end markets.

 

   

Expand internationally. In fiscal 2025, substantially all of our revenues were generated from customers located in North America. We intend to grow our international sales initially by hiring international sales resources, entering partnerships with local companies that have existing relationships with key customers and acquiring established electrical distribution equipment providers and later by opening manufacturing campuses in the regions we target.

Products

We sell standard and custom electrical distribution equipment for a wide range of applications and industries. We also sell Powertrain Solutions which are combinations of Custom Products that are integrated together, skidded together or designed to work together as a system. We sell Standard and Custom Products for the Data Center, Grid, Industrial and other markets. We sell Powertrain Solutions primarily for the Data Center and Grid markets. The major categories of electrical distribution equipment that we sell include:

Automatic Transfer Switches (ATSs). ATSs shift an electrical load from a primary power source to an alternative power source, such as a generator, when the primary source fails. Our ATSs can be customized and integrated into a facility’s monitoring or SCADA solution to allow operators to remotely monitor, control and log the transfers among power sources. Our ATSs typically range in price from $40,000 to $80,000 per unit and are sold both directly to contractors, integrators and end-users as well as through distributors.

Gear eHouses. Gear eHouses are prefabricated, modular buildings that house and protect electrical equipment like switchgear, transformers and control panels. These self-contained units house a wide variety of integrated electrical components and offer a cost-effective and time-saving alternative to traditional field construction of electrical rooms. Gear eHouses are frequently accessed by our customers’ operators and on-site personnel, and are fully compliant with applicable building codes and life safety standards. Our Gear eHouses are engineered to meet each customer’s individual requirements and are typically priced up to $2 million depending on their size and site-specific or environmental requirements. Our Gear eHouses are typically sold directly to contractors and end-users.

Generator Connection Cabinets. Generator connection cabinets connect a temporary or permanent generator to a facility’s electrical infrastructure and improve safety by performing a sequence of operations and checks prior to taking power from the generator. Our generator connection cabinets are engineered to meet both customer and electrical code specifications, ensure easy access for personnel during operation and maintenance and enable fast and efficient generator connections. Our generator connection cabinets typically range in price from $10,000 to $60,000 per unit and are sold to generator OEMs, who integrate our product into their offerings, as well as to distributors.

Low Voltage Switchgear. Low voltage switchgear is used to distribute power within an electrical system while preventing damage from short circuits and contains a sophisticated assembly of circuit breakers and switches as well as fuses, relaying, metering and protective power components within a metal enclosure. We produce low voltage switchgear used to distribute power below 1,000 V. Our products are designed and manufactured to maximize safety and reliability by increasing the isolation and barriers between the energized parts and other components within the system. Our designs meet high compliance and certification standards

 

137


Table of Contents

while maintaining the flexibility to customize specifications and the ability to integrate with other equipment within the system. Our low voltage switchgear typically ranges in price from $50,000 to $80,000 per unit and is sold both directly to contractors, integrators and end-users as well as through distribution.

Low Voltage Transformers. Dry type low voltage transformers are used to distribute power in commercial buildings, light industrial facilities and data centers. We produce low voltage transformers ranging in capacity up to 2.5 MVA and 600 V. Our low voltage transformers typically range in price from $1,000 to $140,000 per unit and are sold to contractors, integrators and end-users, as well as through distributors and private label partnerships. The DOE has mandated new transformer efficiency standards that go into effect in January 2029 that will require certain dry type low voltage transformers to reduce electrical losses by 20% compared to existing standards. Achieving the new efficiency standards will require using amorphous rather than grain-oriented steel, which will necessitate certain changes to our manufacturing process that may increase our production costs or require additional capital investment. See “Risk Factors—Risks Related to Our Business and Our Industry—Changing DOE efficiency standards for transformers could increase the cost of producing our transformer products. If we are unable to pass these higher costs on to our customers, margins on our transformer products could decline.”

Medium Voltage Switchgear. Medium voltage switchgear is used to distribute power within an electrical system while preventing damage from short circuits and contains a sophisticated assembly of circuit breakers and switches as well as fuses, relaying, metering and protective power components within a metal enclosure. We produce metal-clad and metal-enclosed medium voltage switchgear ranging in capacity from 2.2 kV to 38 kV. Metal-clad switchgear has separate compartments for the busbars, circuit breakers and other components to ensure safe operating conditions and serviceability over the span of the equipment lifecycle. Metal-enclosed switchgear typically utilizes fixed mount, manually operated switches, fuses and breakers, requiring less space, components and construction time than metal-clad switchgear. Our medium voltage switchgear typically ranges in price from $20,000 to $150,000 per unit and is sold both directly to contractors, integrators and end-users as well as through distributors.

Medium Voltage VPI Transformers. Dry type medium voltage VPI transformers are typically used to step down power from medium to low voltage, primarily in commercial, light industrial and data center applications. We produce medium voltage VPI transformers ranging in capacity up to 10 megavolt-amperes MVA and 35 kilovolts kV. Our medium voltage VPI transformers typically range in price from $20,000 to $150,000 per unit and are sold both directly to contractors, integrators and end-users, as well as through distributors and private label partnerships.

Other Specialty Transformers. Other liquid filled specialty transformers include multi-tap substation transformers, autotransformers, submersible units, grounding transformers, battery energy storage and solar transformers and pole-mounted designs used across a range of industrial, grid and rental applications. Our other specialty transformers typically range in price from $50,000 to $300,000 and are sold through distribution channels or directly to EPCs, industrial users, equipment rental companies, system integrators, utilities and independent power providers.

Padmount Transformers. Liquid filled padmount transformers are typically used to step down medium voltage power for distribution in heavy industrial, light industrial, data center and grid applications. Padmount transformers are free-standing transformers typically secured to concrete pads. We produce padmount transformers ranging in capacity up to 10 MVA and 46 kV. Our padmount transformers typically range in price from $40,000 to $300,000 per unit and are sold through distribution channels or directly to EPCs, project developers, system integrators, utilities and independent power providers.

Panelboards. Panelboards are a vital component of electrical distribution systems, serving as centralized units that efficiently control, protect and allocate power from a main source to various branch circuits within a facility. Housed in a sturdy metal enclosure, they feature essential elements such as busbars for power

 

138


Table of Contents

distribution, circuit breakers or fuses for overcurrent protection and a main disconnect switch, with optional metering for advanced monitoring. Panelboards are widely used in data centers to deliver reliable power to critical equipment like servers and cooling systems, and are often integrated into redundant configurations to ensure high uptime. Designed to fit seamlessly within a building’s footprint, these units can be customized with seismic ratings and corrosion resistance, making them indispensable for high-availability environments where space, safety and performance are paramount. We produce panelboards used to distribute power below 480 V. Our panelboards typically range in price from $1,000 to $20,000 per unit and are sold both directly to contractors, integrators and end-users as well as through distributors.

Paralleling Switchgear. Paralleling switchgear is a critical component for power systems and customer solutions where multiple power sources—such as multi-utility feeds, generators or other distributed energy resources—need to be synchronized and operated together to ensure reliable, efficient and redundant power delivery. We produce paralleling switchgear ranging in capacity from 480 V to 38 kV. Our paralleling switchgear often contains complex relaying and programmable control systems that integrate with automatic transfer switches, building management, mechanical monitoring and SCADA systems to allow for customized sequencing of redundant and critical power applications. Our paralleling switchgear typically ranges in price from $70,000 to $150,000 per unit and is sold both directly to contractors, integrators and end-users.

PDU Transformers. Dry type PDU transformers are used primarily in data centers to reduce voltage and distribute power to server racks, providing the final voltage transformation within PDUs. PDU transformers have compact designs and are often customized to meet space constraints. We produce PDU transformers ranging in capacity up to 2 MVA and 600 V. Our PDU transformers typically range in price from $10,000 to $40,000 per unit and are sold primarily to PDU OEMs.

Power Distribution Units (PDUs). PDUs are primarily used in data centers to step down voltage and distribute power to multiple loads, such as servers, GPUs or TPUs, networking equipment or other devices in a data center. PDUs are pre-assembled, self-contained units that integrate multiple components, including a low voltage transformer, circuit breakers, metering devices and other components. Our PDUs are designed for dense power environments and are housed in a compact, dual-access enclosure. Our PDUs typically range in price from $50,000 to $200,000 per unit and are sold both directly to data center contractors, integrators and operators as well as through distributors.

Power Skids. Power skids are pre-assembled, modular units that integrate electrical power generation or distribution components onto a steel frame or platform designed for easy transport, installation and operation. They typically include equipment like generators, transformers, switchgear or control systems mounted on a skid base, which allows them to be moved with cranes or trucks and easily connected to a facility’s electrical infrastructure. Power skids provide a “plug-and-play” option for key electrical systems that shorten construction timelines, reduce costs and decrease labor requirements. Our power skids are differentiated from competing products because they typically integrate equipment that we make ourselves rather than third-party equipment, which we believe allows us to deliver higher performing, more reliable products with shorter lead times. However, certain customers ask us to procure and integrate products we do not manufacture, such as UPS systems, into our power skids. We incorporate the cost of those products into the price of our power skids. Our power skids typically range in price from $100,000 to $750,000 and are typically sold directly to contractors and end-users.

Remote Power Panels (RPPs). RPPs distribute power across server racks in a data center as well as provide remote monitoring and management capabilities. RPPs are used primarily in data center applications. RPPs distribute power from a PDU to individual servers and data center racks with integrated circuit protection and real-time monitoring capabilities. We offer up to 168 circuit configurations with capabilities to monitor the electrical usage of individual circuits, integrate with the facility’s metering and connect to the facility’s communication protocol. Our RPPs typically range in price from $15,000 to $30,000 per unit and are sold both directly to data center contractors, integrators and end-users as well as through distributors.

 

139


Table of Contents

Substation Transformers. Liquid filled substation transformers are typically used to step down medium voltage power for distribution in heavy industrial, grid and data center applications. We produce substation transformers ranging in capacity up to 10 MVA and 46 kV. Our substation transformers typically range in price from $60,000 to $300,000 per unit and are sold through distribution channels or directly to EPCs, project developers, system integrators, utilities and independent power providers.

Switchboards. Switchboards distribute power within a building to downstream transformers and panelboards and provide overcurrent protection. We produce switchboards used to distribute power below 1,000 V. Our switchboards are engineered to support facilities that require high redundancy and uptime such as data centers and manufacturing facilities. Our switchboards are compatible with most circuit breakers and can integrate with existing third-party metering, protection and control systems. Our switchboards typically range in price from $20,000 to $60,000 per unit and are sold both directly to contractors, integrators and end-users as well as through distributors.

Tap Boxes. Tap boxes are specialized electrical enclosures that provide a secure interface between a building’s electrical busway system and its equipment. Tap boxes are used to “tap” power off from the main line without interrupting the entire system, connect temporary power supplies or feed power to switchgear or panelboards. Our tap boxes can be customized with different components and typically range in price from $1,000 to $3,000 per unit and are sold both directly to contractors, integrators and end-users as well as through distributors.

UPS eHouses. UPS eHouses are prefabricated, modular buildings that house and protect critical power equipment, including batteries, static transfer switches, ATSs and mechanical and environmental controls needed for these systems. Our UPS eHouses integrate products that we do not manufacture such as batteries and UPS control systems. We incorporate the cost of those products into our UPS eHouses. Our UPS eHouses are engineered to meet each customer’s individual requirements and are typically priced up to $3 million depending on their size and site-specific or environmental requirements. Our UPS eHouses are typically sold directly to contractors and end-users.

In fiscal 2025, no product category that we sold represented more than 13% of our revenues.

Services

We have a dedicated team of field service technicians that provide maintenance, testing, repair, modernization, start-up and commissioning and aftermarket retrofit services.

Customers typically use our services in connection with new facility construction and upgrades to existing facilities. Our start-up and commissioning services ensure newly installed or retrofitted systems are safe, reliable, and compliant with design and operational requirements. This process involves systematic testing, inspection, and verification to confirm proper installation, functionality, and adherence to applicable standards. In applications where system uptime is critical, we can provide our customers with 24/7 support.

Most of our services are quoted on a fixed-price basis for a certain number of days and given project scope. If our customers’ needs or scopes change, we adjust our pricing accordingly through change orders.

Sales and Marketing Strategy

We have a multi-channel sales and marketing strategy, which includes selling our products through our direct salesforce and independent third-party sales representatives, integrators and other OEMs pursuant to private label arrangements. Our direct sales organization includes both sales professionals and application engineers who work together, particularly on technically demanding projects. Both our sales professionals and application engineers are organized by end market focus, namely Data Centers, Grid and Industrial, and we also

 

140


Table of Contents

maintain specialists in certain related areas such as utilities where we have a dedicated 10-person team that was formed in 2025. We maintain a network of third-party sales representatives strategically located across the United States who receive commissions when they sell our products. We believe the combination of our direct salesforce and sales representative network gives us comprehensive market coverage and maximizes local customer engagement. We have longstanding relationships with integrators and OEMs who incorporate our products into theirs or resell our products under their brand. By partnering with integrators and other OEMs, we gain access to their extensive sales resources, customer relationships and brand equity at no direct cost to us. We believe our multi-channel approach allows us to maximize our market reach while keeping our sales and marketing costs low.

Customers

Our customers include: technology, power, utility and industrial companies who purchase from us directly; intermediaries such as OEMs and integrators who incorporate our systems into systems that they sell; contractors that build data centers, power plants and T&D infrastructure; and electrical products distributors. We are a qualified vendor for 22 utilities. Our customers typically choose to purchase products from us based on our ability and willingness to customize products to their needs, reputation for reliability, competitive lead time and, to a lesser extent, price. No single customer represented more than 9% of our fiscal 2025 revenues.

Manufacturing

We operate ten manufacturing campuses located in Minnesota, Texas, Maryland, California and Mexico totaling 2.3 million square feet. We are in the final stages of completing a capacity expansion plan which included adding five new campuses totaling 1.8 million square feet. Our capacity expansion plan increased the number of square feet that we have for manufacturing by 374%. While our capacity varies based on the mix of products we manufacture, the number of shifts we operate, the level of automation we employ and the square footage available for our production process, we believe our capacity expansion plan will enable us to more than triple our fiscal 2025 production volume by the end of calendar 2026 and give us the footprint to support up to $5 billion of annual revenues.

We expect our total capital expenditures for our capacity expansion plan to be approximately $205 million, of which we had incurred approximately $132 million through December 31, 2025. We expect to make the remaining approximately $73 million of capital expenditures during the second half of fiscal 2026. We also plan to make capital expenditures for new office, customer experience and service facilities and certain equipment in fiscal 2026 that are not included in our capacity expansion plan.

Our Capacity Expansion Plan

 

Location

   New Capacity
Added (000’s ft2)
     Expected Total
Investment ($M)
 

Minnesota

     544      $ 42  

Tijuana, Mexico

     508        55  

Texas

     459        51  

Maryland

     155        30  

California

     140        27  
  

 

 

    

 

 

 

Total

     1,806      $ 205  
  

 

 

    

 

 

 

Note: Square footage figures are approximate.

As of December 31, 2025, we had completed construction of all of our new campuses and the majority of our production equipment is installed and operating. We expect to complete the installation of the remaining production equipment by June 2026. We expect to ramp our campuses up to their full production capacity during calendar year 2026, which involves testing production equipment, hiring and training new production employees

 

141


Table of Contents

and supervisors and implementing production processes and controls, all of which have risks. See “Risk Factors—Risks Related to Our Business and Our Industry—We are in the process of expanding our manufacturing capacity. If we are unable to complete our expansion in the timeframe we anticipate or the expansion does not give us the additional capacity that we expect, we may not be able to achieve our anticipated level of growth which could have a material adverse effect on our business, financial condition and results of operations.”

Following the completion of our capacity expansion plan, we expect our capital expenditures to fall significantly to maintenance levels. We anticipate maintenance capital expenditures on our facilities will be approximately 1% of revenues annually.

Our manufacturing process typically begins with a design phase, where our engineers create detailed project definitions based on customer requirements and industry standards. Once the customer has approved the design, we begin production of the product, including fabrication, welding, painting and powder coating, assembly, integration, testing, winding, wiring, quality control and customer witness testing. The manufacturing process ends with rigorous quality testing, including electrical, thermal and load tests, to ensure compliance with industry standards before shipping. Our manufacturing process is highly vertically integrated and we typically purchase only raw materials such as copper, steel and aluminum and components such as breakers to produce our products.

Our manufacturing campuses are designed to be highly flexible and have the capability to rapidly change what products they make as well as increase or decrease their production volume with minimal disruption to our operations. We have the capability to manufacture all of the products we sell for any of the end markets we serve in at least two of our campuses.

The flexibility and scalability of our manufacturing operations are reinforced by modern manufacturing methods and tech-enablement, including:

 

   

Advanced Fabrication. Our production floor is equipped with CNC cutting, automated copper processing, and collaborative robotic arm systems to drive consistency, accelerate cycle times and support both high-mix and high-volume production environments.

 

   

Real-Time Visibility. Jobs are tracked end-to-end via dashboards, work travelers and detailed labor tracking and costing. Automated alerts flag schedule risk, material shortages or quality issues in real time, enabling rapid response and execution control.

 

   

Dynamic Floor Communication. Our command centers broadcast live build priorities, safety alerts and shift-level updates across the factory, aligning teams and accelerating handoffs.

 

   

Advanced Data Analytics. We have initiated a program in one of our campuses to centralize our operational data with the goal of enabling real-time insights across production, labor and materials using software from a leading AI company. The software allows ingestion of previously unstructured data, from ERP inputs to floor-level signals, to operator voice, to physical handwriting and paper documents, unlocking intelligence that was historically inaccessible for manufacturing decision-making.

We utilize third parties to manufacture certain of our products that we resell under our brand. These products constituted less than 1% of our revenue in fiscal 2025. See “Risk Factors—Risks Related to Our Business and Our Industry—There are risks associated with our collaborations with third parties for certain projects, which could impose additional costs and obligations on us.”

 

142


Table of Contents

Suppliers

The materials and components we use in our products include electrical steel, carbon steel, aluminum, copper, specialized insulation materials, circuit breakers, protective devices, fiberglass, resin, electrical wires and fuses. We generally source our key materials and components from a large number of domestic and international suppliers. However, we rely on a single supplier for certain specialized insulation material used in our transformer products.

We typically do not enter into long-term contracts with our suppliers or sourcing partners. Instead, most raw materials and sourced goods are obtained on a “purchase order” basis; however, we may also fix prices with our suppliers for certain raw materials at the beginning of each year to reduce our exposure to changes in the price of those materials during the year. In addition, certain of the materials we use, such as copper, electrical steel, carbon steel, aluminum and insulation are commodities subject to market price fluctuations, which can be substantial. To reduce our exposure to changes in the prices of these commodities, we incorporate current pricing into our customer quotes, provide quotes that are only valid for a limited period of time and incorporate into certain of our customer contracts provisions that adjust the final price of the product based on changes in key raw material input costs between the date of quotation and the date of shipment.

See “Risk Factors—Risks Related to Our Business and Our Industry—Significant disruptions to our supply chain, including the high cost or unavailability of raw materials and components required to manufacture our products, and significant disruptions to our distribution networks could have a material adverse effect on our business, financial condition and results of operations.”

Research and Development

We typically perform research and development in connection with specific customer projects related to new Custom Products. We employ more than 150 engineers who focus on product development. Our engineering team uses proprietary in-house software developed by us as well as commercially available software tools, such as AutoCAD, SolidWorks, Proprietary Design Engineering Tools, Hexagon Machine Programming Software, Cadlink, MaintainX and Forms-On to design new products. To develop new products, we leverage our proprietary database of more than 50,000 reference designs and over 20 UL Solutions files that span every major category of electrical distribution equipment. We typically recover the cost of research and development for Custom Products in the price we charge our customers. Additionally, our research and development costs generally qualify for the federal research and development tax credit.

Intellectual Property

The success of our business depends, in part, on our ability to maintain and protect our proprietary technologies, information, processes and know-how. We rely primarily on trademark, copyright and trade secret laws in the United States, confidentiality agreements and procedures and other contractual arrangements to protect our technology. Electrical distribution equipment technology is mature and generally not patent protected. As of September 30, 2025, we had 6 U.S. trademark registrations and 36 domain name registrations, all of which are related to U.S. applications.

We rely on trade secret protection and confidentiality agreements to safeguard our interests with respect to proprietary know-how that is not patentable and processes for which patents are difficult to enforce. We believe many elements of our manufacturing processes involve proprietary know-how, technology or data that are not covered by patents or patent applications, including technical processes, test equipment designs, algorithms and procedures. Our policy is for our research and development employees to enter into confidentiality and proprietary information agreements with us to address intellectual property protection issues and require our employees to assign to us all of the inventions, designs and technologies they develop during the course of employment with us. However, we have not entered into such agreements with all applicable personnel, and such agreements might not

 

143


Table of Contents

be self-executing. Moreover, such individuals could breach the terms of such agreements. We also require our customers and business partners to enter into confidentiality agreements before we disclose any sensitive aspects of our technology or business plans.

Employees

As of September 30, 2025, we had approximately 2,000 full-time and 100 temporary employees. Some of our employees are represented by labor unions, including most of our employees in Mexico and our employees in Minnesota. In addition, employees who are not currently members of, or otherwise represented by, labor organizations may seek membership or representation, as applicable, in the future. We have not experienced any employment-related work stoppages, and we consider relations with our employees to be good. We have a team-oriented culture and encourage candor from our employees, which we believe helps us to succeed and drive operational excellence. We also seek to promote, and have a history of promoting, from within our organization as well as hiring top talent from outside of our company to expand our capabilities.

Our full-time workforce has expanded significantly over the past several years, increasing approximately 3.2 times from June 30, 2023 to September 30, 2025, after giving effect to the Business Acquisitions. We anticipate continuing to expand our full-time workforce to support our ongoing capacity expansion and growth strategy.

Competition

In the Data Center market, we compete with Vertiv Holdings Co.’s power management products business; PCX Corporation LLC, a subsidiary of Hubbell Incorporated; Schneider Electric SE’s power management products business; and IEM Holdings Group, Inc. In the Grid market, we compete with Hitachi Energy Ltd.; GE-Prolec Transformers, Inc.; Systems Control, a Hubbell Incorporated brand and Eaton Corporation plc.’s Cooper Power series. In the Industrial market, we compete with nVent Electric plc; Hitachi Energy Ltd.; GE-Prolec Transformers, Inc.; Eaton Corporation plc.’s Cooper Power series and WEG S.A. We also compete with a number of smaller private companies in all of the markets that we serve. We compete on the basis of lead time, ability to customize, product performance and features, reliability and price.

Campuses

We operate ten manufacturing campuses in Minnesota, Texas, Maryland, California and Mexico totaling approximately 2.3 million square feet of manufacturing, warehousing and shipping space.

We do not own any real estate and lease all of our campuses. Generally, our lease agreements are at market rent and range from two to seven years, and certain lease agreements may include one or more options to extend or terminate a lease. We believe our existing campuses are in good condition and are sufficient and suitable for the conduct of our business for the foreseeable future. To the extent our needs change as our business grows, we expect that additional space and campuses will be available.

EHS Matters

We are committed to maintaining compliance with EHS laws and regulations, including providing and promoting a safe and healthy working environment. In addition to our own internal standards and requirements on various EHS topics, we are subject to international, national, state and local EHS laws, regulations in the jurisdictions in which we operate and industry and customer standards. These EHS laws apply to a broad range of activities across our business as a whole, including those related to:

 

   

occupational health and safety;

 

   

the use, handling, generation, storage and disposal of and exposure to, hazardous substances and waste;

 

144


Table of Contents
   

our products, including the use of certain chemicals in our products and production processes;

 

   

emissions and discharges to the environment;

 

   

climate change and greenhouse gas emissions; and

 

   

protection of the environment and use of natural resources.

Furthermore, EHS laws vary by jurisdiction and have become increasingly stringent over time. These requirements impose certain responsibilities on our business, including the obligation to obtain and maintain various environmental permits, the cost of which may be substantial. Such EHS laws and regulations may impose obligations and liabilities regarding the use or generation of chemicals contained in components and products sourced in connection with manufacturing and services operations. For example, laws in some jurisdictions limit the content of certain hazardous materials in the manufacture of electrical equipment, including our products. We commit extensive resources to maintaining our compliance with these EHS requirements. Safety is incorporated into our operating method and we prioritize safeguarding our employees and contractors. Although we do not believe the costs of compliance with these laws and regulations will be material to the business or our operations, if new or revised standards are adopted, they may create additional liability, impact product design, manufacturing and/or servicing and negatively affect financial results.

We use, handle, generate, store and dispose of hazardous substances, chemicals and wastes at some of our campuses in connection with our manufacturing activities. Any failure by us to control the use of, to remediate the presence of or to restrict adequately the discharge of such substances, chemicals or wastes could subject us to potentially significant liabilities, clean-up costs, monetary damages and fines or suspensions in our business operations. In addition, some of our campuses are located on properties with a history of using hazardous substances, chemicals and wastes and may be contaminated (for which we have, at times, negotiated for the landlord to indemnify us for any associated expenses or remediation costs). Although we have not incurred, and do not currently anticipate, any material liabilities in connection with such contamination, we may be required to make expenditures for environmental remediation in the future (for which we may, in certain cases, be indemnified).

Regulation

Our business and operations are affected by laws, regulations and standards. Our production cycle and products are subject to regulations, such as permitting, quality controls, EHS regulations, export control laws, product specifications, market-related policies and distribution regulations. Although existing permits and licenses are routinely renewed by various regulators, renewal could be denied or jeopardized by various factors, including the failure to comply with EHS laws and regulations, the failure to comply with permit conditions, violations found during inspections or otherwise, local or community, political or other opposition. Although we currently believe we are in material compliance with all permitting, licensing and approvals, the regulatory environment relating to such permits, authorizations and approvals is uncertain and there can be no assurance that all permits, authorizations and/or approvals have been obtained and can be obtained in the future. These authorities can modify or revoke such permits and can enforce compliance with environmental laws, regulations and permits by issuing orders and assessing fines. We incur capital and operating costs to comply with such laws, regulations and permits. We maintain processes and procedures that comply with applicable laws and regulations as they pertain to the various stages of our production life cycle, including the development of our products. Our ability to market, sell and distribute our products depends upon our compliance with law and regulations in each jurisdiction. Complying with requirements can impose significant costs, especially in jurisdictions where we do not have a significant physical presence. We believe we are in substantial compliance with all applicable laws and regulations, including data privacy laws, cybersecurity laws, anti-bribery laws and whistleblower directives.

These laws and regulations are subject to change at any time. We make the necessary adjustments to our processes in order to maintain compliance with the regulatory environment, impacting all aspects of our businesses.

 

145


Table of Contents

We are subject to regulatory requirements including:

 

   

EPA and Occupational Safety and Health Administration regulations, including the Spill Prevention, Control, and Countermeasure Regulation, requiring that the storage, handling, disposal and manifesting of chemicals adheres to specified procedures and is only performed by trained professionals with the correct personal protective equipment;

 

   

EPA’s stormwater regulations requiring EHS training, policies and practices to limit discharges of pollutants to storm water drains;

 

   

California Environmental Protection Agency’s standards regarding air emissions and proper filtration of air pollutants and the Certified Unified Program Agency of Los Angeles County Fire’s standards regarding the control, proper storage and disposal of chemicals through trained members and professionals;

 

   

South Coast Air Quality Management District and Texas Commission of Environmental Quality regulations regarding our emissions of carbon dioxide and other air contaminants, including obligations to conduct regular maintenance of equipment;

 

   

Obligations under the Resource Conservation and Recovery Act regarding the control, handling, labeling and disposal of chemicals and hazardous materials through trained members and professionals;

 

   

Mexican hygiene and safety regulations as set by the Secretary of Labor and Social Welfare, the Secretary of Health and the Mexican Institute of Social Security;

 

   

DOE efficiency standards applicable to our transformers; and

 

   

Mexico’s environmental regulations, including those established by the Secretary of Protection to the Environment, such as the maximum permissible levels of pollutants in emissions, required use of available technology to reduce and control the emissions of volatile organic compounds, welding fumes and total solid particulates and establishing an emergency response program to control extraordinary or uncontrolled emissions, and those established by the Comisión Estatal de Servicios Públicos de Tijuana including performing all necessary actions to properly and effectively maintain the grease and oil retention devices used for wastewater and adhering to the guidelines for the control of fat and oil discharges.

We are regulatory compliant with UL Solutions, UL Energy Verified, CSA Group, the DOE, ISO 9001 and Made in USA.

Legal Proceedings

From time to time, we have been and may be involved in litigation relating to claims arising out of our operations and businesses that cover a wide range of matters, including, among others, contract and employment claims, personal injury claims, product liability claims and warranty claims and intellectual property matters. Currently, there are no claims or proceedings against us that we believe will have a material adverse effect on our business, financial condition, results of operations or cash flows. However, the results of any current or future litigation cannot be predicted with certainty and, regardless of the outcome, we may incur significant costs and experience a diversion of management resources as a result of litigation.

 

146


Table of Contents

MANAGEMENT

Our Executive Officers and Board of Directors

The following table sets forth certain information concerning the individuals who will serve as our executive officers and directors upon the consummation of this offering.

 

Name

  

Age

  

Position(s) Held

Gary J. Niederpruem    51    Chief Executive Officer and Director
Ryan S. Fiedler    47    Chief Financial Officer
Tyson K. Hottinger    45    Chief Legal Officer
Peter Jonna    40    Director Nominee
Frank Cannova    35    Director Nominee
David Savage    64    Director Nominee
Trey Bivins    36    Director Nominee
Serge Gofer    31    Director Nominee
Gregory M. E. Spierkel    68    Director Nominee
Anthony L. (“Tony”) Trunzo    62    Director Nominee
Neel Bhatia    51    Director Nominee
 

Gary J. Niederpruem has served as our Chief Executive Officer since May 2025. From May 2024 to May 2025, Mr. Niederpruem served as Chief Operating Officer of Sasser Family Companies, a private organization focused on transportation asset management. From September 2022 to May 2024, Mr. Niederpruem served as Chief Business Officer and then Chief Executive Officer of Cenergistic, a company specializing in energy conservation and sustainability solutions. From December 2016 to September 2022, Mr. Niederpruem worked at Vertiv Holdings Co., first as Executive Vice President of Marketing and Development and then as Chief Marketing, Strategy and Development Officer and Executive Integration Leader, where he was a key member of the leadership team that led its carve-out from Emerson Network Power and subsequent public listing. Prior to December 2016, Mr. Niederpruem worked at Emerson Network Power as Vice President of Global Marketing and General Manager of Integrated Solutions and Vice President of Product Management and at Danaher Corporation as Director of Global Product Management, Engineering and Sales. Mr. Niederpruem holds a bachelor’s degree in marketing and logistics from John Carroll University and a master’s degree in business administration from the University of Notre Dame.

We believe Mr. Niederpruem’s knowledge of the Company and extensive experience in the electrical distribution equipment and energy industry make him well qualified to serve as a director.

Ryan S. Fiedler has served as our Chief Financial Officer since July 2025. Prior to joining Forgent, Mr. Fiedler served as the Chief Financial Officer of Caterpillar Inc.’s Resource Industries segment which generated $12.4 billion of sales in 2024. From May 2011 to July 2025, Mr. Fiedler held a variety of senior finance, accounting and strategy-related roles at Caterpillar Inc., including Vice President of Investor Relations, Vice President of Finance and Global Head of Strategy, Corporate Development, Venture Capital and Strategic Finance. Prior to joining Caterpillar Inc., Mr. Fiedler served as a Vice President in the Investment Banking division of J.P. Morgan Chase & Co. Mr. Fiedler holds a bachelor’s degree in business administration, finance and entrepreneurship from Baylor University.

Tyson K. Hottinger has served as our Chief Legal Officer and Corporate Secretary since October 2024. Mr. Hottinger served as Chief Legal Officer and Corporate Secretary at Array Technologies, Inc. from June 2021 to September 2024. Prior to June 2021, Mr. Hottinger served as Deputy General Counsel and Managing Shareholder at Maschoff Brennan Gilmore Israelsen & Wright LLP, where he represented technology and manufacturing companies while serving as a member of the executive management committee. Mr. Hottinger holds a bachelor of science degree in finance from the University of Utah and a juris doctor degree from the University of Utah’s S.J. Quinney College of Law.

 

147


Table of Contents

Peter Jonna will serve as a director upon completion of this offering. Mr. Jonna is the Managing Partner and Founder of Neos Partners. Mr. Jonna is responsible for leading the firm’s investment activities and setting the strategic priorities for the firm. Mr. Jonna serves on the board of directors of ANS, BBC Electrical Services, Mill Creek Renewables, Panelmatic, RMS Energy, and MAS. Prior to forming Neos, Mr. Jonna was a Managing Director in Oaktree’s GFI Energy Group, which executes the Power Opportunities investment strategy. Mr. Jonna joined Oaktree in 2013, and was responsible for sourcing, executing, and managing investments in operating companies in the energy, utility, and industrials sectors. Prior to joining Oaktree, Mr. Jonna was a member of the Americas investment team at UBS Infrastructure Asset Management, where he was responsible for investing directly in energy, power and transportation infrastructure assets. Mr. Jonna began his career as a project development engineer in Skanska’s Large Projects Group where the firm developed, owned and operated large infrastructure assets in North America. Mr. Jonna previously served on the board of directors of nine companies, including five public companies: Array Technologies (NASDAQ: ARRY), Fidelity Building Services Group, Infrastructure & Energy Alternatives (NASDAQ: IEA), Montrose Environmental Group (NYSE: MEG), Renewable Energy Infrastructure Group, Shoals Technologies Group (NASDAQ: SHLS), Signal Energy, Sterling Lumber Company, and TPI Composites (NASDAQ: TPIC). Mr. Jonna holds a M.S. in civil engineering from Stanford University and a B.S. in civil engineering from the University of California, Los Angeles.

We believe Mr. Jonna’s knowledge of the Company and his extensive management, investment and leadership expertise make him well qualified to serve as a director.

Frank Cannova will serve as a director upon completion of this offering. Mr. Cannova is a Managing Director on the Investment Team at Neos Partners responsible for sourcing, executing, and managing portfolio company investments across the energy transition and critical infrastructure sectors. Prior to joining Neos, Mr. Cannova worked in Oaktree’s GFI Energy Group, which executes the Power Opportunities investment strategy. At Oaktree, Mr. Cannova focused on partnering with founders and management teams to invest across the power and critical infrastructure sectors. Mr. Cannova previously served on the board of directors of Array Technologies (NASDAQ: ARRY), Contract Land Staff, LPW Group, Renewable Energy Infrastructure Group, MWH Constructors, and Shoals Technologies Group (NASDAQ: SHLS). Prior to Oaktree, Mr. Cannova worked at Sun Capital Partners, a private equity investment firm. Mr. Cannova began his career as an investment banking analyst at Imperial Capital. Mr. Cannova holds a B.S. in chemical engineering from University of California, Los Angeles.

We believe Mr. Cannova’s knowledge of the Company and his extensive management, investment and leadership expertise make him well qualified to serve as a director.

David Savage will serve as a director upon completion of this offering. Mr. Savage is a Managing Director at Neos Partners responsible for the firm’s portfolio company operations activities. Prior to joining Neos, Mr. Savage served as the Head of Portfolio Operations at Arcline Investment Management, a private equity investment firm. Mr. Savage brings over 30 years of operating experience and has served as the CEO or President of six operating companies. Mr. Savage holds a B.S. in metallurgical engineering from Sheffield Hallam University.

We believe Mr. Savage’s knowledge of the Company and his extensive management, investment and leadership expertise make him well qualified to serve as a director.

Trey Bivins will serve as a director upon completion of this offering. Mr. Bivins is a Managing Director on the Investment Team at Neos Partners responsible for sourcing, executing, and managing portfolio company investments across the energy transition and critical infrastructure sectors. Mr. Bivins serves on the board of directors of BBC Electrical Services, Panelmatic, and MAS. Prior to joining Neos, Mr. Bivins worked at AE Industrial Partners where he executed investments across the industrial and power sectors. Mr. Bivins previously served on the board of directors of Altus Fire & Life Safety, American Pacific, Blue Raven Solutions, Calca Solutions, and Resolute Industrial. Prior to AE Industrial, Mr. Bivins was an investment banking Associate at Bank of America in the Leveraged Finance Group where he focused on industrial businesses. Mr. Bivins began

 

148


Table of Contents

his career at Lockheed Martin as a Financial Analyst. Mr. Bivins holds an MBA from the NYU Stern School of Business and a B.S. in finance from the University of Central Florida.

We believe Mr. Bivins’ knowledge of the Company and his extensive management, investment and leadership expertise make him well qualified to serve as a director.

Serge Gofer will serve as a director upon completion of this offering. Mr. Gofer is a Vice President on the Investment Team at Neos Partners responsible for sourcing, executing, and managing portfolio company investments across the energy transition and critical infrastructure sectors. Mr. Gofer serves on the board of directors of ANS. Prior to joining Neos, Mr. Gofer served as a Senior Associate at Ares Management where he executed control and special situations investments across the renewables, industrials, business services, and energy sectors. Mr. Gofer began his career in investment banking at Evercore in the Global Advisory Group where he executed M&A, recapitalization, and joint-venture transactions. Mr. Gofer received a B.Eng. in mechanical engineering from McGill University.

We believe Mr. Gofer’s knowledge of the Company and his extensive management, investment and leadership expertise make him well qualified to serve as a director.

Gregory M. E. Spierkel will serve as a director upon completion of this offering. Mr. Spierkel previously served on the board of directors of Schneider Electric SE, a multinational energy company, from October 2014 to August 2025; PACCAR Inc., a publicly traded trucking design and manufacturing company, from April 2008 to May 2025; and MGM Resorts International, a publicly traded hospitality, sports and entertainment company, from April 2013 to May 2023. Mr. Spierkel holds a bachelor of commerce degree from Carleton University and a master’s degree in business administration from Georgetown University.

We believe Mr. Spierkel’s knowledge of the Company and extensive experience as a director of multinational publicly traded companies make him well qualified to serve as a director.

Anthony L. (“Tony”) Trunzo will serve as a director upon completion of this offering. Mr. Trunzo served as executive vice president and chief financial officer of Resideo Technologies Inc. from June 2020 to August 2024 and as a senior advisor from August 2024 to March 2025. In addition, Mr. Trunzo has served on the board of directors of Spectrum Control since July 2019 where he is currently chairman of the audit committee. Previously, Mr. Trunzo served as executive vice president and Chief Financial Officer of FEI Company (NYSE: FEI) from 2015 to 2017, and as Chief Financial Officer of FLIR Systems (NASDAQ: FLIR) from 2010 to 2015. Mr. Trunzo holds a bachelor’s degree in economics from The Catholic University of America and a master’s degree in business administration from the University of Pittsburgh.

We believe Mr. Trunzo’s knowledge of the Company and extensive experience in finance and operations make him well qualified to serve as a director.

Neel Bhatia will serve as a director upon completion of this offering. Since May 2025, Mr. Bhatia has served as president and founder at Hiring Edge. Prior to May 2025, Mr. Bhatia served as an operating partner from April 2019 to February 2025 and a senior advisor from February 2025 to May 2025 at Arcline Investment Management. From January 2009 to January 2018, Mr. Bhatia served various roles at Green Peak Partners, including as Manager Partner from 2016 to 2018. Mr. Bhatia holds a bachelor’s degree in electrical engineering from the University of California, Los Angeles and a master’s in business administration from The Wharton School of the University of Pennsylvania.

We believe Mr. Bhatia’s knowledge of the Company and extensive experience in leadership and talent strategy make him well qualified to serve as a director.

Upon consummation of this offering, our board of directors will consist of nine individuals, including Peter Jonna as chairman.

 

149


Table of Contents

Board Composition

Our business and affairs will be managed under the direction of our board of directors. Our certificate of incorporation will provide that, subject to the rights of the holders of preferred stock and the applicable terms of the Stockholders Agreement, the number of directors on our board of directors shall be determined exclusively by resolution adopted by our board of directors. Our certificate of incorporation and our bylaws will provide that our board of directors will be divided into three classes, as nearly equal in number as possible, with the directors in each class serving for a three-year term, and one class being elected each year by our stockholders. After the closing of this offering, our directors will be divided among the three classes as follows:

 

   

the Class I directors will be Peter Jonna, Frank Cannova and David Savage, and their terms will expire at the annual meeting of stockholders to be held in 2026;

 

   

the Class II directors will be Trey Bivins, Serge Gofer and Anthony L. Trunzo, and their terms will expire at the annual meeting of stockholders to be held in 2027; and

 

   

the Class III directors will be Neel Bhatia, Gary Niederpruem and Gregory M. E. Spierkel, and their terms will expire at the annual meeting of stockholders to be held in 2028.

Any increase or decrease in the number of directors will be distributed among the three classes so that, as nearly as possible, each class will consist of one-third of the directors. This classification of our board of directors may have the effect of delaying or preventing changes in control of the Company. See “Description of Capital Stock—Anti-Takeover Provisions.”

So long as Neos beneficially owns at least 35% of the voting power of the then-outstanding voting stock, Neos will be entitled to nominate a specific number of up to five directors and will continue to have certain corporate governance rights so long as it beneficially owns at least 25% of the voting power the then-outstanding voting stock. The Stockholders Agreement will also provide that, so long as the Neos Group beneficially owns shares of voting stock representing, in the aggregate, at least 25% of the voting power of the then-outstanding voting stock, certain significant corporate actions taken by the Company or its subsidiaries will require the prior written consent of the Continuing Equity Owners. See “Certain Relationships and Related Party Transactions—Stockholders Agreement.”

Director Independence

We expect our board of directors to determine that each of Neel Bhatia, Gregory Spierkel and Anthony Trunzo is an “independent director,” as defined under NYSE rules. In making these determinations, our board of directors will consider the current and prior relationships that each director has with the Company and all other facts and circumstances our board of directors may deem relevant in determining his independence, including the beneficial ownership of our capital stock by each director, and the transactions involving them described in the section titled “Certain Relationships and Related Party Transactions.”

Committees of Our Board of Directors

Our board of directors will establish, effective upon the consummation of this offering, audit, compensation, and nominating and corporate governance committees. The composition, duties and responsibilities of these committees are set forth below. Our board of directors may from time to time establish certain other committees to facilitate the management of the Company.

Audit Committee

Our board of directors will establish, effective upon the consummation of this offering, an audit committee that is responsible for, among other matters: (1) overseeing the (i) audits of the financial statements of the

 

150


Table of Contents

Company; (ii) the integrity of the Company’s financial statements; (iii) the Company’s processes relating to risk management and the conduct and systems of internal control over financial reporting and disclosure controls and procedures; (iv) the qualifications, engagement, compensation, independence and performance of the Company’s independent auditor, and the auditor’s conduct of the annual audit of the Company’s financial statements and any other services provided to the Company; and (v) the performance of the Company’s internal audit function; and (2) producing the annual report of the audit committee required by the rules of the SEC.

Upon completion of this offering, our audit committee will consist of Anthony Trunzo, Frank Cannova and Gregory Spierkel, with Anthony Trunzo serving as chairman. Rule 10A-3 of the Exchange Act and the rules of the NYSE require us to have one independent audit committee member upon the listing of our Class A common stock on the NYSE, a majority of independent directors within 90 days of the date of listing and all independent audit committee members within one year of the date of listing. We intend to comply with the independence requirements within the time periods specified. We expect that our board of directors will determine that each of Anthony Trunzo and Gregory Spierkel will meet the independence requirements of Rule 10A-3 under the Exchange Act and the applicable NYSE listing rules. Furthermore, we expect that our board of directors will determine that each of Anthony Trunzo, Frank Cannova and Gregory Spierkel is an “audit committee financial expert” as defined by applicable SEC rules and has the requisite financial sophistication as defined under the applicable rules and regulations. We expect that all members of our audit committee will meet the requirements for financial literacy under the applicable rules. Our board of directors will adopt, effective upon the consummation of this offering, a written charter for the audit committee, which will be available on our website upon the completion of this offering.

Compensation Committee

Our board of directors will establish, effective upon the consummation of this offering, a compensation committee that is responsible for, among other matters: (1) assisting the board of directors with oversight of executive compensation, including (i) determining and approving the compensation of our Chief Executive Officer and other executive officers and (ii) reviewing and approving incentive compensation and equity compensation policies and programs between us and our executive officers, and exercising discretion in the administration of such programs; and (2) producing the annual report of the compensation committee required by the rules of the SEC.

Upon completion of this offering, our compensation committee will consist of Gregory Spierkel, Neel Bhatia, Frank Cannova and David Savage, with Gregory Spierkel serving as chairman. Our board of directors will adopt, effective upon the consummation of this offering, a written charter for the compensation committee, which will be available on our website upon the completion of this offering.

Nominating and Corporate Governance Committee

Our board of directors will establish, effective upon the consummation of this offering, a nominating and corporate governance committee that is responsible for, among other matters: (1) identification of qualified individuals to serve as members of our board of directors, consistent with criteria approved by our board of directors; (2) recommending director nominees to the board of directors for the annual meeting of stockholders and director nominees to fill any vacancies that may occur between annual meetings of the stockholders; (3) coordinating and overseeing the self-evaluation of the board of directors and its committees; and (4) overseeing corporate governance matters at the Company consistent with the long-term best interests of the Company and its stockholders.

Upon completion of this offering, our nominating and corporate governance committee will consist of Peter Jonna, Frank Cannova and Neel Bhatia, with Peter Jonna serving as chairman. Our board of directors will adopt, effective upon the consummation of this offering, a written charter for the nominating and corporate governance committee, which will be available on our website upon the completion of this offering.

 

151


Table of Contents

Controlled Company Status

Upon completion of this offering, Neos will continue to control a majority of the voting power in the election of directors directly and indirectly through the Continuing Equity Owners. As a result, we will be a “controlled company” under the NYSE corporate governance standards. As a controlled company, we intend to rely on certain exemptions under the NYSE corporate governance standards, including the requirements:

 

   

that a majority of our board of directors consists of “independent directors,” as defined under the rules of the NYSE;

 

   

that the nominating and corporate governance committee be composed solely of independent directors and

 

   

that the compensation committee be composed solely of independent directors.

These exemptions do not modify the independence requirements for our audit committee, and we intend to comply with the requirements of Rule 10A-3 of the Exchange Act and the rules of NYSE within the applicable time frames.

Accordingly, you may not have the same protections afforded to stockholders of companies that are subject to all of these corporate governance requirements. In the event that we cease to be a “controlled company” and our shares continue to be listed on NYSE, we will be required, to the extent necessary, to comply with these provisions within the applicable transition periods. See “Risk Factors—Risks Related to This Offering and Our Class A Common Stock—Following the offering, we will qualify as a ‘controlled company,’ and, as a result, we will qualify for, and intend to rely on, exemptions from certain corporate governance requirements. You will not have the same protections afforded to stockholders of companies that are subject to such requirements. In addition, Neos’s interests may conflict with our interests and the interests of other stockholders.”

Code of Business Conduct and Ethics

We will adopt, effective upon the consummation of this offering, a written code of business conduct and ethics that will apply to our directors, officers and employees, including our principal executive officer, principal financial officer, principal accounting officer or controller or persons performing similar functions. A copy of the code will be available on our website upon the completion of this offering. Any amendments or waivers to our code for our principal executive officer, principal financial officer, principal accounting officer or controller, or persons performing similar functions, will be disclosed on our internet website promptly following the date of such amendment or waiver.

 

152


Table of Contents

EXECUTIVE AND DIRECTOR COMPENSATION

The following discussion and analysis of compensation arrangements should be read with the compensation tables and related disclosures set forth below. This discussion contains forward-looking statements that are based on our current plans and expectations regarding future compensation programs. See “Special Note Regarding Forward-Looking Statements.” Actual compensation programs that we adopt may differ materially from the programs summarized in this discussion.

Overview

The discussion below includes a review of our compensation decisions with respect to fiscal 2025 for our named executive officers (“NEOs”), namely each person serving as our principal executive officer during fiscal 2025 and our two other most highly compensated executive officers as the end of fiscal 2025. Our NEOs for fiscal 2025 were:

 

   

Gary J. Niederpruem, our Chief Executive Officer since May 2025;

 

   

Douglas Banty, our Chief Executive Officer until May 2025 and currently our Executive Vice President; and

 

   

Tyson K. Hottinger, our Chief Legal Officer.

Ryan S. Fiedler was appointed to serve as our Chief Financial Officer on July 30, 2025. Mr. Fiedler’s compensation is not included because he was not an NEO during fiscal 2025. We expect Mr. Fiedler will be an NEO for fiscal 2026.

In fiscal 2025, we compensated our NEOs through a combination of base salary and cash bonuses, and in the case of Mr. Hottinger, a grant of profits interest units in Forgent Parent I LP. Our NEOs are also eligible to participate in a 401(k) plan with matching contributions.

Summary Compensation Table

The following table sets forth certain information for fiscal 2025 concerning the total compensation awarded to, earned by or paid to our NEOs.

 

Name and Principal
Position(1)

   Fiscal
Year
     Salary(2)      Bonus(3)      Option
Awards(4)
     Non-Equity
Incentive Plan
Compensation(5)
     All Other
Compensation(6)
     Total  

Gary J. Niederpruem

                                                                    

Chief Executive Officer

     2025      $ 55,000      $ 500,000      $ —       $ —       $ —       $ 555,000  

Douglas Banty

                    

Executive Vice President

     2025      $ 500,000      $ —       $ —       $ 606,208      $ —       $ 1,106,208  

Tyson K. Hottinger

                    

Chief Legal Officer

     2025      $ 294,738      $ 265,000      $ 252,000      $ 245,464      $ 182      $ 1,057,384  
 
(1)

Mr. Banty was our Chief Executive Officer until May 30, 2025 and is currently Executive Vice President. Mr. Niederpruem became our Chief Executive Officer as of May 30, 2025. Mr. Hottinger has served as our Chief Legal Officer since October 14, 2024.

(2)

Amounts in this column reflect the base salary earned by each NEO in fiscal 2025, which in the case of Messrs. Niederpruem and Hottinger were from their respective start dates through June 30, 2025.

(3)

Amounts in this column reflect signing bonuses paid to Messrs. Niederpruem and Hottinger.

(4)

Amounts reported in the “Option Awards” column reflect the aggregate grant date fair value, computed in accordance with FASB ASC Topic 718, of incentive units in Forgent Parent I LP granted to Mr. Hottinger.

 

153


Table of Contents
  The incentive units represent partnership interests in Forgent Parent I LP that are intended to constitute profits interests for federal income tax purposes. Although the units do not require the payment of an exercise price, they are most similar economically to stock options. Accordingly, they are classified as “options” under the definition provided in Item 402(a)(6)(i) of Regulation S-K as an instrument with an “option-like” feature. See Note 17, “Equity-Based Compensation” in our combined/consolidated financial statements included elsewhere in this prospectus for additional details regarding these awards.
(5)

Amounts in this column reflect annual bonuses pursuant to performance-based criteria for fiscal 2025.

(6)

Amounts in this column reflect 401(k) matching contributions.

Narrative Disclosure to Summary Compensation Table

Employment Agreements

We are party to employment agreements with each of our NEOs. Such agreements memorialize each NEO’s base salary, annual target bonus opportunity, paid vacation, reimbursement of reasonable business expenses and eligibility to participate in benefit plans and programs for which senior executives are generally eligible.

Messrs. Niederpruem’s, Banty’s and Hottinger’s annualized base salaries for fiscal 2025 were $650,000, $500,000 and $412,000, respectively. Messrs. Niederpruem and Banty’s target annual bonuses for fiscal 2025 were $450,000, $500,000, respectively. Mr. Hottinger’s target annual bonus for fiscal 2025 was 70% of his annualized base salary. The annual bonuses are earned based on the achievement of performance targets established by the board of directors for the applicable fiscal year. In addition, Mr. Niederpruem was paid a one-time signing bonus of $500,000, and Mr. Hottinger was paid one-time signing bonus of $265,000.

Such employment agreement provides for certain severance benefits upon a termination without “cause” or, in the case of Mr. Hottinger, by the NEO for “good reason.” Please see the section entitled “—Additional Narrative Disclosures—Potential Payments Upon Termination” below for more details regarding the severance benefits each NEO is eligible to receive.

Long-Term Incentive Compensation

Messrs. Banty and Hottinger have been granted long-term incentive units in Forgent Parent I LP. The incentive units are intended to be profits interests for federal income tax purposes and represent the right to receive distributions from Forgent Parent I LP after the members of Forgent Parent I LP have received a return of their contributed capital. Mr. Niederpruem was not granted any incentive units during fiscal 2025.

Outstanding Equity Awards as of June 30, 2025

The following table sets forth certain information about outstanding equity-based awards held by Messrs. Banty and Hottinger as of June 30, 2025. Mr. Niederpruem did not hold any equity awards as of June 30, 2025 (shares in thousands).

 

     Options Awards(1)  
     Number of
Securities
Underlying
Unexercised
Options (#)
Exercisable(2)
     Number of
Securities
Underlying
Unexercised
Options (#)
Unexercisable(3)
     Number of
Securities
Underlying
Unexercised
Options (#)
Unexercised(4)
     Option
Exercise
Price ($)(5)
     Option
Expiration
Date(5)
 

Douglas Banty

     850.8        1,985.2        2,279.6        N/A        N/A  

Tyson Hottinger

     —         354.5        151.9        N/A        N/A  

 

(1)

The equity awards disclosed in this table are the number of equivalent shares of Class A common stock represented by such NEO’s incentive units in Forgent Parent I LP based upon the initial public offering price. Such incentive units represent a right to receive distributions from Forgent Parent I LP in the

 

154


Table of Contents
  proportions set out, and subject to the conditions, in the applicable limited partnership agreement. Such incentive units are intended to constitute profits interests for federal income tax purposes. Although the incentive units do not require the payment of an exercise price, they are most similar economically to stock options. Accordingly, they are classified as “options” under the definition provided in Item 402(a)(6)(i) of Regulation S-K as an instrument with an “option-like” feature. See Note 15, “Equity-Based Compensation” in our combined/consolidated financial statements included elsewhere in this prospectus for additional details regarding these awards.
(2)

Mr. Banty’s incentive units in Forgent Parent I LP were granted on October 31, 2023 in two tranches: the “Class B-1 Units” and the “Class B-2 Units.” As of June 30, 2025, 21% of Mr. Banty’s Class B-1 Units vested. Mr. Hottinger’s incentive units in Forgent Parent I LP were granted on December 19, 2024. As of June 30, 2025, none of Mr. Hottinger’s incentive units had vested. With respect to the vesting of any of Mr. Banty’s or Mr. Hottinger’s incentive units, such person must have been continuously employed or engaged by us from the date of grant through such applicable vesting date.

(3)

Under the terms of Mr. Banty’s Class B-1 Units as of June 30, 2025, 3.5% of Mr. Banty’s Class B-1 Units will vest on the last calendar day of each fiscal quarter commencing after October 31, 2024. Under the terms of the grants of Mr. Hottinger’s incentive units as of June 30, 2025, 14% of Mr. Hottinger’s incentive units vested on October 14, 2025 and 3.5% of Mr. Hottinger’s incentive units will vest on the last calendar day of each fiscal quarter commencing after October 14, 2025.

(4)

Under the terms of Mr. Banty’s Class B-1 Units as of June 30, 2025, all of Mr. Banty’s Class B-1 Units will vest upon the occurrence of certain corporate events. In addition, under the terms of Mr. Banty’s Class B-2 Units as of June 30, 2025, Mr. Banty’s Class B-2 Units will vest upon the occurrence of certain corporate events, if certain return thresholds are satisfied. Under the terms of the grants of Mr. Hottinger’s incentive units as of June 30, 2025, all of Mr. Hottinger’s incentive units will vest upon certain corporate events.

(5)

These equity awards are not traditional options, and therefore, there is no exercise price or option expiration date associated with them.

Additional Narrative Disclosures

Potential Payments Upon Termination

The employment agreements for the NEOs provide that upon a termination of an NEO’s employment without “cause” or, in the case of Mr. Hottinger, by the NEO with “good reason,” each as defined therein, subject to such person’s execution of a fully effective release of claims and continued compliance with applicable restrictive covenants, the NEOs are eligible to receive base salary continuation payments and payment or reimbursement of a portion of continuation coverage premiums under the Company’s group health plans pursuant to the Consolidated Omnibus Budget Reconciliation Act of 1985 for 12 months (nine months for Mr. Hottinger).

The employment agreements generally provide that “cause” means the person’s (i) indictment for, conviction of, or entry into a plea of nolo contendere with respect to, a felony or any other crime involving fraud, theft or embezzlement, (ii) gross negligence or willful misconduct in the performance of such person’s duties, (iii) willful failure or refusal to perform the person’s duties or to follow any lawful directive from the board of directors, (iv) any breach of the person’s fiduciary duties, (v) commission of an act of misappropriation, embezzlement or fraud involving the company or any client, customer or business relation thereof, (vi) material breach of confidentiality, nondisparagement, non-solicitation, or other restrictive covenant, (vii) material violation of any written company policy (including any written business ethics and conflicts of interest policies then in effect and any harassment, discrimination or relationship policies) or (viii) material breach of such person’s employment agreement or other agreement or arrangement with the company, subject in certain cases to a 15-day cure right (30-day cure right in the case of Mr. Hottinger), if curable.

In the case of Mr. Hottinger, “good reason” means (i) a material reduction in base salary without his consent, (ii) a relocation of his principal place of employment, without consent, to a location of more than 50 miles from his then-current principal place of employment or an adverse change in position or title without his consent, subject in certain cases to a 30-day cure right, if curable.

 

155


Table of Contents

Other

Upon the consummation of this offering, Mr. Niederpruem will receive a transaction bonus of $3,500,000 and his annual target bonus will increase to $650,000 in accordance with the terms of his employment agreement. If Mr. Niederpruem’s employment is terminated for cause by or Mr. Niederpruem resigns without good reason prior to the 12-month anniversary of this offering, Mr. Niederpruem is required to repay the gross amount of the transaction bonus. In the case of Mr. Niederpruem, “good reason” means a material reduction in his base salary (other than in connection with an across-the-board- reduction in base salaries of company executives), subject to a 30-day cure right.

Director Compensation

We did not have any non-employee directors who received compensation for their service on our board of directors or committees of our board of directors during fiscal 2025. We intend to adopt a new director compensation plan in connection with this offering.

After the completion of this offering, our non-employee directors (other than the directors nominated by our Sponsor) will be eligible to receive compensation for their service on our board of directors consisting of annual cash retainers. We expect that, following this offering, our non-employee directors (other than the directors nominated by our Sponsor) will receive an annual cash retainer of $90,000. The retainers will be paid in four equal quarterly installments and prorated for any partial year of service on our board of directors.

We expect that our non-employee directors (including the directors nominated by our Sponsor) will receive annual grants of RSUs (as defined below) under the 2026 Plan (as defined below) with an aggregate grant date value of either $185,000 or, in the case of the directors nominated by our Sponsor, $275,000, and the chairman of the board, the chair of our audit committee, the chair of our compensation committee and the chair of our nominating and corporate governance committee will receive annual grants of RSUs with an aggregate grant date value of $125,000, $25,000, $20,000 and $15,000, respectively, in each case, subject to the terms of the 2026 Plan and the award agreements pursuant to which such awards are granted.

In addition, in connection with this offering, we expect Mr. Spierkel will receive a one-time grant of RSUs with an aggregate grant date value of $3,750,000 and each of Messrs. Trunzo and Bhatia will receive a one-time grant of RSUs with an aggregate grant date value of $1,500,000 in connection with this offering, in each case, subject to the terms of the 2026 Plan and the award agreements pursuant to which such awards are granted.

2026 Equity Incentive Plan

In connection with this offering, we intend to adopt a new equity incentive plan, the Forgent Power Solutions, Inc. 2026 Equity Incentive Plan (the “2026 Plan”). The 2026 Plan provides flexibility to motivate, attract and retain the service providers who are expected to make significant contributions to our success and allow participants to share in such success. The principal features of the 2026 Plan are summarized below.

Purpose

The purpose of the 2026 Plan is to align the interests of eligible participants with our stockholders by providing incentive compensation tied to the Company’s performance. The intent of the 2026 Plan is to advance the Company’s interests and increase stockholder value by attracting, retaining and motivating key personnel upon whose judgment, initiative and effort our business performance and results of operations are largely dependent.

Awards

The types of awards available under the 2026 Plan include stock options (both incentive and non-qualified stock options), stock appreciation rights (“SARs”), restricted stock awards, restricted stock units (“RSUs”) and stock awards. All awards granted to participants under the 2026 Plan will be represented by an award agreement.

 

156


Table of Contents

Shares Available

Approximately 24,354,311 shares of Class A common stock as of the consummation of this offering are available for awards under the 2026 Plan. Within the share reserve, the total number of shares of Class A common stock are available for awards of incentive stock options.

The share reserve will be reduced by one share for each share subject to an award. On the first day of each fiscal year of the Company, commencing on the first July 1 following the effective date of the 2026 Plan and ending on (and including) the July 1 immediately following the ninth anniversary of the effective date of the 2026 Plan, the aggregate number of shares that may be issued under the 2026 Plan will automatically be increased by a number equal to the lesser of (a) 5% of the total number of shares actually issued and outstanding on the last day of the preceding fiscal year and (b) such smaller number of shares of Class A common stock as determined by the Committee (as defined in the 2026 Plan).

To the extent that (x) any award granted under the 2026 Plan is cancelled, expired, forfeited, or surrendered without consideration or otherwise terminated without delivery of the shares to the participant, (y) shares are withheld from any award granted under the 2026 Plan in payment of the exercise, base or purchase price or taxes relating to such an award or (z) shares are not issued or delivered as a result of the net settlement of any award, then, in each case, such unissued shares will be returned to the 2026 Plan and be available for future awards under the 2026 Plan. The payment of dividend equivalents in cash in conjunction with any outstanding award shall not count against the share reserve.

Eligibility

Any employee, officer, non-employee director or any natural person who is a consultant or other personal service provider to the Company or any of its subsidiaries can participate in the 2026 Plan, at the Committee’s (as defined below) discretion. In its determination of eligible participants, the Committee may consider any and all factors it considers relevant or appropriate, and designation of a participant in any year does not require the Committee to designate that person to receive an award in any other year.

Administration

Pursuant to its terms, the 2026 Plan may be administered by the compensation committee of our board of directors, such other committee of no fewer than two members of the board of directors who are appointed by the board of directors to administer the 2026 Plan or the board of directors, as determined by the board of directors (such administrator of the 2026 Plan, the “Committee”). The Committee has the power and discretion necessary or appropriate to administer the 2026 Plan, with such powers including, but not limited to, the authority to select persons to participate in the 2026 Plan, determine the terms, conditions and restrictions of all awards, adopt rules for the administration, interpretation and application of the 2026 Plan as are consistent therewith, and interpret, amend or revoke any such rules, modify the terms of awards, accelerate the vesting of awards, and make determinations regarding a participant’s termination of employment or service for purposes of an award. The Committee’s determinations, interpretations and actions under the 2026 Plan are binding on the Company, the participants in the 2026 Plan and all other parties. It is anticipated that the 2026 Plan will be administered by our compensation committee. The compensation committee may delegate authority to one or more officers of the Company to grant awards to eligible persons other than members of the board of directors or who are subject to Rule 16b-3 of the Exchange Act, as permitted under the 2026 Plan and under applicable law.

Award Limit for Non-Employee Directors

No non-employee director may be granted during any fiscal year following the fiscal year in which the initial public offering of the Company occurs, awards having a fair value (determined on the date of grant) that, when added to all other cash compensation received in respect of service as a member of our board of directors for such calendar year, exceeds $1,000,000; provided, however, the independent members of the board of directors may make exceptions to this limit for a non-executive chair of the board of directors or for an initial

 

157


Table of Contents

award granted to a non-employee director immediately following the effective date of the 2026 Plan or following his or her appointment to the board of directors, provided, that the non-employee director receiving such additional compensation may not participate in the decision to award such compensation.

Stock Options

A stock option grant entitles a participant to purchase a specified number of shares of our Class A common stock during a specified term (with a maximum term of ten years from the date of grant) at an exercise price that will not be less than the fair market value of a share as of the date of grant (unless otherwise determined by the Committee).

The Committee will determine the requirements for vesting and exercisability of the stock options, which may be based on the continued employment or service of the participant with the Company for a specified time period, upon the attainment of performance goals and/or such other terms and conditions as approved by the Committee in its discretion. The stock options may terminate prior to the end of the term or vesting date upon termination of employment or service (or for any other reason), as determined by the Committee. Unless approved by our stockholders, the Committee may not take any action with respect to a stock option that would result in the cancellation of “underwater” stock options in exchange for cash or other awards, other than in connection with a change in control.

Stock options granted under the 2026 Plan will be either non-qualified stock options or incentive stock options (with incentive stock options intended to meet the applicable requirements under the U.S. Internal Revenue Code of 1986, as amended). Stock options are nontransferable except in limited circumstances.

Stock Appreciation Rights

A SAR granted under the 2026 Plan will give the participant a right to receive, upon exercise or other payment of the SAR, an amount in cash, shares of Class A common stock or a combination of both equal to (i) the excess of (a) the fair market value of a share on the date of exercise or payment less (b) the base price of the SAR that the Committee specified on the date of the grant multiplied by (ii) the number of shares as to which such SAR is exercised or paid. The base price of a SAR will not be less than the fair market value of a share of Class A common stock on the date of grant. The right of exercise in connection with a SAR may be made by the participant or automatically upon a specified date or event. SARs are nontransferable, except in limited circumstances.

The Committee will determine the requirements for vesting and exercisability of the SARs, which may be based on the continued employment or service of the participant with the Company for a specified time period or upon the attainment of specific performance goals. The SARs may be terminated prior to the end of the term (with a maximum term of ten years) upon termination of employment or service, as determined by the Committee. Unless approved by our stockholders, the Committee may not take any action with respect to a SAR that would result in the cancellation of “underwater” SARs in exchange for cash or other awards, other than in connection with a change in control.

Restricted Stock Awards

A restricted stock award is a grant of a specified number of shares of Class A common stock to a participant, which restrictions will lapse upon the terms that the Committee determines at the time of grant. The Committee will determine the requirements for the lapse of the restrictions for the restricted stock awards, which may be based on the continued employment or service of the participant with the Company over a specified time period, upon the attainment of performance goals, or both.

The participant will have the rights of a stockholder with respect to the shares granted under a restricted stock award, including the right to vote the shares and receive all dividends and other distributions with respect thereto, unless the Committee determines otherwise to the extent permitted under applicable law. If a participant

 

158


Table of Contents

has the right to receive dividends paid with respect to a restricted stock award, such dividends shall not be paid to the participant until the underlying award vests. Any shares granted under a restricted stock award are nontransferable, except in limited circumstances.

Restricted Stock Units

An RSU granted under the 2026 Plan will give the participant a right to receive, upon vesting and settlement of the RSUs, one share per vested unit or an amount per vested unit equal to the fair market value of one share as of the date of determination, or a combination thereof, at the discretion of the Committee. The Committee may grant RSUs together with dividend equivalent rights (which will not be paid until the award vests), and the holder of any RSUs will not have any rights as a stockholder, such as dividend or voting rights, until the shares of Class A common stock underlying the RSUs are delivered.

The Committee will determine the requirements for vesting and payment of the RSUs, which may be based on the continued employment or service of the participant with the Company for a specified time period and also upon the attainment of specific performance goals. RSUs will be forfeited if the vesting requirements are not satisfied. RSUs are nontransferable, except in limited circumstances.

Stock Awards

Stock awards may be granted to eligible participants under the 2026 Plan and consist of an award of, or an award that is valued by reference to, shares of Class A common stock. A stock award may be granted for past employment or service, in lieu of bonus or other cash compensation, as director’s compensation or any other purpose as determined by the Committee, and shall be based upon or calculated by reference to the Class A common stock. The Committee will determine the requirements for the vesting and payment of the stock award, with the possibility that awards may be made with no vesting requirements. Upon receipt of the stock award that consists of shares of Class A common stock, the participant will not have any rights of a stockholder with respect to such shares, including the right to vote and receive dividends, until such time as shares of Class A common stock (if any) are issued to the participant.

Plan Amendments or Termination

The board of directors may amend, modify, suspend or terminate the 2026 Plan; provided that if such amendment, modification, suspension or termination materially and adversely affects any award, the Company must obtain the affected participant’s consent, subject to changes that are necessary to comply with applicable laws. Certain amendments or modifications of the 2026 Plan may also be subject to the approval of our stockholders as required by SEC and NYSE rules or applicable law.

Termination of Service

Awards under the 2026 Plan may be subject to reduction, cancellation or forfeiture upon termination of service or failure to meet applicable performance conditions or other vesting terms.

Under the 2026 Plan, unless an award agreement or employment agreement provides otherwise, if a participant’s employment or service is terminated for cause, or if after termination the Committee determines that the participant engaged in an act that falls within the definition of cause, or if after termination the participant engages in conduct that violates any continuing obligation of the participant with respect to the Company, the Company may cancel, forfeit and/or recoup any or all of that participant’s outstanding awards. In addition, if the Committee makes the determination above, the Company may suspend the participant’s right to exercise any stock option or SAR, receive any payment or vest in any award pending a determination of whether the act falls within the definition of cause (as defined in the 2026 Plan). If a participant voluntarily terminates employment or service in anticipation of an involuntary termination for cause, that shall be deemed a termination for cause.

 

159


Table of Contents

Right of Recapture

Awards granted under the 2026 Plan may be subject to recoupment in accordance with Section 954 of the Dodd-Frank Wall Street Reform and Consumer Protection Act (regarding recoupment of erroneously awarded compensation). The Company has the right to recoup any gain realized by the participant from the exercise, vesting or payment of any award if, within one year after such exercise, vesting or payment (a) the participant is terminated for cause, (b) if after the participant’s termination the Committee determines that the participant engaged in an act that falls within the definition of cause or violated any continuing obligation of the participant with respect to the Company or (c) the Committee determines the participant is subject to recoupment due to a clawback policy.

Performance Goals; Adjustment

The Committee may provide for the performance goals to which an award is subject, or the manner in which performance will be measured against such performance goals, to be adjusted in such manner as it deems appropriate. Such adjustments include, without limitation, adjustments to reflect changes for restructurings, non-operating income, the impact of corporate transactions or discontinued operations, events that are unusual in nature or infrequent in occurrence and other non-recurring items, currency fluctuations, litigation or claim judgements, settlements, and the effects of accounting or tax law changes.

Change in Control

Under the 2026 Plan, in the event of a change in control of the Company, as defined in the 2026 Plan, all outstanding awards shall either be (a) continued or assumed by the surviving company or its parent or (b) substituted by the surviving company or its parent for awards, with substantially similar terms (with appropriate adjustments to the type of consideration payable upon settlement, including conversion into the right to receive securities, cash or a combination of both).

Only to the extent that outstanding awards are not continued, assumed or substituted upon or following a change in control, the Committee may, but is not obligated to, make adjustments to the terms and conditions of outstanding awards, including without limitation (i) acceleration of exercisability, vesting and/or payment immediately prior to, upon or following such event, (ii) upon written notice, provided that any outstanding stock option and SAR must be exercised during a period of time immediately prior to such event or other period (contingent upon the consummation of such event), and at the end of such period, such stock options and SARs shall terminate to the extent not so exercised, and (iii) cancellation of all or any portion of outstanding awards for fair value (in the form of cash, shares of Class A common stock, other property or any combination of such consideration), less any applicable exercise or base price.

Substitution or Assumption of Awards in Connection with an Acquisition

The Committee may assume or substitute any previously granted awards of an employee, director or consultant of another corporation who becomes eligible by reason of a corporate transaction. The terms of the assumed award may vary from the terms and conditions otherwise required by the 2026 Plan if the Committee deems it necessary. To the extent permitted by law and applicable listing requirements, the assumed or substituted awards will not reduce the total number of shares available for awards under the 2026 Plan.

Adjustments

In the event of any recapitalization, reclassification, share dividend, extraordinary cash dividend, stock split, reverse stock split, merger, reorganization, consolidation, combination, spin-off or other similar corporate event or transaction affecting the shares of Class A common stock, the Committee will make equitable adjustments to (i) the number and kind of shares or other securities available for awards and covered by outstanding awards, (ii) the exercise, base or purchase price or other value determinations of outstanding awards, (iii) other value determination applicable to the 2026 Plan and/or outstanding awards and/or (iv) any other terms of an award affected by the corporate event.

 

160


Table of Contents

Additional Information

We are party to an employment agreement with Ryan S. Fiedler, who was appointed to serve as our Chief Financial Officer on July 30, 2025. Mr. Fiedler’s annualized base salary for fiscal 2026 is $600,000, and his target annual bonus for fiscal 2026 is $450,000. The annual bonuses are earned based on the achievement of performance targets established by the board of directors for the applicable fiscal year.

Mr. Fiedler’s employment agreement provides that upon his termination without “cause,” as defined therein, subject to his execution of a fully effective release of claims and continued compliance with applicable restrictive covenants, Mr. Fiedler is eligible to receive his base salary continuation payment and payment or reimbursement of a portion of continuation coverage premiums under the Company’s group health plans pursuant to the Consolidated Omnibus Budget Reconciliation Act of 1985 for 12 months. The definition of “cause” in Mr. Fiedler’s employment agreement is substantially similar to the definition of “cause” under the employment agreement for our NEOs described above under “—Additional Narrative Disclosures—Potential Payments Upon Termination.”

Upon the consummation of this offering, Mr. Fiedler will receive a transaction bonus of $2,500,000 and his annual target bonus will increase to $600,000 in accordance with the terms of his employment agreement. If Mr. Fiedler’s employment is terminated for cause by or Mr. Fiedler resigns without good reason prior to the 12-month anniversary of this offering, Mr. Fiedler is required to repay the gross amount of the transaction bonus (“good reason” means a material reduction in his base salary (other than in connection with an across-the-board- reduction in base salaries of company executives), subject to a 30-day cure right).

On the date of this offering, we will distribute a total of approximately $20.4 million of RSUs which equates to 670,185 shares of Class A common stock based on a price of $27.00 per share of Class A common stock. The grants of RSUs to our non-employee directors will vest either the day immediately prior to the first annual meeting following this offering or in equal annual installments over a period of three years, in each case, subject to continued service on the applicable vesting date. The grants of RSUs to employees will vest in equal annual installments over a period of three years, subject to continued service on the applicable vesting date.

Parent Incentive Units

The following table sets forth certain information about the incentive units in Forgent Parent I LP, Forgent Parent II LP and Forgent Parent III LP, as applicable, held by Messrs. Niederpruem, Fiedler and Hottinger as of January 23, 2026 based on an initial public offering price of $27.00 per share of Class A common stock and a hypothetical liquidating distribution by each of Forgent Parent I LP, Forgent Parent II LP and Forgent Parent III LP, as applicable, of all cash and all shares of our Class A common stock or Opco LLC Interests (as applicable), in each case, it holds prior to this offering in accordance with the terms of its limited partnership agreement, immediately after giving effect to the Up-C Transactions.

 

     Value of Vested
Incentive units
    Value of Unvested
Incentive units
    Total  

Gary J. Niederpruem

   $ —      $ 24,390,418     $ 24,390,418  

Ryan S. Fiedler

   $ —      $ 13,823,261     $ 13,823,261  

Tyson K. Hottinger

   $ 1,828,154     $ 11,230,092     $ 13,058,246  

We believe our leadership is aligned with our stockholders because a significant portion of the incentive units held by our NEOs will remain unvested at the closing of this offering, will vest over multiple years (as described in greater detail below), and will generally increase or decrease in value as the price of our Class A common stock increases or decreases. None of the incentive units held by Mr. Niederpruem or Mr. Fiedler are currently vested. Fourteen percent of the incentive units held by Mr. Hottinger are vested currently. Following the closing of this offering, the incentive units held by each of Mr. Niederpruem, Mr. Fiedler and Mr. Hottinger that are not vested as of the closing of this offering will vest in eight equal three-month installments if such NEO is, and has continuously

 

161


Table of Contents

been, employed or engaged by us through the applicable vesting date. For example, if this offering closes on February 1, 2026, then on May 1, 2026, 12.5% of the unvested incentive units held by each of Mr. Niederpruem, Mr. Fiedler and Mr. Hottinger will vest if such NEO is, and has continuously been, employed or engaged by us through such date, such that 12.5% of the incentive units held by Mr. Niederpruem, 12.5% of the incentive units held by Mr. Fiedler, and 24.8% of the incentive units held by Mr. Hottinger will be vested as of such date.

Under the limited partnership agreements of Forgent Parent I, Forgent Parent II and Forgent Parent III governing the rights and preferences of the incentive units, no distribution will be paid in respect of any unvested incentive unit. Instead, in the event of a distribution, the board of managers of Forgent Parent I, Forgent Parent II and/or Forgent Parent III, as applicable, will determine the amount of such distribution that would be payable with respect to an unvested incentive unit and the partnership will create a reserve amount on its books (or increase an existing reserve amount in respect of an unvested incentive unit, if applicable). Following this offering, the board of managers of each of Forgent Parent I, Forgent Parent II and Forgent Parent III will use commercially reasonable efforts to make distributions on a quarterly basis to Mr. Niederpruem, Mr. Fiedler and Mr. Hottinger, along with other holders of incentive units, equal to the portion of the reserve amount attributable to such NEO’s incentive units that have subsequently vested. In addition, if the board of managers of Forgent Parent I, Forgent Parent II or Forgent Parent III declares a distribution for any other reason, including a distribution of proceeds received from a sale of our Class A common stock or exchange or redemption of Opco LLC Interests, as applicable, after a portion of the incentive units have subsequently vested, the reserve amount attributable to incentive units that have subsequently vested will be paid, without interest, to the holder of such subsequently vested incentive units.

Each of Forgent Parent I, Forgent Parent II and Forgent Parent III may pay any distribution in respect of the incentive units held by the NEOs in either cash or shares of our Class A common stock, as applicable, or a mix thereof, at the election of the board of managers of Forgent Parent I, Forgent Parent II or Forgent Parent III, as applicable.

 

162


Table of Contents

PRINCIPAL AND SELLING STOCKHOLDERS

The following table sets forth certain information regarding the beneficial ownership of shares of Class A common stock and Class B common stock as of January 23, 2026 with respect to:

 

   

each person known by us to beneficially own 5% or more of the outstanding shares of our common stock;

 

   

each member of our board of directors upon the consummation of this offering and each named executive officer; and

 

   

the members of our board of directors upon the consummation of this offering and our executive officers as a group.

Applicable percentage of beneficial ownership prior to this offering is based on 230,847,681 shares of Class A common stock and 73,581,208 shares of Class B common stock that would be outstanding as of January 23, 2026, in each case, after giving effect to the Reorganization Transactions. Applicable percentage of beneficial ownership after this offering also assumes the issuance and sale of 16,586,427 shares of Class A common stock (or 19,074,391 shares of Class A common stock if the underwriters exercise in full their option to purchase additional shares of Class A common stock) by us and the sale of 39,413,573 shares of Class A common stock (or 45,325,609 shares of Class A common stock if the underwriters exercise in full their option to purchase additional shares of Class A common stock) by the selling stockholders.

We have determined beneficial ownership in accordance with the rules of the SEC. Except as indicated by the footnotes below, we believe, based on the information furnished to us, that each person or entity named in the table below has sole voting and investment power with respect to all shares of common stock that he or it beneficially owns, subject to applicable community property laws.

Except as otherwise noted below, the address of each beneficial owner listed in the table below is c/o Forgent Power Solutions, Inc, 11500 Dayton Parkway, Dayton, MN 55369.

 

    Class A Common Stock
Beneficially Owned
    Class B Common Stock
Beneficially Owned
    Combined
Voting Power
 
    After
Giving Effect
to the
Reorganization
Transactions
and Before this

Offering
    After Giving
Effect to the
Up-C
Transactions
and this
Offering
Assuming No
Exercise
of the
Underwriters’
Option
    After Giving
Effect to the
Up-C
Transactions
and this
Offering
Assuming
Full Exercise
of the
Underwriters’
Option
    After Giving Effect
to the
Reorganization
Transactions

and Before
this Offering
    After Giving
Effect to the
Up-C
Transactions
and this
Offering
Assuming
No Exercise
of the
Underwriters’
Option
    After Giving
Effect to the
Up-C
Transactions
and this
Offering
Assuming
Full Exercise
of the
Underwriters’
Option
    After Giving
Effect to the
Up-C
Transactions
and this
Offering
Assuming No
Exercise
of the
Underwriters’
Option
    After Giving
Effect to the
Up-C
Transactions
and this
Offering
Assuming
Full Exercise
of the
Underwriters’
Option
 

Name of Beneficial Owner

  Shares     %     Shares     %     Shares     %     Shares     %     Shares     %     Shares     %     %     %  

5% Stockholders:

                           

Investment vehicles controlled by Neos, including the Selling Stockholders(1)

    214,261,254       100     174,847,681       75.74     168,935,645       72.40     90,167,635       100     73,581,208       100     71,093,244       100     81.60     78.85

Directors and Named Executive Officers:

                           

Gary J. Niederpruem(2)

    —        —        —        —        —        —        —        —        —        —        —        —        —        —   

Ryan S. Fiedler(3)

    —        —        —        —        —        —        —        —        —        —        —        —        —        —   

Tyson K. Hottinger(4)

    —        —        —        —        —        —        —        —        —        —        —        —        —        —   

Peter Jonna(5)

    —        —        —        —        —        —        —        —        —        —        —        —        —        —   

Frank Cannova(5)

    —        —        —        —        —        —        —        —        —        —        —        —        —        —   

David Savage(5)

    —        —        —        —        —        —        —        —        —        —        —        —        —        —   

Trey Bivins(5)

    —        —        —        —        —        —        —        —        —        —        —        —        —        —   

Serge Gofer(5)

    —        —        —        —        —        —        —        —        —        —        —        —        —        —   

Gregory M. E. Spierkel

    —        —        —        —        —        —        —        —        —        —        —        —        —        —   

Anthony L. (“Tony”) Trunzo

    —        —        —        —        —        —        —        —        —        —        —        —        —        —   

 

163


Table of Contents
    Class A Common Stock
Beneficially Owned
    Class B Common Stock
Beneficially Owned
    Combined
Voting Power
 
    After
Giving Effect
to the
Reorganization
Transactions
and Before this

Offering
    After Giving
Effect to the
Up-C
Transactions
and this
Offering
Assuming No
Exercise
of the
Underwriters’
Option
    After Giving
Effect to the
Up-C
Transactions
and this
Offering
Assuming
Full Exercise
of the
Underwriters’
Option
    After Giving Effect
to the
Reorganization
Transactions

and Before
this Offering
    After Giving
Effect to the
Up-C
Transactions
and this
Offering
Assuming
No Exercise
of the
Underwriters’
Option
    After Giving
Effect to the
Up-C
Transactions
and this
Offering
Assuming
Full Exercise
of the
Underwriters’
Option
    After Giving
Effect to the
Up-C
Transactions
and this
Offering
Assuming No
Exercise
of the
Underwriters’
Option
    After Giving
Effect to the
Up-C
Transactions
and this
Offering
Assuming
Full Exercise
of the
Underwriters’
Option
 

Name of Beneficial Owner

  Shares     %     Shares     %     Shares     %     Shares     %     Shares     %     Shares     %     %     %  

Neel Bhatia

    —        —        —        —        —        —        —        —        —        —        —        —        —        —   

All executive officers and directors as a group (11 individuals)

    —        —        —        —        —        —        —        —        —        —        —        —        —        —   

 

(1)

Includes shares of Class A common stock held by Forgent Parent I LP, shares of Class A common stock held by Forgent Parent IV LP, shares of Class B common stock/Opco LLC Interests held by Forgent Parent II LP and shares of Class B common stock/Opco LLC Interests held by Forgent Parent III LP. The general partner of Forgent Parent I LP is Forgent Parent I GP LLC (f/k/a MGM Transformer GP, LLC) and its members are Neos Partners I LP, Neos Partners I-A LP and Neos Partners I-B LP. The general partner of Forgent Parent II LP is Forgent Parent II GP LLC (f/k/a PwrQ GP LLC) and its members are Neos Partners I LP and Neos Partners I-A LP. The general partner of Forgent Parent III LP is Forgent Parent III GP LLC (f/k/a States Manufacturing GP LLC) and its members are Neos Partners I LP and Neos Partners I-A LP. The general partner of Forgent Parent IV LP is Forgent Parent IV GP LLC and its sole member is Neos Partners I-B LP. Neos Partners I GP LLC is the general partner of Neos Partners I LP, Neos Partners I-A LP and Neos Partners I-B LP. Neos Partners GP, LLC is the sole manager of Neos Partners I GP LLC, and Neos Partners GP, LLC’s managing member is Peter Jonna. Each of the Neos entities described in this footnote and Mr. Jonna may be deemed to beneficially own the securities directly or indirectly controlled by such Neos entities or him, but each disclaims beneficial ownership of such securities except to the extent of their respective pecuniary interests therein. The address of each of the Neos entities listed in this footnote and Mr. Jonna is c/o Neos Partners, LP, 12400 High Bluff Drive, Suite 650, San Diego, CA 92130.

(2)

Excludes Mr. Niederpruem’s incentive units (none of which have vested) in Forgent Parent I LP, Forgent Parent II LP and Forgent Parent III LP, having a value of $24.2 million based upon the initial public offering price and a hypothetical liquidating distribution by each of Forgent Parent I LP, Forgent Parent II LP and Forgent Parent III LP of all cash and all shares of our Class A common stock or Opco LLC Interests, in each case, it holds prior to this offering in accordance with the terms of its limited partnership agreement, immediately after giving effect to the Up-C Transactions. Such individual does not have or share voting and/or dispositive power over any shares of our common stock or Opco LLC Interests, as applicable, held by such entities and, therefore, does not beneficially own any shares of our Class A common stock. See “Execution and Director Compensation—Parent Incentive Units” for more information.

(3)

Excludes Mr. Fiedler’s incentive units (none of which have vested) in Forgent Parent I LP, Forgent Parent II LP and Forgent Parent III LP, having a value of $13.7 million based upon the initial public offering price and a hypothetical liquidating distribution by each of Forgent Parent I LP, Forgent Parent II LP and Forgent Parent III LP of all cash and all shares of our Class A common stock or Opco LLC Interests, in each case, it holds prior to this offering in accordance with the terms of its limited partnership agreement, immediately after giving effect to the Up-C Transactions. Such individual does not have or share voting and dispositive power over any shares of our common stock or Opco LLC Interests, as applicable, held by such entities and, therefore, does not beneficially own any shares of our Class A common stock. See “Execution and Director Compensation—Parent Incentive Units” for more information.

(4)

Excludes Mr. Hottinger’s incentive units (a portion of which have vested) in Forgent Parent I LP, having a value of $13.0 million based upon the initial public offering price and a hypothetical liquidating distribution by Forgent Parent I LP of all cash and all shares of our Class A common stock, in each case, it holds prior to this offering in accordance with the terms of its limited partnership agreement, immediately after giving effect to the Up-C Transactions. Such individual does not have or share voting and dispositive power over any shares of our Class A common stock held by Forgent Parent I LP and, therefore, does not beneficially own any shares of our Class A common stock. See “Execution and Director Compensation— Parent Incentive Units” for more information.

 

164


Table of Contents
(5)

Peter Jonna, Frank Cannova, David Savage, Trey Bivins and Serge Gofer are each affiliated with Neos or its affiliated investment managers and advisors. Messrs. Jonna, Cannova, Savage, Bivins and Gofer each disclaim beneficial ownership of the shares of common stock that are beneficially owned by the investment vehicles controlled by Neos. The address of Messrs. Jonna, Cannova, Savage, Bivins and Gofer is c/o Neos Partners, LP, 12400 High Bluff Drive, Suite 650, San Diego, CA 92130.

In addition, the table above excludes approximately 670,185 shares of Class A common stock (based on an initial public offering price of $27.00 per share of Class A common stock) issuable pursuant to RSUs we intend to grant to certain of our directors, executive officers and other employees in connection with this offering (none of which will vest within 60 days of January 23, 2026).

 

165


Table of Contents

CERTAIN RELATIONSHIPS AND RELATED PARTY TRANSACTIONS

The following is a summary of transactions to which we are a party in which the amount involved exceeded or exceeds $120,000 and in which any of our directors, executive officers, holders of more than 5% of any class of our voting securities or any member of the immediate family of any of the foregoing persons, had or will have a direct or indirect material interest, other than compensation arrangements with directors and executive officers, which are described under “Executive and Director Compensation.”

History of the Company and Partnership with Neos

In 2023 and 2024, affiliates of Neos completed the following acquisitions:

 

   

On October 31, 2023, Forgent Parent I LP and its subsidiaries completed the MGM Transaction;

 

   

On March 13, 2024, Forgent Parent II LP and its subsidiaries completed the PwrQ Transaction;

 

   

On May 31, 2024, Forgent Parent III LP and its subsidiaries completed the States Transaction; and

 

   

On June 14, 2024, Forgent Parent I LP and its subsidiaries completed the VanTran Transaction.

On May 7, 2025, Forgent Intermediate LLC, a wholly owned subsidiary of Forgent Parent I LP, formed a new subsidiary, Forgent Intermediate II LLC and contributed all of the equity interests of its subsidiaries to Forgent Intermediate II LLC. On May 8, 2025, Forgent Intermediate II LLC and the Existing Opco LLC Owners each contributed all of the equity interests of their respective subsidiaries to Opco in exchange for Class A common units of Opco (the “combination”). As a result of the combination, Neos affiliates collectively own all of the Class A common units of Opco.

Leases

We have operating leases for office and distribution spaces at Calle Maquiladoras 1614, Colonia Ciudad, Industrial, C.P. 22444, Tijuana, Baja, California, Mexico, 8665 Miralani Dr. #300B, San Diego, CA, Calle 7 Sur 1017 Colonia Ciudad Industrial, C.P. 22444, Tijuana, Baja California, Mexico, 5701 Smithway St Commerce, CA and 8675 Miralani Drive San Diego, CA, with Al Mohamad Googerdchian, a member of the Gogerchin family and PB Miramar Distribution LLC and Smithway Investments, LLC, entities owned or controlled by members of the Gogerchin family, some of whom own minority equity interests in Forgent Parent I LP. Such leases are set to terminate at varying dates between September 30, 2025 and October 30, 2028. Monthly rent under the lease varies from $2,000 to $82,000 per month. Rent expense paid or payable pursuant to such leases was $0.4 million for the period from July 1, 2023 through October 31, 2023 (Predecessor), $1.6 million for Inception through June 30, 2024 (Successor) and $2.1 million for fiscal 2025.

Following the VanTran Transaction, we have a lease for manufacturing and office space at 7711 Imperial Drive, Waco, Texas 76712 with A&S Bolin Investments, LLC, an entity owned or controlled by Donald A. Bolin, who owns a minority equity interest in Forgent Parent I LP. The lease terminates on June 30, 2034. Monthly rent under the lease is $34,000 per month with annual CPI increases after the first anniversary. Rent expense paid or payable pursuant to such lease was $0.4 million for fiscal 2025.

We incurred rent expense related to the related party leases totaling $0.7 million and $0.8 million for the three months ended September 30, 2024 and 2025, respectively. As of June 30, 2025 and September 30, 2025, we had related party operating lease right to use assets totaling $4.7 million and $4.5 million and operating lease liabilities totaling $4.7 million and $4.5 million, respectively related to our related party leases.

Lines of Credit

Prior to the MGM Transaction, two of our subsidiaries had a line of credit with Comerica Bank in the original principal amounts of $12.0 million and $3.0 million, respectively. These lines of credit were

 

166


Table of Contents

collateralized by all of the assets of each respective entity and personally guaranteed by Patrick Gogerchin and The Patrick Gogerchin Family Trust. The remaining outstanding balances and accrued interest thereon were repaid in full on October 31, 2023 to settle the obligations with respect to both lines of credit.

Consulting Services

Prior to the MGM Transaction, relatives of Patrick Gogerchin provided consulting services to the MGM businesses through entities owned or controlled by them. We expensed consulting services totaling $0.2 million for the period from July 1, 2023 through October 31, 2023 (Predecessor). All such consulting services have since been terminated.

Sponsor Fees and Expenses

We incurred sponsor fees and expenses totaling $2.4 million for the period from Inception to June 30, 2024 and $15.2 million for fiscal 2025 from our Sponsor. As of June 30, 2024 and 2025, we owed our Sponsor $0.1 million and $11.1 million, respectively, for fees and expenses.

For the three months ended September 30, 2024 and 2025, we incurred sponsor fees and expenses totaling $1.8 million and $6.6 million, respectively, from our Sponsor. As of September 30, 2025, we owed our Sponsor $12.4 million. All of these amounts are expected to be fully paid to our Sponsor in the third quarter of fiscal 2026.

We do not expect to pay any fees and expenses to our Sponsor following the consummation of this offering.

Revenues from Related Parties

We earned revenue from other portfolio companies controlled by our Sponsor totaling $0.1 million and $0.6 million for the period from Inception to June 30, 2024 and fiscal 2025, respectively. As of June 30, 2024 and 2025, we had receivables totaling $0.1 million and $0.3 million due from the portfolio companies, respectively.

We earned revenue from other portfolio companies controlled by our Sponsor totaling $0.1 million and $0.5 million for the three months ended September 30, 2024 and 2025, respectively. As of September 30, 2025, we had receivables totaling $0.3 million related due from the portfolio companies.

Expenses from Related Parties

We incurred expenses from other portfolio companies controlled by our Sponsor totaling $1.1 million for fiscal 2025. We incurred expenses from other portfolio companies controlled by our Sponsor totaling $0.1 million and $0.2 million for the three months ended September 30, 2024 and 2025, respectively. As of September 30, 2025, we had $0.1 million outstanding payables to the other portfolio companies controlled by our Sponsor.

Opco LLC Agreement

In connection with the Up-C Transactions, Forgent Power Solutions, Forgent Intermediate LLC, Forgent Intermediate II LLC and the Existing Opco LLC Owners will enter into the Opco LLC Agreement, the form of which is filed as an exhibit to the registration statement of which this prospectus forms a part.

As a result of the Up-C Transactions, including the entry into the Opco LLC Agreement, we will indirectly hold Opco LLC Interests in Opco and Forgent Intermediate II LLC, our wholly owned subsidiary, will be the sole managing member of Opco. Accordingly, we will operate and control all of the business and affairs of Opco and, through Opco and its operating subsidiaries, conduct our business.

As the sole managing member of Opco, our wholly owned subsidiary, Forgent Intermediate II LLC, will have the right to determine when distributions will be made to the holders of Opco LLC Interests and the amount

 

167


Table of Contents

of any such distributions (subject to the requirements with respect to the tax distributions described below). If Forgent Power Solutions (through Forgent Intermediate II LLC) authorizes a distribution, such distribution will be made to the holders of Opco LLC Interests, including Forgent Power Solutions (through Forgent Intermediate LLC and Forgent Intermediate II LLC), pro rata in accordance with their respective ownership of Opco, provided that Forgent Intermediate II LLC as sole managing member will be entitled to non-pro rata payments for certain fees and expenses.

Upon the consummation of the Up-C Transactions, Forgent Power Solutions will become a holding company and its principal asset will be an indirect controlling equity interest in Opco. As such, Forgent Power Solutions will have no independent means of generating revenue. Opco will be treated as a partnership for U.S. federal income tax purposes and, as such, will generally not be subject to U.S. federal income tax. Instead, taxable income will be allocated to holders of Opco LLC Interests, including Forgent Intermediate LLC and Forgent Intermediate II LLC, our wholly owned subsidiaries. Accordingly, Forgent Power Solutions (through Forgent Intermediate LLC and Forgent Intermediate II LLC) will incur income taxes on its indirect allocable share of any net taxable income of Opco and also incur expenses related to its operations. Pursuant to the Opco LLC Agreement, Opco will make cash distributions to the owners of Opco LLC Interests in an amount sufficient to fund their tax obligations in respect of the cumulative taxable income in excess of the cumulative taxable losses Opco that is allocated to them, each as determined by applying certain assumptions, to the extent cash is available to fund such distributions and previous tax distributions from Opco have been insufficient. In addition to tax expenses, we will also incur expenses related to our operations, plus payments under the Tax Receivable Agreement, which may be significant. We intend to cause Opco to make distributions or, in the case of certain expenses, payments in an amount sufficient to allow us and our subsidiaries, including Forgent Intermediate II LLC, to pay taxes and operating expenses, including distributions to fund any ordinary course payments due under the Tax Receivable Agreement. Furthermore, so long as the Tax Receivable Agreement is outstanding and in effect, any distributions we receive from Opco may only be used by us to meet our obligations under the Tax Receivable Agreement and to pay our taxes and other legal compliance obligations and for no other purpose.

The Opco LLC Agreement will generally not permit transfers of Opco LLC Interests by the Existing Opco LLC Owners, except for transfers to permitted transferees, transfers pursuant to the redemption right described below, transfers approved in writing by Forgent Intermediate II LLC, as sole managing member, and other limited exceptions. In the event of a permitted transfer of Opco LLC Interests, such transferor will be required to simultaneously transfer shares of Class B common stock to such transferee equal to the number of Opco LLC Interests that were transferred. The Opco LLC Agreement will also provide that, as a general matter, a holder of Opco LLC Interests will not have the right to transfer Opco LLC Interests if Forgent Intermediate II LLC determines that such transfer would be prohibited by law or regulation, would violate other agreements with Forgent Power Solutions to which such holder may be subject, or would cause or create a material risk for Opco to be treated as a “publicly traded partnership” or to be taxed as a corporation for U.S. federal income tax purposes.

As described in further detail below, the Existing Opco LLC Owners and their respective permitted transferees will have the right from time to time (subject to the terms of the Opco LLC Agreement) to require redemption of Opco LLC Interests in exchange for, at our election, either cash or shares of Class A common stock on a one-for-one basis for each Opco LLC Interest. We will, alternatively, have the right to acquire such Opco LLC Interests for shares of Class A common stock or cash in connection with any exercise of such right. We expect to treat such acquisitions of Opco LLC Interests as purchases by us of Opco LLC Interests from the holders thereof for U.S. federal income and other applicable tax purposes. Opco (and each of its subsidiaries classified as a partnership for U.S. federal income tax purposes) intends to have in place an election under Section 754 of the Code effective for each taxable year in which an exchange of Opco LLC Interests for Class A common stock or cash occurs. As a result, an exchange of Opco LLC Interests is expected to result in (1) an increase in our proportionate share of the then existing tax basis of the assets of Opco and its flow-through subsidiaries and (2) an adjustment in the tax basis of the assets of Opco and its flow-through subsidiaries reflected in that proportionate share (“Basis Adjustments”).

Any increases in our share of tax basis as a result of the Opco LLC Interests exchanges will generally have the effect of reducing the amounts that we would otherwise be obligated to pay thereafter to various tax

 

168


Table of Contents

authorities. Such basis increases may also decrease gains (or increase losses) on future dispositions of certain assets to the extent tax basis is allocated to those assets.

The Opco LLC Agreement will provide a redemption right to the Existing Opco LLC Owners and their respective permitted transferees, which will entitle them to have their Opco LLC Interests (subject to satisfaction of the applicable participation threshold and vesting criteria) redeemed for, at our election, newly-issued shares of Class A common stock on a one-for-one basis for each Opco LLC Interest or a cash payment equal to a volume weighted average market price of one share of Class A common stock for each Opco LLC Interest so redeemed, in each case in accordance with the terms of the Opco LLC Agreement; provided that, at our election, we may effect a direct exchange by Forgent Power Solutions of such Class A common stock or such cash, as applicable, for such Opco LLC Interests. The Existing Opco LLC Owners and their respective permitted transferees will have the right to exercise such redemption right, subject to certain exceptions, for as long as their Opco LLC Interests remain outstanding. In connection with the exercise of the redemption or exchange of Opco LLC Interests, (1) the holder thereof will be required to surrender a number of shares of Class B common stock registered in the name of such redeeming or exchanging holder, which shares will be transferred to the Company and will be cancelled for no consideration on a one-for-one basis with the number of Opco LLC Interests so redeemed or exchanged and (2) all redeeming members will surrender Opco LLC Interests to Opco for cancellation.

Each Opco LLC Interest holder’s exchange and redemption rights will be subject to certain customary limitations, including the expiration of any contractual lockup period relating to the shares of Class A common stock that may be delivered to such holder and the absence of any liens or encumbrances on such Opco LLC Interests. Additionally, in the case we elect a cash settlement, the Opco LLC Agreement will provide a redeeming holder with the ability to rescind its redemption request within a specified period of time. Moreover, in the case of a settlement in Class A common stock, the Opco LLC Agreement will provide that such redemption may be conditioned on the closing of an underwritten distribution of the shares of Class A common stock that may be issued in connection with such proposed redemption. In the case of a settlement in Class A common stock, the Opco LLC Agreement will permit such holder to revoke or delay its redemption request if the following conditions exist: (1) any registration statement pursuant to which the resale of the Class A common stock to be registered for such holder at or immediately following the consummation of the redemption shall have ceased to be effective pursuant to any action or inaction by the SEC or no such resale registration statement has yet become effective; (2) we failed to cause any related prospectus to be supplemented by any required prospectus supplement necessary to effect such redemption; (3) we exercised our right to defer, delay or suspend the filing or effectiveness of a registration statement and such deferral, delay or suspension shall affect the ability of such holder to have its Class A common stock registered at or immediately following the consummation of the redemption; (4) such holder is in possession of any material non-public information concerning us, the receipt of which results in such holder being prohibited or restricted from selling Class A common stock at or immediately following the redemption without disclosure of such information (and we do not permit disclosure); (5) any stop order relating to the registration statement pursuant to which the Class A common stock was to be registered by such holder at or immediately following the redemption shall have been issued by the SEC; (6) there shall have occurred a material disruption in the securities markets generally or in the market or markets in which the Class A common stock is then traded; (7) there shall be in effect an injunction, a restraining order or a decree of any nature of any governmental entity that restrains or prohibits the redemption; (8) we shall have failed to comply in all material respects with our obligations under the Registration Rights Agreement, and such failure shall have affected the ability of such holder to consummate the resale of the Class A common stock to be received upon such redemption pursuant to an effective registration statement; or (9) the redemption date would occur three business days or less prior to, or during, a black-out period.

In the event of a redemption by a holder of Opco LLC Interests, the Opco LLC Agreement will require that we contribute cash or shares of Class A common stock, as applicable, to Opco in exchange for an amount of newly-issued Opco LLC Interests that will be issued to us equal to the number of Opco LLC Interests redeemed from the holder. The Opco LLC Agreement will then require Opco to distribute the cash or shares of Class A

 

169


Table of Contents

common stock, as applicable, to such holder to complete the redemption. In the event of a redemption request by a holder of Opco LLC Interests, the Opco LLC Agreement will permit us, at our option, to effect a direct exchange by Forgent Power Solutions of cash or our Class A common stock, as applicable, for such Opco LLC Interests in lieu of such a redemption. Whether by redemption or exchange, the Opco LLC Agreement will obligate us to ensure that at all times the number of Opco LLC Interests that we indirectly own equals the number of our outstanding shares of Class A common stock (subject to certain exceptions for treasury shares and shares underlying certain convertible or exchangeable securities).

We may impose additional restrictions on exchanges or redemptions that we determine to be necessary or advisable so that Opco is not treated as a “publicly traded partnership” or taxed as a corporation for U.S. federal income tax purposes. If a holder exchanges Opco LLC Interests and Class B common stock for shares of Class A common stock or a redemption transaction as described above is effected, the number of Opco LLC Interests indirectly held by Forgent Power Solutions will be correspondingly increased, and a corresponding number of shares of Class B common stock will be cancelled.

The Opco LLC Agreement will also require that Opco take actions with respect to its Opco LLC Interests, including issuances, reclassifications, distributions, divisions, or recapitalizations, such that (i) we at all times maintain a ratio of one Opco LLC Interest owned by us, directly or indirectly, for each share of Class A common stock issued by us, and (ii) Opco at all times maintains (a) a one-to-one ratio between the number of shares of Class A common stock issued by us and the number of Opco LLC Interests indirectly owned by us and (b) a one-to-one ratio between the number of shares of Class B common stock owned by the Existing Opco LLC Owners and their permitted transferees and the number of Opco LLC Interests owned by the Existing Opco LLC Owners and their permitted transferees. As such, in certain circumstances we, through Forgent Intermediate II LLC, as sole managing member, have the authority to take all actions such that, after giving effect to all issuances, transfers, deliveries, or repurchases, the number of outstanding Opco LLC Interests we indirectly own equals, on a one-to-one basis, the number of outstanding shares of Class A common stock.

This summary does not purport to be complete and is qualified in its entirety by the provisions of the form of Opco LLC Agreement, a copy of which has been filed as an exhibit to the registration statement of which this prospectus forms a part.

Tax Receivable Agreement

Upon the completion of this offering, we will be a party to the Tax Receivable Agreement with the TRA Participants. Under the Tax Receivable Agreement, we generally will be required to make cash payments to the TRA Participants equal to, in the aggregate, 85% of the amount of tax savings, if any, in U.S. federal, state and local income tax that we actually realize, or in certain circumstances are deemed to realize, as a result of (i) our allocable share of tax basis attributable to our acquisition or ownership of Opco LLC Interests, (ii) certain tax attributes we will acquire from the Blockers in the Blocker Mergers (including net operating losses and the Blockers’ allocable share of tax basis), (iii) increases in our allocable share of then existing tax basis, and certain adjustments to the tax basis of the assets of Opco and its subsidiaries as a result of actual or deemed sales or exchanges of Opco LLC Interests in connection with this offering and future redemptions or exchanges of Opco LLC Interests, (iv) imputed interest arising from any payments we make under the Tax Receivable Agreement and (v) certain other tax benefits related to entering into the Tax Receivable Agreement, including certain payments made under the Tax Receivable Agreement. The payment obligations under the Tax Receivable Agreement are obligations of Forgent Power Solutions and not of Opco. Our payment obligations under the Tax Receivable Agreement are not conditioned upon any of the TRA Participants maintaining a continued ownership interest in us or Opco and the rights of the TRA Participants under the Tax Receivable Agreement will be assignable. We generally expect to benefit from the remaining 15% of the tax benefits, if any, that we may actually realize.

Although the actual timing and amount of any payments that may be made under the Tax Receivable Agreement will vary, we expect that the aggregate payments that we will be required to make to the TRA

 

170


Table of Contents

Participants will be substantial. Any payments made by us under the Tax Receivable Agreement will generally reduce the amount of overall cash flow that might have otherwise been available to us or to Opco, and to the extent that we are unable to make payments under the Tax Receivable Agreement for any reason, the unpaid amounts will be deferred and will accrue interest until paid by us. We anticipate funding ordinary course payments under the Tax Receivable Agreement from cash flow from operations of Opco and its subsidiaries, borrowings and/or available cash. There may be a material negative effect on our liquidity if, as a result of timing discrepancies or otherwise, the payments under the Tax Receivable Agreement exceed the actual benefits we realize in respect of the tax benefits that are subject to the Tax Receivable Agreement and/or distributions to us by Opco are not sufficient to permit us to make payments under the Tax Receivable Agreement after we have paid taxes.

The Tax Receivable Agreement will generally apply to each of our taxable years, beginning with the taxable year that the Tax Receivable Agreement is entered into. There is no maximum term for the Tax Receivable Agreement and the Tax Receivable Agreement will continue until all such tax benefits have been utilized or expired, subject to the below discussions (in particular, with respect to the early termination or acceleration of the Tax Receivables Agreement).

We expect that the payments we will be required to make under the Tax Receivable Agreement will be substantial. Assuming there are no material changes in the relevant tax laws and that we earn sufficient taxable income to realize all tax benefits that are subject to the Tax Receivable Agreement, and assuming all exchanges or redemptions would occur immediately after the initial public offering, based on the initial public offering price of $27.00 per share of Class A common stock, we would be required to pay approximately $518.4 million over the fifteen-year period from the date of this offering. The foregoing numbers are merely estimates—the actual payments could differ materially. The actual amounts we will be required to pay under the Tax Receivable Agreement and the actual amount of deferred tax assets and related liabilities that we will recognize as a result of any such future exchanges or redemptions will vary depending on a number of factors, including those detailed below. Absent a termination event pursuant to the terms of the Tax Receivable Agreement and assuming no material changes in the relevant tax laws, we expect our obligation to make cash payments under the Tax Receivable Agreement would continue for more than fifteen years after all of the Existing Opco LLC Owners exchange or redeem all of their Opco LLC Interests.

The actual tax attributes, as well as any amounts paid to the TRA Participants under the Tax Receivable Agreement, will vary depending on a number of factors, including:

 

   

the timing of redemptions or exchanges - for instance, the increase in any tax deductions will vary depending on the fair market value, which may fluctuate over time, of the depreciable or amortizable assets of Opco at the time of each redemption or exchange. In addition, the increase in Opco’s allocable share of existing tax basis acquired upon the future redemption or exchange of Opco LLC Interests will vary depending on the amount of remaining existing tax basis at the time of such redemption or exchange;

 

   

the price of shares of our Class A common stock at the time of the redemption or exchange - the increase in any tax deductions, as well as the tax basis increase in other assets, of Opco, is directly proportional to the price of shares of our Class A common stock at the time of the redemption or exchange;

 

   

the extent to which such redemptions or exchanges are taxable - if an exchange is not taxable for any reason, increased tax deductions as a result of the Section 754 election mentioned in “—Opco LLC Agreement” will not be available to generate payments under the Tax Receivable Agreement;

 

   

the amount of Blocker tax attributes - the amount of applicable tax attributes of the Blockers at the time of the Blocker Mergers will impact the amount and timing of payments under the Tax Receivable Agreement;

 

171


Table of Contents
   

the applicable tax rates and changes in tax rates - payments under the Tax Receivable Agreement will be calculated using the actual U.S. federal income tax rate in effect for the applicable period and an assumed, weighted-average state and local income tax rate based on apportionment factors for the applicable period, so changes in tax rates will impact the magnitude of cash tax benefits covered by the Tax Receivable Agreement and the amount of payments under the Tax Receivable Agreement; and

 

   

the amount and timing of our income.

Decisions made by the Continuing Equity Owners in the course of running our business may influence the timing and amount of payments that are received by TRA Participants under the Tax Receivable Agreement. For example, the disposition of assets following a redemption or exchange transaction may accelerate payments under the Tax Receivable Agreement and increase the present value of such payments, and the disposition of assets before a redemption or exchange transaction may increase an existing owner’s tax liability without giving rise to any rights of an existing owner to receive payments under the Tax Receivable Agreement.

Payments under the Tax Receivable Agreement will be based on the tax reporting positions we determine, and the IRS or another taxing authority may challenge all or a part of the existing tax basis, deductions, tax basis increases, net operating losses or other tax attributes subject to the Tax Receivable Agreement, and a court could sustain such challenge. The TRA Participants will not reimburse us for any payments previously made if tax savings previously reported are subsequently deferred or disallowed, except that any excess payments made to a TRA Participant will be netted against future payments otherwise to be made to such TRA Participant under the Tax Receivable Agreement, if any, after our determination of such excess. In addition, the actual state or local tax savings we may realize may be different than the amount of such tax savings we are deemed to realize under the Tax Receivable Agreement, which will be based on an assumed combined state and local tax rate applied to our reduction in taxable income as determined for U.S. federal income tax purposes as a result of the tax attributes subject to the Tax Receivable Agreement (subject to certain other calculation mechanics and assumptions). In both such circumstances, we could make payments to the TRA Participants that are greater than our actual cash tax savings and we may not be able to recoup those payments, which could negatively impact our liquidity.

The Tax Receivable Agreement provides that (1) in the event that we breach any of our material obligations under the Tax Receivable Agreement, unless waived in writing by the “Agent” (as that term is defined in the Tax Receivable Agreement), (2) upon certain changes of control, unless waived in writing by the Agent or (3) if, at any time, we elect, with the consent of the Agent, an early termination of the Tax Receivable Agreement, our obligations under the Tax Receivable Agreement (with respect to all Opco LLC Interests, whether or not Opco LLC Interests have been exchanged or acquired before or after such transaction) would accelerate and become payable in a lump sum amount equal to the present value of the anticipated future cash tax benefits calculated based on certain assumptions, including that we would have sufficient taxable income to fully utilize the deductions arising from the tax deductions, tax basis and other tax attributes subject to the Tax Receivable Agreement. The change of control provisions in the Tax Receivable Agreement may result in situations where the TRA Participants have interests that differ from or are in addition to those of our other stockholders. The present value of such anticipated future cash tax benefits are discounted at a rate equal to the lesser of (i) 6.5% per annum and (ii) the Secured Overnight Financing Rate (“SOFR”) (or its successor rate) plus 100 basis points.

In these situations, our obligations under the Tax Receivable Agreement could have a material adverse effect on our liquidity and could have the effect of delaying, deferring or preventing certain mergers, asset sales, other forms of business combination, or other changes of control. There can be no assurance that we will be able to finance our obligations under the Tax Receivable Agreement. See “Risk Factors—Risks Related to Our Organizational Structure—We will be required to make payments under the Tax Receivable Agreement and the amounts of such payments could be significant” and “Risk Factors—Risks Related to Our Organizational Structure—In certain cases, payments under the Tax Receivable Agreement to the TRA Participants may be accelerated or significantly exceed any actual benefit we realize in respect of the tax attributes subject to the Tax

 

172


Table of Contents

Receivable Agreement.” Assuming that the market value of a share of Class A common stock were to be equal to the initial public offering price of $27.00 per share of Class A common stock and a discount rate of 4.66%, we estimate that the aggregate amount of termination payments under the Tax Receivable Agreement would be approximately $332.1 million if we were to exercise the early termination right immediately following this offering.

Under the Tax Receivable Agreement, we are required to provide the Agent with a schedule setting forth the calculation of payments that are due under the Tax Receivable Agreement with respect to each taxable year in which a payment obligation arises within one hundred twenty (120) days after the extended due date of our U.S. federal income tax return. Payments under the Tax Receivable Agreement will generally be made within five (5) days after this schedule becomes final pursuant to the procedures set forth in the Tax Receivable Agreement, although interest on such payments will begin to accrue at a rate of SOFR plus 100 basis points per annum from the due date (without extensions) of such tax return. Any late payments that may be made under the Tax Receivable Agreement will continue to accrue interest at a rate of SOFR plus 500 basis points per annum until such payments are made, generally including any late payments that we may subsequently make because we did not have enough available cash to satisfy our payment obligations at the time at which they originally arose.

Finally, because we are a holding company with no operations of our own, our ability to make payments under the Tax Receivable Agreement depends on the ability of Opco to make distributions to us. To the extent that we are unable to make payments under the Tax Receivable Agreement for any reason, such payments will be deferred and will accrue interest until paid. Nonpayment for a specified period, however, may constitute a breach of a material obligation under the Tax Receivable Agreement and therefore accelerate payments due under the Tax Receivable Agreement, which could negatively impact our results of operations and could also affect our liquidity in periods in which such payments are made. See “Risk Factors—Risks Related to Our Organizational Structure” for further risks created by the Tax Receivable Agreement.

This summary does not purport to be complete and is qualified in its entirety by the provisions of the form of Tax Receivable Agreement, a copy of which has been filed as an exhibit to the registration statement of which this prospectus forms a part.

Stockholders Agreement

In connection with the offering, we entered into a Stockholders Agreement with the Continuing Equity Owners (the “Stockholders Agreement”).

Director Nomination Rights

Pursuant to the Stockholders Agreement, the Continuing Equity Owners will have the right, but not the obligation, to nominate individuals for election to our board of directors as follows:

For so long as Neos and its affiliates (including the Continuing Equity Owners) (collectively, the “Neos Group”) beneficially owns shares of voting stock representing, in the aggregate, at least:

 

   

35% of the voting power of the then-outstanding voting stock of the Company that are not restricted shares, five directors;

 

   

30%, but less than 35%, of the voting power of the then-outstanding voting stock of the Company that are not restricted shares, four directors;

 

   

20%, but less than 30%, of the voting power of the then-outstanding voting stock of the Company that are not restricted shares, three directors;

 

   

10%, but less than 20%, of the voting power of the then-outstanding voting stock of the Company that are not restricted shares, two directors; and

 

173


Table of Contents
   

5%, but less than 10%, of the voting power of the then-outstanding voting stock of the Company that are not restricted shares, one director.

Any such director(s) nominated by the Neos Group is referred to as a “Neos Designee.” In the event the size of our board of directors is increased, the Continuing Equity Owner’s nomination rights set forth above will be proportionately increased such that the Continuing Equity Owners have the right to nominate directors representing the same percentage of the full board of directors, rounded up to the nearest whole director, following such increase as prior to such increase. These director nomination rights are also referenced in our Charter.

For so long as the Continuing Equity Owners are entitled to designate at least one individual for nomination to our board of directors, the Continuing Equity Owners will have the exclusive right to request the removal of any Neos Designee, with or without cause and at any time, by sending a written notice to such Neos Designee and the Company’s secretary stating the name of the Neos Designee or the Neos Designees whose removal is requested. If at any point the number of Neos Designees then serving on the board exceeds the number of directors which the Continuing Equity Owners are entitled to nominate under the Stockholders Agreement (each, an “excess director”), then, unless the board of directors otherwise requests, the Continuing Equity Owners will cause such excess director(s) to offer to tender its (their) resignation at least sixty days prior to the expected date of the Company’s next annual meeting of stockholders for which the Company has not yet proposed a slate of directors, but such resignation may be made effective as of the last day of the then-current term of such excess director.

Subject to applicable laws and stock exchange regulations, and subject to requisite independence requirements applicable to such committee, (1) so long as the Neos Group beneficially owns shares of voting stock representing, in the aggregate, at least 35% of the voting power of the then-outstanding voting stock of the Company that are not restricted shares, the Continuing Equity Owners will be entitled to designate a majority of the members of the Compensation Committee and the Nominating and Corporate Governance Committee, and (2) for so long as the Continuing Equity Owners are entitled to designate one or more directors pursuant to the Stockholders Agreement, the Continuing Equity Owners will be entitled to designate at least one member of each committee of the board of directors (other than any special committee established to evaluate any transaction in which the Neos Group has an interest which is in conflict with the interests of the Company).

Information Rights

The Stockholders Agreement will provide that, so long as the Neos Group beneficially owns shares of voting stock representing, in the aggregate, at least 5% of the voting power of the then-outstanding voting stock, the Company shall provide to the Continuing Equity Owners and any of their designated representatives: (1) monthly consolidated financial statements of the Company and its subsidiaries, (2) access to the board of directors information portal (or any successor portal or equivalent means of dissemination) maintained by the Company consistent with current practice; and (3) reasonable access to the Company’s books and records and to any officer of the Company or its subsidiaries to discuss the affairs, finances and condition of the Company and its subsidiaries. Any Continuing Equity Owner may waive the right to receive all or any portion of the foregoing information and access at any time at the election of such Continuing Equity Owner for the duration specified by such Continuing Equity Owner.

 

174


Table of Contents

Consent Rights

The Stockholders Agreement will provide that, so long as the Neos Group beneficially owns shares of voting stock representing, in the aggregate, at least 25% of the voting power of the then-outstanding voting stock, certain significant corporate actions taken by the Company or its subsidiaries will require the prior written consent of the Continuing Equity Owners. These actions include, subject to certain exceptions:

 

   

amending the rights of any member of the Neos Group under the Company’s articles of incorporation or bylaws or amending or modifying the Company’s related party transaction policy or similar policy in a manner that disproportionately adversely affects any member of the Neos Group;

 

   

merging or consolidating with or into any other entity, other than in connection with certain internal restructurings or intercompany transactions;

 

   

acquiring or disposing of equity securities or assets or entering into joint ventures with a value in excess of $100 million;

 

   

increasing or decreasing the size of the board of directors;

 

   

issuing equity securities (i) at a price below fair market value, other than an underwritten public offering for cash, (ii) with rights that are senior to the rights of the holders of shares of our common stock, (iii) that would result in dilution of greater than 10% of our then-outstanding shares of our common stock (other than pursuant to the Company’s then-existing equity incentive plan) or (iv) that would result in the Neos Group beneficially owning less than a majority of our then-outstanding voting stock;

 

   

incurring indebtedness for borrowed money in excess of $100 million (other than indebtedness incurred prior to the date of this offering or pursuant to the Revolving Credit Facility);

 

   

making a loan to any third party or purchasing any debt securities other than in connection with intercompany loans between the Company and its subsidiaries or loans to employees in the ordinary course of business consistent with past practice and approved by the board of directors;

 

   

hiring or terminating the Company’s Chief Executive Officer;

 

   

changing the tax classification of the Company or any of its subsidiaries; or

 

   

changing the Company’s jurisdiction of incorporation.

Each Continuing Equity Owner may waive the requirement that it consent to all or any of the foregoing actions at any time at the election of such Continuing Equity Owner by providing written notice to the Company.

This summary does not purport to be complete and is qualified in its entirety by the provisions of our Stockholders Agreement, a copy of which has been filed as an exhibit to the registration statement of which this prospectus forms a part.

Registration Rights Agreement

In connection with this offering, we intend to enter into a registration rights agreement (the “Registration Rights Agreement”) with the Continuing Equity Owners. The Registration Rights Agreement will provide the Continuing Equity Owners with customary long form and short form demand registration rights, as well as customary shelf registration rights and customary “piggyback” registration rights. The Registration Rights Agreement will contain provisions that require us to help facilitate sales of our Class A common stock. The Registration Rights Agreement will also provide that we will pay certain expenses of these holders relating to such registrations and indemnify them against certain liabilities which may arise under the Securities Act. This summary does not purport to be complete and is qualified in its entirety by the provisions of our form of Registration Rights Agreement, a copy of which has been filed as an exhibit to the registration statement of which this prospectus forms a part.

 

175


Table of Contents

Limitation of Liability and Indemnification of Officers and Directors

Our amended and restated certificate of incorporation and our bylaws, each as expected to be in effect upon the consummation of this offering, will provide that we shall indemnify each of our directors and officers to the fullest extent permitted by the DGCL. For further information, see the section entitled “Description of Capital Stock—Indemnification and Limitations on Directors’ Liability.” We intend to enter into customary indemnification agreements with each of our executive officers and directors that provide them, in general, with contractual rights to indemnification, expense advancement and reimbursement, to the fullest extent permitted under the DGCL, subject to certain exceptions contained in those agreements.

Review, Approval or Ratification of Transactions with Related Persons

In connection with this offering, our board of directors will adopt a written related person transaction policy setting forth the policies and procedures for the review and approval or ratification by the audit committee of related person transactions. This policy will cover, with certain exceptions set forth in Item 404 of Regulation S-K under the Securities Act, any transaction, arrangement or series of transactions or arrangements in which we participate (whether or not we are a party) and a related person has or will have a direct or indirect material interest in such transaction. A related person includes (i) our directors, director nominees or executive officers, (ii) any 5% record or beneficial owner of shares of Class A common stock or (iii) any immediate family member of the foregoing. In reviewing and approving any related party transaction, the audit committee is tasked to consider all of the relevant facts and circumstances as well as the various factors enumerated in the policy.

 

176


Table of Contents

DESCRIPTION OF CERTAIN INDEBTEDNESS

2023 Debt Facilities

On October 31, 2023, our wholly owned subsidiaries US MetalCo Holdings LLC (the “Initial Borrower”), Forgent Holdings I LLC and certain of its subsidiaries (collectively, the “Initial Credit Parties”) entered into a Credit and Guaranty Agreement (the “2023 Credit Agreement”) with the lenders party thereto and Churchill Agency Services LLC, as administrative agent and as collateral agent, pursuant to which the lenders made available to the Initial Borrower (1) initial term loans in an aggregate principal amount of $203.3 million and delayed draw term loan commitments in an aggregate amount of $55.0 million (collectively, the “2023 Term Loan Facility”) and (2) revolving credit commitments in an aggregate amount of $35.0 million (the “2023 Revolving Facility” and, together with the 2023 Term Loan Facility, collectively, the “2023 Debt Facilities”). On June 14, 2024, the Initial Credit Parties entered into an Amendment No. 1 (“Amendment No. 1”) to the 2023 Credit Agreement, pursuant to which the lenders party thereto (1) made available additional term loans under the 2023 Term Loan Facility in an aggregate principal amount of $259.0 million and (2) increased the revolving credit commitments under the 2023 Revolving Facility by an aggregate amount of $25.0 million. On September 8, 2025, the Initial Credit Parties entered into an Amendment No. 2 (“Amendment No. 2”) to the 2023 Credit Agreement, pursuant to which, among other things, (1) the interest rates applicable to the loans under the 2023 Debt Facilities were decreased, (2) our wholly owned subsidiary Forgent Power LLC (f/k/a Forgent Intermediate IV LLC), a Delaware limited liability company (the “Parent Borrower”), and certain other of our wholly owned subsidiaries (together with the Parent Borrower and the Initial Borrower, collectively, the “Borrowers”) were added as borrowers under the 2023 Credit Agreement and (3) our wholly owned subsidiary, Forgent Intermediate III LLC (“Holdings”), and certain of wholly owned subsidiaries of the Parent Borrower were added as guarantors under the 2023 Credit Agreement. On December 19, 2025, in connection with entry into the Senior Credit Agreement (as defined below), the 2023 Debt Facilities were paid off and all commitments thereunder, and guaranties and security interests in respect thereof, were terminated.

Forgent Parent III Revolving Credit Facility

On December 13, 2024, our wholly owned subsidiaries, States Manufacturing Holdings LLC, States Manufacturing LLC and Forgent Holdings III LLC, and Comerica Bank, entered into a credit agreement, providing for a $35.0 million revolving credit facility (the “Forgent Parent III Revolving Credit Facility”). On September 8, 2025, in connection with entry into Amendment No. 2, the Forgent Parent III Revolving Credit Facility was paid off and all commitments thereunder, and guaranties and security interests in respect thereof, were terminated.

Senior Credit Facilities

On December 19, 2025, the Borrowers entered into a senior credit agreement (the “Senior Credit Agreement”) with Holdings, the lenders and issuing banks party thereto and Jefferies Finance LLC, as administrative agent and as collateral agent, consisting of (a) an initial term loan credit facility in an original principal amount equal to $600 million (the “Initial Term Facility” and the loans thereunder, the “Initial Term Loans”) and (b) a revolving credit facility with commitments in an original principal amount equal to $250.0 million, including a $50.0 million sublimit for letters of credit and a $25.0 million sublimit for swingline loans (the “Revolving Facility” and, together with the Initial Term Facility, the “Senior Credit Facilities”). The Initial Term Facility matures on December 19, 2032, and the Revolving Facility matures on December 19, 2030. As of December 31, 2025, no amounts were outstanding under the Revolving Facility, and $600 million was outstanding under the Initial Term Facility.

The obligations of the Borrowers under the Senior Credit Agreement are guaranteed by Holdings and certain wholly-owned U.S. subsidiaries of the Parent Borrower (collectively, with Holdings and the Borrowers, the “Loan Parties”) and are secured by first priority security interests on all or substantially all of the Loan Parties’ assets (subject to certain customary exceptions).

 

177


Table of Contents

Interest Rate

As of December 19, 2025, the Senior Credit Facilities bore interest based on, at the option of the Parent Borrower, (1) a “base rate” (“ABR”) plus an “Applicable Rate” of 2.25% per annum or (2) Term SOFR, a forward-looking interest rate benchmark derived from the secured overnight financing rate as administered by the Federal Reserve Bank of New York, which is subject to a 0.00% per annum floor for the applicable interest period, plus an “Applicable Rate” of 3.25% per annum. Upon the consummation of the Public Company Transaction (as defined in the Senior Credit Agreement, and which includes this offering), the Applicable Rate is subject to an automatic 0.25% per annum reduction.

Voluntary Prepayments; Repayments of Principal

Subject to certain notice requirements, the Borrowers may voluntarily prepay outstanding loans under the Senior Credit Agreement, in whole or in part, subject to (a) customary “breakage” costs with respect to Term SOFR loans prepaid on any date other than the last day of the applicable interest period and (b) in the case of any voluntary prepayment of Initial Term Loans on or prior to June 19, 2026 in connection with a Repricing Transaction (as defined in the Senior Credit Agreement), a premium of 1.00% of the aggregate principal amount of the Initial Term Loans prepaid, subject to certain exclusions.

The Initial Term Loans amortize at an annual rate of 1.00% of the original principal amount thereof, payable in quarterly installments, commencing with the installment due June 30, 2026. The Initial Term Loans are subject to mandatory prepayments with the proceeds of certain asset sales, insurance proceeds and debt issuances, subject in the case of asset sale and insurance mandatory prepayments, to a customary reinvestment right. In addition, an annual mandatory prepayment of the Initial Term Loans is required with a portion of the Parent Borrower’s excess cash flow, subject to a de minimis threshold and certain deductions.

Certain Covenants; Representations and Warranties

The Senior Credit Agreement contains customary affirmative covenants (including reporting obligations and transactions with affiliates) and negative covenants and requires the Parent Borrower and certain of its subsidiaries to make customary representations and warranties in connection with credit extensions under the Revolving Facility. With respect to the negative covenants, these restrictions include, among other things and subject to certain exceptions, thresholds and qualifications (certain of which are based on the Parent Borrower’s Consolidated Adjusted EBITDA (as defined in the Senior Credit Agreement)), limitations on the ability of the Parent Borrower and certain of its subsidiaries to:

 

   

incur or guarantee additional indebtedness;

 

   

create liens;

 

   

pay dividends or make other distributions in respect of equity of the Parent Borrower;

 

   

make certain prepayments in respect of certain material payment-subordinated debt;

 

   

enter into burdensome agreements with negative pledge clauses or restrictions on subsidiary distributions;

 

   

make investments, including acquisitions, loans and advances;

 

   

consolidate, merge, liquidate or dissolve; and

 

   

sell, transfer, or otherwise dispose of assets.

In addition, the Senior Credit Agreement includes a springing financial covenant for the benefit of the Revolving Facility that will be tested on the last day of any fiscal quarter only if the aggregate outstanding amount of revolving credit borrowings under the Senior Credit Agreement (excluding, for the avoidance of doubt, all undrawn letters of credit) exceeds 40% of the aggregate amount of revolving credit commitments as of the last day of any fiscal quarter, commencing (if applicable) with June 30, 2026. If such condition is met, the financial covenant

 

178


Table of Contents

requires the Parent Borrower to maintain a ratio of consolidated first lien debt to consolidated adjusted EBITDA (as defined in the Senior Credit Agreement) no greater than 7.50 to 1.00 on the last day of such fiscal quarter.

Events of Default

The Senior Credit Agreement contains customary events of default, subject in certain circumstances to specified grace periods, thresholds and exceptions, including, among others, payment defaults, cross-defaults to certain material indebtedness, covenant defaults, material inaccuracy of representations and warranties, bankruptcy events, material judgments, material events related to the Employee Retirement Income Security Act of 1974, as amended, and change of control. If an event of default occurs, the lenders will be entitled to take various actions, including acceleration of the loans and termination of the commitments under the Senior Credit Agreement, foreclosure on collateral and all other remedial actions available to a secured creditor. Failure to pay certain amounts owing under the Senior Credit Agreement when due may result in an increased interest rate equal to 2.00% per annum plus the interest rate otherwise applicable to the relevant overdue loan or letter of credit disbursement (or, in the case of any overdue premium or fee, the interest rate otherwise applicable to revolving loans that are ABR loans).

 

179


Table of Contents

DESCRIPTION OF CAPITAL STOCK

General

Immediately following the effectiveness of the registration statement, we will file with the office of the Secretary of the State of Delaware an amended and restated certificate of incorporation and we will adopt our amended and restated bylaws in connection with this offering. Below is a summary of the material terms and provisions of our amended and restated certificate of incorporation and our bylaws as expected to be in effect and affecting the rights of our stockholders following this offering, as well as relevant provisions of Delaware law affecting the rights of our stockholders. This summary does not purport to be complete and is qualified in its entirety by the provisions of our amended and restated certificate of incorporation, our bylaws and the DGCL. Copies of our amended and restated certificate of incorporation and our bylaws will be filed with the SEC as exhibits to the registration statement of which this prospectus forms a part. References in this section to the “Company,” “we,” “us” and “our” refer to Forgent Power Solutions and not to any of its subsidiaries.

Authorized Capital

Upon the completion of this offering, our authorized capital stock will consist of 2,000,000,000 shares of Class A common stock, par value $0.00001 per share, 100,000,000 shares of Class B common stock, par value $0.00001 per share, and 20,000,000 shares of preferred stock, par value $0.00001 per share.

Common Stock

Class A Common Stock

Voting Rights. The holders of Class A common stock will be entitled to one vote per share on all matters submitted to a vote of stockholders; provided, however, that, except as otherwise required by law, holders of Class A common stock, as such, shall not be entitled to vote on any amendment to our amended and restated certificate of incorporation that relates solely to the terms of one or more outstanding series of preferred stock if the holders of such affected series are entitled, either separately or together with the holders of one or more other such series, to vote thereon pursuant to our amended and restated certificate of incorporation. Holders of Class A common stock will not have cumulative voting rights in the election of directors. Accordingly, the holders of a majority of the combined voting power of Class A common stock could, if they so choose, elect all the directors.

Dividend Rights. Holders of Class A common stock will be entitled to receive dividends if, as and when declared by our board of directors, out of our legally available assets, in cash, property, shares of Class A common stock or other securities, and after payments of dividends required to be paid on outstanding preferred stock, if any.

Distributions in Connection with Mergers or Other Business Combinations. Upon a merger, consolidation or substantially similar transaction, holders of each class of Class A common stock will be entitled to receive equal per share payments or distributions.

Liquidation Rights. Upon our liquidation, dissolution or winding up, any business combination or a sale or disposition of all or substantially all of our assets, the assets legally available for distribution to our stockholders will be distributable ratably among the holders of the Class A common stock, subject to prior satisfaction of all outstanding debts and other liabilities and the payment of liquidation preferences, if any, on any outstanding preferred stock.

Other Matters. Our amended and restated certificate of incorporation will not entitle holders of Class A common stock to preemptive or conversion rights or other subscription rights. There will be no redemption or sinking fund provisions applicable to Class A common stock. All outstanding shares of our Class A common stock are, and the shares of Class A common stock offered in this offering will be, fully paid and non-assessable.

 

180


Table of Contents

Class B Common Stock

Voting Rights. Each share of Class B common stock entitles its holders to one vote per share on all matters presented to our stockholders generally. Holders of shares of Class B common stock will vote together with holders of Class A common stock as a single class on all matters presented to our stockholders for their vote or approval, except for certain amendments to our amended and restated certificate of incorporation described below or as otherwise required by applicable law or the amended and restated certificate of incorporation.

Issuance of Shares. Shares of Class B common stock will be issued in the future only to the extent necessary to maintain a one-to-one ratio between the number of Opco LLC Interests owned by the Existing Opco LLC Owners (and their respective permitted transferees) and the number of shares of Class B common stock owned by the Existing Opco LLC Owners (and their respective permitted transferees). Shares of Class B common stock are transferable only together with an equal number of Opco LLC Interests. Only permitted transferees of Opco LLC Interests will be permitted transferees of Class B common stock. See “Certain Relationships and Related Party Transactions—Opco LLC Agreement.”

Dividend and Distribution Rights. Holders of Class B common stock do not have any right to receive dividends or to receive a distribution upon dissolution or liquidation. Any amendment of our amended and restated certificate of incorporation that gives holders of Class B common stock (1) any rights to receive dividends or any other kind of distribution, (2) any right to convert into or be exchanged for Class A common stock or (3) any other economic rights will require, in addition to stockholder approval, the affirmative vote of holders of Class A common stock voting separately as a class.

Exchange Rights. Each share of Class B common stock will be redeemed and cancelled by us if the holder exchanges one Class B common unit and such share of Class B common stock for one share of Class A common stock pursuant to the terms of the Opco LLC Agreement. See “Certain Relationships and Related Party Transactions—Opco LLC Agreement.”

Other Matters. Our amended and restated certificate of incorporation will not entitle holders of Class B common stock to preemptive or conversion rights or other subscription rights. There will be no redemption or sinking fund provisions applicable to Class B common stock. All outstanding shares of Class B common stock are fully paid and nonassessable.

Authorized but Unissued Preferred Stock

Delaware law does not require stockholder approval for any issuance of authorized shares. However, the listing requirements of the NYSE, which would apply as long as our common stock is listed on the NYSE, require stockholder approval of certain issuances equal to or exceeding 20% of the combined voting power of our common stock. These additional shares may be used for a variety of corporate purposes, including future public offerings to raise additional capital, acquisitions and employee benefit plans.

Unless required by law or by any stock exchange on which our common stock may be listed, the authorized shares of preferred stock will be available for issuance without further action by our stockholders. Our amended and restated certificate of incorporation will authorize our board of directors to establish, from time to time, the number of shares to be included in each series of preferred stock, and to fix the designation, powers, privileges, preferences and relative participating, optional or other rights, if any, of the shares of each series of preferred stock, and any of its qualifications, limitations or restrictions. Our board of directors will also be able to increase or decrease the number of shares of any series of preferred stock, but not below the number of shares of that series of preferred stock then outstanding, without any further vote or action by the stockholders.

The existence of unissued and unreserved common stock or preferred stock may enable our board of directors to issue shares to persons friendly to current management, which could render more difficult or

 

181


Table of Contents

discourage an attempt to obtain control of the Company by means of a merger, tender offer, proxy contest or otherwise, and could thereby protect the continuity of our management and possibly deprive stockholders of opportunities to sell their shares of common stock at prices higher than prevailing market prices.

Indemnification and Limitations on Directors’ Liability

Section 145 of the DGCL grants each Delaware corporation the power to indemnify any person who is or was a director, officer, employee or agent of a corporation, against expenses, including attorneys’ fees, judgments, fines and amounts paid in settlement actually and reasonably incurred by him or her in connection with any threatened, pending or completed action, suit or proceeding, whether civil, criminal, administrative or investigative, other than an action by or in the right of the corporation, by reason of serving or having served in any such capacity, if he or she acted in good faith in a manner reasonably believed to be in, or not opposed to, the best interests of the corporation, and, with respect to any criminal action or proceeding, had no reasonable cause to believe his or her conduct was unlawful. A Delaware corporation may similarly indemnify any such person in actions by or in the right of the corporation if he or she acted in good faith in a manner reasonably believed to be in, or not opposed to, the best interests of the corporation, except that no indemnification may be made in respect of any claim, issue or matter as to which the person shall have been adjudged to be liable to the corporation unless and only to the extent that the Delaware Court of Chancery or the court in which the action was brought determines that, despite adjudication of liability, but in view of all of the circumstances of the case, the person is fairly and reasonably entitled to indemnity for expenses which the Delaware Court of Chancery or other court shall deem proper.

Section 102(b)(7) of the DGCL enables a corporation in its certificate of incorporation, or an amendment thereto, to eliminate or limit the personal liability of a director or officer to the corporation or its stockholders for monetary damages for violations of the director’s or officer’s fiduciary duty as a director or officer, except (i) for any breach of the director’s or officer’s duty of loyalty to the corporation or its stockholders, (ii) for acts or omissions not in good faith or which involve intentional misconduct or a knowing violation of law, (iii) pursuant to Section 174 of the DGCL (providing for director liability with respect to unlawful payment of dividends or unlawful stock purchases or redemptions) or (iv) for any transaction from which a director derived an improper personal benefit. Our amended and restated certificate of incorporation will provide for such limitation of liability.

Our amended and restated certificate of incorporation and bylaws will indemnify our directors and officers to the full extent permitted by the DGCL and our amended and restated certificate of incorporation also allows our board of directors to indemnify other employees. This indemnification will extend to the payment of judgments in actions against officers and directors and to reimbursement of amounts paid in settlement of such claims or actions and may apply to judgments in favor of the corporation or amounts paid in settlement to the corporation. This indemnification will also extend to the payment of attorneys’ fees and expenses of officers and directors in suits against them where the officer or director acted in good faith and in a manner he or she reasonably believed to be in, or not opposed to, the best interests of the Company, and, with respect to any criminal action or proceeding, he or she had no reasonable cause to believe his or her conduct was unlawful. This right of indemnification is not exclusive of any right to which the officer or director may be entitled as a matter of law and shall extend and apply to the estates of deceased officers and directors.

In connection with this offering, we expect to enter into a directors’ and officers’ insurance policy. The policy is expected to insure our directors and officers against unindemnified losses arising from certain wrongful acts in their capacities as directors and officers and reimburse us for those losses for which we have lawfully indemnified the directors and officers. The policy is expected to contain various exclusions that are normal and customary for policies of this type.

We believe the limitation of liability and indemnification provisions in our amended and restated certificate of incorporation, bylaws and insurance policies are necessary to attract and retain qualified directors and officers.

 

182


Table of Contents

However, these provisions may discourage derivative litigation against directors and officers, even though an action, if successful, might benefit us and other stockholders. Furthermore, a stockholder’s investment may be adversely affected to the extent we pay the costs of settlement and damage awards against directors and officers as required or allowed by these limitation of liability and indemnification provisions.

Insofar as indemnification for liabilities arising under the Securities Act may be permitted to directors, officers and controlling persons of the registrant pursuant to the foregoing provisions, or otherwise, the registrant has been advised that in the opinion of the SEC such indemnification is against public policy as expressed in the Act and is, therefore, unenforceable.

At present, there is no pending litigation or proceeding involving any of our directors, officers, employees or agents as to which indemnification is sought from us, nor are we aware of any threatened litigation or proceeding that may result in an indemnification claim.

Stockholders Agreement

In connection with this offering, we intend to enter into the Stockholders Agreement with the Continuing Equity Owners which will govern matters related to our corporate governance and rights to nominate and designate directors and additional matters. For additional information, see “Certain Relationships and Related Party Transactions—Stockholders Agreement.”

Anti-Takeover Effects of Delaware Law, Our Certificate of Incorporation and Our Bylaws

Certain provisions of Delaware law, our amended and restated certificate of incorporation and our bylaws that will be effective upon consummation of the offering could make the acquisition of the Company more difficult and could depress the trading price of our Class A common stock by discouraging, delaying, or preventing a change of control of our company or changes in management that the stockholders of our company may believe advantageous. These provisions also may promote the continuity of our management by making it more difficult for a person to remove or change the incumbent members of our board of directors.

Authorized but Unissued Shares; Undesignated Preferred Stock. The authorized but unissued shares of our common stock will be available for future issuance without stockholder approval except as required by law or by any stock exchange on which our common stock may be listed. These additional shares may be utilized for a variety of corporate purposes, including future public offerings to raise additional capital, acquisitions and employee benefit plans. In addition, our board of directors may authorize, without stockholder approval, the issuance of undesignated preferred stock with voting rights or other rights or preferences designated from time to time by our board of directors. The existence of authorized but unissued shares of common stock or preferred stock may enable our board of directors to render more difficult or to discourage an attempt to obtain control of us by means of a merger, tender offer, proxy contest or otherwise.

Voting in the Election of Directors. At any meeting of stockholders at which directors are to be elected, directors will be elected by a plurality of the votes cast by the stockholders entitled to vote on the election of directors. Vacancies created by an increase in the number of directors, resignations or otherwise will be filled by vote of a majority of the remaining directors.

Classified Board of Directors. Our amended and restated certificate of incorporation will provide that our board of directors will be divided into three classes of directors, and with the directors serving three-year terms. Approximately one-third of our board of directors will be elected each year. See “Management—Board Composition.” The classification of directors will have the effect of making it more difficult for stockholders to change the composition of our board of directors. Our amended and restated certificate of incorporation and bylaws will provide that, subject to any rights of holders of preferred stock to elect additional directors under specified circumstances and the terms of our Stockholders Agreement with the Continuing Equity Owners, the number of directors will be fixed from time to time exclusively pursuant to a resolution adopted by our board of directors.

 

183


Table of Contents

Removal of Directors. Our amended and restated certificate of incorporation will provide that directors may be removed at any time either with or without cause by the affirmative vote of a majority in voting power of our outstanding common stock. From and after the date when Neos ceases to beneficially own at least 35% of the voting power of our outstanding common stock, and for so long as the board of directors is classified, directors may be removed by stockholders with cause by the affirmative vote of at least 66 2/3% of the total combined voting power of our outstanding common stock entitled to vote generally in the election of directors, voting together as a single class.

No Cumulative Voting. Our amended and restated certificate of incorporation will provide that stockholders are not permitted to cumulate votes in the election of directors.

Special Meetings of Stockholders. Our amended and restated certificate of incorporation will provide that special meetings of our stockholders may be called, so long as Neos beneficially owns at least 35% of the voting power of our outstanding common stock, by or at the direction of our board of directors or our Chairman, and at the request of holders of more than a majority of the voting power of our outstanding common stock. After Neos ceases to beneficially own more than 35% of the voting power of our outstanding common stock, only our board of directors or our Chairman may call special meetings of our stockholders. This provision may delay the ability of our stockholders to force consideration of a proposal or for stockholders controlling a majority of our capital stock to take any action, including the removal of directors.

Stockholder Action by Written Consent. Pursuant to Section 228 of the DGCL, any action required to be taken at any annual or special meeting of the stockholders may be taken without a meeting, without prior notice and without a vote if a consent or consents in writing, setting forth the action so taken, is signed by the holders of outstanding stock having not less than the minimum number of votes that would be necessary to authorize or take such action at a meeting at which all shares of our stock entitled to vote thereon were present and voted, unless our amended and restated certificate of incorporation provides otherwise. Our amended and restated certificate of incorporation will preclude stockholder action by written consent at any time when Neos ceases to beneficially own at least 35% of the voting power of our outstanding common stock. This provision may delay the ability of our stockholders to force consideration of a proposal or for stockholders controlling a majority of our capital stock to take any action, including the removal of directors.

Advance Notice Requirements for Stockholder Proposals and Nomination of Directors. Our bylaws will require stockholders seeking to bring business before an annual meeting of stockholders, or to nominate individuals for election as directors at an annual or special meeting of stockholders, to provide timely notice in writing pursuant to an advance notice procedure. In order for any matter to be “properly brought” before a meeting, a stockholder will have to comply with advance notice requirements and provide us with certain information. Stockholders at an annual meeting may only consider proposals or nominations specified in the notice of meeting or brought before the meeting by or at the direction of our board of directors or by a qualified stockholder of record on the record date for the meeting, who is entitled to vote at the meeting and who has delivered timely written notice in proper form to our secretary of the stockholder’s intention to bring such business before the meeting. These provisions may preclude our stockholders from bringing matters before our annual meeting of stockholders or from making nominations for directors at our meetings of stockholders. These provisions may also discourage or deter a potential acquiror from conducting a solicitation of proxies to elect the potential acquiror’s own slate of directors or otherwise attempting to obtain control of the Company.

Amendment of Certificate of Incorporation or Bylaws. Our bylaws may be amended or repealed by a majority vote of our board of directors. After the date when Neos ceases to beneficially own at least 35% of the voting power of our outstanding common stock, the affirmative vote of at least 66 2/3 of the voting power of all then-outstanding shares of common stock entitled to vote thereon will be required to amend our bylaws. After the date when Neos ceases to beneficially own at least 35% of the voting power of our outstanding common stock, the affirmative vote of at least 66 2/3 of the voting power of all then-outstanding shares of common stock entitled to vote thereon will be required to amend certain provisions of our amended and restated certificate of

 

184


Table of Contents

incorporation. Any amendment to our amended and restated certificate of incorporation must first be approved by a majority of our board of directors and if required by law, thereafter be approved by a majority of the outstanding shares entitled to vote thereon, subject to certain exceptions as described in “—Common Stock—Class B common stock” above.

Section 203 of the Delaware General Corporation Law. We will opt out of Section 203 of the DGCL. However, our amended and restated certificate of incorporation will contain provisions that are similar to Section 203. Specifically, our amended and restated certificate of incorporation will provide that, subject to certain exceptions, we will not be able to engage in a “business combination” with any “interested stockholder” for three years following the date that the person became an interested stockholder, unless the interested stockholder attained such status with the approval of our board of directors or unless the business combination is approved in a prescribed manner. A “business combination” includes, among other things, a merger or consolidation involving us and the “interested stockholder” and the sale of more than 10% of our assets. In general, an “interested stockholder” is any entity or person beneficially owning 15% or more of our outstanding voting stock and any entity or person affiliated with or controlling or controlled by such entity or person, but will exclude Neos and its affiliates and transferees. Although we have elected to opt out of the statute’s provisions, we could elect to be subject to Section 203 in the future.

Limitations on Liability and Indemnification of Officers and Directors. Our amended and restated certificate of incorporation and bylaws provide indemnification for our directors and officers to the fullest extent permitted by the DGCL. Prior to the closing of this offering, we intend to enter into indemnification agreements with each of our directors and executive officers that may, in some cases, be broader than the specific indemnification provisions contained under Delaware law. In addition, as permitted by Delaware law, our amended and restated certificate of incorporation includes provisions that eliminate the personal liability of our directors and officers for monetary damages resulting from breaches of certain fiduciary duties as a director or officer, applicable. The effect of this provision is to restrict our rights and the rights of our stockholders in derivative suits to recover monetary damages against a director or officer for breach of fiduciary duties as a director or officer, as applicable. These provisions may be held not to be enforceable for violations of the federal securities laws of the United States.

Exclusive Venue

Our amended and restated certificate of incorporation will provide that the Court of Chancery of the State of Delaware is the exclusive forum for any (i) derivative action or proceeding brought on our behalf, (ii) any action asserting a breach of fiduciary duty owed by any current or former director, officer or other employee to us or our stockholders, (iii) any action asserting a claim against the Company or any of its directors, officers or other employees arising pursuant to any provision of the DGCL, our amended and restated certificate of incorporation or our bylaws, (iv) any action to interpret, apply, enforce or determine the validity of our amended and restated certificate of incorporation or our bylaws or as to which the DGCL confers jurisdiction on the Court of Chancery of the State of Delaware, (v) any action asserting a claim against us that is governed by the internal affairs doctrine or (vi) any action asserting an “internal corporate claim” as defined in Section 115 of the DGCL. Pursuant to the Exchange Act, claims or causes of action arising thereunder must be brought in federal district courts of the United States. The exclusive forum provision will provide that the provision will not apply to claims or causes of action arising under the Exchange Act. Our amended and restated certificate of incorporation will also provide that, unless we consent in writing to an alternative forum, the federal district courts of the United States will be the sole and exclusive forum for the resolution of any action asserting a claim arising under the Securities Act or the rules and regulations thereunder. Section 22 of the Securities Act creates concurrent jurisdiction for federal and state courts over all suits brought to enforce any duty or liability created by the Securities Act or the rules and regulations thereunder, accordingly we cannot be certain that a court would enforce such a provision. By agreeing to this provision, however, stockholders will not be deemed to have waived our compliance with the federal securities laws and the rules and regulations thereunder.

 

 

185


Table of Contents

These choice of forum provisions may limit a stockholder’s ability to bring a claim in a judicial forum that it finds favorable for disputes with us or our directors, officers, employees or other stockholders, which may discourage such lawsuits. While the Delaware courts have determined that such choice of forum provisions are facially valid, a stockholder may nevertheless seek to bring an action in a venue other than those designated in the exclusive forum provisions. In such instance, we would expect to assert the validity and enforceability of our exclusive forum provisions, which may require significant additional costs associated with resolving such action in other jurisdictions, and there can be no assurance that the provisions will be enforced by a court in those other jurisdictions. Alternatively, if a court were to find the choice of forum provision contained in our amended and restated certificate of incorporation to be inapplicable or unenforceable in an action, we may incur additional costs associated with resolving such action in other jurisdictions, which could have a material adverse effect on our business, financial condition and results of operations.

Corporate Opportunity Doctrine

Delaware law permits corporations to adopt provisions renouncing any interest or expectancy in certain opportunities that are presented to the corporation or its officers, directors or stockholders. Our amended and restated certificate of incorporation will, to the maximum extent permitted from time to time by Delaware law, renounce any interest or expectancy that we have in, or right to be offered an opportunity to participate in, specified business opportunities that are from time to time presented to Neos or any of our directors who are employees of or affiliated with Neos. Our amended and restated certificate of incorporation will provide that, to the fullest extent permitted by law, Neos or any of our directors who are employees of or affiliated with Neos will not have any duty to refrain from (i) engaging in a corporate opportunity in the same or similar lines of business in which we or our affiliates now engage or propose to engage or (ii) otherwise competing with us or our affiliates. In addition, to the fullest extent permitted by law, if Neos or any of our directors who are employees of or affiliated with Neos acquires knowledge of a potential transaction or other business opportunity which may be a corporate opportunity for itself or himself or its or his affiliates or for us or our affiliates, such person will have no duty to communicate or offer such transaction or business opportunity to us or any of our affiliates and they may take any such opportunity for themselves or offer it to another person or entity, unless such opportunity was expressly offered to them solely in their capacity as a director, executive officer or employee of us or our affiliates. To the fullest extent permitted by Delaware law, no potential transaction or business opportunity may be deemed to be a corporate opportunity of the corporation or its subsidiaries unless (i) we or our subsidiaries would be permitted to undertake such transaction or opportunity in accordance with the amended and restated certificate of incorporation, (ii) we or our subsidiaries, at such time have sufficient financial resources to undertake such transaction or opportunity, (iii) we have an interest or expectancy in such transaction or opportunity and (iv) such transaction or opportunity would be in the same or similar line of our or our subsidiaries’ business in which we or our subsidiaries are engaged or a line of business that is reasonably related to, or a reasonable extension of, such line of business. Our amended and restated certificate of incorporation will not renounce our interest in any business opportunity that is expressly offered to a director in his or her capacity as a director of the Company.

Dissenters’ Rights of Appraisal and Payment

Under the DGCL, with certain exceptions, our stockholders will have appraisal rights in connection with a merger or consolidation of Forgent Power Solutions. Pursuant to the DGCL, stockholders who properly request and perfect appraisal rights in connection with such merger or consolidation will have the right to receive payment of the fair value of their shares as determined by the Delaware Court of Chancery.

Stockholders’ Derivative Actions

Under the DGCL, any of our stockholders may bring an action in our name to procure a judgment in our favor, also known as a derivative action, provided that the stockholder bringing the action is a holder of our shares at the time of the transaction to which the action relates or such stockholder’s stock thereafter devolved by operation of law.

 

186


Table of Contents

Transfer Agent and Registrar

The transfer agent and registrar for shares of Class A common stock will be Continental Stock Transfer & Trust Company.

Listing

We have been approved to list our Class A common stock on the NYSE under the symbol “FPS.”

 

187


Table of Contents

SHARES AVAILABLE FOR FUTURE SALE

Prior to this offering, there has been no public market for shares of Class A common stock. Future sales of shares of Class A common stock in the public market after this offering, and the availability of shares of Class A common stock for future sale, could adversely affect the market prices prevailing from time to time. As described below, only a limited number of shares of Class A common stock will be available for sale shortly after this offering due to contractual and legal restrictions on resale. Nonetheless, sales of substantial amounts of Class A common stock in the future, or the perception that these sales could occur, could adversely affect prevailing market prices for shares of Class A common stock and could impair our future ability to raise equity capital.

Upon the completion of this offering, a total of 230,847,681 shares of Class A common stock will be outstanding, assuming the underwriters do not exercise their option to purchase additional shares of Class A common stock. Of these shares, all of the shares of Class A common stock sold in this offering will be freely tradable in the public market without restriction or further registration under the Securities Act, unless these shares are held by “affiliates,” as that term is defined in Rule 144 under the Securities Act.

The remaining outstanding shares of our Class A common stock will be deemed “restricted securities” as that term is defined under Rule 144. Restricted securities may be sold in the public market only if their offer and sale is registered under the Securities Act or if the offer and sale of those securities qualify for an exemption from registration, including exemptions provided by Rules 144 and 701 under the Securities Act, which are summarized below. As a result of the lock-up agreements described below and subject to the provisions of Rule 144 and Rule 701, all such restricted securities will be available for sale in the public market the date that is 180 days after the date of this prospectus; provided that if at least 170 days have elapsed since the date of this prospectus and the period ending 180 days after the date of this prospectus is scheduled to end during, or within five trading days prior to, a Blackout Period, then the date that is ten trading days prior to the commencement of such Blackout Period.

Rule 144

In general, a person who has beneficially owned restricted shares of Class A common stock for at least six months would be entitled to sell their securities provided that (1) such person is not deemed to have been one of our affiliates at the time of, or at any time during the 90 days preceding, a sale, (2) we have been subject to the Exchange Act periodic reporting requirements for at least 90 days before the sale and (3) we are current in our Exchange Act reporting at the time of sale.

Persons who have beneficially owned restricted shares of Class A common stock for at least six months, but who are our affiliates at the time of, or any time during the 90 days preceding, a sale, would be subject to additional restrictions, by which such person would be entitled to sell within any three-month period only a number of securities that does not exceed the greater of either of the following:

 

   

1% of the number of shares of Class A common stock then outstanding, which will equal approximately 2,308,477 shares immediately after the completion of this offering (calculated on the basis of the assumptions described above and assuming no exercise of the underwriters’ option to purchase additional shares of Class A common stock); and

 

   

the average weekly trading volume of Class A common stock during the four calendar weeks preceding the filing of a notice on Form 144 with respect to the sale.

Such sales by affiliates must also comply with the manner of sale, current public information and notice provisions of Rule 144.

Registration Statement on Form S-8

We intend to file a registration statement on Form S-8, which will become effective immediately upon filing, under the Securities Act to register all of the shares of Class A common stock reserved for issuance under

 

188


Table of Contents

the 2026 Plan. Shares covered by the Form S-8 will then be eligible for sale in the public markets, subject to vesting restrictions, any applicable lock-up agreements described below and Rule 144 limitations applicable to affiliates. All shares of Class A common stock will be subject to the lock-up agreements or market stand-off provisions described below.

Lock-up Agreements

We, our directors and officers, and the Continuing Equity Owners, including the selling stockholders, have agreed with the underwriters that, for a period of 180 days following the date of this prospectus (or in the case of our directors and officers and the Continuing Equity Owners, including the selling stockholders, if (i) at least 170 days have elapsed since the date of this prospectus and (ii) the period ending 180 days after the date of this prospectus is scheduled to end during, or within five trading days prior to, a Blackout Period, then the date that is ten trading days prior to the commencement of such Blackout Period), subject to certain exceptions, we and they will not, directly or indirectly, offer, sell, contract to sell, pledge, grant any option to purchase, make any short sale or otherwise dispose of or hedge any of our shares of Class A common stock, or any options or warrants to purchase any shares of Class A common stock, or any securities convertible into, or exchangeable for or that represent the right to receive shares of Class A common stock. Two of the three representatives of the underwriters, in their sole discretion, may at any time release all or any portion of the shares from the restrictions in such agreements.

The lock-up agreements do not contain any pre-established conditions to the waiver by two of the three representatives of the underwriters on behalf of the underwriters of any terms of the lock-up agreements. Any determination to release shares subject to the lock-up agreements would be based on a number of factors at the time of determination, including but not necessarily limited to the market price of the Class A common stock, the liquidity of the trading market for the Class A common stock, general market conditions, the number of shares proposed to be sold and the timing, purpose and terms of the proposed sale. See “Underwriting—No Sales of Similar Securities” for more information.

Registration Rights

Upon the completion of this offering, the Continuing Equity Owners will be entitled to rights with respect to the registration of their shares of Class A common stock under the Securities Act. Registration of these shares under the Securities Act will result in these shares becoming freely tradable immediately upon the effectiveness of such registration, subject to the restrictions of Rule 144. For a further description of these rights, see the section entitled “Certain Relationships and Related Party Transactions—Registration Rights Agreement.”

 

189


Table of Contents

MATERIAL U.S. FEDERAL INCOME TAX CONSIDERATIONS FOR NON-U.S. HOLDERS OF CLASS A COMMON STOCK

The following is a general discussion of certain U.S. federal income tax consequences to non-U.S. holders (as defined herein) of the purchase, ownership and disposition of Class A common stock. This discussion does not provide a complete analysis of all potential U.S. federal income tax considerations relating thereto. This description is based on the Internal Revenue Code of 1986, as amended (the “Code”), existing and proposed U.S. Treasury regulations promulgated thereunder, administrative pronouncements, judicial decisions and interpretations of the foregoing, all as of the date hereof and all of which are subject to change, possibly with retroactive effect. Any change or differing interpretation could alter the tax consequences to non-U.S. holders described in this prospectus. There can be no assurance that a court or the IRS will not challenge one or more of the tax consequences described herein, and we have not obtained, nor do we intend to obtain, a ruling with respect to any tax consequences relating to the purchase, ownership of or disposition of our Class A common stock.

This discussion is limited to non-U.S. holders who hold shares of Class A common stock as capital assets within the meaning of Section 1221 of the Code (generally, property held for investment). Moreover, this discussion is for general information only and does not address all of the tax consequences that may be relevant to you in light of your particular circumstances, nor does it discuss special tax provisions, which may apply to you if you are a holder who is subject to special treatment under U.S. federal income tax laws, such as certain financial institutions or financial services entities, insurance companies, tax-exempt entities or governmental organizations, tax-qualified retirement plans, “qualified foreign pension funds” (and entities all of the interests of which are held by qualified foreign pension funds), dealers in securities or currencies, persons who have elected to mark securities to market, entities that are treated as partnerships or other pass-through entities for U.S. federal income tax purposes (and partners or beneficial owners thereof), foreign branches, “controlled foreign corporations,” “foreign controlled foreign corporations,” “passive foreign investment companies,” former U.S. citizens or long-term residents, holders that acquired shares of Class A common stock in a compensatory transaction, holders subject to the Medicare contribution tax on net investment income, holders that own, or are deemed to own, more than 5% of our capital stock (except to the extent specifically set forth below), holders subject to special tax accounting rules as a result of any item of gross income with respect to Class A common stock being taken into account in an applicable financial statement, corporations that accumulate earnings to avoid U.S. federal income tax, persons deemed to sell Class A common stock under the constructive sale provisions of the Code and persons that hold Class A common stock as part of a straddle, hedge, conversion transaction, or other integrated investment.

In addition, this discussion does not address estate or gift taxes, the alternative minimum tax or any state, local or foreign taxes or any U.S. federal tax laws other than U.S. federal income tax laws.

You are urged to consult with your own tax advisor concerning the U.S. federal income tax consequences of acquiring, owning and disposing of our Class A common stock, as well as the application of any state, local or foreign income and other tax laws or tax treaties.

As used in this section, a “non-U.S. holder” is a beneficial owner of Class A common stock (other than a partnership or any other entity treated as a pass-through entity for U.S. federal income tax purposes) that is not, for U.S. federal income tax purposes:

 

   

an individual who is a citizen or resident of the United States,

 

   

a corporation (or other entity taxable as a corporation for U.S. federal income tax purposes) that is created or organized in or under the laws of the United States, any state thereof or the District of Columbia,

 

   

an estate the income of which is subject to U.S. federal income taxation regardless of its source, or

 

   

a trust if (i) a court within the United States is able to exercise primary supervision over the administration of the trust and one or more U.S. persons have the authority to control all substantial decisions of the trust or (ii) it has a valid election in effect under applicable U.S. Treasury regulations to be treated as a domestic trust.

 

190


Table of Contents

If a partnership or other entity treated as a pass-through entity for U.S. federal income tax purposes is a holder of Class A common stock, the tax treatment of a partner in the partnership or an owner of the other pass-through entity will depend upon the status of the partner or owner and the activities of the partnership or other pass-through entity. Any partnership or other pass-through entity, and any partner in such a partnership or owner of such a pass-through entity, holding shares of Class A common stock is urged to consult its own tax advisor as to the particular U.S. federal income tax consequences applicable to it.

INVESTORS CONSIDERING THE PURCHASE OF OUR CLASS A COMMON STOCK ARE URGED TO CONSULT THEIR OWN TAX ADVISORS REGARDING THE APPLICATION OF U.S. FEDERAL INCOME TAX LAWS TO THEIR PARTICULAR SITUATIONS AND THE CONSEQUENCES OF OTHER FEDERAL, STATE, LOCAL AND FOREIGN TAX LAWS, AND APPLICABLE TAX TREATIES.

Distributions on Class A Common Stock

As described in the section titled “Dividend Policy” above, we do not currently intend to pay cash dividends on shares of Class A common stock in the foreseeable future. If we do make distributions on shares of Class A common stock, however, such distributions will constitute dividends for U.S. federal income tax purposes to the extent paid from our current or accumulated earnings and profits, as determined under U.S. federal income tax principles. Distributions in excess of our current and accumulated earnings and profits will constitute a return of capital that is applied against and reduces, but not below zero, a non-U.S. holder’s adjusted tax basis in shares of Class A common stock. Any remaining excess will be treated as gain realized on the sale or other disposition of shares of Class A common stock. See “—Dispositions of Class A Common Stock.”

Any dividend paid to a non-U.S. holder on shares of Class A common stock will generally be subject to U.S. federal withholding tax at a 30% rate, subject to the discussion below regarding effectively connected income. The withholding tax might not apply, however, or might apply at a reduced rate, under the terms of an applicable income tax treaty between the United States and the non-U.S. holder’s country of residence. You are urged to consult your own tax advisors regarding your entitlement to benefits under a relevant income tax treaty. Generally, in order for us or our paying agent to withhold tax at a lower treaty rate, a non-U.S. holder must certify its entitlement to treaty benefits. A non-U.S. holder generally can meet this certification requirement by providing a valid IRS Form W-8BEN or IRS Form W-8BEN-E (or other applicable form), as applicable, to us or our paying agent. If the non-U.S. holder holds the stock through a financial institution or other agent acting on the non-U.S. holder’s behalf, the non-U.S. holder will be required to provide appropriate documentation to the agent. The non-U.S. holder’s agent will then be required to provide certification to us or our paying agent, either directly or through other intermediaries. A non-U.S. holder that does not timely furnish the required documentation, but that qualifies for a reduced treaty rate, generally may obtain a refund of any excess amounts withheld by timely filing an appropriate claim for refund with the IRS.

Dividends received by a non-U.S. holder that are effectively connected with a U.S. trade or business conducted by the non-U.S. holder and, if required by an applicable income tax treaty between the United States and the non-U.S. holder’s country of residence, are attributable to a permanent establishment (or, in certain cases involving individual holders, a fixed base) maintained by the non-U.S. holder in the United States, are generally not subject to such withholding tax. To obtain this exemption, a non-U.S. holder must provide the applicable withholding agent with a valid IRS Form W-8ECI (or applicable successor form) properly certifying such exemption. Such effectively connected dividends, although generally not subject to withholding tax (provided certain certification and disclosure requirements are satisfied), are taxed at the same rates applicable to U.S. persons, net of certain deductions and credits. In addition to the tax described above, such effectively connected dividends received by corporate non-U.S. holders may also be subject to a branch profits tax at a rate of 30% or such lower rate as may be specified by an applicable income tax treaty.

 

191


Table of Contents

Dispositions of Class A Common Stock

Subject to the discussion below on backup withholding and FATCA (as defined herein) withholding, gain realized by a non-U.S. holder on a sale, exchange or other disposition of shares of Class A common stock generally will not be subject to U.S. federal income or withholding tax, unless:

 

   

the gain (i) is effectively connected with the conduct by the non-U.S. holder of a U.S. trade or business and (ii) if required by an applicable income tax treaty between the United States and the non-U.S. holder’s country of residence, is attributable to a permanent establishment (or, in certain cases involving individual holders, a fixed base) maintained by the non-U.S. holder in the United States (in which case the special rules described below apply),

 

   

the non-U.S. holder is an individual who is present in the United States for 183 or more days in the taxable year of such disposition and certain other conditions are met (in which case the gain would be subject to a flat 30% tax, or such reduced rate as may be specified by an applicable income tax treaty, which may be offset by certain U.S. source capital losses, provided the non-U.S. holder has timely filed U.S. federal income tax returns with respect to such losses), or

 

   

we are, or have been, a U.S. real property holding corporation (a “USRPHC”) for U.S. federal income tax purposes at any time during the shorter of the five-year period ending on the date of disposition of our Class A common stock and the non-U.S. holder’s holding period for our Class A common stock.

Generally, a corporation is a USRPHC if the fair market value of its “United States real property interests” equals 50% or more of the sum of the fair market value of (a) its worldwide real property interests and (b) its other assets used or held for use in a trade or business. The tax relating to a disposition of stock in a USRPHC does not apply to a non-U.S. holder whose holdings, actual and constructive, amount to 5% or less of our Class A common stock at all times during the applicable period, provided that Class A common stock is regularly traded on an established securities market. No assurance can be provided that our Class A common stock will be regularly traded on an established securities market at all times for purposes of the rules described above. Although there can be no assurances in this regard, we believe we have not been and are not currently a USRPHC, and do not anticipate being a USRPHC in the future. You are urged to consult your own tax advisor about the consequences that could result if we have been, are or become a USRPHC.

If any gain from the sale, exchange or other disposition of Class A common stock (1) is effectively connected with a U.S. trade or business conducted by a non-U.S. holder and (2) if required by an applicable income tax treaty between the United States and the non-U.S. holder’s country of residence, is attributable to a permanent establishment (or, in certain cases involving individuals, a fixed base) maintained by such non-U.S. holder in the United States, then the gain generally will be subject to U.S. federal income tax at the same rates applicable to U.S. persons, net of certain deductions and credits. In addition to the tax described above, such effectively connected gain realized by corporate non-U.S. holders may also be subject to a branch profits tax at a rate of 30% or such lower rate as may be specified by an applicable income tax treaty.

Backup Withholding and Information Reporting

Any dividends that are paid to a non-U.S. holder must be reported annually to the IRS and to the non-U.S. holder. Copies of these information returns also may be made available to the tax authorities of the country in which the non-U.S. holder resides under the provisions of various treaties or agreements for the exchange of information. Dividends paid on our Class A common stock and the gross proceeds from a taxable disposition of Class A common stock may be subject to additional information reporting and may also be subject to U.S. federal backup withholding if such non-U.S. holder fails to comply with applicable U.S. information reporting and certification requirements. Provision of an IRS Form W-8 appropriate to the non-U.S. holder’s circumstances will generally satisfy the certification requirements necessary to avoid the additional information reporting and backup withholding.

 

192


Table of Contents

Backup withholding is not an additional tax. Any amounts so withheld under the backup withholding rules will be refunded by the IRS or credited against the non-U.S. holder’s U.S. federal income tax liability, provided that the required information is timely furnished to the IRS.

FATCA Withholding

Sections 1471 through 1474 of the Code and the U.S. Treasury regulations and other administrative guidance issued thereunder, commonly referred to as “FATCA,” impose withholding (separate and apart from, but without duplication of, the withholding tax described above) at a rate of 30% on payments of U.S.-source dividends (including our dividends) paid to “foreign financial institutions” (which is broadly defined for this purpose and in general includes investment vehicles) and certain other non-U.S. entities unless various U.S. information reporting and due diligence requirements (generally relating to ownership by U.S. persons of interests in or accounts with those entities) have been satisfied, or an exemption applies. An intergovernmental agreement between the United States and an applicable foreign jurisdiction may modify these requirements. If FATCA withholding is imposed, a beneficial owner that is not a foreign financial institution generally will be entitled to a refund of any amounts withheld by filing a U.S. federal income tax return containing the required information (which may entail significant administrative burden). Non-U.S. holders are urged to consult their own tax advisors regarding the effects of FATCA on their investment in Class A common stock. The U.S. Treasury Department released proposed U.S. Treasury Regulations which, if finalized in their present form, would eliminate the U.S. federal withholding tax of 30% applicable to the gross proceeds of a sale or other disposition of Class A common stock. In its preamble to such proposed U.S. Treasury Regulations, the U.S. Treasury Department stated that taxpayers may generally rely on the proposed U.S. Treasury Regulations until final regulations are issued. Non-U.S. holders are encouraged to consult with their own tax advisors regarding the possible implications of FATCA withholding on their investment in Class A common stock.

THE PRECEDING DISCUSSION OF U.S. FEDERAL INCOME TAX CONSIDERATIONS IS FOR GENERAL INFORMATION ONLY. IT IS NOT TAX ADVICE. EACH PROSPECTIVE INVESTOR IS URGED TO CONSULT ITS OWN TAX ADVISOR REGARDING THE PARTICULAR U.S. FEDERAL, STATE, LOCAL AND FOREIGN TAX CONSEQUENCES OF PURCHASING, OWNING AND DISPOSING OF CLASS A COMMON STOCK, INCLUDING THE CONSEQUENCES OF ANY PROPOSED CHANGE IN APPLICABLE LAWS, INTERGOVERNMENTAL AGREEMENTS OR TAX TREATIES.

 

193


Table of Contents

UNDERWRITING

Subject to the terms and conditions set forth in the underwriting agreement, dated February 4, 2026, among us, the selling stockholders and Goldman Sachs & Co. LLC, Jefferies LLC and Morgan Stanley & Co. LLC, as the representatives of the underwriters named below and the book-running managers of this offering, we and the selling stockholders have agreed to sell to the underwriters, and each of the underwriters has agreed, severally and not jointly, to purchase from us and the selling stockholders, the respective number of shares of Class A common stock shown opposite its name below:

 

Underwriter

   Number of Shares  

Goldman Sachs & Co. LLC

     11,369,697  

Jefferies LLC

     11,369,697  

Morgan Stanley & Co. LLC

     11,369,697  

J.P. Morgan Securities LLC

     6,821,818  

BofA Securities, Inc.

     4,547,879  

Barclays Capital Inc.

     4,547,879  

TD Securities (USA) LLC

     1,991,111  

MUFG Securities Americas Inc.

     995,556  

Nomura Securities International, Inc.

     945,779  

WR Securities, LLC

     49,777  

KeyBanc Capital Markets Inc.

     746,667  

Oppenheimer & Co. Inc.

     746,667  

Stifel, Nicolaus & Company, Incorporated

     497,776  
  

 

 

 

Total

     56,000,000  
  

 

 

 

The underwriting agreement provides that the obligations of the several underwriters are subject to certain conditions precedent such as the receipt by the underwriters of officers’ certificates and legal opinions and approval of certain legal matters by their counsel. The underwriting agreement provides that the underwriters will purchase all of the shares of Class A common stock if any of them are purchased. If an underwriter defaults, the underwriting agreement provides that the purchase commitments of the nondefaulting underwriters may be increased or the underwriting agreement may be terminated.

We and the selling stockholders have agreed to indemnify the underwriters and certain of their controlling persons against certain liabilities, including liabilities under the Securities Act, and to contribute to payments that the underwriters may be required to make in respect of those liabilities.

The underwriters have advised us that, following the completion of this offering, they currently intend to make a market in the shares of Class A common stock as permitted by applicable laws and regulations. However, the underwriters are not obligated to do so, and the underwriters may discontinue any market-making activities at any time without notice in their sole discretion. Accordingly, no assurance can be given as to the liquidity of the trading market for the Class A common stock, that you will be able to sell any of the Class A common stock held by you at a particular time or that the prices that you receive when you sell will be favorable.

The underwriters are offering the shares of Class A common stock subject to their acceptance of the shares of Class A common stock from us and the selling stockholders. The underwriters reserve the right to withdraw, cancel or modify offers to the public and to reject orders in whole or in part.

Commission and Expenses

The underwriters have advised us that they propose to offer the shares of Class A common stock to the public at the initial public offering price set forth on the cover page of this prospectus and to certain dealers, which may include the underwriters, at that price less a concession not in excess of $0.729 per share of Class A

 

194


Table of Contents

common stock. After the offering, the initial public offering price, concession and reallowance to dealers may be reduced by the representatives. No such reduction will change the amount of proceeds to be received by us as set forth on the cover page of this prospectus.

The following table shows the initial public offering price, the underwriting discounts and commissions that we and the selling stockholders are to pay the underwriters and the proceeds, before expenses, to us and the selling stockholders in connection with this offering. Such amounts are shown assuming both no exercise and full exercise of the underwriters’ option to purchase additional shares.

 

     Per Share      Total  
     Without
Option to
Purchase
Additional
Shares
     With
Option to
Purchase
Additional

Shares
     Without
Option to
Purchase
Additional
Shares
     With
Option to
Purchase
Additional
Shares
 

Initial public offering price

   $ 27.000      $ 27.000      $ 1,512,000,000      $ 1,738,800,000  

Underwriting discounts and commissions paid by us

   $ 1.215      $ 1.215      $ 20,152,509      $ 23,175,385  

Proceeds to us, before expenses

   $ 25.785      $ 25.785      $ 427,681,020      $ 491,833,172  

Underwriting discounts and commissions paid by the selling stockholders

     $1.215      $ 1.215      $ 47,887,491      $ 55,070,615  

Proceeds to the selling stockholders, before expenses

   $ 25.785      $ 25.785      $ 1,016,278,980      $ 1,168,720,828  

We estimate expenses payable by us in connection with this offering, other than the underwriting discounts and commissions referred to above, will be approximately $17.6 million. We have agreed to reimburse the underwriters for certain of their expenses, up to $40,000. The underwriters have agreed to reimburse us for certain expenses incurred by us in connection with this offering upon the closing of the offering.

Determination of Offering Price

Prior to this offering, there has not been a public market for the shares of Class A common stock. Consequently, the initial public offering price for the Class A common stock was determined by negotiations between us and the representatives. Among the factors to be considered in these negotiations will be prevailing market conditions, our financial information, market valuations of other companies that we and the underwriters believe to be comparable to us, estimates of our business potential, the present state of our development and other factors deemed relevant.

We offer no assurances that the initial public offering price will correspond to the price at which the Class A common stock will trade in the public market subsequent to the offering or that an active trading market for the Class A common stock will develop and continue after the offering.

Listing

We have been approved to have the Class A common stock approved for listing on the NYSE under the trading symbol “FPS.”

Stamp Taxes

If you purchase shares of Class A common stock offered in this prospectus, you may be required to pay stamp taxes and other charges under the laws and practices of the country of purchase, in addition to the initial public offering price set forth on the cover page of this prospectus.

 

195


Table of Contents

Option to Purchase Additional Shares

We and the selling stockholders have granted to the underwriters an option, exercisable for 30 days from the date of this prospectus, to purchase, from time to time, in whole or in part, up to an aggregate of 2,487,964 shares from us and 5,912,036 shares from the selling stockholders at the initial public offering price set forth on the cover page of this prospectus, less underwriting discounts and commissions. If the underwriters exercise this option, each underwriter will be obligated, subject to specified conditions, to purchase a number of additional shares proportionate to that underwriter’s initial purchase commitment as indicated in the table above. This option may be exercised only if the underwriters sell more shares than the total number set forth on the cover page of this prospectus.

No Sales of Similar Securities

We, our officers and directors and the Continuing Equity Owners have agreed, subject to specified exceptions, not to directly or indirectly:

 

   

sell, offer, contract or grant any option to sell (including any short sale), pledge, transfer, establish an open “put equivalent position” within the meaning of Rule 16a-l(h) under the Exchange Act, or

 

   

otherwise dispose of any shares of Class A common stock, options or warrants to acquire shares of Class A common stock, or securities exchangeable or exercisable for or convertible into shares of Class A common stock currently or hereafter owned either of record or beneficially, or

 

   

publicly announce any intention to do any of the foregoing for a period of 180 days after the date of this prospectus without the prior written consent of two of Goldman Sachs & Co. LLC, Jefferies LLC and Morgan Stanley & Co. LLC.

This restriction terminates after the close of trading of shares of Class A common stock on and including the 180th day after the date of this prospectus.

We are permitted certain exceptions to the foregoing restrictions, including with respect to:

 

  (a)

the Up-C Transactions;

 

  (b)

the issuance of shares of Class A common stock or options to purchase shares of Class A common stock, restricted stock, restricted stock units, or other compensatory equity-based awards, or the issuance of Class A common stock upon exercise of options, pursuant to any stock option, stock bonus or other stock plan or arrangement described herein; provided that any shares of Class A common stock issued pursuant to this clause (b) to any person signing a lock-up agreement in connection with this offering shall be subject to such person’s lock-up agreement;

 

  (c)

the issuance of shares of Class A common stock upon the conversion of shares of Class B common stock;

 

  (d)

the filing of any registration statement on Form S-8 or a successor form thereto relating to any equity incentive plan described herein; and

 

  (e)

the sale or issuance of or entry into an agreement to sell or issue shares of Class A common stock or any options or warrants or other rights to acquire any shares of Class A common stock, or any securities exchangeable or exercisable for or convertible into shares of Class A common stock, or to acquire other securities or rights ultimately exchangeable or exercisable for or convertible into shares of Class A common stock (including, for the avoidance of doubt, Opco LLC Interests) (“Related Securities”), and the filing of any registration statement(s) with respect thereto, in connection with one or more acquisitions of securities, businesses, property or other assets, products or technologies, joint ventures, commercial relationships or other strategic corporate transactions or alliances; provided that aggregate amounts of shares of Class A common stock or Related Securities that we may sell or issue or agree to sell or issue pursuant to this clause (e) shall not exceed 15% of the total number of shares of Class A common stock issued and outstanding immediately following the completion of this offering

 

196


Table of Contents
  determined on a fully-diluted basis and the recipients thereof who are required to be a reporting person under Section 16 of the Exchange Act or who become beneficial owners of 5% or greater of the total number of shares of Class A common stock of the Company immediately following the issuances pursuant to this clause (e) will provide to Goldman Sachs & Co. LLC, Jefferies LLC and Morgan Stanley & Co. LLC a signed lock-up agreement.

The foregoing restrictions with respect to our officers and directors and the Continuing Equity Owners are subject to certain exceptions, including with respect to:

 

  (a)

the transfer of shares of Class A common stock or Related Securities (i) by will or intestate succession, (ii) to a Family Member or to a trust whose direct or indirect beneficiaries consist exclusively of one or more of the lock-up party and/or a Family Member (as defined in the lock-up agreements), or if the lock-up party is a trust, to a trustor or beneficiary of the trust or to the state of the beneficiary of the trust, (iii) by gift, (iv) for bona fide estate planning purposes, including to charitable organizations or educational organizations, (v) to a partnership, limited liability company or other entity of which the lock-up party and/or a Family Member are the beneficial owner(s) of all of the outstanding equity securities or similar interests of such entity or (vi) to a nominee or custodian of a person or entity to whom a transfer would be permissible under subclauses (i) through (v) of this paragraph; provided that:

 

   

such transfer does not involve a disposition for value,

 

   

each transferee executes and delivers to each of Goldman Sachs & Co. LLC, Jefferies LLC and Morgan Stanley & Co. LLC an agreement in form and substance satisfactory to each of Goldman Sachs & Co. LLC, Jefferies LLC and Morgan Stanley & Co. LLC stating that such transferee is receiving and holding such shares of Class A common stock and/or Related Securities subject to the provisions of the lock-up agreements and agrees not to sell or offer to sell such shares of Class A common stock and/or Related Securities, engage in any swap or engage in any other activities restricted under the lock-up agreements except in accordance with the lock-up agreements (as if such transferee had been an original signatory thereto) (a “Transferee Lock-Up Agreement”) provided further that, in the event that a transfer is one of a series of contemporaneous permitted transfers, only the ultimate donee, devisee, transferee or distributee shall be required to deliver a Transferee Lock-Up Agreement, and

 

   

prior to the expiration of the 180-day period, no public disclosure or filing under the Exchange Act by any party to the transfer (donor, donee, transferor or transferee) shall be required or made voluntarily (other than a required filing on Form 4 or the filing of a required Schedule 13D, 13G or 13F) reporting a reduction in beneficial ownership of shares of Class A common stock and if any filing under Section 16(a) of the Exchange Act, or other public disclosure, is made reporting a reduction in beneficial ownership of shares of Class A common stock or Related Securities during the 180-day period, such filing or disclosure shall clearly indicate the circumstances of such transfer described in this clause;

 

  (b)

transfers of shares of Class A common stock or Related Securities that occurs by operation of law, including pursuant to a qualified domestic order or in connection with a divorce settlement or other court order, or pursuant to a final order of a court or regulatory agency; provided that any public disclosure or filing under the Exchange Act by any party to the transfer (donor, donee, transferor or transferee) shall clearly indicate the circumstances of such transfer described in this clause;

 

  (c)

if the lock-up party is a corporation, partnership, limited liability company or other business entity, any transfer or distribution of shares of Class A common stock or Related Securities to limited partners, members, managers, stockholders or holders of similar equity interests in the lock-up party or to another corporation, partnership, limited liability company, trust or other business entity that is an affiliate (as defined in Rule 405 as promulgated under the Securities Act) of the lock-up party or to any investment fund or other entity controlled or managed by the lock-up party or affiliates of the lock-up party (including, where the lock-up party is a partnership, to its general partner or a successor partnership or

 

197


Table of Contents
  fund, or any other funds managed by such partnership or any subsequent transfer to any direct or indirect partner, member stockholder or other equity holders of such transferee until such shares of Class A common stock or Related Securities come to be held by a natural person); provided that

 

   

each transferee shall sign and deliver to each of Goldman Sachs & Co. LLC, Jefferies LLC and Morgan Stanley & Co. LLC a Transferee Lock-Up Agreement; provided further that, in the event that a transfer is one of a series of contemporaneous permitted transfers, only the ultimate donee, devisee, transferee or distributee shall be required to deliver a Transferee Lock-Up Agreement, and

 

   

prior to the expiration of the 180-day period, no public disclosure or filing under the Exchange Act by any party to the transfer shall be required or made voluntarily (other than a required filing on Form 4 or the filing of a required Schedule 13D, 13G or 13F) reporting a reduction in beneficial ownership of shares of Class A common stock and if any filing under Section 16(a) of the Exchange Act, or other public disclosure, is made reporting a reduction in beneficial ownership of shares of Class A common stock or Related Securities during the 180-day period, such filing or disclosure shall clearly indicate the circumstances of such transfer described in this clause;

 

  (d)

transfers to the Company of shares of Class A common stock or Related Securities pursuant to a repurchase right or forfeiture upon the death, disability, breach of any restrictive covenants in any agreement between the lock-up party and the Company or any of its affiliates, or termination of the lock-up party’s employment with, or provision of services to, the Company; provided that any public disclosure or filing under the Exchange Act by any party to the transfer shall clearly indicate the circumstances of such transfer described in this clause;

 

  (e)

the transfer of shares of Class A common stock or Related Securities to the Company or upon a vesting or settlement event of the Company’s securities or upon the exercise of options, restricted share units, share value awards, warrants or other equity awards to purchase the Company’s securities on a “cashless exercise” or “net exercise” basis to the extent permitted by the instruments representing such securities (including any transfer to the Company necessary to generate such amount of cash needed for the payment of taxes, including estimated taxes, due as a result of such vesting or exercise whether by means of a “net settlement” or otherwise); provided that

 

   

such “cashless exercise” or “net exercise” action is effected solely by surrendering such securities, options, restricted share units, share value awards, warrants or other equity awards to the Company and the Company’s cancellation of all or a portion thereof to pay any exercise price and/or withholding tax obligations (and there is no sale of shares of Class A common stock or Related Securities other than to the Company to cover any applicable exercise price and/or withholding tax obligations),

 

   

any shares of Class A common stock or Related Securities retained by the lock-up party after giving effect to this provision shall be subject to the terms of the lock-up agreements, and

 

   

public disclosure or filing under the Exchange Act by any party to the transfer shall clearly indicate the circumstances of such transfer described in this clause;

 

  (f)

establishing or amending trading plans pursuant to Rule 10b5-1 under the Exchange Act for the transfer of shares of Class A common stock or Related Securities; provided that

 

   

such plan or amendment does not provide for the transfer of shares of Class A common stock or Related Securities during the 180-day period, and

 

   

to the extent a public announcement or filing under the Exchange Act, if any, is required of or voluntarily made by or on behalf of the lock-up party or the Company regarding the establishment of such plan, such announcement or filing shall include a statement to the effect that no transfer of shares of Class A common stock or Related Securities may be made under such plan during the 180-day period (except as otherwise allowed pursuant to the previous clause);

 

198


Table of Contents
  (g)

in the case of the Continuing Equity Owners only, any pledge, charge, hypothecation or other granting of a security interest in shares of Class A common stock or Related Securities to one or more banks, financial or other lending institutions (“lenders”) as collateral or security for or in connection with any margin loan or other loans, advances or extensions of credit entered into by the lock-up party or any of its affiliates and any transfers of such shares of Class A common stock or Related Securities to the applicable lender(s) or other third parties upon or following foreclosure upon or enforcement of such shares of Class A common stock or Related Securities in accordance with the terms of the documentation governing any margin loan or other loan, advance, or extension of credit; provided that with respect to any pledge, charge, hypothecation or other granting of a security interest set forth above after the execution of the lock-up agreements, the applicable lender(s) shall be informed of the existence and contents of the lock-up agreements before entering into any margin loan or other loans, advances or extensions of credit; provided further that any such margin loan or other loans, advances or extensions of credit do not to exceed $100.0 million when aggregated with any other margin loan or other loans, advances or extensions of credit of Forgent Parent I LP, Forgent Parent II LP, Forgent Parent III LP and Forgent Parent IV LP or any of their permitted transferees secured by shares of Class A common stock or Related Securities then outstanding;

 

  (h)

in any redemption, conversion or exchange of (i) Opco LLC Interests and a corresponding number of shares of Class B common stock into or for shares of Class A common stock or Related Securities or (ii) shares of Class B common stock into shares of Class A common stock or Related Securities, in each case in a manner consistent with the provisions therefor set forth in this prospectus (an “exchange”); provided that, any shares of Class A common stock or Related Securities received upon such exchange shall remain subject to the terms of the lock-up agreements for the remainder of the 180-day period; and provided further that an exchange pursuant to this clause shall only be permitted in connection with another transfer shares of Class A common stock or Related Securities that is otherwise not prohibited during the 180-day period under the lock-up agreements;

 

  (i)

transfers of shares of Class A common stock or Related Securities in open market transactions after the completion of this offering provided that prior to the expiration of the 180-day period no public disclosure or filing under the Exchange Act by any party to the transfer shall be required or made voluntarily (other than a required filing on Form 4 or the filing of a required Schedule 13D, 13G or 13F) reporting a reduction in beneficial ownership of shares of Class A common stock and if any filing under Section 16(a) of the Exchange Act, or other public disclosure, is made reporting a reduction in beneficial ownership of shares of Class A common stock or Related Securities during the 180-day period, such filing or disclosure shall clearly indicate the circumstances of such transfer described in this clause; and

 

  (j)

transfers of shares of Class A common stock or Related Securities pursuant to a bona fide third-party tender offer, merger, consolidation or other similar transaction that is approved by the board of directors of the Company and made to all holders of the Company’s capital stock involving a change of control of the Company; provided that in the event that such tender offer, merger, consolidation or other similar transaction is not completed, the lock-up party’s shares of Class A common stock or Related Securities shall remain subject to the provisions of the lock-up agreements; and provided further that any shares of Class A common stock or Related Securities not transferred in connection with such tender offer, merger, consolidation or other similar transaction shall remain subject to the provisions of the lock-up agreements.

Notwithstanding the foregoing, if (i) at least 170 days have elapsed since the date of this prospectus and the period ending 180 days after the date of this prospectus is scheduled to end during, or within five trading days prior to, a Blackout Period, then the 180-day period will end ten trading days prior to the commencement of such Blackout Period.

 

199


Table of Contents

Two of Goldman Sachs & Co. LLC, Jefferies LLC and Morgan Stanley & Co. LLC may, in their sole discretion and at any time or from time to time before the termination of such 180-day period release all or any portion of the securities subject to lock-up agreements. There are no existing agreements between the underwriters and any of our stockholders who will execute a lock-up agreement providing consent to the sale of shares prior to the expiration of the lock-up period.

Stabilization

The underwriters have advised us that they, pursuant to Regulation M under the Exchange Act, and certain persons participating in the offering may engage in short sale transactions, stabilizing transactions, syndicate covering transactions or the imposition of penalty bids in connection with this offering. These activities may have the effect of stabilizing or maintaining the market price of the Class A common stock at a level above that which might otherwise prevail in the open market. Establishing short sales positions may involve either “covered” short sales or “naked” short sales.

“Covered” short sales are sales made in an amount not greater than the underwriters’ option to purchase additional shares of Class A common stock in this offering. The underwriters may close out any covered short position by either exercising their option to purchase additional shares of Class A common stock or purchasing shares of Class A common stock in the open market. In determining the source of shares to close out the covered short position, the underwriters will consider, among other things, the price of shares available for purchase in the open market as compared to the price at which they may purchase shares through the option to purchase additional shares.

“Naked” short sales are sales in excess of the option to purchase additional shares of Class A common stock. The underwriters must close out any naked short position by purchasing shares in the open market. A naked short position is more likely to be created if the underwriters are concerned that there may be downward pressure on the price of the shares of Class A common stock in the open market after pricing that could adversely affect investors who purchase in this offering.

A stabilizing bid is a bid for the purchase of shares of Class A common stock on behalf of the underwriters for the purpose of fixing or maintaining the price of the Class A common stock. A syndicate covering transaction is the bid for or the purchase of shares of Class A common stock on behalf of the underwriters to reduce a short position incurred by the underwriters in connection with the offering. Similar to other purchase transactions, the underwriter’s purchases to cover the syndicate short sales may have the effect of raising or maintaining the market price of Class A common stock or preventing or retarding a decline in the market price of Class A common stock. As a result, the price of Class A common stock may be higher than the price that might otherwise exist in the open market. A penalty bid is an arrangement permitting the underwriters to reclaim the selling concession otherwise accruing to a syndicate member in connection with the offering if the Class A common stock originally sold by such syndicate member are purchased in a syndicate covering transaction and therefore have not been effectively placed by such syndicate member.

Neither we, the selling stockholders nor any of the underwriters make any representation or prediction as to the direction or magnitude of any effect that the transactions described above may have on the price of Class A common stock. The underwriters are not obligated to engage in these activities and, if commenced, any of the activities may be discontinued at any time.

Electronic Distribution

A prospectus in electronic format may be made available by e-mail or on the web sites or through online services maintained by one or more of the underwriters or their affiliates. In those cases, prospective investors may view offering terms online and may be allowed to place orders online. The underwriters may agree with us to allocate a specific number of shares of Class A common stock for sale to online brokerage account holders.

 

200


Table of Contents

Any such allocation for online distributions will be made by the underwriters on the same basis as other allocations. Other than the prospectus in electronic format, the information on the underwriters’ web sites and any information contained in any other web site maintained by any of the underwriters is not part of this prospectus, has not been approved and/or endorsed by us or the underwriters and should not be relied upon by investors.

Other Activities and Relationships

The underwriters and certain of their respective affiliates are full service financial institutions engaged in various activities, which may include securities trading, commercial and investment banking, financial advisory, investment management, investment research, principal investment, hedging, financing and brokerage activities. The underwriters and certain of their respective affiliates have, from time to time, performed, and may in the future perform, various commercial and investment banking and financial advisory services for us and our affiliates, for which they received or will receive customary fees and expenses. In addition, certain of the underwriters and their affiliates were or are arrangers, agents, bookrunners and/or lenders under the 2023 Debt Facilities or Senior Credit Facilities and may provide us in the future with additional borrowing capacity under the Senior Credit Facilities.

In the ordinary course of their various business activities, the underwriters and certain of their respective affiliates may make or hold a broad array of investments and actively trade debt and equity securities (or related derivative securities) and financial instruments (including bank loans) for their own account and for the accounts of their customers, and such investment and securities activities may involve securities and/or instruments issued by us and our affiliates. If the underwriters or their respective affiliates have a lending relationship with us, they routinely hedge their credit exposure to us consistent with their customary risk management policies. The underwriters and their respective affiliates may hedge such exposure by entering into transactions which consist of either the purchase of credit default swaps or the creation of short positions in our securities or the securities of our affiliates, including potentially the Class A common stock offered hereby. Any such short positions could adversely affect future trading prices of the Class A common stock offered hereby. The underwriters and certain of their respective affiliates may also communicate independent investment recommendations, market color or trading ideas and/or publish or express independent research views in respect of such securities or instruments and may at any time hold, or recommend to clients that they acquire, long and/or short positions in such securities and instruments.

“Wolfe | Nomura Alliance” is the marketing name used by Wolfe Research Securities and Nomura Securities International, Inc. in connection with certain equity capital markets activities conducted jointly by the firms. Both Nomura Securities International, Inc. and WR Securities, LLC are serving as underwriters in the offering described herein. In addition, WR Securities, LLC and certain of its affiliates may provide sales support services, investor feedback, investor education, and/or other independent equity research services in connection with this offering.

Disclaimers About Non-U.S. Jurisdictions

Canada

(A) Resale Restrictions

The distribution of shares of Class A common stock in Canada is being made only in the provinces of Ontario, Quebec, Alberta and British Columbia on a private placement basis exempt from the requirement that we prepare and file a prospectus with the securities regulatory authorities in each province where trades of these securities are made. Any resale of the shares of Class A common stock in Canada must be made under applicable securities laws which may vary depending on the relevant jurisdiction, and which may require resales to be made under available statutory exemptions or under a discretionary exemption granted by the applicable Canadian securities regulatory authority. Purchasers are advised to seek legal advice prior to any resale of the shares of Class A common stock.

 

201


Table of Contents

(B) Representations of Canadian Purchasers

By purchasing shares of Class A common stock in Canada and accepting delivery of a purchase confirmation, a purchaser is representing to us and the dealer from whom the purchase confirmation is received that:

 

   

the purchaser is entitled under applicable provincial securities laws to purchase the shares of Class A common stock without the benefit of a prospectus qualified under those securities laws as it is an “accredited investor” as defined under National Instrument 45-106 - Prospectus Exemptions or Section 73.3(1) of the Securities Act (Ontario), as applicable,

 

   

the purchaser is a “permitted client” as defined in National Instrument 31-103 - Registration Requirements, Exemptions and Ongoing Registrant Obligations,

 

   

where required by law, the purchaser is purchasing as principal and not as agent, and

 

   

the purchaser has reviewed the text above under Resale Restrictions.

(C) Conflicts of Interest

Canadian purchasers are hereby notified that certain of the underwriters are relying on the exemptions set out in sections 3A.3 or 3A.4, if applicable, of National Instrument 33-105 - Underwriting Conflicts from having to provide certain conflict of interest disclosure in this prospectus.

(D) Statutory Rights of Action

Securities legislation in certain provinces or territories of Canada may provide a purchaser with remedies for rescission or damages if the prospectus (including any amendment thereto) such as this prospectus contains a misrepresentation, provided that the remedies for rescission or damages are exercised by the purchaser within the time limit prescribed by the securities legislation of the purchaser’s province or territory. The purchaser of these securities in Canada should refer to any applicable provisions of the securities legislation of the purchaser’s province or territory for particulars of these rights or consult with a legal advisor.

(E) Enforcement of Legal Rights

All of our directors and officers as well as the experts named herein may be located outside of Canada and, as a result, it may not be possible for Canadian purchasers to effect service of process within Canada upon us or those persons. All or a substantial portion of our assets and the assets of those persons may be located outside of Canada and, as a result, it may not be possible to satisfy a judgment against us or those persons in Canada or to enforce a judgment obtained in Canadian courts against us or those persons outside of Canada.

(F) Taxation and Eligibility for Investment

Canadian purchasers of shares of Class A common stock should consult their own legal and tax advisors with respect to the tax consequences of an investment in the shares of Class A common stock in their particular circumstances and about the eligibility of the shares of Class A common stock for investment by the purchaser under relevant Canadian legislation.

(G) Language of Documents

The purchaser confirms its express wish and that it has requested that this document, all documents evidencing or relating to the sale of the securities described herein and all other related documents be drawn up exclusively in the English language. L’acquéreur confirme sa volonté expresse et qu’il a demandé que le présent document, tous les documents attestant de la vente des titres décrits dans le présent document ou s’y rapportant ainsi que tous les autres documents s’y rattachant soient rédigés exclusivement en langue anglaise.

 

202


Table of Contents

Australia

This prospectus is not a disclosure document for the purposes of Australia’s Corporations Act 2001 (Cth) (the “Corporations Act”), has not been lodged with the Australian Securities & Investments Commission and is only directed to the categories of exempt persons set out below. Accordingly, if you receive this prospectus in Australia:

(A) You confirm and warrant that you are either:

 

   

a “sophisticated investor” under section 708(8)(a) or (b) of the Corporations Act;

 

   

a “sophisticated investor” under section 708(8)(c) or (d) of the Corporations Act and that you have provided an accountant’s certificate to the Company which complies with the requirements of section 708(8)(c)(i) or (ii) of the Corporations Act and related regulations before the offer has been made;

 

   

a person associated with the Company under section 708(12) of the Corporations Act; or

 

   

a “professional investor” within the meaning of section 708(11)(a) or (b) of the Corporations Act.

To the extent that you are unable to confirm or warrant that you are an exempt sophisticated investor, associated person or professional investor under the Corporations Act any offer made to you under this prospectus is void and incapable of acceptance.

(B) You warrant and agree that you will not offer any of the securities issued to you pursuant to this prospectus for resale in Australia within 12 months of those securities being issued unless any such resale offer is exempt from the requirement to issue a disclosure document under section 708 of the Corporations Act.

European Economic Area

In relation to each Member State of the European Economic Area (each, a “Relevant State”), no shares of Class A common stock have been offered or will be offered pursuant to the offering to the public in that Relevant State prior to the publication of a prospectus in relation to the shares of Class A common stock which has been approved by the competent authority in that Relevant State or, where appropriate, approved in another Relevant State and notified to the competent authority in that Relevant State, all in accordance with the Prospectus Regulation, except that the shares of Class A common stock may be offered to the public in that Relevant State at any time:

 

  (a)

to any qualified investor as defined under Article 2 of the Prospectus Regulation;

 

  (b)

to fewer than 150 natural or legal persons (other than qualified investors as defined under Article 2 of the Prospectus Regulation), subject to obtaining the prior consent of representatives for any such offer; or

 

  (c)

in any other circumstances falling within Article 1(4) of the Prospectus Regulation,

provided that no such offer of the shares of Class A common stock shall require us or any of the representatives to publish a prospectus pursuant to Article 3 of the Prospectus Regulation, supplement a prospectus pursuant to Article 23 of the Prospectus Regulation or publish an Annex IX document pursuant to Article 1(4) of the Prospectus Regulation.

For the purposes of this provision, the expression “offer to the public” in relation to the shares of Class A common stock in any Relevant State means the communication in any form and by any means of sufficient information on the terms of the offer and any shares to be offered so as to enable an investor to decide to purchase or subscribe for any shares, and the expression “Prospectus Regulation” means Regulation (EU) 2017/1129.

 

203


Table of Contents

Hong Kong

No shares of Class A common stock have been offered or sold, and no shares of Class A common stock may be offered or sold, in Hong Kong, by means of any document, other than to persons whose ordinary business is to buy or sell shares or debentures, whether as principal or agent; or to “professional investors” as defined in the Securities and Futures Ordinance (Cap. 571) of Hong Kong (the “SFO”), and any rules made under the SFO; or in other circumstances which do not result in the document being a “prospectus” as defined in the Companies (Winding Up and Miscellaneous Provisions) Ordinance (Cap. 32) of Hong Kong (the “CO”), or which do not constitute an offer or invitation to the public for the purpose of the CO or the SFO. No document, invitation or advertisement relating to the shares of Class A common stock has been issued or may be issued or may be in the possession of any person for the purpose of issue (in each case whether in Hong Kong or elsewhere), which is directed at, or the contents of which are likely to be accessed or read by, the public of Hong Kong (except if permitted under the securities laws of Hong Kong) other than with respect to shares of Class A common stock which are or are intended to be disposed of only to persons outside Hong Kong or only to “professional investors” as defined in the SFO and any rules made under the SFO.

This prospectus has not been registered with the Registrar of Companies in Hong Kong. Accordingly, this prospectus may not be issued, circulated or distributed in Hong Kong, and the shares of Class A common stock may not be offered for subscription to members of the public in Hong Kong. Each person acquiring the shares of Class A common stock will be required, and is deemed by the acquisition of the shares of Class A common stock, to confirm that they are aware of the restriction on offers of the shares of Class A common stock described in this prospectus and the relevant offering documents and that they are not acquiring, and has not been offered any shares of Class A common stock in circumstances that contravene any such restrictions.

Israel

This prospectus does not constitute a prospectus under the Israeli Securities Law, 5728-1968 (the “Israeli Securities Law”), and has not been filed with or approved by the Israel Securities Authority. In Israel, this prospectus is being distributed only to, and is directed only at, and any offer of the shares of Class A common stock is directed only at, (i) a limited number of persons in accordance with the Israeli Securities Law and (ii) investors listed in the first addendum (the “Addendum”), to the Israeli Securities Law, consisting primarily of joint investment in trust funds, provident funds, insurance companies, banks, portfolio managers, investment advisors, members of the Tel Aviv Stock Exchange, underwriters, venture capital funds, entities with equity in excess of NIS 50 million and “qualified individuals,” each as defined in the Addendum (as it may be amended from time to time), collectively referred to as qualified investors (in each case, purchasing for their own account or, where permitted under the Addendum, for the accounts of their clients who are investors listed in the Addendum). Qualified investors are required to submit written confirmation that they fall within the scope of the Addendum, are aware of the meaning of same and agree to it.

Japan

The offering has not been and will not be registered under the Financial Instruments and Exchange Law of Japan (Law No. 25 of 1948 of Japan, as amended) (the “FIEL”), and the underwriters will not offer or sell any securities, directly or indirectly, in Japan or to, or for the benefit of, any resident of Japan (which term as used herein means any person resident in Japan, including any corporation or other entity organized under the laws of Japan), or to others for re-offering or resale, directly or indirectly, in Japan or to, or for the benefit of, any resident of Japan, except pursuant to an exemption from the registration requirements of, and otherwise in compliance with, the FIEL and any other applicable laws, regulations, and ministerial guidelines of Japan.

Singapore

This prospectus has not been and will not be lodged or registered as a prospectus with the Monetary Authority of Singapore. Accordingly, this prospectus and any other document or material in connection with the

 

204


Table of Contents

offer or sale, or invitation for subscription or purchase, of the Class A common stock may not be circulated or distributed, nor may the Class A common stock be offered or sold, or be made the subject of an invitation for subscription or purchase, whether directly or indirectly, to persons in Singapore other than (i) to an institutional investor under Section 274 of the Securities and Futures Act, Chapter 289 of Singapore (the “SFA”), (ii) to a relevant person pursuant to Section 275(1), or any person pursuant to Section 275(1A), and in accordance with the conditions specified in Section 275, of the SFA, or (iii) otherwise pursuant to, and in accordance with the conditions of, any other applicable provision of the SFA.

Where the shares of Class A common stock are subscribed or purchased under Section 275 of the SFA by a relevant person which is:

 

  (a)

a corporation (which is not an accredited investor (as defined in Section 4A of the SFA)) the sole business of which is to hold investments and the entire share capital of which is owned by one or more individuals, each of whom is an accredited investor; or

 

  (b)

a trust (where the trustee is not an accredited investor) whose sole purpose is to hold investments and each beneficiary of the trust is an individual who is an accredited investor,

securities or securities-based derivative contracts (as defined in Section 239(1) of the SFA) of that corporation or the beneficiaries’ rights and interest (howsoever described) in that trust shall not be transferred within six months after that corporation or that trust has acquired the shares of Class A common stock pursuant to an offer made under Section 275 of the SFA except:

 

  (i)

to an institutional investor or to a relevant person defined in Section 275(2) of the SFA, or to any person arising from an offer referred to in Section 275(1A) or Section 276(4)(i)(B) of the SFA;

 

  (ii)

where no consideration is or will be given for the transfer;

 

  (iii)

where the transfer is by operation of law; or

 

  (iv)

as specified in Section 276(7) of the SFA.

Switzerland

The shares of Class A common stock may not be publicly offered in Switzerland and will not be listed on the SIX Swiss Exchange (the “SIX”), or on any other stock exchange or regulated trading facility in Switzerland. This prospectus has been prepared without regard to the disclosure standards for issuance prospectuses under art. 652a or art. 1156 of the Swiss Code of Obligations or the disclosure standards for listing prospectuses under art. 27 ff. of the SIX Listing Rules or the listing rules of any other stock exchange or regulated trading facility in Switzerland. Neither this prospectus nor any other offering or marketing material relating to the securities or the offering may be publicly distributed or otherwise made publicly available in Switzerland.

Neither this prospectus nor any other offering or marketing material relating to the offering, us or the securities have been or will be filed with or approved by any Swiss regulatory authority. In particular, this prospectus will not be filed with, and the offer of securities will not be supervised by, the Swiss Financial Market Supervisory Authority (the “FINMA”), and the offer of securities has not been and will not be authorized under the Swiss Federal Act on Collective Investment Schemes (the “CISA”). The investor protection afforded to acquirers of interests in collective investment schemes under the CISA does not extend to acquirers of securities.

United Kingdom

No shares of Class A common stock have been offered or will be offered pursuant to the offering to the public in the United Kingdom except that the shares of Class A common stock may be offered to the public in the United Kingdom at any time:

 

  (a)

where the offer is conditional on the admission of the shares of class a common stock to trading on the London Stock Exchange plc’s main market (in reliance on the exception in paragraph 6(a) of Schedule 1 of the POATR);

 

205


Table of Contents
  (b)

to any qualified investor as defined under paragraph 15 of Schedule 1 of the POATR;

 

  (c)

to fewer than 150 persons (other than qualified investors as defined under paragraph 15 of Schedule 1 of the POATR), subject to obtaining the prior consent of the representatives for any such offer; or

 

  (d)

in any other circumstances falling within Part 1 of Schedule 1 of the POATR.

For the purposes of this provision, the expression an “offer to the public” in relation to the shares of Class A common stock in the United Kingdom means the communication to any person which presents sufficient information on: (a) the shares of Class A common stock to be offered; and (b) the terms on which they are to be offered, to enable an investor to buy or subscribe for the shares of Class A common stock and the expressions “POATR” means the Public Offers and Admissions to Trading Regulations 2024.

Dubai International Financial Centre

This prospectus relates to an Exempt Offer in accordance with the Offered Securities Rules of the Dubai Financial Services Authority (the “DFSA”). This prospectus is intended for distribution only to persons of a type specified in the Offered Securities Rules of the DFSA. It must not be delivered to, or relied on by, any other person. The DFSA has no responsibility for reviewing or verifying any documents in connection with Exempt Offers. The DFSA has not approved this prospectus nor taken steps to verify the information set forth herein and has no responsibility for the prospectus. The shares to which this prospectus relates may be illiquid and/or subject to restrictions on their resale. Prospective purchasers of the shares offered should conduct their own due diligence on the shares. If you do not understand the contents of this prospectus, you should consult an authorized financial advisor.

Brazil

The offer and sale of the securities have not been and will not be registered with the Brazilian securities commission (Comissão de Valores Mobiliários, or “CVM”) and, therefore, will not be carried out by any means that would constitute a public offering in Brazil under CVM Resolution No. 160, dated July 13, 2022, as amended, or unauthorized distribution under Brazilian laws and regulations. The securities may only be offered to Brazilian professional investors (as defined by applicable CVM regulation), who may only acquire the securities through a non-Brazilian account, with settlement outside Brazil in non-Brazilian currency. The trading of these securities on regulated securities markets in Brazil is prohibited.

 

206


Table of Contents

LEGAL MATTERS

The validity of the shares of Class A common stock offered hereby will be passed upon for us by Weil, Gotshal & Manges LLP, New York, New York. Latham & Watkins LLP, New York, New York, is acting as counsel to the underwriters.

EXPERTS

The consolidated financial statements of Forgent Intermediate LLC as of June 30, 2024 and 2025 (Successor), and for the period from July 1, 2023 to October 31, 2023 (Predecessor), for the period from September 8, 2023 (Inception) to June 30, 2024 and for the year ended June 30, 2025 (Successor) included in this prospectus and in the registration statement have been so included in reliance on the report of BDO USA, P.C., an independent registered public accounting firm, given on the authority of said firm as experts in auditing and accounting.

The financial statement of Forgent Power Solutions, Inc. as of July 24, 2025, included in this prospectus and in the registration statement has been so included in reliance on the report of BDO USA, P.C., an independent registered public accounting firm, given on the authority of said firm as experts in auditing and accounting.

WHERE YOU CAN FIND ADDITIONAL INFORMATION

We have filed with the SEC a registration statement on Form S-1 under the Securities Act with respect to the shares of Class A common stock offered by this prospectus. This prospectus, which constitutes a part of the registration statement, does not contain all of the information set forth in the registration statement, some items of which are contained in exhibits to the registration statement as permitted by the rules and regulations of the SEC. For further information with respect to us and the Class A common stock, we refer you to the registration statement, including the exhibits filed as a part of the registration statement. Statements contained in this prospectus concerning the contents of any contract or document referred to are not necessarily complete. If a contract or document has been filed as an exhibit to the registration statement, please see the copy of the contract or document that has been filed. Each statement in this prospectus relating to a contract or document filed as an exhibit is qualified in all respects by the filed exhibit.

The SEC maintains an internet website that contains reports, proxy statements and other information about issuers, like us, that file electronically with the SEC. The address of that website is www.sec.gov. As a result of this offering, we will become subject to the information and reporting requirements of the Exchange Act and, in accordance with this law, will file periodic reports, proxy statements and other information with the SEC. These periodic reports, proxy statements and other information will be available at the website of the SEC referred to above. We also maintain a website at https://www.forgentpower.com/. Upon completion of this offering, you may access these materials free of charge as soon as reasonably practicable after they are electronically filed with, or furnished to, the SEC. Information contained on, or that can be accessed through our website is not a part of this prospectus or the registration statement of which it forms a part and the inclusion of our website address in this prospectus is an inactive textual reference only.

 

207


Table of Contents

INDEX TO FINANCIAL STATEMENTS

 

     Page  

Forgent Power Solutions, Inc.

  

Report of Independent Registered Accounting Firm

     F-2  

Balance Sheet as of July 24, 2025

     F-3  

Notes to Balance Sheet

     F-4  

Unaudited Balance Sheet as of September 30, 2025

     F-5  

Notes to Unaudited Balance Sheet

     F-6  

Forgent Intermediate LLC

  

Report of Independent Registered Accounting Firm

     F-7  

Consolidated Balance Sheets

     F-8  

Combined/Consolidated Statements of Operations

     F-9  

Combined/Consolidated Statements of Changes in Stockholders’ / Partners’ Equity and Member’s Equity

     F-10  

Combined/Consolidated Statements of Cash Flows

     F-11  

Notes to the Combined/Consolidated Financial Statements

     F-12  

Forgent Intermediate LLC

  

Condensed Consolidated Balance Sheets

     F-43  

Condensed Consolidated Statements of Operations

     F-44  

Condensed Consolidated Statements of Changes in Member’s Equity

     F-45  

Condensed Consolidated Statements of Cash Flows

     F-46  

Notes to the Condensed Consolidated Financial Statements

     F-47  

 

F-1


Table of Contents

Report of Independent Registered Public Accounting Firm

Board of Directors

Forgent Power Solutions, Inc.

Dayton, Minnesota

Opinion on the Financial Statement

We have audited the accompanying balance sheet of Forgent Power Solutions, Inc. (the “Company”) as of July 24, 2025 and the related notes (collectively referred to as the “financial statement”). In our opinion, the financial statement presents fairly, in all material respects, the financial position of the Company at July 24, 2025, in conformity with accounting principles generally accepted in the United States of America.

Basis for Opinion

This financial statement is the responsibility of the Company’s management. Our responsibility is to express an opinion on the Company’s financial statement based on our audit. We are a public accounting firm registered with the Public Company Accounting Oversight Board (United States) (PCAOB) and are required to be independent with respect to the Company in accordance with the U.S. federal securities laws and the applicable rules and regulations of the Securities and Exchange Commission and the PCAOB.

We conducted our audit in accordance with the standards of the PCAOB. Those standards require that we plan and perform the audit to obtain reasonable assurance about whether the financial statement is free of material misstatement, whether due to error or fraud. The Company is not required to have, nor were we engaged to perform, an audit of its internal control over financial reporting. As part of our audit we are required to obtain an understanding of internal control over financial reporting but not for the purpose of expressing an opinion on the effectiveness of the Company’s internal control over financial reporting. Accordingly, we express no such opinion.

Our audit included performing procedures to assess the risks of material misstatement of the financial statement, whether due to error or fraud, and performing procedures that respond to those risks. Such procedures included examining, on a test basis, evidence regarding the amounts and disclosures in the financial statement. Our audit also included evaluating the accounting principles used and significant estimates made by management, as well as evaluating the overall presentation of the financial statement. We believe that our audit provides a reasonable basis for our opinion.

/s/ BDO USA, P.C.

We have served as the Company’s auditor since 2025.

Houston, Texas

August 13, 2025

 

F-2


Table of Contents

Forgent Power Solutions, Inc.

Balance Sheet

 

     July 24,
2025
 

Assets

           

Current Assets

  

Cash

   $ —   
  

 

 

 

Total Assets

   $ —   
  

 

 

 

Commitments and Contingencies

  

Stockholder’s Equity:

  

Common stock, $0.001 par value, 100 shares authorized, issued and outstanding

   $ —   
  

 

 

 

Total Stockholder’s Equity

   $ —   
  

 

 

 

See accompanying notes to financial statements.

 

F-3


Table of Contents

Forgent Power Solutions, Inc.

Notes to Balance Sheet

1. Nature of Business

Forgent Power Solutions, Inc. (the “Company”) was incorporated in Delaware on July 21, 2025. The Company will be a holding company and its principal asset will consist of an indirect controlling equity interest in Forgent Power Solutions LLC (“Opco”). As the sole managing member of Opco, the Company will operate and control all of the business and affairs of Opco, and through Opco and its subsidiaries, conduct its business.

2. Summary of Significant Accounting Policies

Basis of Presentation

The balance sheet is presented in accordance with accounting principles generally accepted in the United States of America. Separate statements of income, comprehensive income, changes in stockholder’s equity, and cash flows have not been presented because the Company has not engaged in any activities except in connection with its formation.

Cash

All cash, as of the balance sheet date, was cash on hand, held in deposit, and is carried at fair value, which approximates carrying value.

Income Taxes

The Company is treated as a subchapter C corporation, and therefore, is subject to federal, state and local income taxes. Opco continues to be recognized as a limited liability company, a pass-through entity for income tax purposes.

3. Stockholder’s Equity

On July 21, 2025, the Company was authorized to issue 100 shares of common stock, $0.001 par value. On July 24, 2025, the Company issued 100 shares of common stock for $0.10, all of which were acquired by an affiliate.

4. Subsequent Events

The Company has evaluated subsequent events through August 13, 2025, the date on which the balance sheet was available for issuance, and is not aware of any subsequent events that would require recognition or disclosure in the financial statement.

 

F-4


Table of Contents

Forgent Power Solutions, Inc.

Unaudited Balance Sheet

 

     September 30,
2025
 

Assets

           

Current Assets

  

Cash

   $ —   
  

 

 

 

Total Assets

   $ —   
  

 

 

 

Commitments and Contingencies

  

Stockholder’s Equity:

  

Common stock, $0.001 par value, 100 shares authorized, issued and outstanding

   $ —   
  

 

 

 

Total Stockholder’s Equity

   $ —   
  

 

 

 

See accompanying notes to unaudited financial statements.

 

F-5


Table of Contents

Forgent Power Solutions, Inc.

Notes to Unaudited Balance Sheet

1. Nature of Business

Forgent Power Solutions, Inc. (the “Company”) was incorporated in Delaware on July 21, 2025. The Company will be a holding company and its principal asset will consist of an indirect controlling equity interest in Forgent Power Solutions LLC (“Opco”). As the sole managing member of Opco, the Company will operate and control all of the business and affairs of Opco, and through Opco and its subsidiaries, conduct its business.

2. Summary of Significant Accounting Policies

Basis of Presentation

The balance sheet is presented in accordance with accounting principles generally accepted in the United States of America. Separate statements of income, comprehensive income, changes in stockholder’s equity, and cash flows have not been presented because the Company has not engaged in any activities except in connection with its formation.

Cash

All cash, as of the balance sheet date, was cash on hand, held in deposit, and is carried at fair value, which approximates carrying value.

Income Taxes

The Company is treated as a subchapter C corporation, and therefore, is subject to federal, state and local income taxes. Opco continues to be recognized as a limited liability company, a pass-through entity for income tax purposes.

3. Stockholder’s Equity

On July 21, 2025, the Company was authorized to issue 100 shares of common stock, $0.001 par value. On July 24, 2025, the Company issued 100 shares of common stock for $0.10, all of which were acquired by an affiliate.

4. Subsequent Events

The Company has evaluated subsequent events through December 17, 2025, the date on which the balance sheet was available for issuance, and is not aware of any subsequent events that would require recognition or disclosure in the financial statement.

 

F-6


Table of Contents

Report of Independent Registered Public Accounting Firm

Board of Directors

Forgent Intermediate LLC

Dayton, MN

Opinion on the Combined/Consolidated Financial Statements

We have audited the accompanying consolidated balance sheets of Forgent Intermediate LLC, formerly MGM Transformer Intermediate, LLC (the “Company”) as of June 30, 2024 and 2025 (Successor), and the combined/consolidated statements of operations, changes in stockholders’/partners’ equity and member’s equity, and cash flows for the period from July 1, 2023 to October 31, 2023 (Predecessor), for the period from September 8, 2023 (Inception) to June 30, 2024 and for the year ended June 30, 2025 (Successor), and the related notes (collectively referred to as the “combined/consolidated financial statements”). In our opinion, the combined/consolidated financial statements present fairly, in all material respects, the financial position of the Company at June 30, 2024 and 2025 (Successor), and the results of its operations and its cash flows for the period from July 1, 2023 to October 31, 2023 (Predecessor), for the period from Inception to June 30, 2024 and the year ended June 30, 2025 (Successor), in conformity with accounting principles generally accepted in the United States of America.

Basis for Opinion

These combined/consolidated financial statements are the responsibility of the Company’s management. Our responsibility is to express an opinion on the Company’s combined/consolidated financial statements based on our audits. We are a public accounting firm registered with the Public Company Accounting Oversight Board (United States) (PCAOB) and are required to be independent with respect to the Company in accordance with the U.S. federal securities laws and the applicable rules and regulations of the Securities and Exchange Commission and the PCAOB.

We conducted our audits in accordance with the standards of the PCAOB and in accordance with auditing standards generally accepted in the United States of America. Those standards require that we plan and perform the audit to obtain reasonable assurance about whether the combined/consolidated financial statements are free of material misstatement, whether due to error or fraud. The Company is not required to have, nor were we engaged to perform, an audit of its internal control over financial reporting. As part of our audits we are required to obtain an understanding of internal control over financial reporting but not for the purpose of expressing an opinion on the effectiveness of the Company’s internal control over financial reporting. Accordingly, we express no such opinion.

Our audits included performing procedures to assess the risks of material misstatement of the combined/consolidated financial statements, whether due to error or fraud, and performing procedures that respond to those risks. Such procedures included examining, on a test basis, evidence regarding the amounts and disclosures in the combined/consolidated financial statements. Our audits also included evaluating the accounting principles used and significant estimates made by management, as well as evaluating the overall presentation of the combined/consolidated financial statements. We believe that our audits provide a reasonable basis for our opinion.

/s/ BDO USA, P.C.

We have served as the Company’s auditor since 2024.

Houston, Texas

October 24, 2025

 

F-7


Table of Contents

Forgent Intermediate LLC

Consolidated Balance Sheets

(in thousands)

 

     Successor  
     June 30,  
     2024      2025  

Assets

     

Current Assets

     

Cash and cash equivalents

   $ 186,396      $ 111,322  

Accounts receivable, net

     81,253        159,970  

Inventory, net

     83,116        117,577  

Prepaid and other current assets

     36,536        56,278  
  

 

 

    

 

 

 

Total Current Assets

     387,301        445,147  

Property and equipment, net

     30,243        108,170  

Operating lease right of use assets

     18,344        117,769  

Goodwill

     516,629        516,629  

Other intangible assets, net

     395,947        337,271  

Other assets

     3,546        11,700  
  

 

 

    

 

 

 

Total Assets

   $ 1,352,010      $ 1,536,686  
  

 

 

    

 

 

 

Liabilities and Member’s Equity

     

Current Liabilities

     

Accounts payable

   $ 26,760      $ 61,943  

Accrued expenses

     35,060        79,541  

Payables pursuant to the acquisitions

     30,292        17,226  

Deferred revenue

     90,148        110,895  

Operating lease liabilities, current portion

     2,017        6,879  

Long-term debt, current portion

     5,173        5,173  
  

 

 

    

 

 

 

Total Current Liabilities

     189,450        281,657  

Deferred tax liability, net

     53,424        63,318  

Operating lease liabilities, less current portion

     16,201        121,491  

Long-term debt, less current portion

     499,983        496,934  
  

 

 

    

 

 

 

Total Liabilities

     759,058        963,400  

Commitments and Contingencies (Note 19)

     

Member’s equity attributable to Forgent Intermediate LLC

     517,950        374,534  

Non-controlling interest

     75,002        198,752  
  

 

 

    

 

 

 

Total Member’s Equity

     592,952        573,286  
  

 

 

    

 

 

 

Total Liabilities and Member’s Equity

   $ 1,352,010      $ 1,536,686  
  

 

 

    

 

 

 

See accompanying notes to combined/consolidated financial statements.

 

F-8


Table of Contents

Forgent Intermediate LLC

Combined/Consolidated Statements of Operations

(in thousands)

 

    Predecessor     Successor  
    Period from
July 1, 2023 to
October 31, 2023
    Period from
Inception to
June 30, 2024
    Year Ended
June 30, 2025
 

Revenues

  $ 64,478     $ 181,310     $ 753,188  

Cost of Revenues

    40,664       113,570       475,122  
 

 

 

   

 

 

   

 

 

 

Gross Profit

    23,814       67,740       278,066  

Operating Expenses

       

Selling, general and administrative expenses

    11,321       52,077       146,270  

Depreciation and amortization

    93       20,418       59,559  
 

 

 

   

 

 

   

 

 

 

Total Operating Expenses

    11,414       72,495       205,829  
 

 

 

   

 

 

   

 

 

 

Income (Loss) from Operations

    12,400       (4,755     72,237  

Other Income (Expense)

       

Interest expense

    (778     (21,855     (54,778

Interest income

    342       1,832       5,558  

Other expense

    (313     (381     (231
 

 

 

   

 

 

   

 

 

 

Total Other Expense, net

    (749     (20,404     (49,451
 

 

 

   

 

 

   

 

 

 

Income (Loss) Before Tax (Expense) Benefit

    11,651       (25,159     22,786  

Income Tax (Expense) Benefit

    (3,190     5,957       (5,340
 

 

 

   

 

 

   

 

 

 

Net Income (Loss)

    8,461       (19,202     17,446  

Less: net income (loss) attributable to non-controlling interests

    —        (1,381     2,250  
 

 

 

   

 

 

   

 

 

 

Net Income (Loss) Attributable to Forgent Intermediate LLC

  $ 8,461     $ (17,821   $ 15,196  
 

 

 

   

 

 

   

 

 

 

See accompanying notes to combined/consolidated financial statements.

 

F-9


Table of Contents

Forgent Intermediate LLC

Combined/Consolidated Statements of Changes in Stockholders’/ Partners’ Equity and Member’s Equity

(in thousands)

 

    Common Stock     Treasury Stock     Additional
Paid-in Capital
    Partners’
Equity/
Retained

Earnings
    Total  
    Shares     Amount     Shares     Amount  

Predecessor

             

Balance, July 1, 2023

    25,700     $ 30       4,300     $ (470   $ 1,400     $ 49,440     $ 50,400  

Distribution to shareholders

    —        —        —        —        —        (663     (663

Net income

    —        —        —        —        —        8,461       8,461  
 

 

 

   

 

 

   

 

 

   

 

 

   

 

 

   

 

 

   

 

 

 

Balance, October 31, 2023

    25,700     $ 30       4,300     $ (470   $ 1,400     $ 57,238     $ 58,198  
 

 

 

   

 

 

   

 

 

   

 

 

   

 

 

   

 

 

   

 

 

 
                                                       
Successor                           Member’s Equity
Attributable to
Forgent
Intermediate LLC
    Non-Controlling
Interest
    Total
Member’s
Equity
 

Member’s equity at date of Inception

 

  $ —      $ —      $ —   

Capital contributions

 

    535,118       76,383       611,501  

Equity-based compensation

 

    653       —        653  

Net loss

 

    (17,821     (1,381     (19,202
         

 

 

   

 

 

   

 

 

 

Balance at June 30, 2024

 

    517,950       75,002       592,952  

Equity-based compensation

 

    1,784       —        1,784  

Reallocation of member’s equity to non-controlling interest

 

    (125,734     125,734       —   

Tax impact of reallocation of member’s equity

 

    (25,627     —        (25,627

Distributions

 

    (9,035     (4,234     (13,269

Net income

 

    15,196       2,250       17,446  
         

 

 

   

 

 

   

 

 

 

Balance at June 30, 2025

 

  $ 374,534     $ 198,752     $ 573,286  
         

 

 

   

 

 

   

 

 

 

See accompanying notes to combined/consolidated financial statements.

 

F-10


Table of Contents

Forgent Intermediate LLC

Combined/Consolidated Statements of Cash Flows

(in thousands)

 

     Predecessor      Successor  
     Period from
July 1, 2023 to
October 31, 2023
     Period from
Inception to
June 30, 2024
    Year Ended
June 30, 2025
 

Cash Flows from Operating Activities

         

Net income (loss)

   $ 8,461      $ (19,202   $ 17,446  

Adjustments to reconcile net income (loss) to net cash provided by (used in) operating activities:

         

Depreciation and amortization

     373        21,304       64,864  

Amortization / write off of deferred financing costs

     —         4,174       2,511  

Deferred taxes

     (1,485      (9,836     (15,733

Provision (recovery) for credit losses

     (79      (169     (207

Provision for excess or obsolete inventory

     —         349       9  

Equity-based compensation

     —         653       1,784  

Reduction in carrying amount of ROU asset, operating leases

     296        917       8,351  

Changes in assets and liabilities, net of business acquisitions:

         

Accounts receivable

     (9,431      (4,418     (78,510

Inventory

     (4,853      (3,261     (34,470

Prepaid and other assets

     5,799        (19,598     (18,493

Accounts payable

     (6,795      7,834       35,183  

Accrued expenses

     12,093        9,244       44,481  

Deferred revenue

     638        8,261       20,747  

Lease liabilities, operating leases

     (284      (882     (2,941
  

 

 

    

 

 

   

 

 

 

Net Cash Provided by (Used in) Operating Activities

     4,733        (4,630     45,022  
  

 

 

    

 

 

   

 

 

 

Cash Flows from Investing Activities

         

Purchases of property and equipment

     (1,759      (2,907     (84,115

Acquisitions, net of cash acquired

     —         (741,743     —   
  

 

 

    

 

 

   

 

 

 

Net Cash Used in Investing Activities

     (1,759      (744,650     (84,115
  

 

 

    

 

 

   

 

 

 

Cash Flows from Financing Activities

         

Proceeds from long-term debt

     —         517,300       —   

Payments on long-term debt

     —         (1,017     (5,173

Debt financing costs

     —         (17,060     —   

Line of credit, net

     5,255        —        —   

Distributions to stockholders/members

     (663      —        (13,269

Payment of payables pursuant to the acquisitions

     —         —        (13,066

Capital contributions

     —         436,453       —   

Deferred offering costs

     —         —        (4,473
  

 

 

    

 

 

   

 

 

 

Net Cash Provided by (Used in) Financing Activities

     4,592        935,676       (35,981
  

 

 

    

 

 

   

 

 

 

Net Increase (Decrease) in Cash and Cash Equivalents

     7,566        186,396       (75,074

Cash and Cash Equivalents - Beginning of Period

     856        —        186,396  
  

 

 

    

 

 

   

 

 

 

Cash and Cash Equivalents - End of Period

   $ 8,422      $ 186,396     $ 111,322  
  

 

 

    

 

 

   

 

 

 

Supplemental Cash Flows Information

         

Cash paid for interest

   $ 778      $ 10,385     $ 54,605  
  

 

 

    

 

 

   

 

 

 

Cash paid for taxes

   $ 1,000      $ 10,406     $ 7,392  
  

 

 

    

 

 

   

 

 

 

Supplemental Non-Cash Investing and Financing Activities

         

Equity issued for Acquisitions

   $ —       $ 175,048     $ —   
  

 

 

    

 

 

   

 

 

 

Deferred taxes related to reallocation of member’s equity

   $ —       $ —      $ 25,627  
  

 

 

    

 

 

   

 

 

 

Payables pursuant to Acquisitions

   $ —       $ 30,292     $ —   
  

 

 

    

 

 

   

 

 

 

See accompanying notes to combined/consolidated financial statements.

 

F-11


Table of Contents

Forgent Intermediate LLC

Notes to Combined/Consolidated Financial Statements

 

1.

Nature of Business

Forgent Intermediate LLC (the “Company”) designs, manufactures and sells electrical distribution equipment used in data centers, the power grid and industrial facilities. The Company specializes in producing custom products that are “engineered-to-order” for technically demanding applications. Major product categories of electrical distribution equipment that the Company sells include automatic transfer switches, dry type transformers, electrical houses, generator connection cabinets, liquid filled transformers, panelboards, power distribution units, power skids, remote power panels, switchboards, switchgear and tap boxes. The Company also provides on-site commissioning and maintenance services for its products.

Forgent Intermediate LLC, formerly MGM Transformer Intermediate, LLC, is a Delaware limited liability company that was formed by affiliates of Neos Partners, LP (“Neos”) on September 8, 2023 (such date “Inception”), for the purpose of facilitating a transaction between one of its subsidiaries, US MetalCo Holdings LLC (“US MetalCo”), and MGM Transformer Company and other related entities (“MGM”). The Company is a wholly-owned subsidiary of Forgent Parent I LP (“Forgent Parent I”). An Equity Purchase Agreement (“MGM Agreement”) was entered into on October 30, 2023, to be effective at 11:59 p.m. Pacific time on October 31, 2023 (“MGM Acquisition Date”) by and among (i) US MetalCo and (ii) the sellers of MGM (“MGM Sellers”), whereby the MGM Sellers sold all of the outstanding equity interest in MGM in exchange for cash, equity in Forgent Parent I, and a payable, as set forth in the MGM Agreement (the “MGM Acquisition”). For the period from Inception to the MGM Acquisition Date, the Company’s and US MetalCo’s operations were related solely to organizational activities and the pursuit of the MGM Acquisition, for which it incurred transaction costs that were funded through equity contributions. The Company and US MetalCo (including its subsidiaries) did not hold any other assets or liabilities prior to the MGM Acquisition Date.

In the year ended June 30, 2024, the following acquisitions were completed:

 

   

Affiliates of Neos formed Forgent Parent II LP (“Forgent Parent II”) on February 15, 2024 and on March 13, 2024, a wholly-owned subsidiary of Forgent Parent II acquired all of the equity and controlling financial interests in Allied Trading, Inc., Ares Energy LP (formerly Ares Energy LLC), EMK Solutions and certain other subsidiaries or their predecessor entities (collectively referred to as “PwrQ”);

 

   

Affiliates of Neos formed Forgent Parent III LP (“Forgent Parent III”) on May 22, 2024 and on May 31, 2024, a wholly-owned subsidiary of Forgent Parent III acquired all of the equity and controlling financial interests in States Manufacturing LLC (“States”); and

 

   

On June 14, 2024, a wholly-owned subsidiary of the Company completed the acquisition of TriMagna Industries, LTD. and its subsidiary (collectively referred to as “VanTran”).

On March 25, 2025, Forgent Intermediate LLC formed a new subsidiary, Forgent Power Solutions LLC (“Opco”). On May 7, 2025, Forgent Intermediate LLC formed a new subsidiary, Forgent Intermediate II LLC and contributed all the equity interests of its subsidiaries to Forgent Intermediate II LLC. On May 8, 2025 (the “Combination Date”), Forgent Intermediate II LLC, Forgent Parent II and Forgent Parent III each contributed all the equity interests of their respective subsidiaries to Opco in exchange for Class A common units of Opco (the “Combination”) such that Opco obtained a controlling interest in PwrQ and States. As described in Note 2 Summary of Significant Accounting Policies, the Combination was accounted for as a transaction between entities under common control.

 

2.

Summary of Significant Accounting Policies

Basis of Accounting and Presentation

The accompanying combined/consolidated financial statements have been prepared on the accrual basis of accounting in accordance with accounting principles generally accepted in the United States of America (“U.S.

 

F-12


Table of Contents

Forgent Intermediate LLC

Notes to Combined/Consolidated Financial Statements

 

GAAP”). For the reasons described below, the Successor consolidated financial statements for the period from Inception to June 30, 2024 and the year ended June 30, 2025 are not comparable to the Predecessor combined financial statements.

The Company uses the U.S. dollar as its functional currency. Gains and losses from foreign currency transactions are included in other income (expense) and are not material to the combined/consolidated financial statements.

Principles of Combination (Predecessor)

The Predecessor is not a legal entity. Prior to the MGM Acquisition Date, MGM Transformer Company and other related entities were under common control by individuals in the same immediate family and are combined based on the principle of common control for the Predecessor period. All intercompany balances and transactions have been eliminated in combination.

Principles of Consolidation (Successor)

The consolidated financial statements include the accounts of Forgent Intermediate LLC and its subsidiaries. The Company consolidates Opco as a variable interest entity in accordance with Accounting Standards Codification (“ASC”) Topic 810, Consolidation (“ASC 810”). A parent of Forgent Parent I has the contractual right to appoint a majority of the board of managers of Opco, which has power over Opco, including making all significant economic decisions of Opco, and Forgent Intermediate II LLC owns a majority of the economic interests in Opco. The assets and liabilities of Opco represent substantially all of the Company’s assets and liabilities with the exception of certain tax balances, which were not contributed to Opco on the date of the Combination.

In the MGM Acquisition, described above and in Note 3 Acquisitions, US MetalCo was identified as the acquirer for accounting purposes, and MGM as the acquiree and accounting predecessor. The financial statement presentation distinguishes (i) a “Predecessor” period from July 1, 2023 to October 31, 2023, which reflects the combined financial statements of MGM for the period prior to the MGM Acquisition Date and (ii) the Company’s “Successor” period from Inception to June 30, 2024 and the year ended June 30, 2025. The MGM Acquisition was accounted for as a business combination using the acquisition method of accounting, and the assets and liabilities were recorded at their respective fair values on the MGM Acquisition Date.

Additionally, as Forgent Parent I, Forgent Parent II and Forgent Parent III were under common control of an affiliate of Neos at the Combination date, the Combination was accounted for as a combination of entities under common control whereby the assets and liabilities contributed were recorded at their historical carrying amounts. Accordingly, the Successor period includes the results of the subsidiaries contributed by Forgent Parent II and Forgent Parent III from the dates the entities were formed as disclosed in Note 1. The affiliate of Neos accounted for the acquisitions of States and PwrQ as business combinations using the acquisition method of accounting, and the assets and liabilities were recorded at their respective fair values on their respective acquisition dates.

All intercompany balances and transactions have been eliminated in consolidation.

Reclassifications

Certain prior period amounts have been reclassified to conform to the current period presentation.

Non-controlling Interest

In the Successor financial statements, prior to the Combination, the non-controlling interest represents the interests in Forgent Parent II and Forgent Parent III not held by an affiliate of Neos. Such amounts were initially

 

F-13


Table of Contents

Forgent Intermediate LLC

Notes to Combined/Consolidated Financial Statements

 

recognized at the fair values of the non-controlling interests on the dates that an affiliate of Neos obtained control of States and PwrQ. Prior to the Combination, the Company used the hypothetical liquidation at book value (HLBV) approach to measure the non-controlling interests. Under HLBV, the noncontrolling interests are calculated as the amount that would be paid to non-controlling interest holders upon a hypothetical liquidation of the entity at book value as of the reporting date.

Upon the exchange of equity in Opco on the Combination Date, Forgent Intermediate LLC recognized non-controlling economic interests in Opco for the interests in Opco that are held by Forgent Parent II and Forgent Parent III, both which are controlled by an affiliate of Neos. On the Combination Date, the non-controlling interests held by Forgent Parent II and Forgent Parent III were adjusted to reflect their collective ownership in the net assets of Opco, which was approximately 31% of the equity of Opco. This transaction was accounted for as an equity transaction, because the affiliate of Neos retained control of the Company, States and PwrQ before and after the Combination. From the Combination Date through June 30, 2025, the non-controlling interests held by Forgent Parent II and Forgent Parent III are allocated 31% of the net income (loss) of Opco.

Black-Line Adjustments

These combined/consolidated financial statements presented for the Predecessor and Successor exclude certain costs incurred by MGM that were solely contingent on the acquisition of MGM by the Company. Such costs, referred to as Black-Line adjustments include certain charges that were incurred due to the acquisition, that were not recognized in the accompanying combined financial statements, but have been recognized for tax purposes. The Predecessor recognized $76.4 million in Black-Line adjustments of which $65.5 million related to employee bonuses and $10.9 million related to investment banker fees. Both the employee bonuses and investment banker fees were solely contingent on the acquisition of MGM. The employee bonuses were paid in accordance with agreements with various members of management that were executed in 2022 and did not require any future service period.

Use of Estimates

The preparation of financial statements in conformity with accounting principles generally accepted in the United States of America requires management to make estimates and assumptions that affect the reported amounts of assets and liabilities and disclosure of contingent assets and liabilities at the date of the financial statements and the reported amounts of revenues and expenses during the reporting period. Actual results could differ from those estimates. Significant estimates include estimated profit on contracts recognized over time measured using the input method, variable consideration on revenue, allowance for credit losses, reserve for excess and obsolete inventory, warranty liability, incremental borrowing rates on operating leases, income taxes, uncertain tax positions, fair value of net assets acquired, liabilities assumed and equity-based consideration issued in a business combination, equity-based compensation, useful lives of property and equipment and useful lives of intangible assets.

Cash and Cash Equivalents

The Company considers cash and cash equivalents to include cash on hand, cash held in demand deposit accounts, and all highly liquid financial instruments purchased with a maturity of three months or less.

Accounts Receivable

Accounts receivable is comprised of amounts billed and unbilled to customers, net of an allowance for credit losses. Unbilled receivables as of June 30, 2024 and 2025 was $1.8 million and $12.5 million, respectively. The allowance for credit losses is estimated by management and is based on specific information about customer accounts, past loss experience, general economic conditions and reasonable forecasts. Periodically, management

 

F-14


Table of Contents

Forgent Intermediate LLC

Notes to Combined/Consolidated Financial Statements

 

reviews the accounts receivable balances of its customers and adjusts the allowance based on current circumstances and charges off uncollectible receivables when all attempts to collect have failed although collection efforts may continue.

Inventory

Inventory consist of raw materials, work in process and finished goods. Inventory is stated at the lower of cost or net realizable value. Cost is calculated using the weighted average cost method. Provisions are made to reduce excess or obsolete inventory to its estimated net realizable values.

Property and Equipment

Property and equipment acquired in the business combinations are recorded at fair value at the date of acquisition; all other property and equipment are recorded at cost. Improvements, betterments and replacements which significantly extend the life of an asset are capitalized. Depreciation is computed using the straight-line method over the estimated useful lives of the respective assets. Repair and maintenance costs are expensed as incurred.

A gain or loss on the sale of property and equipment is calculated as the difference between the cost of the asset disposed of, net of accumulated depreciation, and the sales proceeds received. A gain or loss on an asset disposal is recognized in the period that the sale occurs.

Amortizable and Other Intangible Assets

The Company amortizes identifiable intangible assets consisting of customer relationships, trade names, backlog and noncompete agreements because these assets have finite lives. The Company’s intangible assets with finite lives are amortized on a straight-line basis over the estimated useful lives. The basis of amortization approximates the pattern in which the assets are utilized over their estimated useful lives. The Company reviews for impairment indicators of finite-lived intangibles, as described below in the “Impairment of Long-Lived Assets” significant accounting policy.

Impairment of Long-Lived Assets

When events, circumstances or operating results indicate that the carrying values of long-lived assets might not be recoverable through future operations, the Company prepares projections of the undiscounted future cash flows expected to result from the use of the assets and their eventual disposition. If the projections indicate that the recorded amounts are not expected to be recoverable, such amounts are reduced to estimated fair value. Fair value is estimated based upon internal evaluation of each asset that includes quantitative analyses of net revenue and cash flows, review of recent sales of similar assets and market responses based upon discussions in connection with offers received from potential buyers. Management determined there was no impairment for the periods presented.

Business Combinations

Business combinations are accounted for using the acquisition method of accounting. The purchase price is allocated to the tangible and intangible assets acquired and liabilities assumed based on their respective fair values at the date of acquisition. Significant judgments and estimates are used in determining the fair values of the assets acquired, liabilities assumed and equity consideration and useful lives of property and equipment and intangible assets. Contract assets and contract liabilities acquired in a business combination are recognized and measured in accordance with ASC 606 as if the Company had originated the contracts. The excess of the purchase price over the fair value of assets acquired and liabilities assumed is assigned to goodwill.

 

F-15


Table of Contents

Forgent Intermediate LLC

Notes to Combined/Consolidated Financial Statements

 

Goodwill Impairment

The Company evaluates goodwill for impairment annually, or more frequently if indicators of impairment exist. The Company may assess goodwill for impairment using the qualitative approach, or the Company may bypass the qualitative approach and perform a quantitative assessment to determine whether goodwill is impaired. The qualitative assessment evaluates factors including macroeconomic conditions, industry-specific and company-specific considerations, legal and regulatory environments, and historical performance. If the Company determines it is more likely than not that the fair value of a reporting unit is less than its carrying value, a quantitative assessment is then performed. Otherwise, no further assessment is required. The quantitative approach compares the estimated fair value of the reporting unit to its carrying amount, including goodwill. Impairment is indicated if the estimated fair value of the reporting unit is less than the carrying amount of the reporting unit, and an impairment charge is recognized for the differential, not to exceed the total amount of goodwill allocated to the reporting unit.

Deferred Offering Costs

Deferred offering costs consist primarily of registration fees, filing fees, listing fees, specific legal and accounting costs and transfer agent fees, which are direct and incremental fees related to the initial public offering. The deferred offering costs will be offset against the initial public offering proceeds. As of June 30, 2025, the Company had incurred $4.5 million in deferred offering costs, which are reported as Other assets - long-term on the consolidated balance sheets.

Deferred Financing Costs

Costs incurred to issue debt are capitalized and recorded net of the related debt and amortized using the effective interest method as a component of interest expense over the terms of the related debt agreement.

Revenue Recognition

The Company recognizes revenue from the sale of manufactured products and services when control of promised goods or services are transferred to customers in an amount that reflects the consideration the Company expects to be entitled to in exchange for those goods or services. Control is transferred when the customer has the ability to direct the use of and obtain benefits from the goods or services.

The Company determines the transaction price for each contract entered into based on the consideration expected to be received. When multiple performance obligations exist within the contract, the transaction price identified is allocated to each distinct performance obligation to deliver a good or service based on the relative standalone selling price. Management has concluded that the prices negotiated with each individual customer approximates the standalone selling price of the product or service.

The majority of the Company’s sales agreements contain performance obligations satisfied over time as control is transferred to the customer for the sale of manufactured products with no alternative use and an enforceable right of payment. Revenue from manufactured products is recognized over time primarily using the output method, based upon units manufactured, which, management believes best depicts the extent of transfer of control to the customer. For manufactured products sold that do not meet the criteria to be recognized over time, revenue is recognized at the point in time when control is transferred to the customer, which generally occurs when the manufactured product has been shipped or delivered to the customer, depending on shipping terms. Revenue from service contracts, including installation, repair, preventive maintenance, and commissioning are recorded overtime as services are provided, using the input method of costs incurred in relations to the estimated contract costs to complete, or straight-line for stand-ready contracts, because the customer simultaneously receives and consumes the benefit as we perform the services.

 

F-16


Table of Contents

Forgent Intermediate LLC

Notes to Combined/Consolidated Financial Statements

 

Payments from customers are typically received upon acceptance of an order by the Company and/or following shipment of the manufactured goods to the customer. Payments received in advance for manufactured products are recorded as deferred revenue and recognized as revenue when the revenue recognition criteria are met. For service contracts, a contract asset is recorded for revenue recognized in excess of billings, recorded within prepaid and other current assets on the consolidated balance sheets, and a contract liability is recognized when contractual billings to customers exceed revenue, recorded as deferred revenue on the consolidated balance sheets.

The Company records reductions to revenue for estimated customer rebates at the time of the initial sale. Rebates are estimated based on sales terms, historical experience, trend analysis, and projected market conditions in the various markets served.

The Company has elected to adopt certain practical expedients and exemptions such as (i) recording sales commissions as incurred because the amortization period is less than one year, (ii) excluding any collected sales tax amounts from the calculation of revenue, and (iii) accounting for shipping and handling activities that are incurred after the customer has obtained control of the product as fulfillment costs rather than a separate service provided to the customer for which consideration would need to be allocated (see “Shipping and Handling”).

Shipping and Handling

The Company accounts for shipping and handling related to contracts with customers as costs to fulfill its promise to transfer the associated products. Accordingly, payment by the Company’s customers for shipping and handling costs for delivery of the Company’s products are recorded as a component of revenues in the accompanying combined/consolidated statements of operations. Shipping and handling expenses are included as a component of cost of revenues as incurred and totaled $3.1 million, $6.9 million and $19.0 million for the period July 1, 2023 to October 31, 2023 (Predecessor), for the period from Inception to June 30, 2024 and the year ended June 30, 2025 (Successor), respectively.

Treasury Stock

The Predecessor has repurchased shares of its common stock which have been held as treasury stock. The Company accounts for treasury stock under the cost method.

Equity-Based Compensation

The Company recognizes equity-based compensation expense based on the equity award’s grant date fair value. The determination of the fair value of equity awards issued to employees of the Company is based upon the underlying unit price and a number of assumptions, including volatility, performance period, risk-free interest rate and expected dividends. The Company accounts for forfeitures as they occur. The grant date fair value of each unit is amortized on a straight-line basis over the requisite service period, except for portions of the award which are contingent upon a future event occurring. The contingent portion of the award is recognized when the event becomes probable, which in the case of the Company would be a sale of the Forgent Parent I, Forgent Parent II or Forgent Parent III.

Warranty Liability

The Company offers an assurance type warranty for its products against manufacturer defects that does not contain a service element. For these assurance type warranties, a provision for estimated future costs related to warranty expense is recorded when they are probable and reasonably estimable. This provision is based on

 

F-17


Table of Contents

Forgent Intermediate LLC

Notes to Combined/Consolidated Financial Statements

 

historical information on the nature, frequency and average cost of claims for each product line. When little or no experience exists for an immature product line, the estimate is based on comparable product lines. Specific reserves are established once an issue is identified with the amounts for such reserves based on the estimated cost of correction. These estimates are re-evaluated on an ongoing basis using best-available information and revisions to estimates are made as necessary. As of June 30, 2024 and 2025 the estimated accrued warranty reserve was $1.2 million and $2.7 million, respectively.

Concentrations of Credit Risk

The Company has cash deposited at certain financial institutions which, at times, may exceed the limits provided by the Federal Deposit Insurance Corporation. The Company has not experienced any losses on such amounts and believes it is not subject to significant credit risk related to cash balances.

During the Predecessor period, the Company had one customer whose revenues were greater than 10% of revenues. This customer represented approximately 12% of revenues for the period from July 1, 2023 to October 31, 2023.

Fair Value

Fair value is defined as the price that would be received to sell an asset or paid to transfer a liability in an orderly transaction between market participants at the measurement date. The Company follows a fair value hierarchy which requires the Company to maximize the use of observable inputs and minimize the use of unobservable inputs when measuring fair value. Three levels of inputs may be used to measure fair value, as follows:

Level 1 – Quoted prices in active markets for identical assets or liabilities.

Level 2 – Observable inputs other than Level 1 prices, such as quoted prices for similar assets or liabilities; quoted prices in markets that are not active; or other inputs that are observable or can be corroborated by observable market data for substantially the full term of the assets or liabilities.

Level 3 – Unobservable inputs that are supported by little or no market activity that are significant to the fair value of the assets or liabilities.

The fair values of the Company’s cash and cash equivalents, accounts receivable, accounts payable, and payables pursuant to acquisitions approximate their carrying values due to their short maturities. The long-term debt is Level 2 in the fair value hierarchy and the carrying value of the Senior Debt (Successor) and Revolving Notes (Predecessor) approximates their fair values, as they are based on current market rates at which the Company could borrow funds with similar terms.

Leases

The Company follows the provisions of ASC 842 where its operating lease arrangements are comprised primarily of real estate agreements. The Company determines if an arrangement contains a lease at inception based on whether it conveys the right to control the use of an identified asset in exchange for consideration. Lease right-of-use assets (“ROU assets”) and associated lease liabilities are recognized at the commencement date of the lease based on the present value of lease payments over the lease term, including payment escalations explicit in the lease or based on an index or rate. ROU assets represent the right to use an underlying asset for the lease term and lease liabilities represent an obligation to make lease payments arising from the lease. Certain lease agreements may include one or more options to extend or terminate a lease. Lease terms, which range from approximately 2-12 years, are inclusive of these options if it is reasonably certain that the Company will exercise such options.

 

F-18


Table of Contents

Forgent Intermediate LLC

Notes to Combined/Consolidated Financial Statements

 

ROU assets also include any initial direct costs and prepayments less lease incentives. As most of the Company’s leases do not provide an implicit rate, the Company’s incremental borrowing rate is used and is based on the estimated rate of interest for collateralized borrowing over a similar term of the lease payments at commencement date. Lease expense is recognized on a straight-line basis over the lease term.

ROU assets and the corresponding operating lease liabilities are separately presented in the Company’s consolidated balance sheets. The Company elected to apply the short-term measurement and recognition exemption in which the ROU assets and lease liabilities are not recognized for short-term leases. The Company also elected to apply the practical expedient to consider non-lease components as a part of the lease. The Company’s leases contain certain common area maintenance expenses which are variable and expensed as incurred on a month-to-month basis.

Income Taxes

Predecessor

The significant entity of the Predecessor is a corporation for U.S. federal income tax purposes. However, other entities of the Predecessor are passthrough entities not subject to U.S. federal income taxes. For the significant entity, the Company recognizes deferred tax assets and liabilities for the future tax consequences attributable to differences between the financial statement carrying amounts of existing assets and liabilities and their respective tax bases. Deferred tax assets and liabilities are measured using statutory tax rates expected to apply to taxable income in the years in which those temporary differences are expected to be recovered or settled. The effect on deferred tax assets and liabilities of a change in tax rates is recognized in the period that includes the statutory enactment date. Valuation allowances are established to reduce deferred tax assets when it is more likely than not that some portion or all of the deferred tax assets will not be realized.

Tax benefits are recognized only for tax positions that are more likely than not to be sustained upon examination by tax authorities. The amount recognized is measured as the largest amount of benefit that is greater than 50% likely to be realized upon settlement. A liability for unrecognized tax benefits is recorded for any tax benefits claimed in the Predecessor’s tax returns that do not meet these recognition and measurement standards.

The Predecessor recognizes penalties and interest related to uncertain tax positions within the provision for income taxes. No material interest or penalties were incurred in the period presented.

Successor

The Company is taxed as a corporation for U.S. Federal and state income tax purposes. On the Combination date, the Company’s principal asset is its investment in Opco, which is a limited liability company that is taxed as a partnership for U.S. Federal and certain state and local income tax purposes. Opco’s net taxable income and related tax credits, if any, are passed through to its members and included in the member’s tax returns. As a result of the Combination, there was a $125.7 million reallocation of member’s equity to the non-controlling members, and a $25.6 million increase in the deferred tax liability related to its investment in Opco by applying the look-through method to record the Company’s proportionate share of inside basis differences (primarily related to intangible assets) within Opco. The look-through method excludes certain basis differences such as those related to non-deductible goodwill. The tax effect of the transaction was recorded as a reduction to the Company’s equity as the transaction did not result in a change in control.

The Company recognizes deferred tax assets and liabilities for the future tax consequences attributable to differences between the financial statement carrying amounts of existing assets and liabilities and their respective

 

F-19


Table of Contents

Forgent Intermediate LLC

Notes to Combined/Consolidated Financial Statements

 

tax bases. Deferred tax assets and liabilities are measured using statutory tax rates expected to apply to taxable income in the years in which those temporary differences are expected to be recovered or settled. The effect on deferred tax assets and liabilities of a change in tax rates is recognized in the period that includes the statutory enactment date. Valuation allowances are established to reduce deferred tax assets when it is more likely than not that some portion or all of the deferred tax assets will not be realized.

Tax benefits are recognized only for tax positions that are more likely than not to be sustained upon examination by tax authorities. The amount recognized is measured as the largest amount of benefit that is greater than 50%

likely to be realized upon settlement. A liability for unrecognized tax benefits is recorded for any tax benefits claimed in the Successor’s tax returns that do not meet these recognition and measurement standards.

The Company recognizes penalties and interest related to uncertain tax positions within the provision (benefit) for income taxes. No material interest or penalties were incurred in the periods presented.

Segment Reporting

ASC 280 (“Segment Reporting”) establishes standards for reporting information about operating segments. Operating segments are defined as components of an enterprise about which separate financial information is available that is evaluated regularly by the chief operating decision maker in deciding how to allocate resources and in assessing performance. The Company manages its business on the basis of one operating and reportable segment.

 

3.

Acquisitions

Acquisition of MGM

On the MGM Acquisition Date, the Company and its affiliates acquired 100% of the outstanding equity and assets of MGM in exchange for cash, equity in Forgent Parent I and a payable to the MGM Sellers. The acquisition resulted in an ownership change in MGM and is being accounted for as a business combination using the acquisition method of accounting. The aggregate purchase price was $424.7 million, consisting of $365.6 million in cash, $46.1 million in equity of Forgent Parent I and a $13.0 million payable to the MGM Sellers. The cash portion of the purchase price was funded by a capital contribution and proceeds from the Senior Debt. The fair value of the equity was determined using the value of other contributions received from other investors as of the MGM Acquisition Date, which was $36.0 million, and the fair value of the equity using an option pricing model, which was $10.1 million. The purchase price paid in the acquisition has been allocated to record the acquired assets and liabilities assumed at their fair values. When determining the fair value of the assets acquired and liabilities assumed, management made significant estimates, judgments and assumptions. Management estimated that consideration paid exceeded the fair value of the net assets acquired. Therefore, goodwill of $216.7 million was recorded. The goodwill recognized was primarily attributable to the product quality track record, workforce, available excess capacity and future cash flows of the acquired business. Approximately 87% of the goodwill is not deductible for tax purposes.

The estimated fair value allocated to property and equipment, identifiable intangible assets and goodwill was determined by management based on a combination of market, cost and income approaches with the assistance of an independent third-party valuation. The estimated useful lives of the customer relationship, trade names, backlog and noncompete agreements are 15 years, 15 years, 1 year and 5 years, respectively. The estimated

 

F-20


Table of Contents

Forgent Intermediate LLC

Notes to Combined/Consolidated Financial Statements

 

weighted-average useful lives was 13.2 years for finite lived intangible assets. The following table includes the estimated fair value of the assets acquired and the liabilities assumed (in thousands):

 

     MGM  

Assets acquired:

  

Cash and cash equivalents

   $ 8,422  

Accounts receivable

     40,163  

Inventory

     47,230  

Prepaid and other current assets

     8,212  
  

 

 

 

Total current assets

     104,027  

Property and equipment

     10,492  

Operating lease right of use assets

     2,702  

Goodwill

     216,733  

Other Intangible assets:

  

Customer relationships

     68,720  

Trade names

     49,640  

Backlog

     15,810  

Noncompete agreements

     3,110  
  

 

 

 

Total assets acquired

     471,234  
  

 

 

 

Liabilities assumed:

  

Accounts payable

     (4,019

Accrued expenses

     (13,922

Deferred revenue

     (2,205

Operating lease liabilities, current portion

     (419
  

 

 

 

Total current liabilities

     (20,565

Deferred tax liability

     (23,669

Operating lease liabilities, less current portion

     (2,283
  

 

 

 

Total liabilities assumed

     (46,517
  

 

 

 

Net assets acquired

   $ 424,717  
  

 

 

 

The Company expensed acquisition related costs of $12.0 million related to the MGM Acquisition of which $2.2 million are included in transaction costs for the period from July 1, 2023 to October 31, 2023 (Predecessor) and $9.8 million are included in transaction costs for the period from Inception to June 30, 2024 (Successor).

Acquisition of PwrQ

Affiliates under common control acquired 100% of the outstanding equity of PwrQ on March 13, 2024 in exchange for cash, equity in Forgent Parent II and a payable to the seller. The aggregate purchase price was $103.0 million, consisting of $57.0 million in cash, $44.9 million in equity of Forgent Parent II and a $1.1 million payable to the seller. The cash portion of the purchase price was funded by capital contributions. The acquisition resulted in an ownership change and is being accounted for as a business combination using the acquisition method of accounting. The Company acquired PwrQ to expand its portfolio of electrical distribution products and services. The fair value of the equity determined using the value of other contributions received from other investors as of the acquisition date was $37.8 million and the fair value of the equity using an option pricing model was $7.1 million. The purchase price paid in the acquisition has been allocated to record the acquired assets and liabilities assumed at their fair value based upon their estimated fair value. When determining

 

F-21


Table of Contents

Forgent Intermediate LLC

Notes to Combined/Consolidated Financial Statements

 

the fair value of the assets acquired and liabilities assumed, management made significant estimates, judgments and assumptions. Management estimated that consideration paid exceeded the fair value of the net assets acquired. Therefore, goodwill of $44.7 million was recorded. The goodwill recognized was primarily attributable to the product quality track record, workforce, available excess capacity and future cash flows of the acquired business. Approximately 50% of the goodwill is not deductible for tax purposes. The estimated fair value allocated to property and equipment, identifiable intangible assets and goodwill was determined by management based on a combination of market, cost and income approaches with the assistance of an independent third-party valuation. The estimated useful lives of the customer relationship, trade names, backlog and noncompete agreements are 12 years, 3-5 years, 1 year and 5 years, respectively. The estimated weighted-average useful lives was 9.8 years for finite lived intangible assets. The following table includes the estimated fair value of the assets acquired and the liabilities assumed (in thousands):

 

     PwrQ  

Assets acquired:

  

Cash and cash equivalents

   $ 20,125  

Accounts receivable

     21,965  

Inventory

     8,551  

Prepaid and other current assets

     7,612  
  

 

 

 

Total current assets

     58,253  

Property and equipment

     933  

Operating lease right of use assets

     2,545  

Goodwill

     44,709  

Other Intangible assets:

  

Customer relationships

     27,700  

Trade names

     3,200  

Backlog

     2,700  

Noncompete agreements

     4,000  
  

 

 

 

Total assets acquired

     144,040  
  

 

 

 

Liabilities assumed:

  

Accounts payable

     (7,232

Accrued expenses

     (5,274

Deferred revenue

     (23,136

Operating lease liabilities, current portion

     (621
  

 

 

 

Total current liabilities

     (36,263

Deferred tax liability

     (2,884

Operating lease liabilities, less current portion

     (1,924
  

 

 

 

Total liabilities assumed

     (41,071
  

 

 

 

Net assets acquired

   $ 102,969  
  

 

 

 

The Company expensed acquisition related costs of $6.7 million related to the acquisition for the period from Inception to June 30, 2024 (Successor), which are included in operating expenses as transaction costs. For the period from Inception to June 30, 2024, PwrQ net sales were $36.0 million and net loss was $1.9 million which are included in revenues and income (loss) before tax benefit (expense), respectively, on the consolidated statements of operations.

 

F-22


Table of Contents

Forgent Intermediate LLC

Notes to Combined/Consolidated Financial Statements

 

Acquisition of States

Affiliates under common control acquired 100% of the outstanding equity of States on May 31, 2024 in exchange for cash and equity in Forgent Parent III. The aggregate purchase price was $68.5 million, consisting of $37.0 million in cash and $31.5 million in equity of Forgent Parent III. The cash portion of the purchase price was funded by a capital contributions. The acquisition resulted in an ownership change and are being accounted for as a business combination using the acquisition method of accounting. The Company acquired States to expand its portfolio of electrical distribution products and services. The fair value of the equity was determined using the value of other contributions received from other investors as of the acquisition date. The purchase price paid in the acquisition has been allocated to record the acquired assets and liabilities assumed at their fair value based upon their estimated fair value. When determining the fair value of the assets acquired and liabilities assumed, management made significant estimates, judgments and assumptions. Management estimated that consideration paid exceeded the fair value of the net assets acquired. Therefore, goodwill of $25.1 million was recorded. The goodwill recognized was primarily attributable to the product quality track record, workforce, available excess capacity and future cash flows of the acquired business. The goodwill is not deductible for tax purposes. The estimated fair value allocated to property and equipment, identifiable intangible assets and goodwill was determined by management based on a combination of market, cost and income approaches with the assistance of an independent third-party valuation. The estimated useful lives of the customer relationship, trade names, backlog and noncompete agreements are 15 years, 15 years, 1.5 years and 5 years, respectively. The estimated weighted-average useful lives was 12.7 years for finite lived intangible assets. The following table includes the estimated fair value of the assets acquired and the liabilities assumed (in thousands):

 

     States  

Assets acquired:

  

Cash and cash equivalents

   $ 179  

Accounts receivable

     2,266  

Inventory

     16,793  

Prepaid and other current assets

     150  
  

 

 

 

Total current assets

     19,388  

Property and equipment

     4,212  

Operating lease right of use assets

     2,464  

Goodwill

     25,053  

Other Intangible assets:

  

Customer relationships

     13,234  

Trade names

     21,156  

Backlog

     6,857  

Noncompete agreements

     346  
  

 

 

 

Total assets acquired

     92,710  
  

 

 

 

Liabilities assumed:

  

Accounts payable

     (3,176

Accrued expenses

     (1,174

Deferred revenue

     (17,569

Operating lease liabilities, current portion

     (327
  

 

 

 

Total current liabilities

     (22,246

Operating lease liabilities, less current portion

     (1,976
  

 

 

 

Total liabilities assumed

     (24,222
  

 

 

 

Net assets acquired

   $ 68,488  
  

 

 

 

 

F-23


Table of Contents

Forgent Intermediate LLC

Notes to Combined/Consolidated Financial Statements

 

The Company expensed acquisition related costs of $3.5 million related to the acquisition for the period from Inception to June 30, 2024 (Successor), which are included in operating expenses as transaction costs. For the period from Inception to June 30, 2024, States net sales were $5.0 million and net loss was $2.4 million which are included in revenues and income (loss) before tax benefit (expense), respectively, on the consolidated statements of operations.

Acquisition of VanTran

On June 14, 2024, US MetalCo acquired 100% of the outstanding equity of VanTran in exchange for cash, equity in Forgent Parent I and a payable to the sellers. The acquisition resulted in an ownership change and is being accounted for as a business combination using the acquisition method of accounting. The aggregate purchase price was $432.7 million, consisting of $364.0 million in cash, $52.6 million in equity of the Forgent Parent I and a $16.1 million payable to sellers. The cash portion of the purchase price was funded by a capital contribution and proceeds from the Senior Debt. The Company acquired VanTran to expand its portfolio of electrical distribution products and services. The fair value of the equity determined using the value of other contributions received from other investors as of June 14, 2024 was $40.0 million and the fair value of the equity using an option pricing model was $12.6 million. The purchase price paid in the acquisition has been allocated to record the acquired assets and liabilities assumed at their fair value based upon their estimated fair value. When determining the fair value of the assets acquired and liabilities assumed, management made significant estimates, judgments and assumptions. Management estimated that consideration paid exceeded the fair value of the net assets acquired. Therefore, goodwill of $230.1 million was recorded. The goodwill recognized was primarily attributable to the product quality track record, workforce, available excess capacity and future cash flows of the acquired business and is not deductible for tax purposes.

The estimated fair value allocated to property and equipment, identifiable intangible assets and goodwill was determined by management based on a combination of market, cost and income approaches with the assistance of an independent third-party valuation. The estimated useful lives of the customer relationship, trade names, backlog and noncompete agreements are 15 years, 15 years, 2 years and 5 years, respectively. The estimated weighted-average useful lives was 12.1 years for finite lived intangible assets. The following table includes the estimated fair value of the assets acquired and the liabilities assumed (in thousands):

 

     VanTran  

Assets acquired:

  

Cash and cash equivalents

   $ 53,079  

Accounts receivable

     12,272  

Inventory

     7,630  

Prepaid and other current assets

     2,751  
  

 

 

 

Total current assets

     75,732  

Property and equipment

     12,861  

Operating lease right of use assets

     2,855  

Goodwill

     230,134  

Other Intangible assets:

  

Customer relationships

     103,548  

Trade names

     51,583  

Backlog

     43,087  

Noncompete agreements

     1,398  
  

 

 

 

Total assets acquired

     521,198  
  

 

 

 

 

F-24


Table of Contents

Forgent Intermediate LLC

Notes to Combined/Consolidated Financial Statements

 

     VanTran  

Liabilities assumed:

  

Accounts payable

     (4,499

Accrued expenses

     (5,446

Deferred revenue

     (38,977

Operating lease liabilities, current portion

     (199
  

 

 

 

Total current liabilities

     (49,121

Deferred tax liability

     (36,707

Operating lease liabilities, less current portion

     (2,656
  

 

 

 

Total liabilities assumed

     (88,484
  

 

 

 

Net assets acquired

   $ 432,714  
  

 

 

 

The Company expensed acquisition related costs of $5.1 million related to the VanTran acquisition which are included in transaction costs in the consolidated statements of operations for the period from Inception to June 30, 2024 (Successor).

For the period from Inception to June 30, 2024, VanTran net sales were $6.1 million which are included in revenues from the acquisition and $0.1 million included in income (loss) before tax benefit (expense) on the consolidated statements of operations.

Pro Forma Financial Information (unaudited)

The unaudited pro forma financial information below gives effect to the MGM, PwrQ, States and VanTran acquisitions as if they had been completed on July 1, 2023. The pro forma results of operations are presented for informational purposes only. As such, they are not necessarily indicative of the Company’s results had the acquisitions been completed on July 1, 2023, nor do they intend to represent the Company’s future results. The unaudited pro forma information does not reflect any cost savings from operating efficiencies or synergies that could result from the acquisitions and does not reflect additional revenue opportunities following the acquisitions. The supplemental pro forma disclosures in the table below include adjustments for (i) depreciation and amortization expense that would have been recognized related to the acquired property and equipment and intangibles, (ii) incremental interest expense associated with borrowings under our Senior Debt, (iii) the estimated income tax effect on the pro forma adjustments (in thousands):

 

     Year Ended
June 30, 2024
 

Revenues

   $ 482,714  

Net Loss

   $ (28,093

 

4.

Recent Accounting Pronouncements

Not Yet Adopted

In December 2023, the Financial Accounting Standards Board (“FASB”) issued Accounting Standards Update (“ASU”) 2023-09, Income Taxes (Topic 740): Improvements to Income Tax Disclosures, which expands disclosures in an entity’s income tax rate reconciliation table and disclosures regarding cash taxes paid both in the U.S. and foreign jurisdictions. The update will be effective for annual periods beginning after December 15, 2024. The Company is currently evaluating the impact that this guidance will have on the presentation of its consolidated financial statements.

 

F-25


Table of Contents

Forgent Intermediate LLC

Notes to Combined/Consolidated Financial Statements

 

In November 2024, the FASB issued ASU 2024-03, Income Statement-Reporting Comprehensive Income-Expense Disaggregation Disclosures (Subtopic 220-40): Disaggregation of Income Statement Expenses, requiring public entities to disclose additional information about specific expense categories in the notes to the financial statements on an interim and annual basis. ASU 2024-03 is effective for fiscal years beginning after December 15, 2026, and for interim periods beginning after December 15, 2027, with early adoption permitted. The Company is currently evaluating the impact of adopting ASU 2024-03 on its consolidated financial statements and related disclosures.

Management does not believe that any other recently issued, but not yet effective, accounting standards, if currently adopted, would have a material effect on the Company’s consolidated financial statements.

Adopted

In November 2023, the FASB issued ASU 2023-07: Segment Reporting (Topic 280) Improvements to Reportable Segment Disclosures. This ASU provides amendments by requiring disclosure of incremental segment information on an annual and interim basis. The amendments are effective in fiscal years beginning after December 15, 2023 and interim periods within fiscal years beginning after December 15, 2024. The Company has expanded our current segment information in accordance with this standard, refer to Note 14 Segment Reporting.

In May 2025, the FASB issued ASU 2025-03, Business Combinations (Topic 805) and Consolidation (Topic 810), Determining the Accounting Acquirer in the Acquisition of a Variable Interest Entity, to address stakeholder concerns about unintended consequences in transactions involving variable interest entities. Prior to adoption, if the legal acquiree was a VIE, the primary beneficiary of the VIE was always the accounting acquirer resulting the application of acquisition accounting. Upon adoption, in certain situations, the primary beneficiary may not be the accounting acquirer and acquisition accounting may not be required. The update will be effective for annual periods beginning after December 15, 2026 but early adoption is permitted. The Company adopted ASU 2025-03 on July 1, 2024.

 

5.

Accounts Receivable

Accounts receivable, net consist of the following (in thousands):

 

     Successor  
     June 30,  
     2024     2025  

Accounts receivable

   $ 83,851     $ 161,827  

Less: allowance for credit losses

     (2,598     (1,857
  

 

 

   

 

 

 

Accounts Receivable, net

   $ 81,253     $ 159,970  
  

 

 

   

 

 

 

 

F-26


Table of Contents

Forgent Intermediate LLC

Notes to Combined/Consolidated Financial Statements

 

The following is the activity of the allowance for credit losses on accounts receivable (in thousands):

 

     Predecessor    

 

     Successor  
     Period from
July 1, 2023
to October 31,
2023
           Period from
Inception to
June 30,
2024
    Year Ended
June 30,
2025
 

Beginning balance

   $ (1,516        $ —      $ (2,598

Acquisitions

     —             (2,820     —   

Recovery (provision) for credit losses

     79            169       207  

Written-off

     16            53       534  
  

 

 

   

 

 

    

 

 

   

 

 

 

Ending balance

   $ (1,421        $ (2,598   $ (1,857
  

 

 

   

 

 

    

 

 

   

 

 

 

 

6.

Inventory

Inventory consists of the following (in thousands):

 

     Successor  
     June 30,  
     2024     2025  

Raw materials

   $ 50,916     $ 85,528  

Work in process

     25,042       23,549  

Finished goods

     11,080       11,169  

Allowance for slow moving and excess

     (3,922     (2,669
  

 

 

   

 

 

 

Total Inventory, net

   $ 83,116     $ 117,577  
  

 

 

   

 

 

 

The following is the activity of the reserve for slow moving and excess inventory (in thousands):

 

     Predecessor    

 

     Successor  
     Period from
July 1, 2023
to October 31,
2023
           Period from
Inception to
June 30,
2024
    Year Ended
June 30,
2025
 

Beginning balance

   $ (1,457        $ —      $ (3,922

Acquisitions

     —             (3,638     —   

Provision for slow moving and excess

     —             (349     (9

Written-off

     —             65       1,262  
  

 

 

   

 

 

    

 

 

   

 

 

 

Ending balance

   $ (1,457        $ (3,922   $ (2,669
  

 

 

   

 

 

    

 

 

   

 

 

 

 

F-27


Table of Contents

Forgent Intermediate LLC

Notes to Combined/Consolidated Financial Statements

 

7.

Property and Equipment

Property and equipment, net consists of the following (in thousands):

 

            Successor  
     Estimated Useful      June 30,  
     Lives (Years)      2024     2025  

Machines and equipment

     3-10      $ 14,857     $ 41,067  

Leasehold improvements

     7-10        9,592       40,422  

Vehicles

     5        856       1,386  

Furniture and fixtures

     3-7        796       1,253  

Software

     7        2,763       3,501  

Construction in progress

     —         2,541       27,891  
     

 

 

   

 

 

 
        31,405       115,520  

Less: accumulated depreciation

        (1,162     (7,350
     

 

 

   

 

 

 

Property and Equipment, net

      $ 30,243     $ 108,170  
     

 

 

   

 

 

 

At June 30, 2024 and 2025, construction in progress totaled $2.5 million and $27.9 million, respectively, primarily related to expansion of both new and currently leased manufacturing facilities. The projects are expected to be completed in 2026, at which time the assets will be placed in service and reclassified to machinery and equipment and leasehold improvements.

Depreciation expense for the period from July 1, 2023 to October 31, 2023 (Predecessor), the period from Inception to June 30, 2024 and the year ended June 30, 2025 (Successor) was $0.4 million, $1.2 million and $6.2 million, respectively. During the period from July 1, 2023 to October 31, 2023 (Predecessor), $0.3 million and $0.1 million were allocated to cost of revenues and operating expenses, respectively. During the period from Inception to June 30, 2024 (Successor), $0.9 million and $0.3 million were allocated to cost of revenues and operating expenses, respectively. During the year ended June 30, 2025 (Successor), $5.3 million and $0.9 million were allocated to cost of revenues and operating expenses, respectively.

 

8.

Goodwill and Other Intangible Assets

Goodwill

Goodwill totaled $516.6 million as of June 30, 2024 and 2025 and relates to the acquisitions of MGM, PwrQ, States and VanTran. During the period from the MGM Acquisition Date to June 30, 2025, there were no impairment charges related to goodwill. Changes in the carrying value of goodwill from Inception through June 30, 2025 are shown below (in thousands):

 

     Goodwill  

Balance at Inception

   $ —   

Acquisition of MGM

     216,733  

Acquisition of PwrQ

     44,709  

Acquisition of States

     25,053  

Acquisition of VanTran

     230,134  
  

 

 

 

Balance at June 30, 2024 and 2025

   $ 516,629  
  

 

 

 

 

F-28


Table of Contents

Forgent Intermediate LLC

Notes to Combined/Consolidated Financial Statements

 

Other Intangible Assets

Other intangible assets, net consists of the following (in thousands):

 

            Successor  
     Estimated Useful      June 30,  
     Lives (Years)      2024     2025  

Amortizable:

       

Costs:

       

Customer relationships

     12-15      $ 213,202     $ 213,202  

Trade names

     3-15        125,579       125,579  

Backlog

     1-2        68,454       68,454  

Noncompete agreements

     5        8,854       8,854  
     

 

 

   

 

 

 

Total Amortizable Intangibles

        416,089       416,089  
     

 

 

   

 

 

 

Accumulated amortization:

       

Customer relationships

        (4,108     (18,784

Trade name

        (2,703     (11,634

Backlog

        (12,665     (45,963

Noncompete agreements

        (666     (2,437
     

 

 

   

 

 

 

Total Accumulated Amortization

        (20,142     (78,818
     

 

 

   

 

 

 

Total Other Intangible Assets, Net

      $ 395,947     $ 337,271  
     

 

 

   

 

 

 

Amortization expense related to intangible assets amounted to $20.1 million and $58.7 million from Inception to June 30, 2024 and the year ended June 30, 2025 (Successor), respectively. Estimated future annual amortization expense for the above amortizable intangible assets are as follows (in thousands):

 

Year Ending June 30,

   Amortization
Expense
 

2026

   $ 47,869  

2027

     25,280  

2028

     25,044  

2029

     24,250  

2030

     22,834  

Thereafter

     191,994  
  

 

 

 
   $ 337,271  
  

 

 

 

 

9.

Supplemental Balance Sheet Information

Prepaid and other current assets consists of the following (in thousands):

 

     Successor  
     June 30,  
     2024      2025  

Vendor deposits

   $ 12,739      $ 34,906  

Prepaid expenses

     8,851        10,859  

Other

     14,946        10,513  
  

 

 

    

 

 

 

Total Prepaid and Other Current Assets

   $ 36,536      $ 56,278  
  

 

 

    

 

 

 

 

F-29


Table of Contents

Forgent Intermediate LLC

Notes to Combined/Consolidated Financial Statements

 

Accrued expenses consists of the following (in thousands):

 

     Successor  
     June 30,  
     2024      2025  

Accrued compensation

   $ 8,258      $ 20,363  

Accrued commissions

     2,924        2,822  

Accrued rebates

     2,495        1,897  

Accrued taxes

     5,132        11,559  

Accrued warranty

     1,171        2,670  

Accrued interest

     7,305        4,967  

Accrued purchases

     1,600        5,233  

Accrued legal and accounting

     812        5,273  

Accrued sponsor fees and expenses

     200        11,040  

Other accrued expenses

     5,163        13,717  
  

 

 

    

 

 

 

Total Accrued Expenses

   $ 35,060      $ 79,541  
  

 

 

    

 

 

 

 

10.

Long-Term Debt

Long-term debt consists of the following (in thousands):

 

     Successor  
     June 30,  
     2024     2025  

Senior debt - initial term loan

   $ 202,284     $ 200,252  

Senior debt - 2024 term loan

     259,000       256,410  

Senior debt - delayed draw term loan

     55,000       54,450  

Senior debt - revolving line of credit

     —        —   

Less: deferred finance costs

     (11,128     (9,005
  

 

 

   

 

 

 

Total debt, net of deferred financing costs

     505,156       502,107  

Less: current portion

     (5,173     (5,173
  

 

 

   

 

 

 

Long-Term Debt, net current portion

   $ 499,983     $ 496,934  
  

 

 

   

 

 

 

Senior Debt

Forgent Holdings I LLC (“Forgent Holdings I”), parent company of US MetalCo, and subsidiaries are party to a credit agreement, as amended in June 2024 (the “Senior Debt”) under which US MetalCo and its subsidiaries are borrowers and Forgent Holdings I is a guarantor. The amended agreement provides for senior secured term loans of $203.3 million and $259.0 million, a senior secured delayed draw term loan of $55.0 million and a senior secured revolving line of credit of $60.0 million. As of June 30, 2025, US MetalCo had $3.6 million in letters of credit outstanding and availability of $56.4 million on the line of credit. All borrowings under the credit agreement mature on October 31, 2029.

Interest Rate

The Senior Debt provides for an interest rate equal to either the Base Rate plus margin or the SOFR plus margin. The Base Rate charged is the highest rate of three defined methods as follows: 1) the rate last quoted by The Wall

 

F-30


Table of Contents

Forgent Intermediate LLC

Notes to Combined/Consolidated Financial Statements

 

Street Journal as the U.S. Prime Rate, 2) the Federal Funds Rate plus 0.5% per annum and 3) the one-month Term SOFR (after giving effect to the floor) plus 1% per annum. The effective interest rate as of June 30, 2024 and 2025 was 11.3% and 10.8%, respectively. Interest expense for the period from Inception to June 30, 2024 and the year ended June 30, 2025 was $21.9 million and $54.8 million, respectively, which included amortization / write off of deferred financing costs of $4.2 million and $2.5 million, respectively.

Guarantees and Security

The obligations under the Senior Debt are guaranteed by Forgent Holdings I and its wholly-owned domestic subsidiaries other than certain immaterial subsidiaries and other excluded subsidiaries. The obligations under the Senior Debt are secured by a first priority security interest in substantially all of US MetalCo and the other guarantors’ existing and future property and assets, including accounts receivable, inventory, equipment, general intangibles, intellectual property, investment property, other personal property, material owned real property, cash and proceeds of the foregoing.

Amortization and Prepayments

The term loan agreements require quarterly principal payments of $1.2 million until the maturity date at which time any remaining balance is due in full. The delayed draw term loan requires quarterly payments of $0.1 million with any remaining balance due on the maturity date. The revolving line of credit includes a non-utilization fee which requires quarterly payments on any un-used portion of the revolving loan equal to 0.5%, on an annual basis.

The Senior Debt provides for a mandatory prepayment up to fifty percent of excess cash flow as defined within the agreement (the “Excess Cash Flow Provision”). This prepayment is due within 15 days of the date on which the annual audited financial statements are delivered until borrowings on the Senior Debt are paid in full. The Excess Cash Flow Provision begins with the calendar year ended December 31, 2024. As of June 30, 2025, there was no payment required under the Excess Cash Flow Provision. In addition, there are other events defined in the agreement, such as asset sales and casualty events, that would trigger mandatory prepayments.

Restrictive Covenants and Other Matters

The MGM Senior Debt contains affirmative and negative covenants that are customary for financing of this type, including covenants that restrict our incurrence of indebtedness, incurrence of liens, dispositions, investments, acquisitions, restricted payments, and transactions with affiliates.

The MGM Senior Debt also includes customary events of default, including the occurrence of a change of control.

The MGM Senior Debt subjects US MetalCo to a financial covenant that limits the total net leverage ratio.

As of June 30, 2025, US MetalCo was in compliance with all required covenants.

The aggregate amounts of principal maturities on long-term debt is as follows (in thousands):

 

Year Ending June 30,

 

2026

   $ 5,173  

2027

     5,173  

2028

     5,173  

2029

     5,173  

2030

     490,420  
  

 

 

 
   $ 511,112  
  

 

 

 

 

F-31


Table of Contents

Forgent Intermediate LLC

Notes to Combined/Consolidated Financial Statements

 

States Revolving Line of Credit

States entered into credit agreement consisting of a $35.0 million revolving line of credit with a financial institution on December 13, 2024. As of June 30, 2025, there was no balance outstanding on the line of credit and the line of credit has availability of $35.0 million. The line of credit has a maturity date of December 13, 2029. The interest rate is determined based upon SOFR Rate or Base Rate plus applicable margin, as defined in the agreement.

The line of credit subjects States to financial covenants, including a minimum fixed charge coverage ratio and a maximum leverage ratio. As of June 30, 2025, States was in compliance with all required covenants.

Revolving Notes – Predecessor

In May 2013 and May 2017, MGM entered into revolving notes. The revolving notes, as amended, had availability of $4.5 million and $15.5 million and maturity dates of August 1, 2024 and June 30, 2024, respectively. The interest rate was determined based upon LIBOR plus 2.1% or the Prime Referenced Rate, as defined in the agreement (7.5% to 8.5% as of MGM Acquisition Date). The revolving notes were guaranteed by the majority shareholders. As part of the MGM Acquisition discussed in Note 3 Acquisitions, the revolving notes were paid in full.

 

11.

Income Taxes

The components of the Company’s income (loss) before provision for income taxes are as follows (in thousands):

 

     Predecessor            Successor  
     Period from
July 1, 2023
to October 31,
2023
           Period from
Inception to
June 30,
2024
    Year Ended
June 30,
2025
 

U.S.

   $ 11,432          $ (25,387   $ 19,901  

Foreign

     219            228       2,885  
  

 

 

        

 

 

   

 

 

 

Income (Loss) Before Provision for Income Taxes

   $ 11,651          $ (25,159   $ 22,786  
  

 

 

        

 

 

   

 

 

 

The (expense) benefit for income taxes charged to operations consists of the following (in thousands):

 

     Predecessor            Successor  
     Period from
July 1, 2023
to October 31,
2023
           Period from
Inception to
June 30,
2024
    Year Ended
June 30,
2025
 

Current expense:

           

Federal

   $ (4,224        $ (3,401   $ (17,360

State

     (395          (215     (2,576

Foreign

     (56          (263     (1,137
  

 

 

        

 

 

   

 

 

 
     (4,675          (3,879     (21,073
  

 

 

        

 

 

   

 

 

 

Deferred benefit:

           

Federal

     1,443            6,502       14,846  

State

     42            3,370       331  

Foreign

     —             (36     556  
  

 

 

        

 

 

   

 

 

 
     1,485            9,836       15,733  
  

 

 

        

 

 

   

 

 

 

Total Income Tax (Expense) Benefit

   $ (3,190        $ 5,957     $ (5,340
  

 

 

        

 

 

   

 

 

 

 

F-32


Table of Contents

Forgent Intermediate LLC

Notes to Combined/Consolidated Financial Statements

 

Significant components of the Company’s deferred tax assets and liabilities were as follows (in thousands):

 

     Successor  
     June 30,  
     2024     2025  

Deferred tax assets:

    

Provision for credit losses

   $ 360     $ 57  

Provision for excess or obsolete inventory

     1,467       492  

Accrued expenses

     6,873       1,012  

Operating lease liabilities

     23,289       13,003  

Capitalized research and development costs

     11,198       15,847  

Research and development credits

     3,317       3,138  

Net operating losses

     2,700       187  

Disallowed business interest

     1,402       1,011  

Other

     400       757  
  

 

 

   

 

 

 

Deferred tax assets

     51,006       35,504  
  

 

 

   

 

 

 

Deferred tax liabilities:

    

Investment in Opco

     —        (82,655

Property and equipment

     (3,921     (695

Intangible assets

     (76,523     (3,133

Operating lease right of use asset

     (22,958     (12,140

Other

     (1,028     (199
  

 

 

   

 

 

 

Deferred tax liabilities

     (104,430     (98,822
  

 

 

   

 

 

 

Deferred Tax Liability, net

   $ (53,424   $ (63,318
  

 

 

   

 

 

 

The deferred tax liability related to the investment in Opco represents the tax effect of the difference in the book and tax basis in the investment. The Company uses the look-through method which looks to the inside basis differences of the partnership’s assets and liabilities excluding certain items such as non-deductible goodwill.

 

F-33


Table of Contents

Forgent Intermediate LLC

Notes to Combined/Consolidated Financial Statements

 

A reconciliation of income tax (expense) benefit computed at the federal statutory rate of 21% to actual income tax expense at the Company’s effective rate is as follows (in thousands):

 

     Predecessor            Successor  
     Period from
July 1, 2023
to October 31,
2023
           Period from
Inception to
June 30,
2024
    Year Ended
June 30,
2025
 

Income tax reconciliation:

           

Income tax benefit (expense) at U.S. statutory rate

   $ (2,447        $ 5,283     $ (4,785

State income taxes

     (353          2,798       (1,763

Tax credits

     474            1,750       4,542  

Passthrough income not subject to income tax

     527            (330     1,878  

Non-U.S. income taxed at different rate than U.S. statutory rate

     (10          (174     (211

Effect of outside basis difference in domestic subsidiary

     —             —        (2,006

Transaction costs

     (314          (2,641     (438

Increase in uncertain tax positions

     —             (724     (1,943

Nondeductible expenses

     (31          (144     (476

Other

     (1,036          139       (138
  

 

 

   

 

 

    

 

 

   

 

 

 

Total Income Tax (Expense) Benefit

   $ (3,190        $ 5,957     $ (5,340
  

 

 

   

 

 

    

 

 

   

 

 

 

As of June 30, 2025, the Company has state income tax net operating loss (“NOL”) carryforwards of approximately $2.7 million that will expire in future years beginning in 2032 if not utilized against state taxable income. As of June 30, 2025, the Company also has state R&D Credits carryforwards of approximately $3.1 million that are not subject to expiration.

Realization of deferred tax assets is dependent upon generating sufficient taxable income of the appropriate type and in the appropriate jurisdictions. In assessing the ability to realize a portion of the deferred tax assets, management considers whether it is more likely than not that some portion or all the deferred tax assets will not be realized. At June 30, 2025, management determined no valuation allowance is necessary against its deferred tax assets, as it is more likely than not that its deferred tax assets will be utilized.

Uncertain Tax Positions

The Company accounts for uncertainty in income taxes using a recognition and measurement threshold for tax positions taken or expected to be taken in a tax return, which are subject to examination by federal, state, local and foreign taxing authorities. The tax benefit from an uncertain tax position is recognized when it is more likely than not that the position will be sustained upon examination by taxing authorities based on the technical merits of the position. The amount of the tax benefit recognized is the largest amount of the benefit that has a greater than 50% likelihood of being realized upon ultimate settlement. The effective tax rate and the tax basis of assets and liabilities reflect management’s estimates of the ultimate outcome of various tax uncertainties. As of the MGM Acquisition Date, the Company recorded a liability of $1.0 million in uncertain tax positions of which $0.2 million related to penalties and interest for research and development credits and $0.8 million related to state and local taxes, which are included in accrued expenses. As of June 30, 2024, the Company has $3.9 million of gross unrecognized tax benefits and $0.2 million of penalties and interest of which $3.2 million is included in accrued expenses. As of June 30, 2025, the Company has $6.1 million of gross unrecognized tax benefits and $0.2 million of penalties and interest of which $4.4 million is included in accrued expenses.

The Company files income tax returns in the U.S. federal jurisdiction and in multiple U.S. states. The Company and its subsidiaries are routinely examined by various U.S. taxing authorities. The Company is not subject to

 

F-34


Table of Contents

Forgent Intermediate LLC

Notes to Combined/Consolidated Financial Statements

 

U.S. federal, state income tax examinations by tax authorities for years before 2020. There are currently no income tax audits in any material jurisdictions.

 

12.

Operating Leases

The following table summarizes the right of use assets and lease liabilities as follows (in thousands):

 

     Successor  
     June 30,  
     2024      2025  

Operating right of use assets

   $ 18,344      $ 117,769  
  

 

 

    

 

 

 

Operating lease liabilities, current portion

   $ 2,017      $ 6,879  

Operating lease liabilities, net of current portion

     16,201        121,491  
  

 

 

    

 

 

 

Total Operating Lease Liabilities

   $ 18,218      $ 128,370  
  

 

 

    

 

 

 

The details of the Company’s lease expense are as follows (in thousands):

 

     Predecessor            Successor  
     Period from
July 1, 2023
to October 31,
2023
           Period from
Inception to
June 30,
2024
     Year Ended
June 30,
2025
 

Operating lease expense

   $ 397          $ 1,700      $ 17,226  

Variable lease expense

     67            75        2,169  

Short-term lease expense

     243            1,162        1,511  
  

 

 

        

 

 

    

 

 

 

Total Operating Lease Expense

   $ 707          $ 2,937      $ 20,906  
  

 

 

        

 

 

    

 

 

 

The following table presents the maturities of lease liabilities as follows (in thousands):

 

Year Ending June 30,

   Operating Leases  

2026

   $ 18,140  

2027

     19,537  

2028

     20,663  

2029

     20,703  

2030

     19,900  

Thereafter

     97,655  
  

 

 

 
     196,598  

Less: the effects of discounting

     (68,228
  

 

 

 

Total Operating Lease Liability

   $ 128,370  
  

 

 

 

The Company’s weighted average remaining lease-term and weighted average discount rate are as follows:

 

     Predecessor            Successor  
     Period from
July 1, 2023
to October 31,
2023
           Period from
Inception to
June 30,
2024
    Year Ended
June 30,
2025
 

Weighted average remaining lease-term

     3.4 years            5.6 years       9.5 years  

Weighted average discount rate

     8          8     9

 

F-35


Table of Contents

Forgent Intermediate LLC

Notes to Combined/Consolidated Financial Statements

 

Supplemental cash flow and other information related to operating leases are as follows (in thousands):

 

     Predecessor            Successor  
     Period from
July 1, 2023
to October 31,
2023
           Period from
Inception to
June 30,
2024
     Year Ended
June 30,
2025
 

Operating cash flows from operating leases

   $    384          $  2,863      $ 16,249  

Non-cash activities:

            

Operating lease liabilities from obtaining right of use assets

   $ —           $ 8,695      $ 107,776  

 

13.

Revenues

The Company has four business offerings:

Standard Products

Standard products include common designs that are suitable for basic applications and are typically stocked by distributors. Each standard product identified and deliverable in a contract represents a distinct performance obligation within a sales contract. The Company recognizes revenue for the sale of standard products at a point in time when control has transferred to the customer which generally occurs when the standard products have been shipped or delivered to the customer, depending on shipping terms.

Custom Products

Custom products include products designed for a specific project or application, involving significant consultation between our in-house engineering team and the customer. Each custom product identified and deliverable in a contract represents a distinct performance obligation within a sales contract. The Company recognizes revenue from custom products either over time, primarily using the output method, or at the point time when control is transferred to the customer. Revenue is recognized over time using the output method when the manufactured products do not have alternative use and the Company has an enforceable right to payment. The output method is measured based on the units manufactured, which management believes best depicts the extent of transfer of control to the customer. For customer products sold that do not meet the criteria to be recognized over time, revenue is recognized at a point in time when control transfers to the customer which generally occurs when the custom products have been shipped or delivered to the customer, depending on shipping terms.

Powertrain Solutions

Powertrain solutions include combinations of custom products that are integrated together, skidded together or designed to work together as a system. Each powertrain solution identified and deliverable in a contract represents a distinct performance obligation within a sales contract. The Company recognizes revenue for the sale of powertrain solutions at a point in time when control has transferred to the customer which generally occurs when the products have been shipped or delivered to the customer, depending on shipping terms.

Services

Services include installation, repair, maintenance, and commissioning. Services revenue is generally recognized over time as the services are provided, using the input method of costs incurred in relation to the estimated contract costs to complete, or straight-line for stand-ready contracts, because the customer simultaneously receives and consumes the benefit as we perform the services.

 

F-36


Table of Contents

Forgent Intermediate LLC

Notes to Combined/Consolidated Financial Statements

 

Disaggregation of Revenues

The following table disaggregates revenue by business offering and timing of transfer of control (in thousands):

 

     Predecessor           Successor  
     Period from
July 1, 2023
to October 31,
2023
     Period from
Inception to
June 30,
2024
     Year Ended
June 30,
2025
 

Revenues by business offering:

        

Standard products

   $ 13,052      $ 21,310      $ 34,624  

Custom products

     51,426        152,386        590,646  

Powertrain solutions

     —         1,423        99,479  

Services

     —         6,191        28,439  
  

 

 

    

 

 

    

 

 

 

Total revenues

   $ 64,478      $ 181,310      $ 753,188  
  

 

 

    

 

 

    

 

 

 

Revenues by timing of recognition:

        

Over-time revenues

   $ 51,426      $ 125,273      $ 469,947  

Point-in-time revenue

     13,052        56,037        283,241  
  

 

 

    

 

 

    

 

 

 

Total Revenue

   $ 64,478      $ 181,310      $ 753,188  
  

 

 

    

 

 

    

 

 

 

 

14.

Segment Reporting

The Company is organized and operates as one reportable segment, which carries out business activities related to the design, development, manufacture and marketing of products and services. The Company’s chief operating decision maker (“CODM”), the Chief Executive Officer, reviews operating results and profitability metrics at a consolidated entity level for purposes of making resource allocation decisions and for evaluating financial performance.

The accounting policies of the consolidated segment are the same as those described in the summary of significant accounting policies. The CODM assesses performance of the Company and decides how to allocate resources based on net income (loss) that is also reported on the consolidated income statement. Significant segment expenses are consistent with those presented on the consolidated statements of operations. The measure of segment assets is reported on the consolidated balance sheets as total assets, and total capital expenditures and depreciation and amortization is reported on the consolidated statements of cash flows. The CODM is involved in determining and reviewing projected net income and income from operations as part of the annual operating plan process. Throughout the year, the CODM considers forecast to actual results and variances on a monthly and quarterly basis to allocate resources for the Company.

 

F-37


Table of Contents

Forgent Intermediate LLC

Notes to Combined/Consolidated Financial Statements

 

The following table presents selected financial information with respect to the Company’s single operating segment as follows (in thousands):

 

     Predecessor            Successor  
     Period from
July 1, 2023
to October 31,
2023
           Period from
Inception to
June 30,
2024
    Year Ended
June 30,
2025
 

Revenues

   $ 64,478          $ 181,310     $ 753,188  

Cost of Revenues

     40,664            113,570       475,122  
  

 

 

        

 

 

   

 

 

 

Gross Profit

     23,814            67,740       278,066  
  

 

 

        

 

 

   

 

 

 

Operating Expenses

           

Selling, general and administrative expenses

     11,321            52,077       146,270  

Depreciation and amortization

     93            20,418       59,559  
  

 

 

        

 

 

   

 

 

 

Total Operating Expenses

     11,414            72,495       205,829  
  

 

 

        

 

 

   

 

 

 

Income (Loss) from Operations

     12,400            (4,755     72,237  

Total Other Expense, net

     (749          (20,404     (49,451

Income Tax (Expense) Benefit

     (3,190          5,957       (5,340
  

 

 

        

 

 

   

 

 

 

Net Income (Loss)

   $ 8,461          $ (19,202   $ 17,446  
  

 

 

        

 

 

   

 

 

 

All of the Company’s long-lived tangible assets, as well as the Company’s operating lease right-of-use assets recognized on the consolidated balance sheets were located within North America. Substantially all of the Company’s revenues are generated in North America.

 

15.

Payables Pursuant to the Acquisitions

The Company has payables that provide the sellers of MGM and VanTran 100% of the cash tax savings, if any, that the Company actually realizes or is deemed to realize as a result of the Company’s share of tax basis created from certain transaction expenses as defined in the purchase agreements and for MGM and PwrQ an amount equal to the difference the seller owes related to taxes from the sale of a portion of the businesses as a stock sale versus an asset sale. These contractual obligations are due as the Company realizes or is deemed to realize a reduction in the Company’s tax liability or upon filing tax returns.

The following summarizes the activity of the Payables Pursuant to the Acquisitions (in thousands):

 

     Amount  

Balance at Inception

   $ —   

Acquisition of MGM

     13,066  

Acquisition of PwrQ

     1,081  

Acquisition of VanTran

     16,145  
  

 

 

 

Balance at June 30, 2024

     30,292  

Payments

     (13,066
  

 

 

 

Balance at June 30, 2025

   $ 17,226  
  

 

 

 

 

16.

Retirement Plans

The Company has a 401(k) plan (“Plan”) covering all eligible employees. Employees are generally eligible to participate in the Plan after they have completed ninety days of employment. The Company makes matching

 

F-38


Table of Contents

Forgent Intermediate LLC

Notes to Combined/Consolidated Financial Statements

 

contributions and discretionary contributions. The Company made $0.1 million, $0.3 million and $1.4 million in contributions to the Plan for the period from July 1, 2023 to October 31, 2023 (Predecessor), for the period from Inception to June 30, 2024 and the year ended June 30, 2025 (Successor), respectively.

 

17.

Equity-Based Compensation

The Company accounts for equity grants to employees as equity-based compensation under ASC 718. The incentive units granted to employees are incentive units of Forgent Parent I, Forgent Parent II and Forgent Parent III. Incentive units contain various vesting provisions, as defined in the unit agreements. Incentive units also vest upon certain performance criteria as defined in the unit agreement. Vested units do not forfeit upon termination and represent a residual interest in a partnership. Holders of the incentive units are entitled to distributions on vested awards in accordance with their respective distribution waterfall. Equity-based compensation cost is measured at the grant date fair value and is recognized on a straight-line basis over the requisite service period, including those units with graded vesting with a corresponding credit to member’s equity as a capital contribution. Vesting related to the portion of incentive units with performance vesting and those which vest upon a sale are not considered probable at the reporting date. As such, no compensation expense will be recognized until vesting is probable. However, the amount of equity-based compensation at any date is equal to the portion of the grant date value of the award that is vested.

The incentive units issued to employees are measured at fair value on the grant date using an option pricing model. The Company utilizes the estimated weighted average of the expected fund life dependent on various exit scenarios to estimate the expected term of the awards. Expected volatility is based on the average of historical and implied volatility of a set of comparable companies, adjusted for size and leverage. The risk-free rates are based on the yields of U.S. Treasury instruments with comparable terms. Actual results may vary depending on the assumptions applied within the model.

From Inception through June 30, 2024 and the year ended June 30, 2025 (Successor), the Company recognized $0.7 million and $1.8 million, respectively in equity-based compensation. As of June 30, 2025, the Company had $7.6 million of unrecognized compensation costs which is expected to be recognized over a weighted average period of 3.8 years. From Inception through June 30, 2024 there were no forfeitures and for the year ended June 30, 2025, forfeitures were immaterial.

 

18.

Related Party Transactions

Predecessor Period

Operating Leases

The Company incurred rent expense totaling $0.4 million for the period from July 1, 2023 to October 31, 2023 related to operating leases for properties owned by the former owners of MGM. See Note 12 Operating Leases.

Consulting services from Related Parties

The Company expensed consulting services totaling $0.2 million for the period from July 1, 2023 to October 31, 2023 to various related parties owned by the former owners of MGM.

Successor Period

Operating Leases

The Company incurred rent expense totaling $1.6 million and $2.9 million for the period from Inception to June 30, 2024 and the year ended June 30, 2025, respectively, related to related party operating leases for

 

F-39


Table of Contents

Forgent Intermediate LLC

Notes to Combined/Consolidated Financial Statements

 

properties owned by the former owners. As of June 30, 2024 and 2025, the Company had related party operating lease right of use assets totaling $5.5 million and $4.7 million and operating lease liabilities totaling $5.5 million and $4.7 million, respectively. See Note 12 Operating Leases.

Sponsor Fees and Expenses

The Company incurred sponsor fees and expenses totaling $2.4 million and $15.2 million for the period from Inception to June 30, 2024 and the year ended June 30, 2025, respectively, from our private equity sponsor. As of June 30, 2024 and 2025, the Company owed the private equity sponsor $0.1 million and $11.1 million, respectively.

Revenue from Related Parties

The Company earned revenue from other portfolio companies controlled by our private equity sponsor totaling $0.1 million and $0.6 million for the period from Inception to June 30, 2024 and the year ended June 30, 2025, respectively. As of June 30, 2024 and 2025, the Company had receivables totaling $0.1 million and $0.3 million related due from the portfolio companies, respectively.

Expenses from Related Parties

The Company incurred expenses from other portfolio companies controlled by our private equity sponsor totaling $1.1 million for the year ended June 30, 2025. As of June 30, 2025, the Company had no outstanding payables to the other portfolio companies controlled by our private equity sponsor.

 

19.

Commitments and Contingencies

The Company is from time to time subject to legal proceedings and claims, which arise in the normal course of its business. In the opinion of management and legal counsel, the amount of losses that may be sustained, if any, would not have a material effect on the financial position, results of operations or cash flows of the Company.

 

20.

Condensed Financial Information of Registrant (Parent Company Only)

Forgent Intermediate LLC

(Parent Company Only)

Consolidated Balance Sheets

(In thousands)

 

     June 30,  
     2024      2025  

Assets

     

Investments in subsidiaries

   $ 517,950      $ 374,534  
  

 

 

    

 

 

 

Member’s Equity

   $ 517,950      $ 374,534  
  

 

 

    

 

 

 

 

F-40


Table of Contents

Forgent Intermediate LLC

Notes to Combined/Consolidated Financial Statements

 

Forgent Intermediate LLC

(Parent Company Only)

Consolidated Statement of Operations

(In thousands)

 

     Period from
Inception to
June 30, 2024
    For the
Year Ended
June 30, 2025
 

Equity in net (loss) income of subsidiaries

    

Net (loss) income

   $ (17,821   $ 15,196  
  

 

 

   

 

 

 

A statement of cash flows has not been presented as Forgent Intermediate LLC did not have any cash or cash equivalents as of June 30, 2024 and 2025, or for the period from Inception to June 30, 2024 and the year ended June 30, 2025.

Basis of Presentation

Forgent Intermediate LLC is a holding company without any operations of its own, (the “Parent Company”). Pursuant to the terms of the long-term debt discussed in Note 10, Long-Term Debt, the Company and certain of its subsidiaries have restrictions on their ability to, among other things, incur additional indebtedness, pay dividends or make certain intercompany loans and advances. As a result of these restrictions, these parent company financial statements have been prepared in accordance with Rule 12-04 of Regulation S-X, as restricted net assets of the Company’s subsidiaries exceed 25% of the Company’s consolidated net assets as of June 30, 2025.

These condensed financial statements have been prepared on a “parent-only” basis. These condensed parent company financial statements have been prepared using the same accounting principles and policies described in the notes to the Company’s consolidated financial statements, with the only exception being that the parent company accounts for its subsidiaries using the equity method. Certain information and footnote disclosures normally included in financial statements prepared in accordance with U.S. GAAP have been condensed or omitted. The accompanying condensed financial information should be read in conjunction with the Company’s consolidated financial statements and related notes thereto.

 

21.

Subsequent Events

The Company has evaluated subsequent events through October 24, 2025, which is the date the combined/consolidated financial statements were available to be issued. Except as discussed below, the Company has identified no subsequent events that require audit adjustment to or disclosure in the combined/consolidated financial statements.

Amendment to Senior Debt

On September 8, 2025, Forgent Holdings I LLC entered into an amendment to the Senior Debt to add our U.S. wholly-owned subsidiaries as borrowers and as guarantors, reduced the interest rate for SOFR Loans and Base Rate Loans by 1% per annum, allow for pro rata tax distributions to its equity owners and add a de minimis threshold to the excess cash flow provision, as defined in the agreement. As a result of the amendment, the Senior Debt is collateralized by substantially all of the assets of the Company.

In connection with the Senior Debt amendment discussed above, the States revolving line of credit was terminated.

 

F-41


Table of Contents

Forgent Intermediate LLC

Notes to Combined/Consolidated Financial Statements

 

One Big Beautiful Bill

On July 4, 2025, the “One Big Beautiful Bill Act” (“Act”) was enacted into law. The Act includes changes to U.S. tax law that will be applicable to the Company beginning in 2025. These changes include provisions allowing accelerated tax deductions for qualified property and research expenditures, accelerated bonus depreciation for property and equipment, changes in calculating interest expense limitations, and other provisions. We are in the process of evaluating the impact of the Act to our consolidated financial statements.

 

F-42


Table of Contents

Forgent Intermediate LLC

Condensed Consolidated Balance Sheets (Unaudited)

(in thousands)

 

     June 30,
2025
     September 30,
2025
 

Assets

     

Current Assets

     

Cash and cash equivalents

   $ 111,322      $ 81,371  

Accounts receivable, net

     159,970        189,295  

Inventory, net

     117,577        143,916  

Prepaid and other current assets

     56,278        60,629  
  

 

 

    

 

 

 

Total Current Assets

     445,147        475,211  

Property and equipment, net

     108,170        134,953  

Operating lease right of use assets

     117,769        115,505  

Goodwill

     516,629        516,629  

Other intangible assets, net

     337,271        324,493  

Other assets

     11,700        14,613  
  

 

 

    

 

 

 

Total Assets

   $ 1,536,686      $ 1,581,404  
  

 

 

    

 

 

 

Liabilities and Member’s Equity

     

Current Liabilities

     

Accounts payable

   $ 61,943      $ 79,769  

Accrued expenses

     79,541        99,106  

Payables pursuant to the acquisitions

     17,226        17,226  

Deferred revenue

     110,895        104,997  

Operating lease liabilities, current portion

     6,879        7,370  

Long-term debt, current portion

     5,173        5,173  
  

 

 

    

 

 

 

Total Current Liabilities

     281,657        313,641  

Deferred tax liability, net

     63,318        64,293  

Operating lease liabilities, less current portion

     121,491        119,547  

Long-term debt, less current portion

     496,934        495,961  
  

 

 

    

 

 

 

Total Liabilities

     963,400        993,442  

Commitments and Contingencies (Note 17)

     

Member’s equity attributable to Forgent Intermediate LLC

     374,534        383,667  

Non-controlling interests

     198,752        204,295  
  

 

 

    

 

 

 

Total Member’s Equity

     573,286        587,962  
  

 

 

    

 

 

 

Total Liabilities and Member’s Equity

   $ 1,536,686      $ 1,581,404  
  

 

 

    

 

 

 

See accompanying notes to condensed consolidated financial statements.

 

F-43


Table of Contents

Forgent Intermediate LLC

Condensed Consolidated Statements of Operations (Unaudited)

(in thousands)

 

     Three Months Ended
September 30,
 
     2024     2025  

Revenues

   $ 154,013     $ 283,274  

Cost of Revenues

     87,568       185,322  
  

 

 

   

 

 

 

Gross Profit

     66,445       97,952  

Operating Expenses

    

Selling, general and administrative expenses

     26,147       53,583  

Depreciation and amortization

     17,697       13,206  
  

 

 

   

 

 

 

Total Operating Expenses

     43,844       66,789  
  

 

 

   

 

 

 

Income from Operations

     22,601       31,163  

Other Income (Expense)

    

Interest expense

     (14,878     (13,873

Interest income

     1,679       905  

Other (expense) income

     (854     295  
  

 

 

   

 

 

 

Total Other Expense, net

     (14,053     (12,673
  

 

 

   

 

 

 

Income Before Tax Expense

     8,548       18,490  

Income Tax Expense

     (1,211     (2,934
  

 

 

   

 

 

 

Net Income

     7,337       15,556  

Less: net income attributable to non-controlling interests

     1,056       5,543  
  

 

 

   

 

 

 

Net Income attributable to Forgent Intermediate LLC

   $ 6,281     $ 10,013  
  

 

 

   

 

 

 

See accompanying notes to condensed consolidated financial statements.

 

F-44


Table of Contents

Forgent Intermediate LLC

Condensed Consolidated Statements of Changes in Member’s Equity (Unaudited)

(in thousands)

For the three months ended September 30, 2024

 

     Member’s Equity
Attributable to
Forgent
Intermediate LLC
     Non-Controlling
Interests
     Total
Member’s
Equity
 

Balance at June 30, 2024

   $ 517,950      $ 75,002      $ 592,952  

Equity-based compensation

     493        —         493  

Net income

     6,281        1,056        7,337  
  

 

 

    

 

 

    

 

 

 

Balance at September 30, 2024

   $ 524,724      $ 76,058      $ 600,782  
  

 

 

    

 

 

    

 

 

 

For the three months ended September 30, 2025

 

     Member’s Equity
Attributable to
Forgent
Intermediate LLC
    Non-Controlling
Interests
     Total
Member’s
Equity
 

Balance at June 30, 2025

   $ 374,534     $ 198,752      $ 573,286  

Equity-based compensation

     560       —         560  

Distributions

     (1,440     —         (1,440

Net income

     10,013       5,543        15,556  
  

 

 

   

 

 

    

 

 

 

Balance at September 30, 2025

   $ 383,667     $ 204,295      $ 587,962  
  

 

 

   

 

 

    

 

 

 

See accompanying notes to condensed consolidated financial statements.

 

F-45


Table of Contents

Forgent Intermediate LLC

Condensed Consolidated Statements of Cash Flows (Unaudited)

(in thousands)

 

     Three Months Ended
September 30,
 
     2024     2025  

Cash Flows from Operating Activities

    

Net income

   $ 7,337     $ 15,556  

Adjustments to reconcile net income to net cash provided by operating activities:

    

Depreciation and amortization

     18,642       15,884  

Amortization / write off of deferred financing costs

     700       999  

Deferred taxes

     (1,466     975  

Provision (recovery) for credit losses

     (368     (320

Provision for excess or obsolete inventory

     353       1,148  

Equity-based compensation

     493       560  

Reduction in carrying amount of ROU asset, operating leases

     1,395       2,264  

Changes in assets and liabilities:

    

Accounts receivable

     (11,934     (29,005

Inventory

     (3,426     (27,487

Prepaid and other assets

     (1,021     (4,679

Accounts payable

     4,424       17,826  

Accrued expenses

     (746     19,565  

Deferred revenue

     1,584       (5,898

Lease liabilities, operating leases

     1,045       (1,453
  

 

 

   

 

 

 

Net Cash Provided by Operating Activities

     17,012       5,935  
  

 

 

   

 

 

 

Cash Flows from Investing Activities

    

Purchases of property and equipment

     (8,108     (29,889
  

 

 

   

 

 

 

Net Cash Used in Investing Activities

     (8,108     (29,889
  

 

 

   

 

 

 

Cash Flows from Financing Activities

    

Payments on long-term debt

     (1,293     (1,293

Debt financing costs

     —        (204

Distribution to member

     —        (1,440

Deferred offering costs

     (1,119     (3,060
  

 

 

   

 

 

 

Net Cash Used in Financing Activities

     (2,412     (5,997
  

 

 

   

 

 

 

Net Increase (Decrease) in Cash and Cash Equivalents

     6,492       (29,951

Cash and Cash Equivalents - Beginning of Period

     186,396       111,322  
  

 

 

   

 

 

 

Cash and Cash Equivalents - End of Period

   $ 192,888     $ 81,371  
  

 

 

   

 

 

 

Supplemental Cash Flows Information

    

Cash paid for interest

   $ 15,867     $ 13,061  

Cash paid for taxes

   $ 1,491     $ 949  

See accompanying notes to condensed consolidated financial statements.

 

F-46


Table of Contents

Forgent Intermediate LLC

Notes to Condensed Consolidated Financial Statements (Unaudited)

 

1.

Nature of Business

Forgent Intermediate LLC (the “Company”) designs, manufactures and sells electrical distribution equipment used in data centers, the power grid and industrial facilities. The Company specializes in producing custom products that are “engineered-to-order” for technically demanding applications. Major product categories of electrical distribution equipment that the Company sells include automatic transfer switches, dry type transformers, electrical houses, generator connection cabinets, liquid filled transformers, panelboards, power distribution units, power skids, remote power panels, switchboards, switchgear and tap boxes. The Company also provides on-site commissioning and maintenance services for its products.

 

2.

Summary of Significant Accounting Policies

Basis of Accounting and Presentation

The accompanying consolidated financial statements have been prepared on the accrual basis of accounting in accordance with accounting principles generally accepted in the United States of America (“U.S. GAAP”).

The Company uses the U.S. dollar as its functional currency. Gains and losses from foreign currency transactions are included in other income (expense) and are not material to the condensed consolidated financial statements.

Principles of Consolidation

The condensed consolidated financial statements include the accounts of Forgent Intermediate LLC and its subsidiaries. The Company consolidates Forgent Power Solutions LLC (“Opco”) as a variable interest entity in accordance with Accounting Standards Codification (“ASC”) Topic 810, Consolidation (“ASC 810”). A parent of Forgent Parent I LP has the contractual right to appoint a majority of the board of managers of Opco, which has power over Opco, including making all significant economic decisions of Opco, and Forgent Intermediate II LLC owns a majority of the economic interests in Opco. The assets and liabilities of Opco represent substantially all of the Company’s assets and liabilities with the exception of certain tax balances.

All intercompany balances and transactions have been eliminated in consolidation.

Unaudited Interim Financial Information

The accompanying condensed consolidated balance sheets as of September 30, 2025 and June 30, 2025, the condensed consolidated statements of operations, changes in member’s equity and cash flows for the three months ended September 30, 2025 and 2024 are unaudited. The unaudited interim financial statements have been prepared on the same basis as the audited annual financial statements and, in the opinion of management, reflect all adjustments, which include only normal recurring adjustments, necessary for the fair statement of the Company’s financial position as of September 30, 2025 and the results of its operations and its cash flows for the three months ended September 30, 2025 and 2024. The financial data and other information disclosed in these notes related to the three months ended September 30, 2025 and 2024 are also unaudited. The results for the three months ended September 30, 2025 are not necessarily indicative of results to be expected for the year ending June 30, 2026, any other interim periods, or any future year or period. The balance sheet as of June 30, 2025 included herein was derived from the audited financial statements as of that date. Certain disclosures have been condensed or omitted from the interim condensed consolidated financial statements. These condensed consolidated financial statements should be read in conjunction with the Company’s consolidated financial statements and related notes thereto included elsewhere in the Company’s Registration Statement on Form S-1.

Use of Estimates

The preparation of financial statements in conformity with accounting principles generally accepted in the United States of America requires management to make estimates and assumptions that affect the reported amounts of

 

F-47


Table of Contents

Forgent Intermediate LLC

Notes to Condensed Consolidated Financial Statements (Unaudited)

 

assets and liabilities and disclosure of contingent assets and liabilities at the date of the financial statements and the reported amounts of revenues and expenses during the reporting period. Actual results could differ from those estimates. Significant estimates include estimated profit on contracts recognized over time measured using the input method, variable consideration on revenue, allowance for credit losses, reserve for excess and obsolete inventory, warranty liability, incremental borrowing rates on operating leases, income taxes, uncertain tax positions, fair value of net assets acquired, liabilities assumed and equity-based consideration issued in a business combination, equity-based compensation, useful lives of property and equipment and useful lives of intangible assets.

Concentrations of Credit Risk

The Company has cash deposited at certain financial institutions which, at times, may exceed the limits provided by the Federal Deposit Insurance Corporation. The Company has not experienced any losses on such amounts and believes it is not subject to significant credit risk related to cash balances.

During the three months ended September 30, 2024, the Company had no customers whose revenues were greater than 10% of revenues.

During the three months ended September 30, 2025, the Company had two customers whose revenues were greater than 10% of revenues. These customers represented approximately 13% and 11% of revenues and 7% and 11% of accounts receivable, respectively.

Fair Value

Fair value is defined as the price that would be received to sell an asset or paid to transfer a liability in an orderly transaction between market participants at the measurement date. The Company follows a fair value hierarchy which requires the Company to maximize the use of observable inputs and minimize the use of unobservable inputs when measuring fair value. Three levels of inputs may be used to measure fair value, as follows:

Level 1 – Quoted prices in active markets for identical assets or liabilities.

Level 2 – Observable inputs other than Level 1 prices, such as quoted prices for similar assets or liabilities; quoted prices in markets that are not active; or other inputs that are observable or can be corroborated by observable market data for substantially the full term of the assets or liabilities.

Level 3 – Unobservable inputs that are supported by little or no market activity that are significant to the fair value of the assets or liabilities.

The fair values of the Company’s cash and cash equivalents, accounts receivable, accounts payable, and payables pursuant to acquisitions approximate their carrying values due to their short maturities. The long-term debt is Level 2 in the fair value hierarchy and the carrying value of the Senior Debt approximates its fair value, as it is based on current market rates at which the Company could borrow funds with similar terms.

 

3.

Recent Accounting Pronouncements

Not Yet Adopted

In November 2024, the FASB issued ASU 2024-03, Income Statement-Reporting Comprehensive Income-Expense Disaggregation Disclosures (Subtopic 220-40): Disaggregation of Income Statement Expenses, requiring public entities to disclose additional information about specific expense categories in the notes to the financial statements on an interim and annual basis. ASU 2024-03 is effective for fiscal years beginning after December 15, 2026, and for interim periods beginning after December 15, 2027, with early adoption permitted.

 

F-48


Table of Contents

Forgent Intermediate LLC

Notes to Condensed Consolidated Financial Statements (Unaudited)

 

The Company is currently evaluating the impact of adopting ASU 2024-03 on its consolidated financial statements and related disclosures.

In December 2023, the Financial Accounting Standards Board (“FASB”) issued Accounting Standards Update (“ASU”) 2023-09, Income Taxes (Topic 740): Improvements to Income Tax Disclosures, which expands disclosures in an entity’s income tax rate reconciliation table and disclosures regarding cash taxes paid both in the U.S. and foreign jurisdictions. The update will be effective for annual periods beginning after December 15, 2024. The Company is currently evaluating the impact that this guidance will have on the presentation of its consolidated financial statements.

Management does not believe that any other recently issued, but not yet effective, accounting standards, if currently adopted, would have a material effect on the Company’s condensed consolidated financial statements.

 

4.

Accounts Receivable

Accounts receivable, net consist of the following (in thousands):

 

     June 30,
2025
    September 30,
2025
 

Accounts receivable

   $ 161,827     $ 190,832  

Less: allowance for credit losses

     (1,857     (1,537
  

 

 

   

 

 

 

Accounts receivable, net

   $ 159,970     $ 189,295  
  

 

 

   

 

 

 

 

5.

Inventory

Inventory consists of the following (in thousands):

 

     June 30,
2025
    September 30,
2025
 

Raw materials

   $ 85,528     $ 99,767  

Work in process

     23,549       34,334  

Finished goods

     11,169       13,632  

Less: allowance for slow moving and excess

     (2,669     (3,817
  

 

 

   

 

 

 

Total Inventory, net

   $ 117,577     $ 143,916  
  

 

 

   

 

 

 

 

6.

Property and Equipment

Property and equipment, net consists of the following (in thousands):

 

     Estimated Useful
Lives (Years)
     June 30,
2025
    September 30,
2025
 

Machines and equipment

     3-10      $ 41,067     $ 49,492  

Leasehold improvements

     7-10        40,422       42,331  

Vehicles

     5        1,386       1,386  

Furniture and fixtures

     3-7        1,253       2,071  

Software

     7        3,501       3,501  

Construction in progress

     —         27,891       46,673  
     

 

 

   

 

 

 
        115,520       145,454  

Less: accumulated depreciation

        (7,350     (10,501
     

 

 

   

 

 

 

Property and Equipment, net

      $ 108,170     $ 134,953  
     

 

 

   

 

 

 

 

F-49


Table of Contents

Forgent Intermediate LLC

Notes to Condensed Consolidated Financial Statements (Unaudited)

 

Construction in progress primarily relates to expansion of both new and currently leased manufacturing facilities. The projects are expected to be completed in 2026, at which time the assets will be placed in service and reclassified to machinery and equipment and leasehold improvements.

Depreciation expense for the three months ended September 30, 2024 and 2025 was $1.1 million and $3.1 million, respectively. During the three months ended September 30, 2024, $0.9 million and $0.2 million were allocated to cost of revenues and operating expenses, respectively. During the three months ended September 30, 2025, $2.8 million and $0.3 million were allocated to cost of revenues and operating expenses, respectively.

 

7.

Goodwill and Other Intangible Assets, net

Goodwill

Goodwill totaled $516.6 million as of June 30, 2025 and September 30, 2025 and relates to prior acquisitions.

Other Intangible Assets

Other intangible assets, net consists of the following (in thousands):

 

     Estimated Useful
Lives (Years)
     June 30,
2025
    September 30,
2025
 

Amortizable:

       

Costs:

       

Customer relationships

     12-15      $ 213,202     $ 213,202  

Trade names

     3-15        125,579       125,579  

Backlog

     1-2        68,454       68,454  

Noncompete agreements

     5        8,854       8,854  
     

 

 

   

 

 

 

Total Amortizable Intangibles

        416,089       416,089  
     

 

 

   

 

 

 

Accumulated amortization:

       

Customer relationships

        (18,784     (22,358

Trade name

        (11,634     (13,867

Backlog

        (45,963     (52,492

Noncompete agreements

        (2,437     (2,879
     

 

 

   

 

 

 

Total Accumulated Amortization

        (78,818     (91,596
     

 

 

   

 

 

 

Total Other Intangible Assets, Net

      $ 337,271     $ 324,493  
     

 

 

   

 

 

 

Amortization expense for the three months ended September 30, 2024 and 2025 was $17.5 million and $12.8 million, respectively.

 

8.

Supplemental Balance Sheet Information

Prepaid and other current assets consists of the following (in thousands):

 

     June 30,
2025
     September 30,
2025
 

Vendor deposits

   $ 34,906      $ 36,456  

Prepaid expenses

     10,859        11,980  

Other

     10,513        12,193  
  

 

 

    

 

 

 

Total Prepaid and Other Current Assets

   $ 56,278      $ 60,629  
  

 

 

    

 

 

 

 

F-50


Table of Contents

Forgent Intermediate LLC

Notes to Condensed Consolidated Financial Statements (Unaudited)

 

Accrued expenses consists of the following (in thousands):

 

     June 30,
2025
     September 30,
2025
 

Accrued compensation

   $ 20,363      $ 22,557  

Accrued commissions

     2,822        2,644  

Accrued rebate

     1,897        2,727  

Accrued taxes

     11,559        12,443  

Accrued warranty

     2,670        5,599  

Accrued interest

     4,967        4,780  

Accrued purchases

     5,233        14,939  

Accrued legal and accounting

     5,273        5,401  

Accrued sponsor fees and expenses

     11,040        12,431  

Other accrued expenses

     13,717        15,585  
  

 

 

    

 

 

 

Total Accrued Expenses

   $ 79,541      $ 99,106  
  

 

 

    

 

 

 

 

9.

Long Term Debt

Long-term debt consists of the following (in thousands):

 

     June 30,
2025
    September 30,
2025
 

Senior debt - initial term loan

   $ 200,252     $ 199,744  

Senior debt - 2024 term loan

     256,410       255,763  

Senior debt - delayed draw term loan

     54,450       54,312  

Senior debt - revolving line of credit

     —        —   

Less: deferred finance costs

     (9,005     (8,685
  

 

 

   

 

 

 

Total debt, net of deferred financing costs

     502,107       501,134  

Less: current portion

     (5,173     (5,173
  

 

 

   

 

 

 

Long-Term Debt, net current portion

   $ 496,934     $ 495,961  
  

 

 

   

 

 

 

Senior Debt

Forgent Intermediate IV LLC (“Forgent Intermediate IV”) and subsidiaries are party to a credit agreement, as amended on September 8, 2025 (the “Senior Debt”) as borrowers and Forgent Holdings I, Forgent Holdings II and Forgent Holdings III as guarantors. The amended agreement provides for senior secured term loans of $203.3 million and $259.0 million, a senior secured delayed draw term loan of $55.0 million and a senior secured revolving line of credit of $60.0 million. As of September 30, 2025, the Company had $3.6 million in letters of credit outstanding and availability of $56.4 million on the line of credit. All borrowings under the credit agreement mature on October 31, 2029.

Interest Rate

The Senior Debt provides for an interest rate equal to either the Base Rate plus margin or the SOFR plus margin. The Base Rate charged is the highest rate of three defined methods as follows: 1) the rate last quoted by The Wall Street Journal as the U.S. Prime Rate, 2) the Federal Funds Rate plus 0.5% per annum and 3) the one-month Term SOFR (after giving effect to the floor) plus 1% per annum. The effective interest rate as of September 30, 2025 was 10.5%. Interest expense for the three months ended September 30, 2024 and 2025 was $14.9 million

 

F-51


Table of Contents

Forgent Intermediate LLC

Notes to Condensed Consolidated Financial Statements (Unaudited)

 

and $13.9 million, respectively, which included amortization / write off of deferred financing costs of $0.7 million and $1.0 million, respectively.

Guarantees and Security

The obligations under the Senior Debt are guaranteed by Forgent Holdings I, Forgent Holdings II and Forgent Holdings III, and their wholly-owned domestic subsidiaries other than certain immaterial subsidiaries and other excluded subsidiaries. The obligations under the Senior Debt are secured by a first priority security interest in substantially all of the Company and the other guarantors’ existing and future property and assets, including accounts receivable, inventory, equipment, general intangibles, intellectual property, investment property, other personal property, material owned real property, cash and proceeds of the foregoing.

Amortization and Prepayments

The term loan agreements require quarterly principal payments of $1.2 million until the maturity date at which time any remaining balance is due in full. The delayed draw term loan requires quarterly payments of $0.1 million with any remaining balance due on the maturity date. The revolving line of credit includes a non-utilization fee which requires quarterly payments on any un-used portion of the revolving loan equal to 0.5%, on an annual basis.

The Senior Debt provides for a mandatory prepayment up to fifty percent of excess cash flow, only if the excess cash flow exceeds $42.5 million, as defined within the agreement (the “Excess Cash Flow Provision”). This prepayment is due within 15 days of the date on which the annual audited financial statements are delivered until borrowings on the Senior Debt are paid in full. The Excess Cash Flow Provision begins with the calendar year ending June 30, 2026. In addition, there are other events defined in the agreement, such as asset sales and casualty events, that would trigger mandatory prepayments.

Restrictive Covenants and Other Matters

The Senior Debt contains affirmative and negative covenants that are customary for financing of this type, including covenants that restrict our incurrence of indebtedness, incurrence of liens, dispositions, investments, acquisitions, restricted payments, and transactions with affiliates.

The Senior Debt also includes customary events of default, including the occurrence of a change of control.

The Senior Debt subjects the Company to a financial covenant that limits the total net leverage ratio.

As of September 30, 2025, the Company was in compliance with all required covenants.

 

10.

Income Taxes

On July 4, 2025, the “One Big Beautiful Bill Act” (“Act”) was enacted into law. The Act includes changes to U.S. tax law that will be applicable to the Company beginning in 2025. These changes include provisions allowing accelerated tax deductions for qualified property and research expenditures, accelerated bonus depreciation for property and equipment, changes in calculating interest expense limitations, and other provisions.

The Company is taxed as a subchapter C corporation and is subject to federal, state and local income taxes. The Company’s sole material asset is Opco, which is a limited liability company that is taxed as a partnership for U.S. federal and certain state and local income tax purposes. Opco includes disregarded entities whose net taxable income and related tax credits, if any, are passed through to its members and included in the member’s tax

 

F-52


Table of Contents

Forgent Intermediate LLC

Notes to Condensed Consolidated Financial Statements (Unaudited)

 

returns, along with a subchapter C corporation and foreign entities whose net taxable income are subject to federal, state and foreign taxes. Opco’s disregarded entities are subject to and report an entity level tax in various states.

The income tax burden on the earnings taxed to the non-controlling interest holders is not reported by the Company in its condensed consolidated financial statements under U.S. GAAP. As a result, the Company’s effective tax rate can differ materially from the statutory rate, depending on the ownership percentage of the non-controlling interests. The Company’s effective income tax rate for the three months ended September 30, 2024 and 2025, was 14.2% and 15.9%, respectively.

In calculating the provision for interim income taxes, in accordance with ASC Topic 740, an estimated annual effective tax rate is applied to year-to-date ordinary income. At the end of each interim period, the Company estimates the effective tax rate expected to be applicable for the full fiscal year.

For annual periods, the Company accounts for income taxes using the asset and liability method. Under this method, deferred tax assets and liabilities are recognized for the estimated future tax consequences attributable to differences between the financial statement carrying amounts of existing assets and liabilities and their respective tax basis. In assessing the realizability of deferred tax assets, management considers whether it is more-likely-than-not that the deferred tax assets will be realized. Deferred tax assets and liabilities are calculated by applying existing tax laws and the rates expected to apply to taxable income in the years in which those temporary differences are expected to be recovered or settled. The effect of a change in tax rates on deferred tax assets and liabilities is recognized in the year of the enacted rate change.

The Company accounts for uncertainty in income taxes using a recognition and measurement threshold for tax positions taken or expected to be taken in a tax return, which are subject to examination by federal and state taxing authorities. The tax benefit from an uncertain tax position is recognized when it is more likely than not that the position will be sustained upon examination by taxing authorities based on technical merits of the position. The amount of the tax benefit recognized is the largest amount of the benefit that has a greater than 50% likelihood of being realized upon ultimate settlement. The effective tax rate and the tax basis of assets and liabilities reflect management’s estimates of the ultimate outcome of various tax uncertainties. The Company recognizes penalties and interest related to uncertain tax positions within the provision (benefit) for income taxes line in the accompanying condensed consolidated statements of operations. The Company recognizes penalties and interest related to uncertain tax positions within the income tax expense line in the accompanying condensed consolidated statements of operations.

The Company files U.S. federal and certain state income tax returns. The income tax returns of the Company are subject to examination by U.S. federal and state taxing authorities for various time periods, depending on those jurisdictions’ rules, generally after the income tax returns are filed.

 

11.

Operating Leases

The following table summarizes the right of use assets and lease liabilities as follows (in thousands):

 

     June 30,
2025
     September 30,
2025
 

Operating right of use assets

   $ 117,769      $ 115,505  
  

 

 

    

 

 

 

Operating lease liabilities, current portion

   $ 6,879      $ 7,370  

Operating lease liabilities, net of current portion

     121,491        119,547  
  

 

 

    

 

 

 

Total Operating Lease Liabilities

   $ 128,370      $ 126,917  
  

 

 

    

 

 

 

 

F-53


Table of Contents

Forgent Intermediate LLC

Notes to Condensed Consolidated Financial Statements (Unaudited)

 

The details of the Company’s lease expense are as follows (in thousands):

 

     Three Months Ended
September 30,
 
     2024      2025  

Operating lease expense

   $ 3,065      $ 5,161  

Variable lease expense

     460        494  

Short-term lease expense

     363        377  
  

 

 

    

 

 

 

Total Operating Lease Expense

   $ 3,888      $ 6,032  
  

 

 

    

 

 

 

Supplemental cash flow and other information related to operating leases are as follows (in thousands):

 

     Three Months Ended
September 30,
 
     2024      2025  

Operating cash flows from operating leases

   $ 951      $ 5,216  

Non-cash activities:

     

Operating lease liabilities from obtaining right of use assets

   $ 46,955      $ —   

 

12.

Revenues

The Company has four business offerings:

Standard Products

Standard products include common designs that are suitable for basic applications and are typically stocked by distributors. Each standard product identified and deliverable in a contract represents a distinct performance obligation within a sales contract. The Company recognizes revenue for the sale of standard products at a point in time when control has transferred to the customer which generally occurs when the products have been shipped or delivered to the customer, depending on shipping terms.

Custom Products

Custom products include products designed for a specific project or application, involving significant consultation between our in-house engineering team and the customer. Each custom product identified and deliverable in a contract represents a distinct performance obligation within a sales contract. The Company recognizes revenue from custom products either over time, primarily using the output method, or at the point time when control is transferred to the customer. Revenue is recognized over time using the output method when the manufactured products do not have alternative use and the Company has an enforceable right to payment. The output method is measured based on the units manufactured, which management believes best depicts the extent of transfer of control to the customer. For customer products sold that do not meet the criteria to be recognized over time, revenue is recognized at a point in time when control transfers to the customer which generally occurs when the custom products have been shipped or delivered to the customer, depending on shipping terms.

Powertrain Solutions

Powertrain solutions include combinations of custom products that are integrated together, skidded together or designed to work together as a system. Each powertrain solution identified and deliverable in a contract represents a distinct performance obligation within a sales contract. The Company recognizes revenue for the

 

F-54


Table of Contents

Forgent Intermediate LLC

Notes to Condensed Consolidated Financial Statements (Unaudited)

 

sale of powertrain solutions at a point in time when control has transferred to the customer which generally occurs when the standard products have been shipped or delivered to the customer, depending on shipping terms.

Services

Services include installation, repair, maintenance, and commissioning. Services revenue is generally recognized over time as the services are provided, using the input method of costs incurred in relation to the estimated contract costs to complete, or straight-line for stand-ready contracts, because the customer simultaneously receives and consumes the benefit as we perform the services.

Disaggregation of Revenues

The following table disaggregates revenue by business offering and timing of transfer of control (in thousands):

 

     Three Months Ended
September 30,
 
     2024      2025  

Revenues by business offering:

     

Standard products

   $ 7,967      $ 9,026  

Custom products

     133,078        205,170  

Powertrain solutions

     5,832        65,411  

Services

     7,136        3,667  
  

 

 

    

 

 

 

Total Revenue

   $ 154,013      $ 283,274  
  

 

 

    

 

 

 

Revenues by timing of recognition:

     

Over-time revenues

   $ 106,993      $ 162,223  

Point-in-time revenue

     47,020        121,051  
  

 

 

    

 

 

 

Total Revenue

   $ 154,013      $ 283,274  
  

 

 

    

 

 

 

 

13.

Segment Reporting

The Company is organized and operates as one reportable segment, which carries out business activities related to the design, development, manufacture and marketing of products and services. The Company’s chief operating decision maker (“CODM”), the Chief Executive Officer, reviews operating results and profitability metrics at a consolidated entity level for purposes of making resource allocation decisions and for evaluating financial performance.

The accounting policies of the consolidated segment are the same as those described in the summary of significant accounting policies. The CODM assesses performance of the Company and decides how to allocate resources based on net income (loss) that is also reported on the consolidated income statement. Significant segment expenses are consistent with those presented on the consolidated statements of operations. The measure of segment assets is reported on the consolidated balance sheets as total assets, and total capital expenditures and depreciation and amortization is reported on the consolidated statements of cash flows. The CODM is involved in determining and reviewing projected net income and income from operations as part of the annual operating plan process. Throughout the year, the CODM considers forecast to actual results and variances on a monthly and quarterly basis to allocate resources for the Company.

 

F-55


Table of Contents

Forgent Intermediate LLC

Notes to Condensed Consolidated Financial Statements (Unaudited)

 

The following table presents selected financial information with respect to the Company’s single operating segment as follows (in thousands):

 

     Three Months Ended
September 30,
 
     2024     2025  

Revenues

   $ 154,013     $ 283,274  

Cost of Revenues

     87,568       185,322  
  

 

 

   

 

 

 

Gross Profit

     66,445       97,952  
  

 

 

   

 

 

 

Operating Expenses

    

Selling, general and administrative expenses

     26,147       53,583  

Depreciation and amortization

     17,697       13,206  
  

 

 

   

 

 

 

Total operating expenses

     43,844       66,789  
  

 

 

   

 

 

 

Income from Operations

     22,601       31,163  

Total Other Expense, net

     (14,053     (12,673

Income Tax Expense

     (1,211     (2,934
  

 

 

   

 

 

 

Net Income

   $ 7,337     $ 15,556  
  

 

 

   

 

 

 

All of the Company’s long-lived tangible assets, as well as the Company’s operating lease right-of-use assets recognized on the consolidated balance sheets were located within North America. Substantially all of the Company’s revenues are generated in North America.

 

14.

Payables Pursuant to the Acquisitions

The Company has payables that provide the certain sellers of prior acquisitions 100% of the cash tax savings, if any, that the Company actually realizes or is deemed to realize as a result of the Company’s share of tax basis created from certain transaction expenses as defined in the purchase agreements and for an amount equal to the difference certain sellers owe related to taxes from the sale of a portion of the businesses as a stock sale versus an asset sale. These contractual obligations are due as the Company realizes or is deemed to realize a reduction in the Company’s tax liability or upon filing tax returns. As of June 30, 2025 and September 30, 2025, the Company had related payables totaling $17.2 million. During November 2025, the Company paid $16.1 million of these outstanding payables.

 

15.

Equity-Based Compensation

The Company accounts for equity grants to employees as equity-based compensation under ASC 718. The incentive units granted to employees are incentive units of Forgent Parent I LP, Forgent Parent II LP and Forgent Parent III LP. Incentive units contain various vesting provisions, as defined in the unit agreements. Incentive units also vest upon certain performance criteria as defined in the unit agreement. Vested units do not forfeit upon termination and represent a residual interest in a partnership. Holders of the incentive units are entitled to distributions on vested awards in accordance with their respective distribution waterfall. Equity-based compensation cost is measured at the grant date fair value and is recognized on a straight-line basis over the requisite service period, including those units with graded vesting with a corresponding credit to member’s equity as a capital contribution. Vesting related to the portion of incentive units with performance vesting and those which vest upon a sale are not considered probable at the reporting date. As such, no compensation expense will be recognized until vesting is probable. However, the amount of equity-based compensation at any date is equal to the portion of the grant date value of the award that is vested.

 

F-56


Table of Contents

Forgent Intermediate LLC

Notes to Condensed Consolidated Financial Statements (Unaudited)

 

The incentive units issued to employees are measured at fair value on the grant date using an option pricing model. The Company utilizes the estimated weighted average of the expected fund life dependent on various exit scenarios to estimate the expected term of the awards. Expected volatility is based on the average of historical and implied volatility of a set of comparable companies, adjusted for size and leverage. The risk-free rates are based on the yields of U.S. Treasury instruments with comparable terms. Actual results may vary depending on the assumptions applied within the model.

For the three months ended September 30, 2024 and 2025, the Company recognized $0.5 million and $0.6 million, respectively in equity-based compensation. As of September 30, 2025, the Company had $10.4 million of unrecognized compensation costs which is expected to be recognized over a weighted average period of 3.8 years. For the three months ended September 30, 2025, forfeitures were immaterial.

 

16.

Related Party Transactions

Operating Leases

The Company incurred rent expense totaling $0.7 million and $0.8 million for the three months ended September 30, 2024 and 2025, respectively, related to related party operating leases for properties owned by the former owners. As of June 30, 2025 and September 30, 2025, the Company had related party operating lease right of use assets totaling $4.7 million and $4.5 million and operating lease liabilities totaling $4.7 million and $4.5 million, respectively. See Note 11 Operating Leases.

Sponsor Fees and Expenses

For the three months ended September 30, 2024 and 2025, the Company incurred sponsor fees and expenses totaling $1.8 million and $6.6 million, respectively, from our private equity sponsor. As of June 30, 2025 and September 30, 2025, the Company owed the private equity sponsor $11.1 million and $12.4 million, respectively, which is included in accrued expenses in the condensed consolidated balance sheet.

Revenue from Related Parties

The Company earned revenue from other portfolio companies controlled by our private equity sponsor totaling $0.1 million and $0.5 million for the three months ended September 30, 2024 and 2025, respectively. As of June 30, 2025 and September 30, 2025, the Company had receivables totaling $0.3 million and $0.3 million related due from the portfolio companies, respectively.

Expenses from Related Parties

The Company incurred expenses from other portfolio companies controlled by our private equity sponsor totaling $0.1 million and $0.2 million for the three months ended September 30, 2024 and 2025, respectively. As of June 30, 2025, the Company had no outstanding payables to the other portfolio companies controlled by our private equity sponsor. As of September 30, 2025, the Company had $0.1 million outstanding payables to the other portfolio companies controlled by our private equity sponsor.

 

17.

Commitments and Contingencies

The Company is from time to time subject to legal proceedings and claims, which arise in the normal course of its business. In the opinion of management and legal counsel, the amount of losses that may be sustained, if any, would not have a material effect on the financial position, results of operations or cash flows of the Company.

 

F-57


Table of Contents

Forgent Intermediate LLC

Notes to Condensed Consolidated Financial Statements (Unaudited)

 

18.

Subsequent Events

The following event occurred subsequent to the date the condensed consolidated financial statements were available to be issued:

Senior Credit Agreement

On December 19, 2025, Forgent Intermediate IV LLC entered into a credit agreement (the “Senior Credit Agreement”) consisting of (a) an initial term loan facility in an original principal amount equal to $600.0 million and (b) a revolving credit facility with commitments in an original principal amount equal to $250.0 million, including a $50.0 million sublimit for letters of credit and a $25.0 million sublimit for swingline loans. The Senior Credit Agreement provides for an interest rate of the base rate plus margin or 6.91% at December 31, 2025. The effective interest rate as of December 31, 2025 was 7.39%. The initial term loan facility matures on December 19, 2032, and the revolving credit facility matures on December 19, 2030. On December 19, 2025, in connection with entry into the Senior Credit Agreement, the prior Senior Debt was paid off and all commitments thereunder, and guarantees and security interest in respect thereof, were terminated.

 

F-58


Table of Contents
 
 

56,000,000 Shares

Forgent Power Solutions, Inc.

Class A Common Stock

 

 

PROSPECTUS

 

 

 

Joint Lead Book-Running Managers
Goldman Sachs & Co. LLC   Jefferies   Morgan Stanley
Bookrunners
J.P. Morgan   BofA Securities   Barclays

TD Cowen

  MUFG  

Wolfe | Nomura Alliance

KeyBanc Capital Markets   Oppenheimer & Co.   Stifel

 

 

February 4, 2026

Through and including March 1, 2026 (the 25th day after the date of this prospectus), all dealers effecting transactions in these securities, whether or not participating in this offering, may be required to deliver a prospectus. This is in addition to a dealer’s obligation to deliver a prospectus when acting as an underwriter and with respect to an unsold allotment or subscription.